作者:国浩律师事务所 陈枫律师团队
资产证券化此项金融工具最早被美国金融机构用来提高金融资产(如住房抵押贷款)流动性,并补充新的资本资金。逐渐发展到上世纪80年代后期,资产证券化更多被用于企业进行融资的一种融资工具。如今,资产证券化融资模式已成为全球资本市场上的一项主流融资工具。
一、我国资产证券化业务主要发展阶段
纵观我国资产证券化业务发展历程,主要经历了以下发展阶段。
国内关于资产证券化的探索最早可追溯至上世纪90年代初期,如海南三亚地产投资券、华融不良资产处置信托项目等,但囿于缺乏相应法律依据,早期探索阶段并未取得实质性的发展,直至2004年国务院发布“国九条”,明确提出“积极探索并开发资产证券化品种”。
2004年10月,中国证监会发布《关于证券公司开展资产证券化业务试点有关问题的通知》,明确了中国资产证券化业务发展的法律依据。而2005年则被称为“中国资产证券化元年”;当年4月,中国人民银行和中国银监会共同发布《信贷资产证券化试点管理办法》;当年12月,中国银监会发布《金融机构信贷资产证券化试点监督管理办法》。相关法律文件的发布实施标志着中国资产证券化试点正式开始。此后,中国人民银行和中国银监会主管的信贷资产证券化产品陆续发行,试点额度和发行规模也逐渐扩大,基础资产范围从企业信贷、个人住房抵押贷款逐步扩展至汽车信贷、不良资产重组等;同时,中国证监会主管的企业资产证券化亦发行了数只产品,基础资产包括融资租赁、BT项目回购、应收账款和收费收益权等。
由于企业资产证券化法律体系尚不健全,且在实践当中出现了不少问题,中国证监会从2006年9月后陆续停止了项目审批。加之2008年美国次贷危机引发的全球金融危机爆发,中国银监会亦叫停了信贷资产证券化产品的发行。此后,中国资产证券化发展陷入全面停滞,直至2011年。
2011年后,因美国次贷危机影响逐渐消除,同时国内关于资产证券化业务法律体系进一步完善,资产证券化业务进入常态化发展阶段。2012年5月,中国人民银行、中国银监会、财政部共同发布《关于进一步扩大信贷资产证券化试点有关事项的通知》;2013年3月,中国证监会发布《证券公司资产证券化业务管理规定》。相关法律文件的发布实施为资产证券化业务发展奠定了坚实的法律基础,同时扩大了开展资产证券化业务的业务主体及基础资产范围,明确了SPV独立于原始权益人、管理人和投资人的法律地位。
2014 年底至今,随着资产证券化业务监管从审批制向备案制的转变,资产证券化业务更是迎来了飞速发展。
2014年9月,中国证监会发布关于就《证券公司及基金管理公司子公司资产证券化业务管理规定(修订稿)》及配套规则公开征求意见的通知;2014年11月,中国证监会发布《证券公司及基金管理公司子公司资产证券化业务管理规定、证券公司及基金管理公司子公司资产证券化业务信息披露指引、证券公司及基金管理公司子公司资产证券化业务尽职调查工作指引》;2014年11月,中国银监会办公厅发布《关于信贷资产证券化备案登记工作流程的通知》;2014年12月,中国证券投资基金业协会发布关于《资产支持专项计划备案管理办法》及配套规则的通知;2015年8月,中国保险监督管理委员会发布《资产支持计划业务管理暂行办法》;2016年12月,国家发展改革委、中国证监会发布《关于推进传统基础设施领域政府和社会资本合作(PPP)项目资产证券化相关工作的通知》;2017年6月,财政部、中国人民银行、中国证监会发布《关于规范开展政府和社会资本合作项目资产证券化有关事宜的通知》。
随着主管部门一系列关于资产证券化政策、法规的陆续发布和完善,资产证券化产品发行效率大大提高,国内资产证券化行业进入快速发展阶段。据公开信息统计,2014年至2016年,信贷资产证券化产品发行规模超过10000亿元,企业资产证券化产品发行规模超过7000亿元;其中2016年全市场共发行资产证券化产品500余只,总规模9000余亿元。同时,资产证券化的基础资产类型不断丰富,增加了诸如住房公积金贷款、个人消费贷款、委托贷款、不动产信托投资REITS、信托收益权、金融租赁、融资租赁、保单质押贷款、票据收益权、保理融资等新的类型。
二、资产证券化定义
资产证券化目前尚无统一定义,仅在《信贷资产证券化试点管理办法》、《证券公司及基金管理公司子公司资产证券化业务管理规定》、《资产支持计划业务管理暂行办法》、《非金融企业资产支持票据指引(修订稿)》等法律文件中有分别定义。
根据《信贷资产证券化试点管理办法》,信贷资产证券化是指“在中国境内,银行业金融机构作为发起机构,将信贷资产信托给受托机构,由受托机构以资产支持证券的形式向投资机构发行受益证券,以该财产所产生的现金支付资产支持证券收益的结构性融资活动”;根据《证券公司及基金管理公司子公司资产证券化业务管理规定》,“本规定所称资产证券化业务,是指以基础资产所产生的现金流为偿付支持,通过结构化等方式进行信用增级,在此基础上发行资产支持证券的业务活动”;根据《资产支持计划业务管理暂行办法》,“本办法所称资产支持计划,是指保险资产管理公司等专业管理机构作为受托人设立支持计划,以基础资产产生的现金流为偿付支持,面向保险机构等合格投资者发行受益凭证的业务活动”;根据《非金融企业资产支持票据指引(修订稿)》,“本指引所称资产支持票据,是指非金融企业(以下称发起机构)为实现融资目的,采用结构化方式,通过发行载体发行的,由基础资产所产生的现金流作为收益支持的,按约定以还本付息等方式支付收益的证券化融资工具”。
以上定义在文字上虽略有差异,但在实质上是相通的,且具有以下几点明显共性:一、须有符合法律要求的基础资产;二、通过真实出售将基础资产转让予特殊目的载体(SPV);三、以基础资产所产生的现金流作为偿付支持。
需要特别说明的是,可预期的现金流是进行证券化的先决条件,因为只有基础资产的现金流是可预期的,由该资产支撑的证券的价值才能被确定,评级机构也只有通过对现金流量的确定性分析才可能进行信用评级。所以,证券化表面上是以基础资产为支撑的,但实际上却是以基础资产所产生的现金流为支撑的,可预期的现金流是资产证券化的基础。也就是说,资产证券化所“证券化”的不是基础资产本身,而是基础资产所产生的现金流。
三、开展资产证券化业务的积极意义
1. 从宏观层面
在中国利率市场化稳步推进的大背景下,发展资产证券化行业有利于盘活经济存量、拓宽企业融资途径、提高经济整体运行效率,是中国新常态下缓解缓释金融机构与企业财务风险、提高直接融资占比和构建多层次资本市场的有效方式。资产证券化提高了金融体系的效率,降低了交易成本。资产证券化是一种资产信用融资方式,其通过真实出售,实现了风险隔离,投资者只需判断资产池中的资产质量以及未来现金收入流的可能性,无需对发起人的整体信用进行评价,完成了从整体信用基础向资产信用基础的转化。
2. 从融资主体角度
(1) 对于银行主体而言,发行信贷资产证券化产品能够:
①缓解资本金压力
在当前中国金融监管趋强的背景下,资本金规模对银行经营业务约束越来越强,尤其对一些中小城商行、农商行等。而信贷资产证券化可以帮助银行在财务报表上达到资产出表目的,优化自身资产负债结构,降低自身信贷资产风险,并缓解资本金压力。同时,银行的流动性也能得到提升。
②解决资产和负债的期限错配,分散金融风险
为了获得更多的息差收益,中国银行业长期存在着所谓“短债长投”的期限错配问题,即银行以低成本的短期存款负债,来对接高收益的中长期的贷款资产。这种“短债长投”模式蕴含着潜在的流动性风险。一旦发生存款客户挤兑,银行将很可能缺乏相应的偿还头寸,从而可能引致系统性金融危机。而信贷资产证券化可以盘活银行的中长期信贷资产,提前获得相应的流动性,从而帮助银行解决资产和负债错配带来的一系列问题。
(2) 对于企业主体而言,发行企业资产证券化产品能够:
①拓宽融资渠道
企业传统融资方式包括股权融资(包括IPO、定向增发等股票类融资、增资或出让股权的股权类融资)、债权融资(包括发行企业债、公司债等债券类融资、银行间市场债务融资工具融资或银行贷款、信托贷款、融资租赁等债权类融资)、混合型融资(如可转换债券、可交换债券、优先股等)。使用传统融资方式,对企业整体资产、债权债务、生产经营、内部管理、担保方式等诸多方面均具有严苛的要求,融资的门槛很高。
使用资产证券化这项融资工具,可以为企业提供一条不同于传统融资方式的融资渠道。资产证券化在产品结构设计上更加灵活,且由于采用风险隔离和信用增级的措施,一方面可以使融资企业脱离企业本身整体状况及信用条件的限制,切实降低企业融资的门槛;另一方面,可以满足各种不同投资人的需求,融资的渠道更加广泛。
②降低融资成本
企业在进行融资时,融资成本往往是企业考虑的重要因素之一。相较于传统融资方式,资产证券化产品融资的成本相对较低,原因是资产证券化特有的产品结构设计和信用增级方式,使得资产证券化产品优先级份额的评级脱离了对企业自身信用评级的依赖,即通过一定的产品结构设计和信用增级,信用级别较低的企业发起人也可以发行较高信用级别的资产证券化产品,从而降低融资成本。这也是资产证券化核心的优势之一。
③增强了存量资产的流动性
资产证券化的原理之一,即是将原本不具有流动性或流动性不佳的、但具有一定现金流的资产,转换成流动性较好的金融产品。通过这种“资产证券化”转换方式,企业将资产未来的现金流提前折现,获得更多的流动性。
3. 对于投资者而言
(1) 有效化解企业信用风险
在资产证券化过程中,由于基础资产通过真实出售转让予SPV,即便发起人(原始权益人)发生破产、诉讼、仲裁等经营不善或纠纷等事项,基础资产也不会遭受任何影响,发起人(原始权益人)的债权人和股东对已经出售的基础资产不具有任何追索权。正是由于采取了风险隔离和信用增级措施,资产证券化产品中优先级份额具有风险低、流动性强、收益高的特点,对稳健性的投资者具有较高的吸引力。
(2) 为投资者提供了更多投资选择
和其他投资产品相比,资产证券化产品设计更为灵活,可以按照不同投资者的投资意愿、资金实力及风险偏好等量身定制不同种类、等级、期限和收益的投资产品,这是其他投资产品很难做到的。而且,资产证券化涉及的基础资产种类繁多,包括一些一般投资者以前无法参与的资产项目,通过对资产证券化的投资,更多投资者可以参与到各种资产的投资中来。
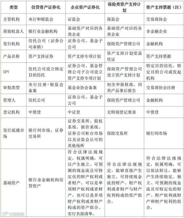
四、资产证券化业务主要类别
鉴于目前国内金融行业分业监管的现状,截止目前,国内资产证券化市场已形成分别由中国人民银行和中国银行业监督管理委员会、中国证券监督管理委员会、中国保险监督管理委员会、中国银行间市场交易商协会监管的四类资产证券化——信贷资产证券化、企业资产证券化、保险类资产支持计划和非金融企业资产支持票据。
四类资产证券化产品特点比较如下:
注:与其他三类产品相比,“资产支持票据”是否构成资产证券化具有相对性。当资产支持票据发行载体为发起机构时,因为并没有“基础资产”真实转让予“特殊目的载体”的行为,该类资产支持票据仅属于债务融资,并非资产证券化产品。
本文仅对资产证券化业务进行初步介绍,笔者后续将对该业务涉及的各细节问题进行深入探讨和研究。
国浩上海办公室律师 陈枫律师团队
附:《资产证券化法律法规汇编》目录
第一章 企业资产证券化部分
一、法律-《证券法》
二、部门规章
(一)《证券公司及基金管理公司子公司资产证券化业务管理规定》
(二)《证券公司及基金管理公司子公司资产证券化业务信息披露指引》
(三)《证券公司及基金管理公司子公司资产证券化业务尽职调查工作指引》
(四)资产证券化监管问答(一)
(五)《国家发展改革委、中国证监会关于推进传统基础设施领域政府和社会资本合作(PPP)项目资产证券化相关工作的通知》
(六)《关于规范开展政府和社会资本合作项目资产证券化有关事宜的通知》
三、规范性文件——中国证券投资基金业协会
(一)《资产支持专项计划备案管理办法》
(二)《资产证券化业务基础资产负面清单指引》. 93
(三)《资产证券化业务风险控制指引》
(四)《资产支持专项计划说明书内容与格式指引(试行)》
(五)《××资产支持专项计划资产支持证券认购协议与风险揭示书(适用个人投资者)》
(六)《××资产支持专项计划资产支持证券认购协议与风险揭示书(适用机构投资者)》
四、规范性文件——上海证券交易所
(一)《上海证券交易所资产证券化业务指引》
(二)《上海证券交易所资产证券化业务指南(2016年1月)》
(三)《上海证券交易所资产支持证券挂牌条件确认业务指引》
(四)《上海证券交易所企业应收账款资产支持证券挂牌条件确认指南》
五、规范性文件——深圳证券交易所
(一)《深圳证券交易所资产证券化业务指引》(2014年修订)
(二)《深圳证券交易所资产支持证券挂牌条件确认业务指引》
(三)《深圳证券交易所资产证券化业务问答》(2016年8月)
(四)《深圳证券交易所企业应收账款资产支持证券挂牌条件确认指南》
(五)《深圳证券交易所企业应收账款资产支持证券信息披露指南》
(六)《深圳证券交易所政府和社会资本合作(PPP)项目资产支持证券挂牌条件确认指南》
(七)《深圳证券交易所政府和社会资本合作(PPP)项目资产支持证券信息披露指南》
第二章 资产支持票据部分
一、法律-《信托法》
二、部门规章-《银行间债券市场非金融企业债务融资工具管理办法》
三、规范性文件-中国银行间市场交易商协会
(一)《非金融企业资产支持票据指引(修订稿)》
(二)《银行间债券市场非金融企业债务融资工具非公开定向发行规则》
(三)《银行间债券市场非金融企业债务融资工具募集说明书指引》
(四)《银行间债券市场非金融企业债务融资工具发行注册规则》
(五)《银行间债券市场非金融企业债务融资工具注册工作规程(2013修订)》
(六)《银行间债券市场非金融企业债务融资工具尽职调查指引》
(七)《银行间债券市场非金融企业债务融资工具中介服务规则(2012修订)》
(八)《银行间债券市场非金融企业债务融资工具信息披露规则(2017修订)》
(九)《银行间市场非金融企业债务融资工具发行规范指引》
(十)《银行间债券市场非金融企业债务融资工具持有人会议规程(2013修订)》
(十一)《银行间债券市场非金融企业债务融资工具突发事件应急管理工作指引》
(十二)《银行间债券市场非金融企业债务融资工具主承销商后续管理工作指引》
(十三)《非金融企业债务融资工具市场自律处分规则》
四、规范性文件——银行间市场清算所股份有限公司
(一)《关于非金融企业资产支持票据登记托管、清算结算业务的公告》
第三章 信贷资产证券化部分
一、法律
(一)《信托法》
(二)《中国人民银行法》
(三)《银行业监督管理法》
二、部门规章
(一)《信贷资产证券化试点管理办法》
(二)《金融机构信贷资产证券化试点监督管理办法》
(三)《中国人民银行、中国银行业监督管理委员会、财政部关于进一步扩大信贷资产证券化试点有关事项的通知》
(四)《中国银行业监督管理委员会办公厅关于进一步加强信贷资产证券化业务管理工作的通知》
(五)《资产支持证券信息披露规则》
(六)《关于信贷资产支持证券发行管理有关事宜的公告》
(七)《财政部、国家税务总局关于信贷资产证券化有关税收政策问题的通知》
(八)《信贷资产证券化基础资产池信息披露有关事项的公告》
(九)《关于信贷资产证券化备案登记工作流程的通知》
(十)《关于规范信贷资产证券化发起机构风险自留行为的公告》
(十一)《中国人民银行信用评级管理指导意见》
(十二)《商业银行资本管理办法(试行)》
(十三)《中国证券监督管理委员会关于证券投资基金投资资产支持证券有关事项的通知》
(十四)《全国银行间债券市场债券交易管理办法》
(十五)《全国银行间债券市场金融债券发行管理办法》
(十六)《全国银行间债券市场进行质押式回购交易的有关事项的公告》
(十七)《建设部关于个人住房抵押贷款证券化涉及的抵押权变更登记有关问题的试行通知》
三、规范性文件——中央国债登记结算有限责任公司
(一)《资产支持证券发行登记与托管结算业务操作规则》
四、规范性文件——中国银行间市场交易商协会
(一)《个人汽车贷款资产支持证券信息披露指引(试行)》、《个人住房抵押贷款资产支持证券信息披露指引(试行)》
(二)《棚户区改造项目贷款资产支持证券信息披露指引(试行)》
(三)《个人消费贷款资产支持证券信息披露指引(试行)》
(四)《银行间债券市场非金融企业资产支持票据指引》
(五)《不良贷款资产支持证券信息披露指引(试行)》
五、规范性文件——银行间市场清算所股份有限公司
(一)《关于信贷资产支持证券登记托管、清算结算业务的公告》
第四章 保险资产支持计划部分
一、法律
(一)《保险法》
(二)《信托法》
二、部门规章
(一)《资产支持计划业务管理暂行办法》
(二)《保险资金运用管理暂行办法(2014修订)》
(三)《中国保监会关于保险资产管理公司开展资产管理产品业务试点有关问题的通知》
(四)《关于保险资金投资有关金融产品的通知》
【 本文为作者原创,如需转载请通过留言方式联系本公众号运营者,谢谢!】


