2018年版《外商投资准入特别管理措施(负面清单)》变化要点及详细对比
2018年6月28日,国家发展和改革委员会和商务部联合发布《外商投资准入特别管理措施(负面清单)(2018年版)》(“2018年版负面清单”),将于今年7月28日起实施。2018年版负面清单是继95年出台首版《外商投资产业指导目录》以来的第九版清单,但是这一版清单在篇幅、体例甚至与上一版清单的时间间隔都进行了前所未有的突破。
一、清单颁布实施的背景
2018年版负面清单选择与《中国与世界贸易组织》白皮书同日落地绝非偶然。一方面以立法行动重申中国全面履行世贸组织的加入承诺,同时亦是为改革开放40周年献礼。考虑到中美贸易战愈演愈烈的大背景,2018年版负面清单的落地也进一步向各国投资者彰显了中国对于稳定和改善营商环境的信心,同时这一版清单中所明确提出的“负面清单”机制也标志着为自贸区负面清单制度全国范围内推行及与之“并表”提供了端口。
2018年版负面清单的主要特点包括:
1. 全方位推进开放。一、二、三产业全面放宽市场准入,涉及金融、交通运输、商贸流通、专业服务、制造、基础设施、能源、资源、农业等各领域,共22项开放措施;
2. 大幅精简负面清单。2018年版负面清单全面删除鼓励类项目,仅保留48条特别管理措施,比2017年版63条减少了15条,瘦身仅1/4;
3. 对部分领域开放作出整体安排。2018年版负面清单,列出了汽车、金融领域对外开放路线图时间表,逐步加大开放力度,给予相关行业一定过渡期,增强开放的可预期性。
外资准入领域负面清单制度的落实及相关篇幅的进一步精简,将为我国“十三五”甚至即将到来的“十四五”规划的推进奠定坚实的“经济发展全球化”背景基础。
二、清单内容的主要变化
结合《<外商投资准入特别管理措施(负面清单)(2018年版)>修订说明》、国家发展改革委有关负责人就《外商投资准入特别管理措施(负面清单)(2018年版)》答记者问,2018年版负面清单与2017年版负面清单相比,主要有以下几方面变化:
1. 结构上的变化。2017年版负面清单是以外商投资管理措施的类别进行分类,按照按照外商投资限制类条目和外商投资禁止类条目分别列举相关管理措施。在限制、禁止类条目项下再按照所属行业进行分类。而2018年采用了表格形式,根据《国民经济行业分类》(GB/T 4754—2017)进行了分类,一改之前清单以管制措施为标准,而是以行业为分类标准对每个行业的外商投资管理措施进行了梳理(不明确区分限制性与禁止性措施,鼓励类和允许类的区分也不再该版清单中体现,当然《中西部地区外商投资优势产业目录》中的体例依然有效)。
2. 内容上的变化。2018年版负面清单,大幅度放宽市场准入,清单长度由63条成功瘦身至48条,共在22个领域推出开放措施,主要开放措施包括:
◆大幅扩大服务业开放。我国服务业快速发展,新业态新模式竞相涌现,但发展水平、市场机制、服务供给有待提升。本次修订外商投资准入负面清单,服务业开放是重点。金融领域,取消银行业外资股比限制,将证券公司、基金管理公司、期货公司、寿险公司的外资股比放宽至51%,2021年取消金融领域所有外资股比限制。基础设施领域,取消铁路干线路网、电网外资限制。交通运输领域,取消铁路旅客运输公司、国际海上运输、国际船舶代理外资限制。商贸流通领域,取消加油站、粮食收购批发外资限制。文化领域,取消禁止投资互联网上网服务营业场所的规定。
◆基本放开制造业。制造业是我国开放最早的领域,也是市场竞争最充分的领域,为进一步开放奠定了良好基础。2018年版负面清单,基本放开了制造业。汽车行业取消专用车、新能源汽车外资股比限制,2020年取消商用车外资股比限制,2022年取消乘用车外资股比限制以及合资企业不超过两家的限制。船舶行业取消外资限制,包括设计、制造、修理各环节。飞机行业取消外资限制,包括干线飞机、支线飞机、通用飞机、直升机、无人机、浮空器等各类型。
◆放宽农业和能源资源领域准入。农业领域,取消小麦、玉米之外农作物种子生产外资限制。能源领域,取消特殊稀缺煤类开采外资限制。资源领域,取消石墨开采、稀土冶炼分离、钨冶炼外资限制。
◆维持鼓励类条目完成不变。2018年版负面清单虽未包括鼓励类的条目,按照发改委和商务部的意见,2017年产业指导目录中的鼓励类条目继续适用,保持不变。
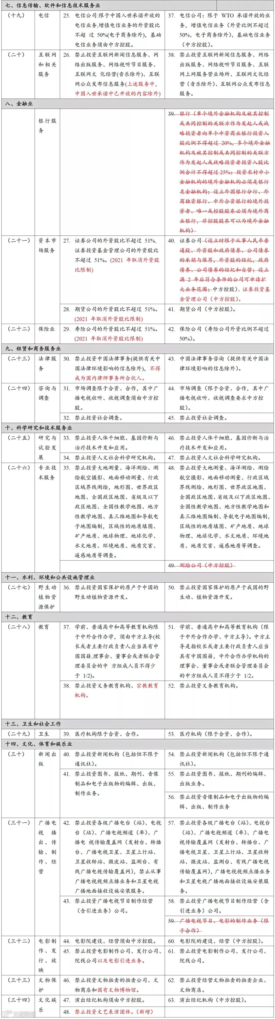
为便于大家了解2018年版负面清单与2017年版负面清单的具体修改情况,我们精心整理了如下涉及增减和修改的所有条目,供相关公司和投资机构在实际业务开展过程中参考。


*注:《外商投资准入特别管理措施(负面清单)(2018年版)》与上一版相比,共减少了15项措施。其中,减少的条目包括音像制品和电子出版物编辑、出版和制作、广播电视节目和电影的制作、铁路运输公司、铁路干线路网、银行业和飞机制造、船舶制造等。
赵 越 国浩上海办公室律师
【 本文为作者原创,如需转载请通过留言方式联系本公众号运营者,谢谢!】


