2015年9月,中共中央、国务院印发了《深化国有企业改革的指导意见》,明确提出新时期国有企业改革的目标任务和重大举措,正式拉开新一轮国有企业改革的大幕。山西省作为煤炭大省,一方面肩负着国有企业改革的重任;另一方面还面临着煤炭行业化解过剩产能实现脱困发展的难题。山西省委、省政府及时制定了相关制度,为山西省深化国有企业改革指明了方向。其中,分离办社会职能改革、“僵尸企业”清理以及混合所有制改革等重点工作中均涉及职工安置问题。
需要明确的是:本轮国有企业改革是全面的、深度的,其改革方式包括但不限于企业改制等方式,因此在职工安置方面,一方面可以参考原有国有企业改制的相关规定;另一方面需要结合本轮国有企业改革的目标、特点及新规定,妥善处理职工安置问题。
笔者结合工作实践,拟就山西省本次国有企业改革重点工作涉及的职工安置问题分析如下。
一、国企改革中职工安置的特殊规定
(一) 分离办社会职能改革中职工安置的特殊规定
1. 省内特殊规定
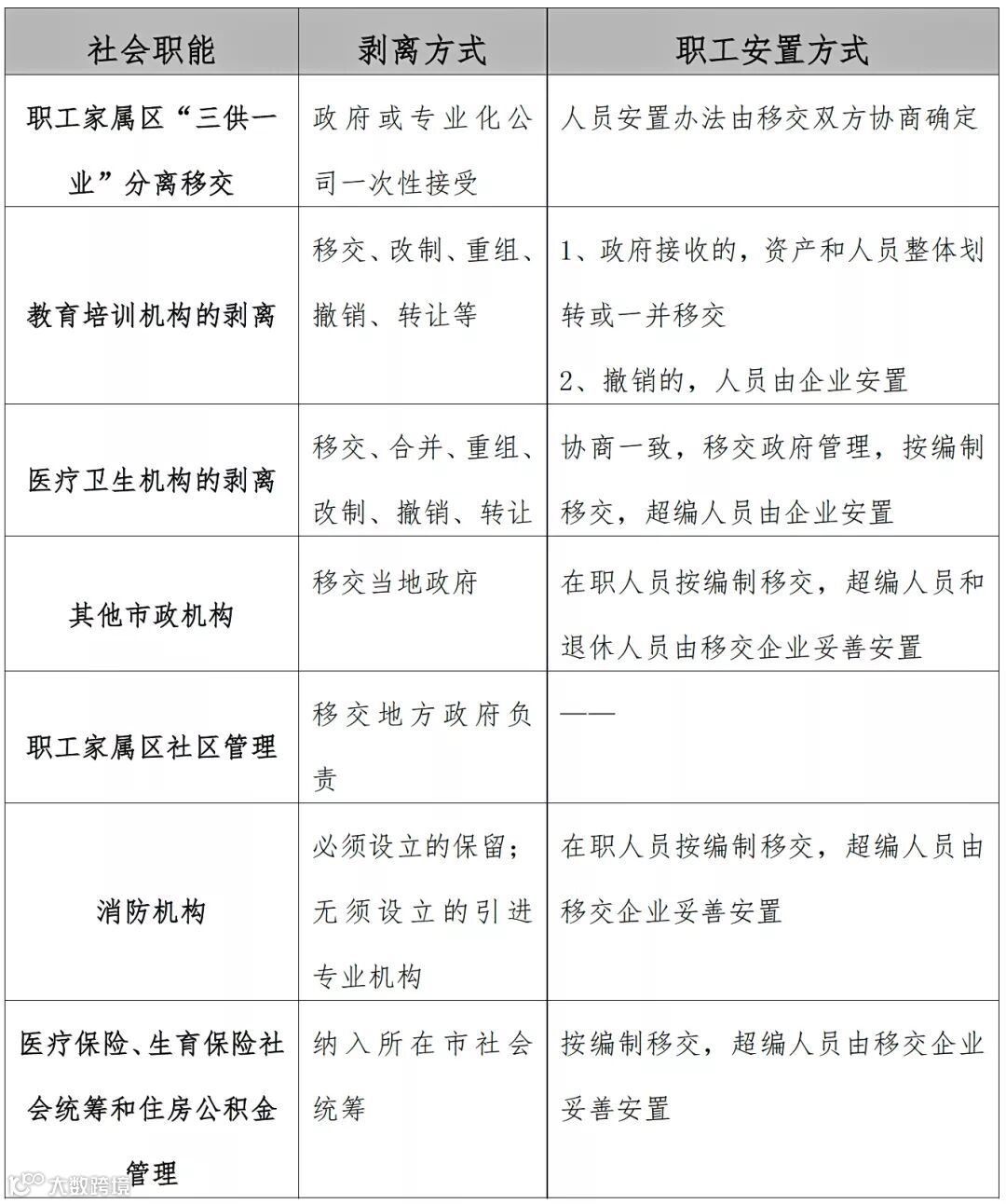
《关于山西省国有企业分离办社会职能的实施意见》规定:针对不同企业特点,允许采取分离移交、重组改制、关闭撤销、政府购买服务、专业化运营管理等不同方式剥离企业办社会职能和解决历史遗留问题,国有企业不再承担与主业发展方向不符的公共服务职能。并进一步针对不同社会职能剥离的方式、职工安置方式作出如下特殊规定:
笔者认为,上述特殊规定仅从不同用工主体之间如何对接的角度进行了规定,而未从职工角度对具体安置细节做出规定。其原因在于:一方面,2002年、2003年时国家对国有大中型企业主辅分离辅业改制中人员分流安置做出过具体规定;另一方面,2008年的《劳动合同法》等相关规定,对于劳动关系的处理进行了更为明确和具体的规定。
值得注意的是,2002年、2003年对于职工分流到国有控股改制企业与非国有控股改制企业时劳动关系解除问题做了区别规定。但是2008年的《劳动合同法》中未进行区别规定,而是直接规定非因劳动者原因导致劳动合同解除时,用人单位应当承担的相应义务。故笔者认为,从法律效力层级以及新法优于旧法的原则出发,应将解除劳动合同时,原用人单位是支付经济补偿金还是由新用人单位对经济补偿的支付年限连续计算的问题选择权交还被安置职工;而非简单依据新用人单位是否为国有性质,而直接确定新用人单位应履行的义务。比如剩余2年即将退休的员工,如按照之前的规定,在改制为国有控股企业而导致劳动合同解除时,无权选择要求原用人单位支付经济补偿金,在新单位退休后劳动合同自然终止。如按照新的劳动合同法规定,只要非因劳动者本人原因导致劳动合同解除,均有权要求用人单位支付经济补偿金。
2. 太原市特殊规定
《太原市国有企业职工家属区“三供一业”分离移交工作方案》规定:原则上供水、供电、供暖接收单位不接收移交方人员;物业管理接收单位按照不超过0.5人/万平米的比例接收移交方人员。
3. 补助规定
山西省人力资源社会保障厅《关于全力做好就业安置工作的实施细则》规定:对企业通过转型转产,多种经营,主辅分离,辅业改制,集团内其他企业转岗安置等方式多渠道安置分流人员的,对兼并重组后新企业吸纳分流人员达到30%以上的,以及其他企业吸纳化解过剩产能企业分流失业人员且签订一年以上劳动合同的,可从就业专项资金中按每人1000元的标准给予企业一次性吸纳就业补助。
(二) “僵尸企业”清理中职工安置的特殊规定
“僵尸企业”清理与化解过剩产能企业的主要方式之一就是用人单位的关停。山西省针对化解过剩产能企业的职工安置制定了详细的补贴政策,可依照规定申请稳岗补贴、内部转岗安置补贴以及转移就业安置补贴。而《山西省人力资源和社会保障厅关于进一步抓好失业保险援企稳岗政策落实开展“护航行动”的通知》明确规定,对“僵尸企业”不发放稳岗补贴。
如何区别化解过剩产能企业与“僵尸企业”,对于职工安置补贴的申请至关重要。依照现有山西省内的相关规定,笔者认为,可从以下两个角度进行区分:
1. 行业性质
化解过剩产能企业仅限于煤炭、钢铁以及煤电行业,而“僵尸企业”无行业限制。
2. 认定标准
过剩产能企业一般需按企业经山西省人民政府国有资产监督管理委员会审批的去产能方案确定;而“僵尸企业”一般是企业内部排查后,依据是否属于长期停业歇业、资不抵债、低效无效由企业进行自行认定。
(三) 企业混改中职工安置的特殊规定
企业混合所有制改革中职工安置的特殊规定与员工持股问题密切相关,《关于省属国有企业发展混合所有制经济的实施意见》及《关于国有控股混合所有制企业开展员工持股试点的意见》的规定:经省国资委筛选,2017年在省属企业中选择5-10户上市类、科技类、后勤类子企业进行员工持股试点;选择1-2户企业在集团层面推进混合所有制改革。
2017年,山西省第一批员工持股试点有5户,分别为:汾酒集团所属山西杏花村汾酒厂股份有限公司、太钢集团所属山西太钢碧水源环保科技有限公司、阳煤集团所属中催技术有限公司、潞安集团所属山西潞安精蜡化学品有限公司、同煤集团所属大同煤矿集团朔州煤电怀仁宏腾陶瓷建材开发有限公司。2018年,山西省在各集团选择5家左右企业推进混改,稳步推进员工持股试点。
根据现有规定看,山西省混合所有制改革中员工持股方式尚在试点阶段有名额限制,且从程序上看需经山西省国资委审批后方可实施,故并不适合推广使用。
二、职工安置方式
(一) 解除或终止劳动合同
对于因国有企业改革导致用人主体变更或灭失的,应依法为职工办理劳动合同解除或终止手续。根据职工选择,为职工发放经济补偿金,或者由新用人单位连续计算经济补偿金支付年限。此外,企业还应当注意及时协助职工办理失业保险金的申领。
(二) 内退方式
1. 对离法定退休年龄5年以内的人员,可申请内退,经企业同意后支付基本生活费,基本生活费按不低于最低工资标准的80%执行,并由企业缴纳基本养老保险和基本医疗保险,个人缴费部分由职工继续缴纳。
2. 对再就业困难且距内退年龄3年以内的人员,允许企业与职工协商一致,采用灵活方式妥善安置。
3.《山西省人力资源和社会保障厅关于进一步规范国有企业职工内部退养的通知》(晋人社厅发〔2012〕111号)规定,国有企业在为职工办理内退之日起一个月内到人社行政部门办理内退备案。
此外,需注意厂办大集团改制企业对距内退年龄3年以内人员可签订协保协议。且企业除基本养老保险与基本医疗保险外,还应缴纳大额医疗费用补助。
(三) 借调
《国有企业富余职工安置规定》以及山西省的相关规定,还规定了临时借调的职工安置方式。但笔者认为,在本次国有企业改革中,不易再适用临时借调方式对职工进行安置。一方面,临时借调意味着原用人单位享有类似与劳务派遣的职能,与现行法律规定不符;另一方面,导致劳动关系与社会保险关系不统一,将进一步导致社保理赔存在不确定性。
(四) 中止劳动合同
《山西省劳动合同条例》规定用人单位可与职工协商中止履行劳动合同,并书面约定劳动合同恢复履行的期限或者条件。中止履行劳动合同的期间,不计入劳动者在用人单位的工作年限。中止履行劳动合同的情形消失,除劳动合同已经无法履行外,劳动合同应当恢复履行。
笔者认为,劳动合同中止期间,职工如再就业的,可以将社会保险关系转移至新用人单位,待劳动合同中止情形消失后,再将社会保险关系转移回原用人单位。
三、职工安置方案的内容
参照《山西省人民政府办公厅转发省人力资源社会保障厅等部门关于做好化解煤炭钢铁行业过剩产能职工安置工作实施意见的通知》等一系列规定,职工安置方案的内容至少明确:涉及职工情况、职工安置渠道及资金预算、劳动关系处理、经济补偿支付、偿还拖欠职工工资、补缴欠缴社会保险费、职工安置资金来源、促进再就业等内容。
此外,还应对工伤残职工、抚恤人员情况及保障计划,离退休人员医疗保障及社会化管理情况,拖欠职工工资、生活费、医疗费、债务情况及解决办法等进行明确。
四、职工安置方案的程序
参照《国务院办公厅转发国资委关于进一步规范国有企业改制工作实施意见的通知》等规定,职工安置方案应当按照以下程序进行:
(一) 将国有企业改制方案(或改革方案)提交职工代表大会或职工大会审议,听取职工意见。
(二) 职工安置方案须经职工代表大会或职工大会审议通过后方可实施。
(三) 对于整体关停,且属于淘汰落后产能的企业,除应在经职工大会或职工代表大会审议通过外,还应当依据《山西省人力资源和社会保障厅关于做好淘汰落后产能和兼并重组企业职工安置工作的意见》的规定报同级人力资源社会保障部门进行审核。
此外,企业召开职工代表大会,必须有三分之二以上的职工代表出席;职工代表大会审议改制方案作出的决议,必须经企业全体职工代表半数以上通过方为有效;职工代表大会的表决应以无记名投票方式进行。
五、特殊问题的处理
(一) 劳动关系上化问题的处理
实践中,很多企业子公司不具有用人权利,因此,子公司的职工劳动关系往往均是和母公司建立的;或者,部分办社会职能机构并不具有独立用工主体资格,全部职工均与办社会职能的企业签订劳动合同,这就导致实际用人单位与劳动合同用人单位不一致,劳动关系上化。
在处理劳动关系上化问题时,如涉及实际用人单位关停或性质变更为非国有企业时,职工往往不愿意到新用人单位工作。作为劳动合同用人单位的企业,应当充分与职工沟通,告知职工依据《劳动合同法》的相关规定,如无法与就工作岗位等问题协商一致变更的,企业可依据《劳动合同法》第四十条之规定与职工解除劳动合同并支付经济补偿金。
此外,为便于职工充分了解与切身利益相关的信息,自愿作出选择。建议由新用人单位对新公司具体发展规划、职工待遇安排等职工关心问题做出具体的方案,并向职工公示。
(二) 双重劳动合同关系的处理
部分企业存在招工主体与实际用工主体与职工签订两份劳动合同,实际履行一份劳动合同的情况。对此,笔者认为,根据《劳动合同法》对于劳动关系自用工之日起建立的规定,应当认定为存在两个劳动合同关系与一个劳动关系。如无法定无效情形,应当认为两个劳动合同关系均依法有效,职工有权选择履行其中一份劳动合同。而未实际用工主体与职工解除劳动合同时,因未建立劳动关系,也无须支付经济补偿金。
六、结 语
企业制定职工安置方案的出发点应从维护职工利益角度出发,而不能立足于甩包袱。方案制定不仅要考虑合法合规,还应高度重视思想工作与舆论引导。国浩律师(太原)事务所凭借一体化管理优势,深度参与山西省深化国有企业改革工作,具有丰富经验。本所将继续及时、高效的为山西省深化国企国资改革行动提供有力的法律服务支持。
郭瑞华 国浩太原办公室律师
【 本文为作者原创,如需转载请通过留言方式联系本公众号运营者,谢谢!】


