全国人大于2019年3月审议通过的《中华人民共和国外商投资法》( “《外商投资法》”),因其立法定位及条文内容的基础性、框架性、开放性之特点,受到广泛关注和认可。
《外商投资法》第42条明确:“本法自2020年1月1日起施行。《中华人民共和国中外合资经营企业法》、《中华人民共和国外资企业法》、《中华人民共和国中外合作经营企业法》同时废止。” 并规定:“本法施行前依照《中华人民共和国中外合资经营企业法》、《中华人民共和国外资企业法》、《中华人民共和国中外合作经营企业法》设立的外商投资企业,在本法施行后五年内可以继续保留原企业组织形式等。具体实施办法由国务院规定。”
《外商投资法》规定了五年的过渡期,现有外商投资企业如何在过渡期内完成过渡和转型,值得关注。
一、外商投资企业组织运营变革
外商投资企业组织运营规则的内容包含了投资人出资层面的规则以及企业内部治理方面的规则。
《外商投资法》的亮点之一,是在外商投资企业的组织形式、内部组织机构及其活动准则方面,革除了旧的“外资三法”[注1]体系,期以引入足以体现中国现代立法技术的公司法、合伙企业法等法律,从而实现外商投资企业在组织法上与内资企业保持一致。纵观旧的“外资三法”条文,其除了关于外商投资基本制度层面的规定,还有大量组织法的内容,概括来说,“外资三法”涉及外商投资企业的企业组织形式、投资者出资方式、出资比例要求、实缴出资期限要求、出资转让规则、减资规则、利润及风险分担规则以及权力机构设置等多方面,其中不乏与《中华人民共和国公司法》(“《公司法》”)、《中华人民共和国合伙企业法》(“《合伙企业法》”)等法律条文不一致的规定。而基于《外商投资法》作为基础性规定的定位,《外商投资法》更多体现为外商投资的原则性规定,关于企业组织层面的规定则要求对接现有的比较成熟的专门性组织法。
二、组织运营规则对比
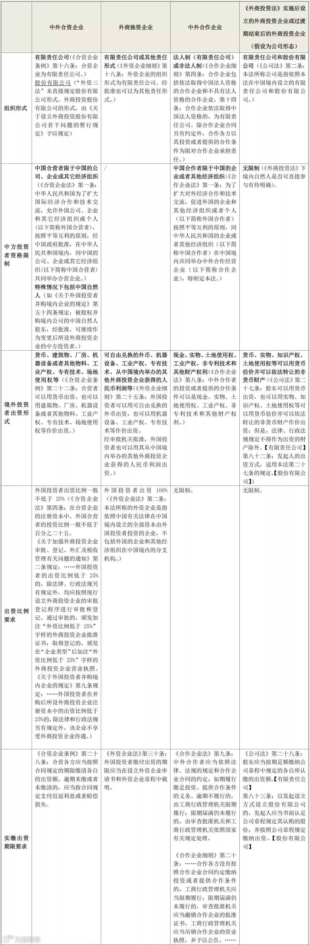
以下就中外合资企业、外商独资企业、中外合作企业的现有组织运营规则,与《外商投资法》实施后新设外商投资企业或过渡期结束后的外商投资企业之组织运营规则(假设为公司形态),从组织形式、投资者限制、出资形式、实缴出资要求及出资转让规则等方面进行初步比较梳理:
除公司形式外,《外商投资法》规定外商投资企业可采用的组织形式还包括合伙企业形式等,如外商投资企业采用公司形式之外的其他组织形式,应按照《合伙企业法》等其他法律法规的要求进行相应调整。限于篇幅在此不一一详列。
原先“外资三法”体系下, 在法律法规之外还有众多的解释、通知或规定,该等文件也需要相关部门进一步梳理并明确其是继续适用还是修改或废除。外部规则的变化必然带来内部规则调整的要求,其最终结果也将影响外商投资企业内部规则的确立或调整。考虑到前后法律规则的差异以及不同投资者利益和立场的协调,该等调整对相关企业来说可能并不一定都是轻而易举。
三、小 结
世界银行发布的《2019年营商环境报告》将中国的营商环境排名由全球第七十八位提升至第四十六位[注2],其中重要的衡量指标包括开办企业的便利程度等。2019年政府工作报告更是直接提出“激发市场主体活力,着力优化营商环境”的目标。而外商投资企业作为市场的重要主体,其给一国市场带来的市场活力不容小视。本次《外商投资法》的出台,体现了内外资一致原则,实现了外商投资企业在组织法上与内资企业保持一致,使得中国的外商投资环境更加公开、公平、透明,更加法制化、国际化、便利化,应该说是一个大的进步。2020年1月开始,外商投资企业所依据的原有“外资三法”将不复存在,其组织形式需要在过渡期内进行变更和改制,考虑到前后法律规则的差异以及不同投资者利益和立场的协调,该等调整对相关企业来说并不一定都是一件轻而易举的事,也不排除各方因意见分歧而产生法律争议。这一方面需要相关部门尽快出台相应的配套规则和措施,另一方面外商投资企业本身也需要尽快顺应法律法规的变化,及早进行组织文件等各方面的调整和讨论。
注释及参考文献:
[1] “外资三法”具体包括《中华人民共和国中外合资经营企业法》(“《合资企业法》”)及《中华人民共和国中外合资经营企业法实施条例》(“《合资企业条例》”)、《中华人民共和国中外合作经营企业法》(“《合作企业法》”)及《中华人民共和国中外合作经营企业法实施细则》(“《合作企业细则》”)、《中华人民共和国外资企业法》(“《外资企业法》”)及《中华人民共和国外资企业法实施细则》(“《外资企业细则》”)等。
[2] 数据来源于世界银行,访问地址:http://chinese.doingbusiness.org/zh/data/exploreeconomies/china。
【 本文为作者原创,如需转载请通过留言方式联系本公众号运营者,谢谢!】


