2019年4月30日,美国司法部(Department of Justice)刑事司(Criminal Division)出台新版企业合规指南——《企业合规体系评估》(Evaluation of Corporate Compliance Programs)(下称“《2019合规评估》”)。与2017年刑事司下属欺诈处发布的《2017合规问题》(2017 Compliance Questions)相比,一方面,《2019合规评估》适用于整个刑事司的刑事调查和执法工作,而《2017合规问题》仅适用于欺诈处的执法调查,适用范围的扩大彰显了司法部企业合规体系的关注力度有所加大;另一方面,《2019合规评估》的内容更为翔实具体、篇幅也几乎翻倍,为司法部执法以及企业制定并执行合规政策提供了更为清晰的指引。
除了《2019合规评估》外,2018年美国司法部还出台、修改多项政策性规定,持续强调企业合规的重要性。修订更新的《司法手册》(Justice Manual)提出,检察官在对企业展开调查、决定是否起诉、开展辩诉交易谈判或达成其他协议时应当将企业的合规体系纳入考量范围。具体包括,企业合规体系在违法犯罪行为发生时及相关部门作出指控决定时的充分性与有效性,以及企业就实施充分有效的企业合规体系或改善现存合规体系所作出的努力。此外,2018年修改后的《美国量刑指南》(The United States Sentencing Guidelines)建议,在计算单位犯罪应处罚金时,应当考虑在不当行为发生时企业是否具备适当有效的合规体系。2018年10月,时任助理司法部长Brain Benczkowski就《刑事司处理案件中监察员之选择》(Selection of Monitors in Criminal Division Matters)出具了备忘录,该备忘录作为司法部内部政策,要求检察官向企业指定监察员之前,应当考量企业是否对其合规体系和内控制度作出重大投入和改善,以及企业是否已针对前述事项进行检测以证明其能有效预防或发现未来可能出现的类似不当行为,从而决定向企业指派监察员的做法是否适当。
众所周知,美国司法部对企业合规的关注由来已久。万变不离其宗的是,诸多“合规指南”“合规评估”均以美国《反海外腐败法》(Foreign Corrupt Practices Act)为蓝本,在此基础上引申出具体的合规要求。
2012年11月,美国司法部与美国证券交易委员会(Security and Exchange Committee)联合发布“美国《反海外腐败法》信息指引”(2012 FCPA Resource Guide)(下称“《信息指引》”),该指引详细阐述了与《反海外腐败法》相关的法律问题,也首次详细解释了企业合规的重要性以及美国司法部在执法中主要考量的合规领域,即司法部借此总结了有效合规体系的“十大标志”。之后,“十大标志”在《2017合规问题》和《2019合规评估》中不断强化、细化,逐渐成为众多企业自制、自评合规体系的依据,也是检察官对企业合规体系进行评价的依据之一。
2017年2月,刑事司下属欺诈处发布了《2017合规问题》,通过问答的方式阐明了联邦检察官如何评价企业合规体系充分与否。《2017合规问题》列出了涉及11个主题共119道常见问题,包括风险评估、培训和沟通、第三方管理和并购等。这11个主题与《信息指引》中提到的有效合规体系“十大标志”一脉相承,再次为企业制订、完善和实施合规措施,检验合规措施的有效性或者预测联邦检察官可能提出的合规质疑等提供了指引。
2019年4月,刑事司出台的《2019合规评估》又一次对“十大标志”作了细化和扩充,列举了联邦检察官评估企业合规体系时需要考虑的原则性和根本性的问题。总的来说,《2019合规评估》的宗旨和内容可以浓缩为三个“三”,即检察官在三大时间节点上(①违法犯罪行为发生时②相关部门做出指控决定时③处理案件时),对企业的合规体系的三大方面进行考量(①企业是否妥善制订合规体系②企业是否认真善意地贯彻落实合规体系③企业的合规体系是否发生作用),以明确后续三大处理方式(①处理案件或提起公诉的适当方式②适当的罚金③企业刑事案件和解方案中所包含的合规义务)。可以说,《2019合规评估》是当前每一家跨国企业都应当熟悉并掌握的政策性文件。以下对《2019合规评估》在评估企业合规体系时主要考量的三大方面进行梳理。
(一) 制订合规体系应当“量体裁衣”
《2019合规评估》规定,企业在制订合规体系时,对不当行为应当采取“零容忍”的态度,应当拟定清晰明了的政策和程序、适当的责任分配、培训项目以及激励和惩罚措施等。《2019合规评估》还进一步强调,企业合规体系的制订工作并非“一劳永逸”,而应当根据企业发展运营过程中的经验教训“量体裁衣”,定期自查合规体系并适当作出相应的修改,以实现合规体系与企业运营实际相匹配。
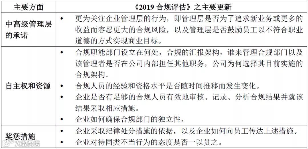
(二) 执行合规体系并非“纸上谈兵”
合规体系的制订固然重要,但《2019合规评估》强调如何确保该体系的顺利执行实则更为重要。如何避免合规体系沦为“纸上谈兵”,《2019合规评估》对合规体系的执行提出了以下新的要求。
(三) 评估合规体系勿须“尽善尽美”
《2019合规评估》强调,企业仅出现不当行为并不必然意味着企业的合规体系失灵。事实上,实践中合规体系无法做到“尽善尽美”,《2019合规评估》对评估合规体系的有效性提出了以下新要求。
中国企业在全球营商过程中面临的来自美国执法与诉讼的风险日益增加,近期中美贸易摩擦更是进一步加剧了该风险。尽管《2019合规评估》等所规定的是美国法律项下的企业合规体系,原则上也主要适用于美国公司,但是美国法律长期的域外管辖实践表明,中国跨国企业在全球营商活动中难免面临适用美国法律的情形。因此,已经“走出去”的中国跨国企业以及打算“走出去”的中国企业,都应当密切关注《2019合规评估》及美国司法部出台的其他与合规相关的政策性文件,在全球化营商中做到“知己知彼、百战不殆”。
【 本文为作者原创,如需转载请通过留言方式联系本公众号运营者,谢谢!】


