2019年10月18日,中国证监会发布《关于修改<上市公司重大资产重组管理办法>的决定》(以下简称《重组管理办法》),《决定》对现行《上市公司重大资产重组管理办法》部分条文进行了修订。本次《重组管理办法》中,证监会做出了以下五个方面的修改:一是简化重组上市认定标准,取消“净利润”指标。二是将“累计首次原则”计算期间进一步缩短至36个月。三是允许符合国家战略的高新技术产业和战略性新兴产业相关资产在创业板重组上市,其他资产不得在创业板实施重组上市交易。四是恢复重组上市配套融资。五是丰富重大资产重组业绩补偿协议和承诺监管措施,加大问责力度。本文将对本次《重组管理办法》中涉及的修订新规进行分析、解读。
从宏观层面来看,本次《重组管理办法》的修修订一方面响应了习近平总书记“要建设一个规范、透明、开放、有活力、有韧性的资本市场,完善资本市场基础性制度,把好市场入口和市场出口两道关,加强对交易的全程监管”指示精神;另一方面也体现了《2019年政府工作报告》提出的“2019年政府工作任务”中要“改革完善资本市场基础制度”和“提高直接融资特别是股权融资比重”的重要任务。
当前我国经济发展模式正由高速增长向高质量发展转变。而重组上市这一交易类型在资本市场中也占据着重要地位,随着2016年9月“史上最严借壳新规”的逐步发力,如何在保持现有的抑制投机“炒壳”、“囤壳”,促使劣质股“新陈代谢”不再过度占用市场资源的机制的前提下,适当的鼓励与支持其他上市公司借助重组上市来实现自身的“减负、解压”,优化与拓展主营业务,通过资本运作实现自身经营质量的提升,就成为了监管机关下一步如何高效引导市场的重要任务,于是本次《重组管理办法》也就因势而生。
(一) 取消认定标准中的“净利润”指标
修改内容:
解读:本条规定的修改需要对比2016年《重组管理办法》的相应条文来看,按照2016年的《重组管理办法》的规定,判断是否构成重大资产重组的依据有“资产总额”、“营业收入”、“资产净额”、“发行股份”、“净利润”等5个定量指标与“主营业务发生根本变化”和“证监会认定的其他情形”2个定性指标。其中,“净利润”指标是2016年《重组管理办法》新增的指标,当时该条款的设置主要是为了严厉打击与抑制市场中愈演愈烈的“炒壳”行为,故将原有的“资产总额”单一指标扩展为五大指标,从而避免很多“打擦边球”的借壳交易行为。这在很大程度上对市场上的“炒壳”风气进行了抑制,毕竟五大量化指标很难被完全规避。
本次《重组管理办法》将“净利润”指标取消,实则是在继续维持抑制“炒壳”的监管力度下,鼓励部分上市公司通过重组交易收购优质资产实现“扭亏为盈”或提升净利润,增强业绩能力,提升公司质量。截至2019年8月31日,全部3679家A股上市公司均已发布上半年业绩报告,其中,447家A股公司上半年亏损,占全部A股上市公司数的比重为12.15%,笔者在实务中也遇到了不少上市公司正在谋划债务重组的方式化解自身债务危机,在这一形势下,证监会本次修改《重组管理办法》体现了监管法规的“包容性”与“适应性”,鼓励部分上市公司通过并购重组进行资源整合与产业升级,进一步提升公司业绩,化解上市公司危局。
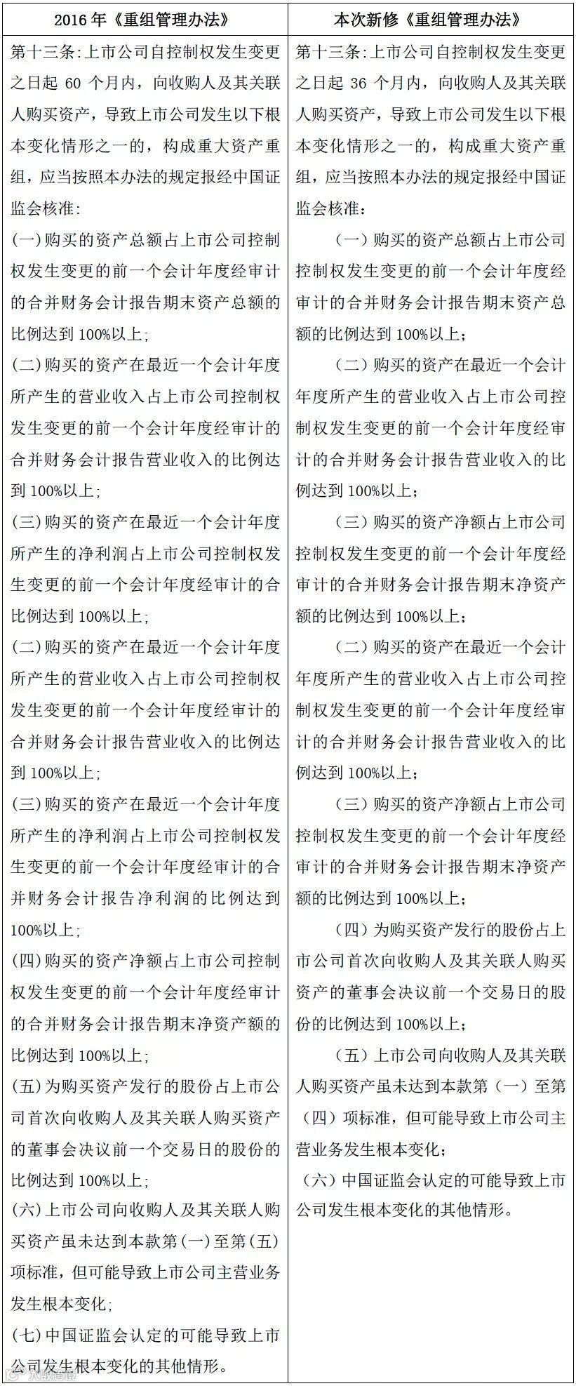
(二) “累计首次原则”计算期间进一步缩短至36个月
修改内容:
解读:《12号意见》从2011年发布以来至今经历过三次修订,最开始时《12号意见》虽然确立了“累计首次原则”,但是并未规定计算期间,这对控制权变更后的实际控制人十分不利且不合理。在2016年《重组管理办法》修订时,将按“累计首次原则”计算是否构成重组上市的期间从“无限期”缩减至60个月,一定程度上有利于“累计首次原则”的实操性,但随着中国经济发展形势的变化日新月异,5年的时间成本依旧太高,优质资产经历五年的波折可能也会成为“明日黄花”。
本次“累计首次原则”的计算期间由60个月缩短至36个月,可以进一步增强实操性,进一步引导收购方及其关联方控制上市公司后加快优质资产的注入,提升上市公司的经营质量。这也是顺着2016年《重组管理办法》的思路从时间维度上进一步降低难度,鼓励企业进行并购重组。
(三) 允许符合国家战略的高新技术产业和战略性新兴产业相关资产在创业板重组上市,其他资产不得在创业板实施重组上市交易
修改内容:
解读:2013年11月,证监会发布《关于在借壳上市审核中严格执行首次公开发行股票上市标准的通知》,明确了借壳上市与IPO标准等同以及不允许创业板借壳上市的政策。2014年修订的《重组管理办法》重申并再次确定了创业板上市公司不允许借壳上市的规定。当时证监会解释“创业板定位于促进自主创新企业和其他成长型企业的创新发展,上市门槛相对较低,同时面临创业失败风险,投资者应当充分了解并承担投资风险。”主要原因还是当时的创业板的企业定位和主板有所区别导致,结合当时创业板的企业类型,如果当时开放创业板借壳上市,可能会导致创业板上市公司的交易乱象。
本次开放创业板借壳也是有条件的开放,购入资产也必须是“符合国家战略的高新技术产业和战略性新兴产业资产”。对于前述“符合国家战略的高新技术产业和战略性新兴产业资产”,《中国证监会科技创新咨询委员会工作规则(试行)》第4条规定:“咨询委员会由从事高新技术产业和战略性新兴产业(主要包括互联网、大数据、云计算、人工智能、软件和集成电路、高端装备制造、生物医药等)的权威专家、知名企业家、资深投资专家组成。”可见,目前法规对于“高新技术产业和战略性新兴产业”的范围划定是列举式的,列举式的法规相比于概括式而言会范围限制会比较明显,这也给创业板借壳上市的合适资产划分了较为明确的范围。而证监会在《关于修改〈上市公司重大资产重组管理办法〉的决定》的立法说明中也明确指出未来会指导深圳证券交易所根据实践情况明确相关“高新技术产业和战略性新兴产业资产”目录指引。
这一设置在稳定创业板并购重组交易秩序的同时,也很好的激发了中小企业借壳上市的积极性,一定程度上可以进一步促进创业板的并购融资功能,使得部分创业板企业注入优质资产后焕发活力,最终促进交易市场进一步激发活力。同时,这部分功能和科创板上市功能也有一定程度的竞合,以后“从事高新技术产业和战略性新兴产业”的企业不仅可以选择科创板上市也可以选择创业板借壳上市,给与这类企业更多的选择,有利于做活市场。
(四) 恢复重组上市配套融资
修改内容:第四十四条第一款修改为:“上市公司发行股份购买资产的,可以同时募集部分配套资金,其定价方式按照现行相关规定办理。”
解读:上市公司在发行股份购买的同时募集配套资金是很常见的行为,但对于借壳上市而言,募集配套资金是否被允许也是经历过变动的。在2016年《重组管理办法》修订以前,借壳上市也可以募集配套资金只是不得以补充流动性为由进行募资。但在2016年修订的《重组管理办法》中,借壳上市募集配套资金被限制了,从技术层面来看,这和2016年设置七大指标限制借壳上市是具有协同效应的,因为当时交易中存在着上市公司实际控制人认购配套融资以提高其控制比例;或上市公司实际控制人提前认购标的公司权益,以降低标的公司实控人(即上市公司收购人)的认购上市公司股份的比例等情况。在配套融资上设置限制后,完全阻断了借壳上市的路径。
而本次《重组管理办法》在放开借壳上市的规定下,配套融资作为一项上市公司配套再融资措施也被同步放开,这也是一种协同效应。恢复重组上市再融资有利于上市公司在重组过程中改善现金流,通过融资手段为企业经营活动提供更多的资金支持。
此前受到再融资新政和减持新规的影响,2017年以来非公开发行家数显著减少,其中2019年1-4月增发合计实施91家,融资总额合计2,490亿元,公司数量和融资规模较2018年同期分别下降32.09%和18.31%,本次恢复重组上市的配套融资也是再融资政策放松的一部分,随着相关政策的逐步开放相信未来再融资市场会逐步恢复。
(五) 加强重组业绩承诺监管
修改内容:第五十九条增加一款,作为第二款:“交易对方超期未履行或者违反业绩补偿协议、承诺的,由中国证监会责令改正,并可以采取监管谈话、出具警示函、责令公开说明、认定为不适当人选等监管措施,将相关情况记入诚信档案。”
解读:值得注意的是本条修订在今年6月20日《重组管理办法》征求意见稿中并没有明确,是后来补充的一条修订条款。从本条修订也能看出未来证监会会更加注重对于重大资产重组的交易对方履行相关承诺的监管,监管关注点在未来可能不再局限于业绩承诺,还会拓展到其他内容的承诺,这也是证监会完善“全链条”监管机制的步骤之一。
本次《重组管理办法》一定程度上放开了上市公司并购重组的部分限制,也有条件地放开了借壳上市的限制,一方面有利于支持优质资产注入上市公司,为上市公司提质增效注入“新鲜血液”,另一方面经营较差的公司可通过相关子公司的资产注入,实现债务重组,提升质量重获新生。而创业板借壳的开放将极大地提升创业板质量,促进市场的优质发展。
但是在重组上市部分条件开放的同时,《重组管理办法》也带来了严格的监管,对交易对方业绩承诺的监管就能明显看出未来的监管趋势将走向全面化、全链条。此外,对于“炒壳”行为,《重组管理办法》并没有释放出任何一点鼓励的信号,这意味着未来证监会将继续对“炒壳”、内幕交易、操纵市场等资本市场违规行为进行严厉打击,决不放松。通过张弛结合的方式,一方面鼓励合法合规的并购重组行为,一方面打击恶意的资本市场违规行为,促进上市公司质量提升和资本市场稳定健康发展。
本次《重组管理办法》修订,也体现了上层建筑为经济基础服务的基本规律。市场不断在变化,市场需求以及各方主体的需要也随着国际形势、国内环境的变化而不断发生变化。监管政策对经济与市场的相关行为起着引导作用,也会随着市场的实际情况变化而进行一定的调整,最终目的都是为了把资本市场建设好、发展好、维护好。经过上一轮的严监管,如今的市场生态出现了明显改善,这也为今后我国资本市场的进一步繁荣铺好了发展路径。
作者简介
朱 峰
国浩上海办公室合伙人
朱峰律师在境内外上市、并购重组及破产重整领域有着非常丰富的经验,曾主办或参与逾百项境内外首发/借壳上市、重大资产重组/并购、上市公司再融资、破产重整及清算、公司改制等法律业务,并担任多家上市公司及大型企业集团的常年法律顾问。
邮箱:zhufeng@grandall.com.cn
胡子豪
国浩上海办公室律师助理
业务领域:证券、公司治理、破产重整及清算。
邮箱:huzihao@grandall.com.cn
【 本文为作者原创,如需转载请通过留言方式联系本公众号运营者,谢谢!】


