2020年2月14日,中国证券监督管理委员会(以下简称“证监会”)出台《证监会发布上市公司再融资制度部分条款调整涉及的相关规则》,决定修改《上市公司证券发行管理办法》《创业板上市公司证券发行管理暂行办法》《上市公司非公开发行股票实施细则》。为切实解决企业股权融资难的问题,本次修改解除了对上市公司再融资的不必要限制,有利于上市公司利用资本市场做大做强。本文就《上市公司非公开发行股票实施细则》本次修改的主要内容及常见问题整理如下,以期帮助上市公司及投资人进一步地了解证监会的监管思路,便于实务操作。
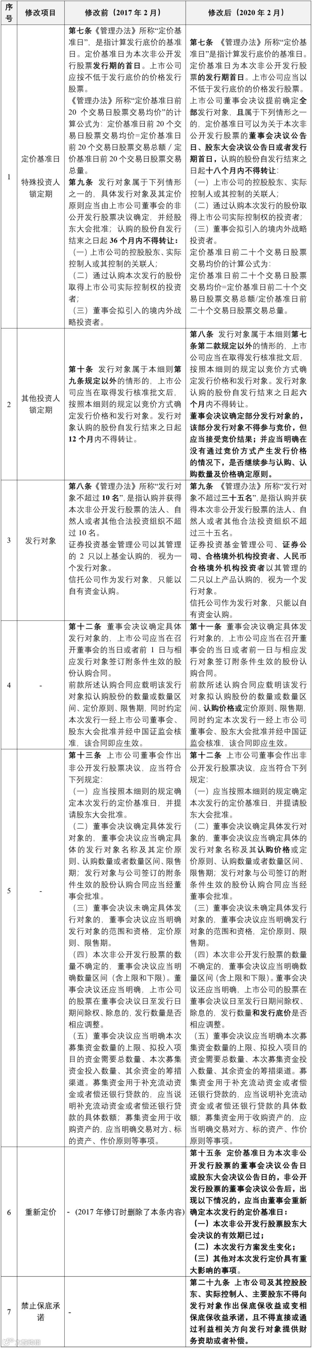
一、本次修改核心条款的前后对比
二、本次修改的常见问题解析
针对本次修改的核心内容,我们就上市公司和投资人可能关心的问题整理归纳如下:
问题一:本次修改对投资人认购上市公司非公开发行最具吸引力的是什么?
答:本次修订优化非公开制度安排,支持上市公司引入战略投资者,从定价机制及锁定期等几个方面进一步吸引投资人。
1. 认购价格
本次修改调整了非公开发行股票的定价机制,将发行价格从不得低于定价基准日前20个交易日公司股票均价的9折改为8折。
2. 定价基准日
除发行期首日之外,本次修改增加了定价基准日的特殊情况,即上市公司董事会决议提前确定全部发行对象且为以下三种情况之一的,定价基准日还可以为关于本次非公开发行股票的董事会决议公告日、股东大会决议公告日:①控股股东、实际控制人或其控制的关联人;②导致上市公司控制权变更的;③境内外战略投资者。
3. 锁定期
本次修改调整了非公开发行股票的锁定机制,将锁定期由36个月和12个月分别缩短至18个月和6个月。
4. 是否受制于减持规则
通过非公开发行股票取得的上市公司股份,其减持不再适用《上市公司股东、董监高减持股份的若干规定》的有关规定,不受到减持规则的相关限制。
以上变化为投资人提供了更多的投资标的,同时增强了股票发行对投资人的吸引力,便于在现阶段缓解企业融资困难的现状,体现了国家通过资本市场对实体经济的支持力度。
依据:《上市公司证券发行管理办法》第三十八条、第七十五条、《上市公司非公开发行股票实施细则》第七条、第八条。
问题二:若上市公司董事会决议提前确定了部分战略投资人的,其认购价格及锁定期如何确定?
答:上市公司董事会决议提前确定部分战略投资人且不是控股股东、实际控制人及其控制的企业的,不属于《上市公司非公开发行股票实施细则》新规第七条第二款规定的应锁定十八个月的特殊情形。根据新规第八条的规定,该等投资人所认购的新增股份锁定期为六个月,需接受竞价结果确定认购价格,并明确在没有通过竞价方式产生发行价格的情况下,是否继续参与认购、认购数量及价格确定原则。
依据:《上市公司证券发行管理办法》第三十八条、《上市公司非公开发行股票实施细则》第七条、第八条。
问题三:上市公司已取得证监会核发的非公开发行批文,尚未完成发行,应如何应对此新规的出台?
答:如问题一解答所述,再融资新规对投资人从底价、锁定期等方面更为友好、更吸引投资人,便于企业融资。我们理解,上市公司董事会可在股东大会授权范围内决策其本次非公开根据新规调整,并在批文有效期内向证监会申请换发核准批文,将批文有效期延长至十二个月,无需重新报会。此外,若上市公司董事会已根据原规则提前确定了投资人,需另与该等投资人签订补充协议。
依据:
1. 法律适用及新老划断
根据本次修订立法说明,从便利企业融资、有利于资本形成、节约监管资源的角度,本次“新老划断”的时点拟定为非公开发行完成时点。具体为:新规施行后,①上市公司已经完成非公开发行的,适用修改之前的相关规则;②在审或者已取得批文、尚未完成发行且批文仍在有效期内的,适用修改之后的新规则,上市公司履行相应的决策程序并更新申请文件或办理会后事项后继续推进,其中已通过发审会审核的,不需重新提交发审会审议,已经取得核准批文预计无法在原批文有效期内完成发行的,可以向证监会申请换发核准批文。
2. 批文有效期延长
《上市公司证券发行管理办法》第四十七条修改为:“自中国证监会核准发行之日起,上市公司应在十二个月内发行证券;超过十二个月未发行的,核准文件失效,须重新经中国证监会核准后方可发行。” 本次修订适当延长了批文有效期,方便上市公司选择发行窗口,同时减少部分企业再融资的随意性,合理匹配资本市场的资源。
问题四:是否可由大股东的关联方对投资人认购上市公司本次非公开发行的股份提供保底承诺或财务资助?
答:为监管“明股实债”,本次新规在征求意见稿的基础上扩大了行为人范围,除上市公司及其控股股东、实际控制人、主要股东不得向发行对象作出保底保收益或变相保底保收益承诺之外,还规定了该等主体不得直接或间接通过利益相关方向发行对象提供财务资助或者补偿。
依据:《上市公司非公开发行股票实施细则》第二十九条。
(注:以上内容不构成作者出具的任何法律意见)
杨君珺 国浩北京办公室合伙人
李 青 国浩北京办公室律师
【 本文为作者原创,如需转载请通过留言方式联系本公众号运营者,谢谢!】

