一、律师的社会职能与价值
律师作为法律人士,从其社会职能角色看,不应仅仅将其视为接受特定当事人的提供法律服务的工作人员,而是,由于其广泛的社会服务能力,律师作为一个群体已经成为为社会大众提供专业法律服务的人员,是社会的法律人士。由于法律在现代社会管理中具有的特殊功能与价值而成为公众的普遍接受的一种理念。律师作为社会法律服务提供者,也已经成为社会管理的一个不可缺少的重要组成部分。
在现代社会中,政府是我们认为最常见,也是最重要的日常管理机构。但政府作为由国家财政承担成本的机构,其工作虽然具有权威性,但仍然无法覆盖社会管理的各个方面。同时,社会是一个立体的、全面的、复杂的机体。单一的政府管理,不仅成本巨大,而且政府本身就是需要法律约束、监督、控制的社会机体的一个组成部分。所以现代社会良性治理不可能全部依靠政府行为来实现。而律师这个群体,其工作的特点是以代理特定的当事人去实现其合法利益的目标。任何人,包括利益冲突的各方,均可以成为律师(作为一个行业群体)的服务对象。在服务的过程以及服务的结果中,律师并不会成为当事人冲突利益的拥有者或最终受益者。律师,作为群体参与了矛盾争议的解决,但却不是矛盾利益的当事人一方。所以,律师作为一种民间的法制力量,能够低成本,多角度参与社会矛盾冲突的解决。律师与当事人的这种利益关系,使得律师作为一个群体能够获得社会普遍的认可,同时,又可以多方位地发挥社会管理,利益平衡的作用。
大多数政府部门的主要工作,是确定管理规则,以及在管理对象违反规则后,对违反规则的行为进行处罚。政府也担负着宣传、普及法律的任务与职能,使每一个社会成员有机会获得基本的法律保障与法律服务。可是如果一个公民,或者一个企业在特定的事件中要获得更好的法律服务,得到更好的发展与更可靠的利益保障,则需要律师这种法律专业人士通过市场手段来提升社会法律服务,帮助企业与公民提高法律水平,获得社会价值。从这个角度来看,律师的收费,是为特定的企业与公民提供更高增值法律服务的一种报酬。
整个社会的法律服务分成两个部分。一是面对普通民众的最基本的服务,这部分主要是由国家通过购买法律服务来承担,如法律援助、社区法律服务等。它的特点是面对社会大众的普通的需求,主要通过律师及其他社会机构的公益活动来完成。另一类是针对公民与企业的特定的更高增值的法律服务需求,主要通过律师的有偿服务来提供。律师基于其专业能力、职业道德与服务方式,帮助公民与企业遵守法律,主动运用法律来保护自己的行为,保障其经营活动的结果归属,控制相关的风险。这一类服务是具有特定的高质量的法律服务需求,对服务的水平与能力要求比较高,同时,也是当事人需要付出较高成本的一类法律服务。
二、争议的特点与解决路径
争议的第一个特点,是由二个或二个当事人在相同或相关联的事实基础上发生的。因当事人双方自身的利益与关系而产生的,没有当事人双方,就没有利益冲突,就没有争议。许多当事人,在争议发生后,后悔陷入或偶遇了冲突,这本身就是一种非理性的观点,但所有的争议冲突都是双方面的,不存在单方面的争议与冲突,单方面的冲突可能就是不可抗力或自然灾害。
争议的第二个特点是,争议的当事人相互之间的认知、利益及立场有区别,人类是社会性动物,无法离开社会所存在,是在人与人之间的交往中产生的冲突,而利益冲突原本都是建立在一种利益均衡,或利益互利的情况下,当因为主客观特定原因产生矛盾时,与人们的预期发生了变化,或产生了利益转换时,就会产生冲突。打破原有的利益平衡关系,就会导致冲突。如果没有利益上的差别,就不会有争议与冲突。
利益冲突之后,由于不同主体认识的差别,以及情绪上的因素,自身不能很好地解决冲突,这种情况下,争议就会产生。如果当事人双方自动地就利益冲突达成一致也就不会发生利益冲突。人类本身是理性的,这种理性会帮助人们及时地寻找到合理的解决方案,这也就是为什么人们大多数利益的冲突都会自动解决的原因。但如果利益不平衡,与当事人间的认识差异与错误,非理性的情绪与错误逻辑思维,就会导致预期的补偿无法获得,产生冲突与争议。
本质而言,是否是存在一种利益损失(失小利而得大利也是另一种利益境界)(这里有限的失误可以是未来无价的经验)?是否利益冲突必然构成一种争议?这需要人们理性地看待眼前的利益与长远的利益。理性地看待对方当事人和自身的过错行为,是人与人的社会中需要通过长期教育才能培养的认识能力,也是建立一个和谐社会所必需的基础。因为,人们都不可避免地会有犯错的可能。社会人与人之间的相互信任,以及,人们看待利益的理性态度,决定了利益冲突是否会形成以及是否能获得快速有效的合理解决。
利益冲突的本质是大家对利益的认识差异造成的。正常情况下,每个人都是理性的,都会自行选择对自己最有利于实现利益的路径与方案,这也是市场经济能自我调节所基于的最基本的原理。争议产生的一个重要原因是大家对利益认识有差异,以及利益实现的途径过程中产生冲突。在资源稀缺以及人们需求不断增加与变化的环境下,这种利益冲突是不可避免的。每个人的认知,理解,追求目标都各不相同,从而形成了不同的观点与差异,导致利益发生冲突。因此,当利益冲突产生时,首先需要解决的是各自认识上的不同,形成一个共同的认识与谅解。有了这个基础后可以在利益有限的情况下寻找对于双方当事人都是利益最大化的方案。
调解的本质是,帮助有冲突的双方,在回归理性的基础上重新建立起一种信任关系,重新建立起对利益的认知,并找到一种新的方法来弥补现有的利益不足与差异。这是调解的作用所在。大多数情况下,调解就是让当事人在现有的利益冲突基础上,回归理性的判断与选择。
由于争议的上述特点,决定了律师可以在争议中起到很好的斡旋调解作用,也有很大的用武之地,可以成为未来律师的一项业务。
三、调解的特点与律师的契合度
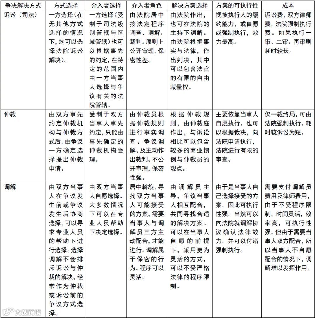
由于社会经济资源的稀缺、不同人群的个体认知与素质差异,一定会导致人与人交往过程中产生冲突与矛盾。因此,利益冲突、发生争议是一个社会必然产生的现象。当社会中不同的人与组织之间产生冲突与争议时,如果争议冲突的当事人,自己不能解决冲突,那就需要寻求外力介入进行解决。这种外力介入以解决争议的方式,主要有调解、仲裁、诉讼。
这三种方式的主要区别是:
调解的独特优势:自愿性、保密性、便捷性、灵活性。
自愿性:调解无论在机构的选择、调解员的选择、调解进程的选择、调解结果选择、调解协议的执行均在当事人自愿的前提下进行,而且调解的过程中,并不会受到诉讼、仲裁方式的排斥。也就是调解并不排斥当事人选择诉讼或仲裁,或者可以同时进行,并不相互冲突。所以,无论是调解的启动,进程的控制、结果的选择均源自于双方当事人的选择。在整个的调解中,自愿性始终贯彻于调解的整个过程。调解的进程均由当事人可预见及可掌控。
保密性:调解是在不公开的情况下,由调解员从中斡旋,寻找双方当事人可以接受的解决方案,不公开进行,且调解员必须遵守保密的责任。因此,调解的保密性更强,双方当事人商业价值或信誉的损失更少。
便捷性:由于调解的自由度比较大,可以不受时间地点的限制,也没有特别的固定场所,可能也没有特别的场所,甚至在网络上就可以完成,所以,对于当事人而言,只要调解员与当事人同意,则可以在任何时间与地点进行调解。
灵活性:除了调解过程中的时间地点的选择方便灵活外,也可以在当事人与调解员共同认可下,可以不拘泥于特定的法律关系,或者特别的解决形式,目的只是一个如何寻找到争议的当事人都能认可且便于执行的方案。只要当事人在了解调解方案的本质及结果的前提下,理论上,只要不违反公平公正的原则,任何调解方案都是可以尝试的。
律师作为当事人争议冲突发生时寻求法律帮助的对象,几乎是在争议冲突事件发生时就介入了,同时律师作为专业的人士,具有丰富的争议解决经验,有足够的知识、经验与智慧去寻找解决的方法。所以,律师是社会法制群体中最早介入争议冲突,也对争议冲突的解决具有得天独厚的优势与便利。
四、律师调解与其他调解的区别
律师调解与人民调解、行业调解的区别:
律师调解与人民调解,在解决争议的手段方式上是一致的。但是,律师调解是一种相对更加专业的调解。律师调解,需要的是资深的律师作为调解员,以解决相对复杂的争议。律师调解是一种具有更高附加值的调解,是一种律师的收费业务。律师调解本质上不是一件公益的工作。
人民调解,是政府向社会提供的一种公益性的争议解决服务。通常而言,人民调解会侧重于解决比较简单的以居民生活及简易经济活动为主的争议。而律师调解是律师的一项业务,律师调解可以少收费或不收费,但不是一项纯粹的公益性法律服务。律师调解适用于调解比较复杂的商业利益或交易,也会涉及复杂的邻里关系等。只要当事人自愿选择律师调解,律师就可以在事先明确要收费的情况下,进行律师调解。作为调解员的律师相比于人民调解员,有更多的纠纷处理经验与能力,也更加专业。人民调解员不能解决的争议案件,可以由律师调解来参与。律师调解也可以减轻人民调解的工作压力。由于人民调解是不收取调解费用的免费调解,因此,人民调解也不会与律师调解产生正面的冲突或竞争关系。人民调解与律师调解是一种业务上的互补关系。
行业调解,是行业性组织针对专业性的争议进行的一种调解,其本质上也是一种公益性的调解,属于人民调解性质。目前的行业调解主要有:交通事故调解、医疗纠纷调解、知识产权纠纷调解、涉外商贸争议调解、物业纠纷调解、消费者权益纠纷调解,以及金融、保险、工程建设纠纷等专业性调解。由于律师行业具有各种专业性人才,因此,有关行业性组织进行的行业调解工作中,其调解员队伍有相当比例的成员具有律师资格。我们认为,行业调解未来可以探讨由人民政府或团体,将行业调解委托给有律师的调解组织进行调解,这样,一方面可以减轻行业组织的调解压力,另一方面也可以让律师获得更多的调解业务机会,通过律师的专业性工作提升律师行业调解的水平与质量。需要解决的问题是,律师在受托进行行业性调解时需要对行业的特点与法律对行业的规范性要求相当熟悉。另外,需要建立一定的质量控制体系,和一种可持续的优胜劣汰的质量保证机制,促使行业调解能够良性、循环地发展。
五、律师调解工作与律师代理业务的差别
律师作为争议解决的调解员与作为争议当事人一方的代理人,在角色立场上有着非常大的差别:
作为代理人的律师其立场是争议当事人一方的立场,其目的是为当事人一方争取合法利益的最大化。合法利益的最大化,包括但不限于,解决争议的时间与效率,解决方案的合理性与合法性,在争议解决中实现实质性合法利益的最大化。
而作为调解员的律师,是需要了解各方当事人的立场,争议的起源、本质,各方当事人的利益诉求,认知差异。作为调解员的律师需要寻求让各方当事人回归理性的方法。回归理性是一种最高目标,但这种最高目标,并非通过一二次的交谈和说服劝导可以解决的。所以,有时候,调解员要用一种当事人能够理解,或者基于某种考虑而可以接受的调解方案。总之,回归理性是调解员工作目标之所在。
作为调解员的律师,与作为代理人的律师,在获得当事人的信任方面,肯定是作为代理人的角色更能获得当事人的信任。而作为调解员,其工作开展的基础是要获得双方的当事人的信任。当事人对代理律师的信任内容与对调解员信任内容也是有差异的。对于调解员的信任是基于依赖于调解员能客观公正、有智慧与能力说服对方,并找到争议各方都能接受的方案来解决争议。作为代理人律师与作为调解员的律师其工作的出发点与内容也是不同的。
六、律师调解工作的思维
律师在调解中需要考虑,当事人争议的产生过程与焦点(起点);当事人对事实的认知差异,各自的利益诉求以及对风险的判断;当事人的情绪变化过程与现状;如何跳出当事人纠结点,而用另外一种思维去解决争议。因为,一般情况下,争议的产生源于双方当事人对某一争议点的纠结,造成了利益冲突与认知差异。因此,要找到争议的解决方法,仅用道理说服与情绪安抚已经无法实质性地解决争议。争议的解决方法,需要用另一种新的思维。这种思维,可以是利益诉求的重新调整或置换(长期利益换短期利益),对事实与争议的重新认识(包括情绪的调节安抚与观念的转变,受害恐惧心理的消除,在第三方介入下,信任关系的重新建立)。作为调解员提供争议解决的具体方法,该方法的公平性以及可执行性。
调解方案的可执行性。由于调解更多的是需要依靠当事人自觉的履行。所以调解方案的可执行性,将会决定调解工作是否能够成功。
调解方案的可执行性,涉及如下几个方面:
1. 调解方案涉及金钱给付的可行性;
2. 调解方案涉及的交易可能会存在的税收或其他额外成本;
3. 调解方案涉及政府审批的可能性,涉及案外第三方积极配合行为的可能性;
4. 附条件调解方案中条件成就与否对当事人的利益影响程度。
七、律师调解是一种专业性的高层次调解
对律师调解工作的认识:
一是,将律师调解作为公益工作。《律师法》规定,律师承担社会公益责任,律师承担化解社会矛盾,维护法律在社会上准确实施的责任,调解工作也是其实践职业使命的重要内容之一。无论是否有收入,都是律师社会责任与职业使命。
二是,将律师调解作为一项新型业务开展工作。律师调解可以看成是律师的一项新的业务。律师作为中立的调解员(而非当事人一方的代理人)进行专业工作,工作成果是将争议纠纷得以快捷有效地化解。
从律师的职能与社会定位出发,律师调解工作要得以长期并有效地发展,应当建立一个良性的市场机制来保障。如果律师调解只靠政府有限资金的推动,以及依靠律师的公益心与奉献精神去做是不可能持久与做好的。能够让律师调解工作持久深入地做好,必须发挥律师的能动性。也就是,要将律师调解作为律师的一项业务去开展。律师在该项业务中,需要获取与律师其他业务相当的收入,才能吸引具有丰富经验的律师的加入。因为,在矛盾争议中寻找解决之道本身是一项高技术的工作。而调解是一种主要靠经验来判断与行动的工作。而这些律师需要较高的收入与回报来覆盖他们的机会成本。因此,律师调解应该是一种有别于普惠制的具有社会公益性的调解工作,而是一种新型的、高水平、高付出收益比的律师业务。
律师调解通过什么样的平台来工作?虽然我们把律师调解当作律师的一项专业业务来做,但调解业务毕竟与律师的委托代理业务有差别。代理业务是一方当事人与律师建立的委托代理关系。但作为调解人员的律师,是获得争议双方(或各方)同时认可的条件下进行工作的,所以,作为调解员的律师是不代表任何一方的当事人,而是一个居中斡旋者,是一个从双方争议焦点出发,寻找解决方案的人。所以其费用应该是争议当事人共同来承担的。在这种情况下,律师可以,以个人名义,以律师事务所的名义,或以律师协会的调解组织的名义来参与。从律师的管理角度考虑,我们建议,由律师协会成立的调解组织来协调、管理与评价律师调解工作。具体的律师调解业务开展,则由律师事务所来进行,并由律师事务所来收取费用。如果律师或律师事务所在开展调解业务过程中出现违反规定,损害当事人的利益的,则律师协会可以依据自律性规范对存在问题的律师与律师事务所进行必要的惩戒。
律师协会可以设立调解组织,律师事务所也可以作为调解组织,通过设立内部的调解业务部门来从事调解工作。
从最高法院与司法部关于律师调解文件内容来分析,律师协会可以成立调解组织作为法院的特邀调解组织。同时律师事务所也可以设立调解工作室,作为律师事务所开展律师调解工作的载体,承接律师调解的业务。
八、律师收取调解费用的方法
既然律师调解是律师的一项业务,那么律师调解是可以收取费用的,而且是可以作为律师业务的收费来收取费用。如何收费?如何确定收费标准?
目前律师的收费已经是属于市场定价,所以,律师调解的收费应该由律师事务所根据自己的调解业务工作的开展来确定律师调解业务的收费方式与收费定价。考虑到律师调解的工作性质,调解员的收费不适宜与争议标的额挂钩,而应该根据调解员的资历、经验,采用分级计时收费比较好。同时,考虑到律师调解虽然效率高,但是在当事人心目中的效果和作用与仲裁及诉讼还有一定的差距,因此,建议在实际收费金额上应该不高于诉讼或仲裁的收费额,这样可以保持一定价格优势的吸引力。
律师是向社会提供服务收取费用的专业人士,因此,除公益性质的工作以外,律师的调解工作是可以收取费用作为工作报酬。
通常情况下,律师可以按照工作的难度,付出的时间,以及工作成效来收取费用。这种律师业务收费是由律师事务所及律师协会来进行规范管理的。律师调解作为律师的一项新的业务,一旦发生涉及律师关于调解费用的投诉事项,律师协会可以依据律师业务收费的监管来进行管理。
目前律师的收费通常的做法是以标的金额作为收费的基础来计算收取。这种收费方式是基于一个假设前提,即,案件的复杂程度以及律师的工作价值是与争议标的额成正比例关系。但并非每一个案件都是如此。有的案件虽然标的小,但可能会关系复杂难度大。所以,有律师采用更加精确的分级计时收费方法收取费用。这种方法是基于律师能力与经验的基础上,根据付出时间的多少来计算出律师可以收取的费用。这种方法,对于律师而言相对更合理,但这会导致当事人由于难以预见需要支付的成本而不太容易接受。
律师及律师事务所应该选择一种合理的收费方式,并将有关收费的标准在工作之前,让当事人充分了解收费的方法与预计金额。如果涉及因律师收费方法模糊造成误解,通常情况下,律师协会可按照当事人的理解来处理收费的争议,除非律师能够提出清晰明确的证据表明当事人已经正确无误地明白了收费的标准与收费的计算方法。
九、律师调解工作中需要注意的规范化问题
(一) 律师调解员与律师作为代理人的角色区别
律师作为争议解决的专业人士,通常是作为一方当事人的代理人,而且,律师最初接触当事人,会是当事人寻求帮助的对象。而这样的一方当事人的代理人,不能成为争议的调解者。特殊情况下,作为一方当事人的代理人协助双方和平解决纠纷,是属于律师协助当事人实现了争议的和解。严格意义上而言,这不是一种律师调解,律师只能收取代理费,而不能按照律师调解业务来收取费用。
作为律师可以向当事人与公众宣传律师调解业务,但不宜向一方当事人推荐自己作为调解员来处理争议,因为,调解员是需要双方当事人的认同,而代理人则仅需要一方当事人认同。所以,理想的方式,是当事人聘请各自的律师作为代理人,而作为代理人的律师,可以与对方当事人的律师,共同协商请一个或若干个立场独立的富有经验的律师来作调解员,主持争议事项的调解工作。
当争议案件属于法院、仲裁机构或其他部门委托或引接的争议案件,则律师可以直接作为调解员在征得双方当事人同意的情况下,对案件进行调解,只要律师是一个独立的一方,律师就可以作为调解员对案件进行调解。
所以,总的来讲,律师作为调解员,不宜主动向特定当事人就具体争议案件招揽调解业务。律师可以宣传自己在调解方面的经验与能力。但新的具体的业务产生时,并不来源于调解员的主动积极地争取,尽管在接受案件的调解任务后,调解员应该是努力去完成调解任务。
(二) 律师调解过程中的利益冲突
由于律师的工作是涉及与当事人利益相关的工作,尤其是有利益冲突与矛盾的争议事项,律师参与其中的时候,是作为一方当事人的代理人进行工作。律师工作是一种有立场的工作。律师在调解过程中既可以作当事人的委托人,也可以作案件的调解人。当律师作为调解员就需要居中分析案情,从中斡旋,寻找争议的各方当事人都能接受的解决方案,这个需要调解员中立、有处理复杂事务的经验,洞悉事件矛盾的源头与发展轨迹,控制引导当事人的思维与情绪,分析各种不同的理性利弊,寻找切实可行的解决方案。这是律师调解员的角色。所以律师调解员的角色与律师作为代理人的角色是有冲突的。由于律师调解员需要更好的工作经验与调解纠纷的能力,经常会有当事人要求调解员作代理人。这就会发生利益冲突。律师作为调解员不能与作为代理人的律师争夺业务。律师作为调解员也不应该与有争议的当事人有利益冲突。律师调解员在调解案件中除收取律师的调解费用外,应该在利益上是超然的。
因此,律师在调解过程中的利益冲突应注意如下几点:
1. 律师担任当事人的代理人,就不能成为案件的调解员;
2. 律师担任案件的调解员,就不能同时成为同一争议事件的任何一方当事人的代理人;
3. 律师调解员在调解失败后,不能成为该争议的后续诉讼、仲裁或调解程序中的一方当事人的代理人;
4. 律师调解员在调解案件中出现了利益冲突,律师协会将依据利益冲突规则对律师进行查处。
(三) 律师调解过程中的虚假诉讼问题
律师不得利用自己拥有的诉讼知识与经验从事损害国家、社会及他人利益的虚假诉讼。
由于律师的调解可以快速地解决争议纠纷,而且由于律师调解的专业性,也可以向法院申请调解协议具有法律效力,因此,有可能会被人利用进行虚假诉讼,以获得法律效力的文书来达到其损害其他当事人或国家或社会的利益,获得本不应属于自已的利益。这就需要律师在调解过程中,有能力识别可能存在的虚假诉讼以及当事人的不正当目的。
律师如何识别?作为调解员的律师,首先,应当努力了解争议产生的原因,以及各方的不同立场与利益诉求。任何争议都不会是凭空产生的,有一定的形成基础与积累。虚假诉讼是一种人为设计的争议必然缺乏争议形成的基础。
其次,应当了解当事人的各自诉求中合理的商业逻辑。任何虚假的东西一定有其不合理性,及不合常规的地方。只要认真观察与分析,绝大部分虚假的诉讼应该是比较容易识别的。
虚假诉讼的一个特征就是利用一个合法的具有法律效力的文书去实现另一个本不应该存在的目的或不应该获得的利益。
最后,作为调解员的律师,应该审视并预计一下,通过达成的具体调解方案,可能会对其他第三方、对集体、国家利益等产生利益影响。审查当事人各方提供证据的真实性与合理性。如果有必要,调解员可以在公共网络上进行必要的搜索与验证。
通过这三种方法,一位有经验的律师调解员,应该能够识别出绝大部分的虚假诉讼,并加以避免。如果发现虚假诉讼,或者当事人的利益诉求有违常理,缺乏合理的商业逻辑,或者其目的就是利用法律程序来达到其不合理的目的,则律师作为调解员,应该有权拒绝调解。
(四) 律师调解结果的司法确认问题
律师调解的结果应当具有法律效力。如果律师调解结束后,调解协议所确定的给付义务当时结清的,应该不需要强制履行。而且,我们也相信,通过律师调解成功的案件,90%当事人是会自动履行的。
但如果律师调解成果得不到具有强制执行的效力,则还是会影响律师调解的效果。
如何赋予律师调解的结果强制执行的效率?调解组织达成的调解协议,可以通过法院的效力确认程序,赋予强制执行力。律师的调解协议由法院赋予强制执行力,在法律程序上不存在任何问题。律师事务所或者律师协会的调解机构成为法院认可的调解组织就可以解决调解协议的法律效力确认问题。这项工作需要法院给予支持。在目前,法院案多人少矛盾突出的情况下,在多元化解决纠纷的大环境下,作为诉源治理的重要内容与措施,人民法院会积极支持律师调解工作,对律师调解的结果进行司法效力的确认工作。关键在于律师的调解工作一定要有数量与质量上的保证。有些地方法院,对于调解协议效力的确认限定在小额的民事争议案件,我们建议未来与法院协商,在律师调解工作进一步完善与成熟的基础上,给予放开争议金额的限制。
关于律师调解文书具有法律效力的理想方式是,在律师调解机构获得广泛信任的前提下,未来可以采用登记制的方式赋予律师调解书以强制执行效力。也就是有信誉的律师调解机构调解成功后的文书,可以在法院进行登记备案,由当事人自动履行,如果当事人不能自动履行的,可以根据调解文书的登记备案内容,向法院申请强制执行。这样一方面解决了律师调解文书的强制执行效力,另一方面,也减轻了法院的重复工作,节约司法资源。
(五) 律师调解中应尊重当事人的意愿
律师调解开始前,应当征询当事人是否同意由特定的律师进行调解?如果当事人一方明确表示拒绝的,则调解不应该继续进行。但考虑到案件纠纷解决之初,当事人都会有一些抵触的情绪,因此,只要当事人不是特别地拒绝,调解员或调解机构,可以继续与当事人进行接触,沟通,以便于获得当事人,或当事人的代理人的信任后继续进行调解工作。对于调解的结果,作为调解员,一定要保持客观中立,照顾双方当事人的利益,确保调解的结果是符合当事人的意愿与利益。出现当事人不同意的,调解员不得强迫当事人接受,或者以信息不对称蒙骗当事人接受调解方案。
十、调解过程的程序与工作底稿
参与调解的律师与律师调解机构应当认真做好调解的工作底稿,以使律师调解的过程可以被追溯和查询。同时也可以总结律师调解的经验,检查律师调解的质量,厘清调解的律师与当事人之间的关系,保障律师与当事人的合法权益。工作底稿的质量很重要,必要时对于调解的过程进行全程录音与录像。对于律师调解工作底稿以及调解过程的内容,出于对当事人利益的保护以及调解的保密性要求,律师调解员对于调解的过程负有保密的责任。未经当事人的允许,不得将调解的内容与过程以及工作底稿进行公开。
十一、律师调解是否会影响律师的收入
有人认为,律师是根据其工作的付出来收取律师费的,一个案件从诉讼程序上可以有一审、二审、再审的程序。如果一个争议纠纷在诉讼开始,或开始的过程中通过调解解决了,那么,律师在诉讼程序中的工作内容将大为减少,这在某种程度上将会减少律师费的收入,据此推断,律师对调解工作不应积极支持。
我们认为,这种担心是没有必要的。律师虽然根据其付出的工作量为基础收取律师代理费,但律师的责任是协助当事人在合法的基础上解决争议与纠纷,陷于争议纠纷的当事人的目的也是希望在合法的前提下,争取对自身利益的最大化,而尽快解决争议也是当事人自身利益最大化的一种体现。律师与当事人均是以合法利益得到保障为前提,高效率地解决争议是他们工作的共同目标,案结事了是各方当事人追求的结果。如果一个案件在事实基本清楚,法律适用基本明确的前提下,快速有效地解决争议,是有利于双方当事人的利益,而当事人的利益得到保障的情况下,律师的利益也能够得到保证。调解能够快速,以避免当事人之间以激烈对抗的方式解决争议。对于律师来讲,单位时间里的收益与工作付出比将大为提高。所以,作为当事人的代理人的律师是不会否定、及消极对待调解工作的。目前,大多数律师作为代理人的收费是以标的额计算的,因此,快速地调解结案,并不会导致律师收费的减少。
对于作为律师的调解员,可以根据其调解工作的情况来获得调解工作的报酬。调解员高效率的工作,并不与作为当事人的代理人有任何利益之间的关联性。律师调解员的工作,将会促使律师代理人的工作效率大为提高,对于律师代理人的收益是正向效应的,客观上也提高了律师代理人的工作效率。因此,从利益角度分析,律师无论是作为当事人的代理人,还是作为居中调解的调解员都会积极支持调解工作的开展。那种认为律师会基于利益而消极对待调解工作的观点是片面的。
沈田丰 国浩执行合伙人
【 本文为作者原创,如需转载请通过留言方式联系本公众号运营者,谢谢!】

