2020年7月31日,最高人民法院发布了《最高人民法院关于证券纠纷代表人诉讼若干问题的规定》(以下简称《证券纠纷代表人诉讼司法解释》)。同日,证监会亦发布了《关于做好投资者保护机构参加证券纠纷特别代表人诉讼相关工作的通知》(以下简称《通知》,证监发〔2020〕67号)。最高司法机关以“司法解释”的形式、证券监督管理机关以“专项通知”的形式让《证券法》第95条规定的“证券纠纷代表人诉讼制度”在司法实践中落地生根,对证券市场发展而言可谓意义重大。
在“证券纠纷代表人诉讼制度”构建中,“最亮的星”无疑是“特别代表人诉讼制度”。证监会发布的《通知》中亦明确要求支持并引导投资者保护机构(以下简称“投保机构”)依法及时启动特别代表人诉讼,切实保护投资者的合法权益。为此,在最高人民法院、证监会发布消息后,中证中小投资者服务中心有限责任公司(以下简称“投服中心”)亦第一时间发布了《中证中小投资者服务中心特别代表人诉讼业务规则》(以下简称“《业务规则》”),就贯彻落实《证券法》第95条第3款规定的“特别代表人诉讼制度”提出了详细的配套业务操作规范,既具理论基础,更具实践价值,不仅立足国情,而且令市场无比期待,期待“特别代表人诉讼制度”成为促进市场健康发展、保障投资者合法权益的“制度利刃”。
一、“特”定的主体
从《证券纠纷代表人诉讼司法解释》第1条的适用范围中可见,证券纠纷代表人诉讼包括因证券市场虚假陈述、内幕交易、操纵市场等行为引发的普通代表人诉讼和特别代表人诉讼。其中,普通代表人诉讼是依据民事诉讼法第53条、第54条、证券法第95条第1款、第2款规定提起的诉讼;特别代表人诉讼是依据证券法第95条第3款规定提起的诉讼。所谓特别代表人诉讼,《证券法》第95条第3款规定:“投资者保护机构受五十名以上投资者委托,可以作为代表人参加诉讼……”由此可见,“特别代表人诉讼制度”首要的特别之处在于作为代表人的“特”定主体——投资者保护机构。投保机构作为特别代表人在代表人的条件与范围、代表人的选任方式、回避与保密以及代表人的权利等方面均有其“特”别之处。
(一) 特别代表人与普通代表人的条件与范围
1. 普通代表人的条件与范围
普通代表人应是具有相当比例的利益诉求份额并具备一定的诉讼能力和专业经验的相关人员,但是,在《证券纠纷代表人诉讼司法解释》第十二条第一款中,普通代表人应符合的条件因素未得到具体量化,尚有待在未来的司法实践中进一步释明。
2. 特别代表人的条件与范围
(1) 条件:特别代表人只能是投保机构,依据证监会发布的《通知》所释,投保机构是指中证中小投资者服务中心有限责任公司或中国证券投资者保护基金有限责任公司。
按照目前的分工安排,投服中心自成立以来即立足于投资者维权支持诉讼、持股行权、纠纷调解等方面开展工作,在示范引领中小投资者维权领域具有坚实的基础,因此,现阶段主要肩负具体参加代表人诉讼的投保机构是投服中心。与此同时,投保基金公司将主要着力于数据分析,损失计算,协助分配等工作,与投服中心形成互补,共同配合做好落实参与特别代表人诉讼的工作。
(2) 人数:一起证券纠纷代表人诉讼案件的投保机构只能由一个投保机构担任。
(二) 特别代表人与普通代表人的选任方式不同
1. 普通代表人的选任
(1) 推选:结合民诉法关于必要共同诉讼和普通共同诉讼的规定,普通代表人在选任时,针对起诉时当事人人数是否确定作出区分。在人数确定的代表人诉讼中,代表人人选仅由权利人认定,但在起诉时人数不确定的代表人诉讼中,不仅符合登记的权利人需对拟任代表人的人选予以认定,在其未提出异议,登记的权利人也无人申请担任代表人的情况下,还需法院对代表人的人选作出最终的定夺。
此外,无论起诉时当事人人数是否确定,均需在起诉书中提出拟任的代表人人选。
(2) 法院指定:若登记的权利人对拟任代表人的人选存在异议,则可根据《证券纠纷代表人诉讼司法解释》第十四条重新推选,若仍推选不出,则根据法院投票情况、诉讼能力、利益诉求份额等作为考量因素指定代表人,并获得指定代表人的同意。
(3) 公告:在代表人的人选确定后,法院应予以公告,以保障投资者的知情权,并赋予了当事人选择退出另行起诉的权利。
(4) 补充指定:后续若发生代表人丧失诉讼行为能力或者其他影响案件审理或者可能损害原告利益的事由时,致代表人人数少于法定的二人时,法院应补充指定代表人,以保障投资者应有的诉讼权益。
2. 特殊情形的代表人选任
《证券纠纷代表人诉讼司法解释》第十二条第二款规定:依照法律、行政法规或者国务院证券监督管理机构的规定设立的投资者保护机构作为原告参与诉讼,或者接受投资者的委托指派工作人员或委派诉讼代理人参与案件审理活动的,人民法院可以指定该机构为代表人,或者在被代理的当事人中指定代表人。此外,《业务规则》第十二条明确诉讼代表人可委派投服中心工作人员、委托公益律师担任诉讼代理人。这就是说,当投保机构作为原告而非诉讼代表人参与诉讼,或者投保机构接受投资者的委托指派工作人员或诉讼代理人参与案件审理活动时,诉讼代表人由法院指定,法院可以指定投保机构为代表人,也可指定被代理的当事人作为代表人。如果法院指定投保机构作为代表人,则应按照特别代表人的诉讼规则予以安排诉讼程序。
3. 特别代表人的选任
(1) 投保机构自主决定:不同于普通代表人是由投资者等相关权利人推选而出,投保机构应结合案件具体情况,自主决定是否作为代表人参加诉讼。从《业务规则》中可见,投服中心作为特别代表人参与诉讼时的选任程序是:首先,投服中心应作出参加案件诉讼必要性的预研报告;其次,如果预研认为有必要参加的,则需进一步启动重大案件评估;最后,投服中心会结合重大案件评估会意见,决定是否参加特别代表人诉讼。
(2) 法院指定:只有在两个以上的投资者保护机构各受五十名以上投资者委托,且均决定作为代表人参加诉讼的,并且协商不成的情形下,法院才有权指定其中的一个投保机构作为特别代表人参加诉讼。
(三) 特别代表人与普通代表人的回避与保密规则不同
《业务规则》对于《证券纠纷代表人诉讼司法解释》中关于原告存在与被告有关联关系等情形予以进一步细化规定,明确了投服中心作为特别代表人参与案件时,其工作人员、评估专家及公益律师的回避情形。
此外,由于证券纠纷代表人诉讼系因证券市场虚假陈述、内幕交易、操纵市场等行为引发,因此,对投服中心参与案件的工作人员、评估专家及公益律师在特别代表人诉讼中知悉的内幕信息,采取内幕信息知情人登记管理及保密制度,以防止相关信息的泄露,从而有利于维护投资者权利和市场秩序的稳定。
(四) 代表人的权利
对于代表人变更或者放弃诉讼请求、承认对方当事人诉讼请求、决定撤诉等可能影响投资者权益的情形,出于投资者对代表人的“特别授权”,无论是特别代表人诉讼还是普通代表人诉讼,法院均应通知原告,并赋予其异议权,最终均应由法院决定是否准许代表人变更诉请等请求,以保障对投资者的权益。
二、“特”别的意义
因证券市场虚假陈述、内幕交易、操纵市场等行为引发的证券纠纷代表人诉讼,我国现行法律实行普通代表人诉讼和特别代表人诉讼的双轨并行制度。投资者既可以推选代表人参加诉讼,也可以委托投保机构参加诉讼。证券纠纷往往具有涉及广、金额大,单个投资者损失程度不一的特点,这使得投资者个人进行诉讼维权成本比较高,而且投资者个人举证能力相对较低,难以举证证明相应的法律要件,而且还存在着异地索赔的难点。投资者保护机构作为专业性较强的机构,根据证券法为经证券登记结算机构确认的权利人向人民法院登记,一方面能够帮助法院缓解大量投资者登记入案的工作压力,提高登记效率,另一方面能够发挥投资者保护机构的专业能力和独特作用,特别代表人诉讼制度对于保护投资者,降低投资者的维权成本,便利投资者的维权途径具有特别意义。
此外,“特别代表人诉讼制度”不仅旨在充分发挥投保机构的作用,在学理上突破了关于“代表人必须同时是案件当事人”的传统认识,还在实践上直接赋予了投保机构基于当事人委托而成为代表人的法律地位,这对构建中国特色的证券集体诉讼制度亦具有基础性的特别意义。同时,“特别代表人诉讼制度”的制度目的与作为投保机构的投服中心公益属性的地位完美契合,旗帜鲜明地彰显了“特别代表人诉讼制度”全心全意维护投资者合法权益的价值理念,这一点完全不同于域外证券集团诉讼制度,不仅具有鲜明的中国特色,更具有特别的价值引领意义。
三、“特”殊的规则:特别代表人诉讼不同于普通代表人诉讼的“特”殊之处
从《证券纠纷代表人诉讼司法解释》第四十一条中可见特别代表人诉讼与普通代表人诉讼的关系:“人民法院审理特别代表人诉讼案件,本部分没有规定的,适用普通代表人诉讼中关于起诉时当事人人数尚未确定的代表人诉讼的相关规定。”特别代表人诉讼与普通代表人诉讼既有共同点,又存在较为突出的不同,尤其是投资者参加诉讼方式,对于特别代表人部分未规定的程序操作可援用普通代表人诉讼的相关规定。总体而言,《证券纠纷代表人诉讼司法解释》系统规定了两类代表人诉讼的具体程序,从立案与权利登记到代表人的确定、权限,再到代表人诉讼的审理、判决与执行进行了全过程的详细规定,并且着重明确和细化了相关热点及争议问题,弥补了代表人诉讼在司法实践操作中的空白,并为代表人诉讼的司法实践提供了具体指引。
(一) 管辖与受理
1. 管辖法院不同
《证券纠纷代表人诉讼司法解释》明确了证券纠纷代表人诉讼的级别和地域管辖。特别代表人诉讼的管辖法院基本由证券交易所所在地的中级或专门人民法院管辖,而普通代表人诉讼则一般由市级的中级人民法院管辖,并进一步区分以发行人作为被告之一或以发行人以外的主体作为被告时,应各以发行人住所地或被告住所地有管辖权的中级或专门人民法院管辖。
2. 受理条件不同
《证券纠纷代表人诉讼司法解释》和《通知》从人数和案件类型两个方面明确了特别代表人和普通代表人诉讼的不同受理条件。
从人数方面,普通代表人诉讼系原告人数为人数十人以上即可提起,特别代表人诉讼则要求五十名以上的权利人特别授权投保机构才可提起,投服中心的《业务规则》第二十条进一步明确如果公开征集时,不足五十名投资者申请并委托的,投服中心则应公告终止特别代表人诉讼。
从案件类型方面,特别代表人诉讼强调对于典型重大、社会影响恶劣的证券民事案件,投保机构应依法及时启动特别代表人诉讼。
此外,就前置条件而言,特别代表人和普通代表人诉讼均对被告已被作出行政处罚或者刑事裁判等原告具有初步证据,证明证券侵权事实的要求作出明确。
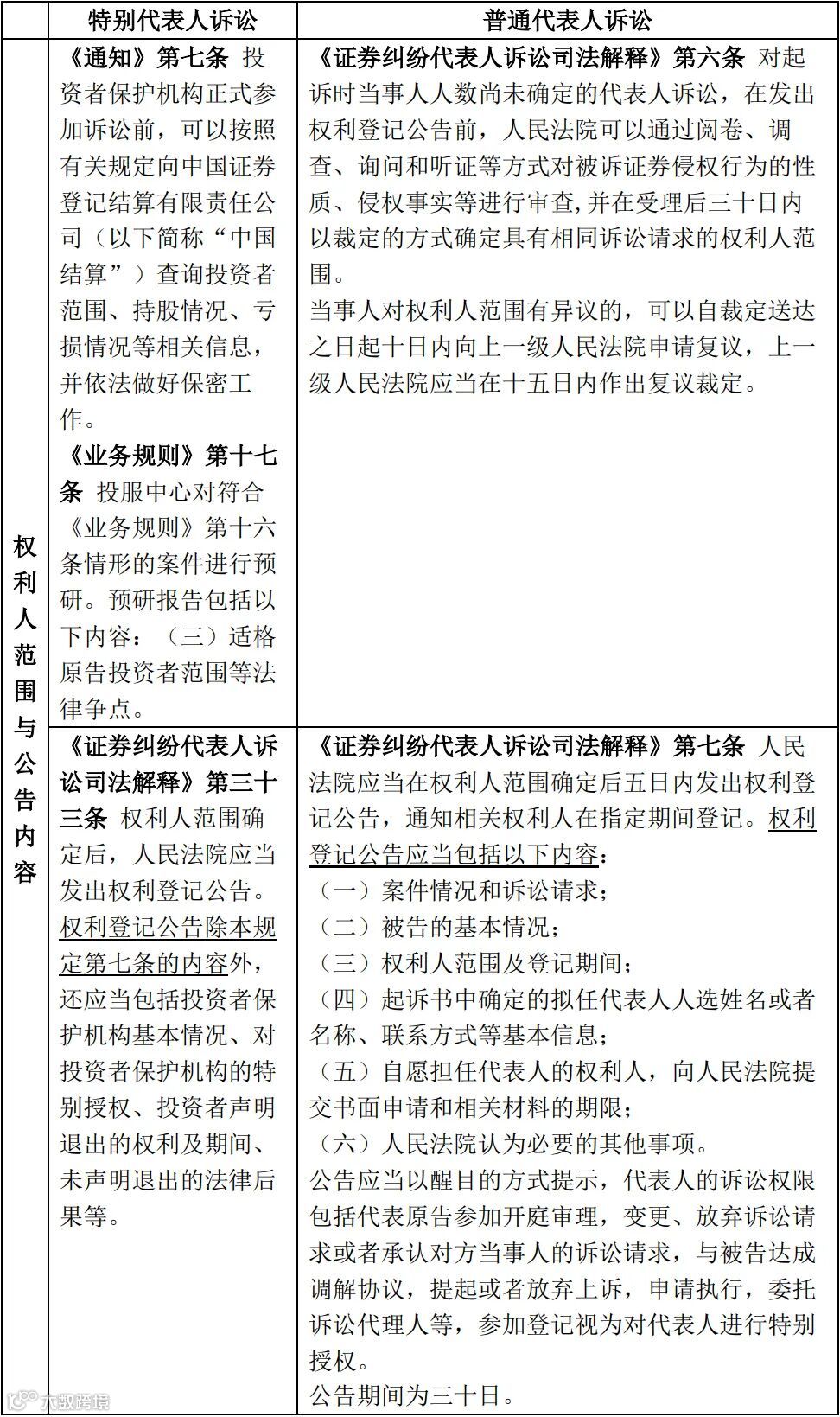
(二) 登记与公告
对于权利人的范围和权利人范围确定后的权利登记公告内容,《证券纠纷代表人诉讼司法解释》和《通知》对特别代表人和普通代表人诉讼作出不同的安排。
从确定权利人范围的主体来说,普通代表人诉讼是由法院通过阅卷、调查、询问和听证等方式,在受理后三十日内以裁定的形式确定权利人的范围。特别代表人诉讼中则是由投保机构按照有关规定向中国结算查询投资者范围,单就投服中心的《业务规则》而言,其适格原告投资者范围还需投服中心对符合特别代表人诉讼适用情形的案件进行预研与确定。“基于法院、登记结算机构和投资者保护机构的电子交易数据对接机制,获得相应登记信息和交易记录,能够为适格投资者范围的核验和损失计算提供技术支持,有利于缓解诉讼中的信息不对称。未来在普通代表人诉讼中,法院也可以依据公告确定的权利登记范围从证券登记结算机构调取权利人名单,并据此对申请登记的投资者范围进行审查,减少原告提交证据的负担。”[注1]
此外,就权利登记公告的内容而言,由于投保机构作为特别代表人需获得投资者的特别授权,以及投资者参与诉讼方式的特殊性,因此,相较于普通代表人诉讼,特别代表人诉讼的权利登记公告还应包括投保机构基本情况、对投保机构的特别授权、投资者声明退出的权利及期间、未声明退出的法律后果等。
(三) 投资者:特别代表人的“默示加入”“明示退出”与普通代表人的“明示加入”“默示退出”
1. 投资者参加诉讼的方式不同
特别代表人诉讼与普通代表人诉讼最大的区别便在于被代表的投资者参与诉讼的方式。与普通代表人诉讼中投资者“明示加入、默示退出”不同的是,“默示加入、明示退出”是参与“特别代表人诉讼”的基本规则。只要投资者不明确表示不愿意加入代表人诉讼,则意味着加入了“特别代表人诉讼”,由此产生的权利义务关系均对其有约束力。“默示加入、明示退出”有效地克服了单个投资者主动以司法手段维权动力不足的问题,有利于增加经济规模效应,客观上有助于证券集体诉讼的开展,让“特别代表人诉讼制度”的公益价值得以最大化,以尽量广的面覆盖投资者合法权益的维护工作。
2. 投资者范围的确定及后续操作
(1) 确定权利人范围的主体不同:特别代表人诉讼与普通代表人诉讼均要求将代表人诉讼的原告名单通知全体原告,不同的是,特别代表人诉讼中系由投保机构依据向证券登记结算机构调取的权利人名单,确定权利人范围,而在普通代表人诉讼中则是由法院对“明示加入”即登记的权利人进行审核。
(2) 后续操作:
① 无论是特别代表人诉讼还是普通代表人诉讼,声明退出或者自公告之日起十日内向人民法院申请撤回权利登记的投资者均可另行起诉。
② 提起特别代表人诉讼后,投保机构不会由于声明退出等原因导致明示授权投资者的数量低于五十人而丧失代表人资格,从而保障特别代表人诉讼制度的稳定性。
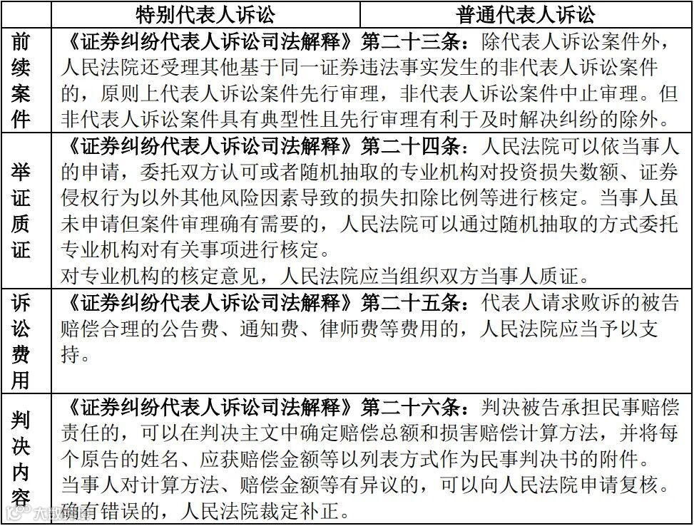
(3) 对于存在前续案件的情形:对于登记公告前已就同一证券违法事实提起诉讼且符合权利人范围的投资者,法院应当准许其申请撤诉并加入代表人诉讼,以保障诉讼经济与诉权平衡。
(四) 调解、审理与判决
1. 采用调解的方式解决证券纠纷
从《证券纠纷代表人诉讼司法解释》第三条可见,人民法院应当充分发挥多元解纷机制的功能,按照自愿、合法原则,引导和鼓励当事人通过行政调解、行业调解、专业调解等非诉讼方式解决证券纠纷。对于采用调解的方式解决证券纠纷的程序,《业务规则》中规定的投服中心作为特别代表人与被告达成调解的程序,与《证券纠纷代表人诉讼司法解释》中普通代表人达成调解的规定并无太大差异。首先,由于特别代表人和普通代表人均具有特别授权,法院需对这两类代表人行使权利进行监督,严格审查和解、调解协议。其次,对于调解协议,法院还需告知全体原告提出异议的权利。如有原告对调解协议草案提出异议,法院应召开听证会,听取各方意见,解释回应并根据听证会的情况,对调解协议草案进行修改。最后,为保障提出异议的原告的权利,不同意调解方案的投资者可向法院声明退出,调解协议的效力由此不再及于这些声明退出的原告。法院对申请退出原告的诉讼继续审理,并依法作出相应判决。
2. 审理程序
鉴于《证券纠纷代表人诉讼司法解释》第四十一条规定,该司法解释中未对特别代表人诉讼做出特别规定的诉讼程序适用普通代表人诉讼的程序。对于代表人诉讼前续相关案件的中止审理或先行审理,以及当事人委托专业机构举证、法院组织质证、诉讼费用以及判决内容等规定,在特别代表人诉讼未作出特别规定时,可援用普通代表人诉讼的相应程序。
3. 上诉与判决的效力
一审判决作出后,在代表人诉讼的上诉程序方面,特别代表人诉讼与普通代表人诉讼的程序性规则相近。虽然原则上,是否上诉以代表人的主张为准,但无论是特别代表人还是普通代表人诉讼,代表人均应将是否决定上诉告知全体原告。代表人若放弃上诉,被告亦不上诉的,除明确表示上诉并提交上诉状的原告外,一审判决在其他原告与被告之间生效;代表人上诉的,被告不上诉的,一审判决在不上诉的原告与被告之间生效。如果被告上诉,则一审判决不生效。
4. 判决效力的扩张与履行
(1) 判决效力的扩张
普通代表人诉讼判决效力的扩张涉及符合权利人范围但未参加登记的投资者,这是因为普通代表人诉讼“明示加入”“默示退出”的诉讼参与模式,可能导致部分适格原告未及时加入诉讼,因此才需规定相关判决效力的扩张,但这对于“默示加入”“明示退出”的特别代表人诉讼并不必要,投资者除非声明退出,均在特别代表人诉讼代表的权利人范围内。
(2) 判决的履行
对于代表人诉讼履行或执行生效裁判的规定,特别代表人与普通代表人诉讼的规定基本一致。《证券法》第40条规定:“代表人可以作为申请人代表全体原告向本院申请执行。本院根据案件具体情况,可以将执行款项交由投资者保护机构提存,再由投资者保护机构通过证券交易结算系统向胜诉原告进行二次分配。”《证券纠纷代表人诉讼司法解释》第三十条结合该条的规定,进一步明确了“通过证券交易结算系统向胜诉原告进行二次分配,有利于解决索赔投资人最关心的执行款项分配问题,提高分配效率”。[注2]
四、“特”色的实践:我国特别代表人诉讼不同于国外集团诉讼的“特”别之处
为适应证券发行注册制改革的需要,最高人民法院与证监会曾于2019年提出“根据试点情况,探索完善与注册制相适应的证券民事诉讼法律制度”,新《证券法》的生效实施为探索构建中国特色的证券集体诉讼制度提供了立法依据,伴随着此次最高人民法院与证监会相关规则的出台,中国版证券集体诉讼制度正式登上了证券市场的发展舞台,此刻的落地生根,期待日后的枝繁叶茂。
当然,于其中,真正彰显中国特色的是设立了“特别代表人诉讼制度”,投保机构的参与、公益价值的引领、特殊规则的设置、相关部门的配合,应该说,从“特别代表人诉讼制度”诞生之际,就鲜明地印刻了中国特色的烙印,万丈高楼平地起,我们期待中国“特”色的实践贡献中国制度的智慧。
虽然美国、韩国等均在证券纠纷解决机制中引入集团诉讼,尤其是在美国,证券集团诉讼已成为中小投资者维护自身权益的最主要的方式,而且其“明示退出,默示加入”规则一直被认为是美国证券集团诉讼的一个创举,它使集团诉讼制度成为弱者对抗现代庞大组织不法行为的利器,甚至有学者将其视为代表正义的“闪光的利剑”,是“治疗各类现代社会病的灵丹妙药”。此外,美国证券集团诉讼中风险代理的胜诉酬金规则,允许律师以收取胜诉酬金的方式代理案件,是美国证券集团诉讼得以成功运用的一大关键因素。证券集团诉讼的标的普遍较大,胜诉酬金机制为律师代理复杂的证券集团诉讼案件提供了充分的财务激励,间接地将律师与投资者绑定为利益共同体,有利于促进律师全力以赴为投资者争取利益。
与我国的“特别代表人诉讼制度”相比,美国的“明示退出,默示加入”规则中不存在一个“特”殊的诉讼代表人,也就是不存在投保机构。如前所述,投保机构专业性较强,并且投资者保护机构具有公正性、独立性、权威性优势。此外,从《业务规则》第二十九条中的规定可见,投服中心作为诉讼代表人时,除为开展特别代表人诉讼的必要支出外,不收取其他费用。该规定不同于美国证券集团诉讼中风险代理的胜诉酬金规则,更有利于进一步降低投资者维权成本,保护投资者权益。
五、“特”有的期待
保护投资者就是保护证券市场的未来,净化投资环境就是净化证券市场的灵魂。在证券发行注册制改革的背景下,作为法定的投保机构,投服中心理应具体参与实施“特别代表人诉讼”,全面发挥维权示范引领作用,完成“特别代表人诉讼制度”所赋予的特别使命。当然,基于投服中心维权的公益价值,无论是投资者还是市场其他主体,无论是司法机关还是监管机构,其实都对“特别代表人诉讼制度”的实践充满“特”有的期待。
“好风凭借力,送我上青云”,制度构建已具雏形,未来充满希望,市场充满期待,让我们“长风破浪会有时,直挂云帆济沧海”。
注释及参考文献:
[1] 参见《【逐条解读】最高法院证券纠纷代表人诉讼若干问题规定 | 天同快评》,https://www.sohu.com/a/410809233_159412,载搜狐网,最后访问日期:2020年8月7日。
[1] 参见《【逐条解读】最高法院证券纠纷代表人诉讼若干问题规定 | 天同快评》,https://www.sohu.com/a/410809233_159412,载搜狐网,最后访问日期:2020年8月7日。
朱奕奕 国浩上海办公室律师
公惟韬 国浩上海办公室律师助理
作者简介
朱奕奕
国浩上海办公室律师
业务领域:证券、金融、私募基金、民商事诉讼等
邮箱:zhuyiyi@grandall.com.cn
相关阅读
【 本文为作者原创,如需转载请通过留言方式联系本公众号运营者,谢谢!】

