民办学校分类登记制度出台后,民办学校的举办者首要是综合评估自身情况作出“营利性”或“非营利性”的选择。那么在作出选择后,民办学校的分类登记就走到了具体实施阶段,其中的重要环节就是进行学校章程的修订。我们注意到,早在1995年颁布的《中华人民共和国教育法》,就已明确规定学校章程是每个学校办学的必要条件。但实践中很多学校的章程都流于形式,仅仅为了应付教育主管部门的审核,不仅内容“假、大、空”,而且也不能在办学和管理过程中得到落实。本次分类登记,各地政策文件均要求提交修订后的学校章程,也是想以此为契机规范学校的治理。
那么,分类登记后,该如何通过章程来规范学校治理呢?作为民办学校分类登记系列文章之一,本篇文章我们以《中华人民共和国民办教育促进法》(以下简称“《民促法》”)、《中华人民共和国公司法》(以下简称“《公司法》”)等相关规定为基础,结合办学实际情况,来谈谈该如何通过学校章程搭建学校的治理结构。
一
学校治理结构的基本要求
“章程”是民办学校的“根本大法”,进行分类登记后的民办学校章程,需要满足哪些治理结构要求呢?
(一) 登记机关的要求
根据《民办学校分类登记实施细则》(以下简称“《分类登记实施细则》”)规定,正式批准设立的非营利性民办学校,符合《民办非企业单位登记管理暂行条例》(以下简称“《民办非登记条例》”)等民办非企业单位登记管理规定的,到民政部门登记为民办非企业单位;符合《事业单位登记管理暂行条例》等事业单位登记管理规定的,到事业单位登记管理机关登记为事业单位;正式批准设立的营利性民办学校,依据法律法规规定的管辖权限到工商行政管理部门办理登记。
鉴于事业单位登记机关对章程内容无明确要求,依据《民办非登记条例》《公司法》的相关规定,我们将登记为民办非企业单位和公司的民办学校章程必备条款进行了梳理,在治理结构方面,二者要求大同小异,且较为笼统,主要包括“组织管理制度”“法定代表人或者负责人的产生、罢免的程序”及“公司的机构及其产生办法、职权、议事规则”。具体如下:
(二) 主管部门的要求
除登记机关对章程中治理结构的要求外,教育主管部门又提出了哪些要求呢?
在法律层面,《民促法》直接规定的相关内容较少,但通过《<中华人民共和国民办教育促进法>实用问答》,可以了解到立法者对于学校章程应体现的治理机构的基本要求。根据该问答的解释,学校章程应当规定理事会、董事会或者其他形式决策机构的产生方法、人员构成、任期、议事规则以及学校监督机制等内容,举办者可以根据章程规定的权限和程序通过参加学校理事会、董事会或者其他形式的决策机构,参与学校的办学和管理活动。
此外,《国务院关于鼓励社会力量兴办教育促进民办教育健康发展的若干意见》(国发 [2016] 81号)(以下简称“《若干意见》”)亦明确要求:“民办学校要依法制定章程,按照章程管理学校。健全董事会(理事会)和监事(会)制度,董事会(理事会)和监事(会)成员依据学校章程规定的权限和程序共同参与学校的办学和管理。董事会(理事会)应当优化人员构成,由举办者或者其代表、校长、党组织负责人、教职工代表等共同组成。监事会中应当有党组织领导班子成员。探索实行独立董事(理事)、监事制度。”
我们注意到,《中华人民共和国民办教育促进法实施条例(送审稿)》(以下简称“《实施条例(送审稿)》”)明确规定,“理事会、董事会或者其他形式决策机构和监督机构的产生方法、人员构成、任期、议事规则等;学校党组织负责人或者代表进入学校决策机构和监督机构的程序;学校的法定代表人”等内容,必须作为学校章程的必备条款。虽然《实施条例(送审稿)》尚未正式颁布,但分类登记后学校章程中关于治理结构的重点内容已初见端倪。
二
学校治理权限的设置
章程是学校的治理准则,治理机构的权限设置是学校章程中的“重中之重”。截至目前,关于学校治理机构及权限的最大争议就在于《民促法》与《公司法》之间的差异,我们来具体对比分析一下。
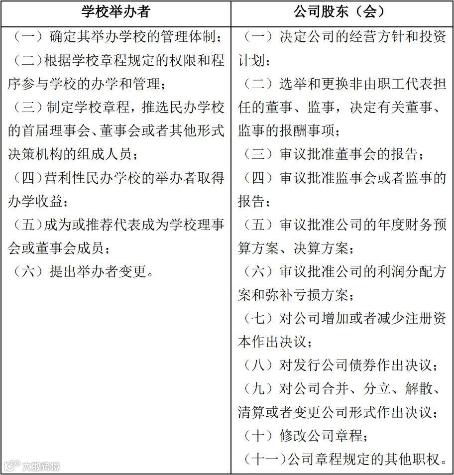
(一) 举办者(股东)
“举办者”为《教育法》《民促法》等教育相关法律法规中的特有称谓,系学校及其他教育机构的兴办主体。“股东(会)”,按照《公司法》的相关规定,是由全体股东组成的权力机构。就法人治理权限而言,我们根据《教育法》《民促法》与《公司法》等相关规定,将学校举办者与公司股东(会)的职权进行了梳理,具体如下:
从上表我们可以看出,由于学校的公益属性,为避免举办者过分追求自身利益而损害广大师生利益,《教育法》《民促法》赋予学校举办者的权力较少。但《公司法》赋予股东(会)的职权则较为丰富,涉及到公司的经营方针、投资计划、财务预决算等重大事项,便于股东通过控制公司经营管理,获取最大化收益。
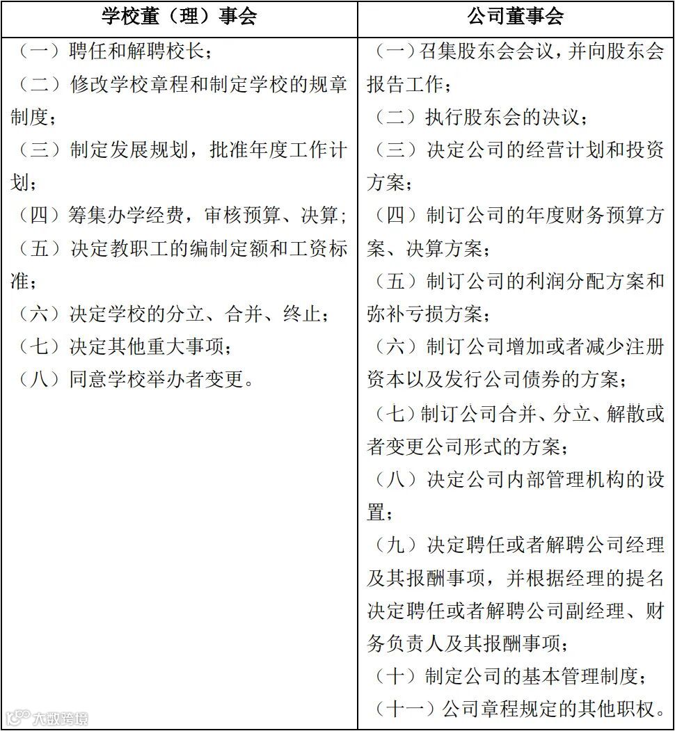
(二) 董(理)事会
民办学校是董(理)事会领导下的校长负责制,董(理)事会为学校的决策机关。根据《民促法》《公司法》的规定,学校董(理)事会与公司董事会的职权具体如下:
按照《民促法》的规定,学校理事会或董事会为学校的决策机构,决定着学校发展规划、筹集办学经费、决定学校的分立、合并、终止等学校重大管理事项,而这些事项,在公司的治理结构中,属于公司股东会职权。因此,在一定程度上,学校董(理)事会比公司董事会的权利更大、地位更高。
在成员构成方面,为保护学生及教职工利益,保障学校教育的公益性,《民促法》要求,学校理事会或者董事会由举办者或者其代表、校长、教职工代表等人员组成,其中三分之一以上的理事或者董事应当具有五年以上教育教学经验。而《公司法》除要求国有独资公司应设立职工董事外,并没有其他要求。
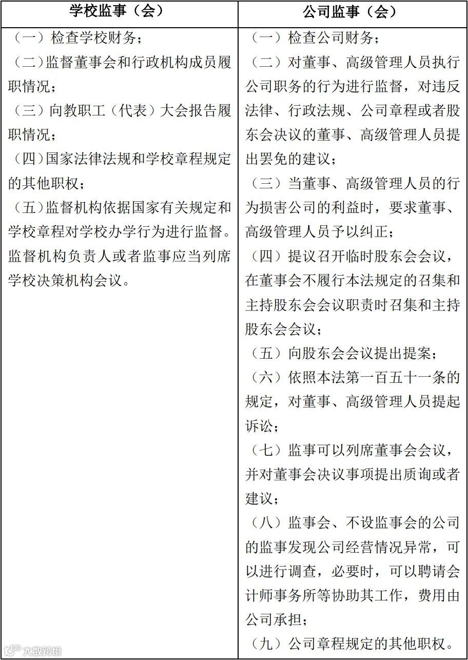
(三) 监事(会)
完善的法人治理结构,离不开监督机构。监督机构行使监督权,既监督决策机构的决策行为,又监督决策的实施和执行情况。目前,《民促法》与《实施条例(送审稿)》都未具体详细列举学校监督机构的职权,为学校章程的设置留下了空间,而《公司法》的规定则较为详尽,具体如下:
考虑到民办学校办学规模有大有小,情况不一,且法律只规定了民办学校应当建立监督机制,至于监督机制的具体形式则未做统一规定。营利性民办学校可以依照《公司法》规定选举监事或设立监事会,非营利民办学校可以根据学校实际情况,设立监事或者监事会,也可以设立校务监督委员会等其他监督机构。
《民促法》与《公司法》的适用冲突,主要集中在民办学校的分立、合并、终止以及举办者变更的决策权限设置上。上述事项根据《公司法》的规定,应交由股东(会)进行决策,而《民促法》则将上述事项的决策权限赋予了董(理)事会。对上述事项的法律适用问题,主流观点认为《民促法》作为特殊法,应优先适用。而近期,全国人大法工委作出的“法工委复[2020]5号”《对营利性民办学校决策机构法律适用问题的答复意见》,亦对上述观点予以肯定和确认:营利性民办学校是公司法人的,其决策机构适用民办教育促进法的特别规定。
三
学校章程的修改建议
结合目前学校章程普遍存在的问题,在本轮分类登记修改学校章程时,我们建议重点修订和完善以下内容:
(一) 突出党组织的领导作用
1. 加强党组织建设
按照《关于加强民办学校党的建设工作的意见(实行)》要求,民办学校党组织的设置应“全覆盖”,坚持“应建必建”。凡是3名以上正式党员的,都应建立党组织,并在章程中体现基层党组织,做到党的建设同步谋划、党的组织同步设置、党的工作同步开展。
2. 明确党组织参与管理途径
民办学校党的建设应与依法治校有机结合起来,通过建立健全党组织参与决策和监督机制,积极推进“双向进入、交叉任职”。建议学校章程明确党组织领导班子成员进入学校决策机构和行政管理机构的程序及管理方式,从而保障党组织在重大事项决策、监督、执行各环节有效发挥作用。
(二) 明确举办者权利义务
1. 明确出资义务
举办者对学校的投入,是办学的基本条件,是学校治理的基础。《实施条例(送审稿)》明确规定,举办民办学校,应当按时、足额履行出资义务;存续期间,举办者不得抽逃出资,不得挪用办学经费。为保障办学的持续性,举办者的出资义务必须在章程中予以明确,包括出资方式、出资金额、出资期限、资产性质等。
2. 明确收益分配
营利性学校的举办者享有获取收益的权利,非营利性学校举办者不享有该权利,上述内容均需在学校章程中进行明确。对营利性学校而言,按照《民促法》的规定,办学结余、剩余财产处置适用《公司法》的规定,所以“利润分配方案的审议批准”属于学校举办者的职权之一,但为保证利润分配不影响学校正常办学,该方案仍应先经学校董(理)事会审议通过。
3. 明确参与学校管理方式
学校的管理决策机构为董(理)事会,举办者想要参与学校管理,可成为或委派代表进入董(理)事会参与学校管理,在章程中明确此内容,是对举办者权益的保护。存在多个举办者的,建议在章程中明确董(理)事席位的分配。
(三) 细化董(理)事会决策内容及程序
1. 审议批准关联交易、资金拆借事项
“关联交易”、“资金拆借”是分类登记前很多举办者获取“收益”的方式。但在分类登记后,为进一步完善学校的资产管理,建议将前述事项的审批权限交由董(理)事会,从而保障学校资产完整、学校利益不受侵害。
2. 审议批准投资、融资事项
《民促法》的实施,为民办学校的投资、融资打开了大门。但投资、融资事项将直接影响学校的办学资金,对办学有重大影响,因此我们建议该等事项由学校董(理)事会做出决策,以避免举办者盲目扩大办学规模,从而降低办学质量、损害师生利益。
3. 设置差异化表决程序
董(理)事会成员中包含举办者(代表)、校长、党组织负责人、教职工代表,针对与办学息息相关或风险较大的事项,可设置需经全体成员一致同意方可通过的议事规则,以降低决策风险,确保办学稳定。
一份“好的”学校章程,可以将学校治理风险降到最低,最大限度地保障举办者、学校管理人员及广大师生的根本利益。通过修改学校章程,确定了分类登记后学校的治理结构,那分类登记后,学校的管理重点在哪呢?敬请关注我们的后续文章。
作者简介
刘小进
国浩成都办公室管理合伙人
刘小进律师为四川大学法律硕士,法国南特高等商学院(Audencia Nantes)工商管理博士,现任成都市律师协会教育和未成年保护法律专业委员会主任。
邮箱:liuxiaojin@grandall.com.cn
陈 虹
国浩成都办公室律师
陈虹律师为注册会计师,西南财经大学经济学硕士,现任成都市律师协会教育和未成年保护法律专业委员会副秘书长。
邮箱:chenhong@grandall.com.cn
马 涛
国浩成都办公室律师
马涛律师为西北政法大学法律硕士,长期致力于为教育行业提供相关法律服务。
邮箱:matao@grandall.com.cn
岳 媛
国浩成都办公室律师助理
岳媛律师助理为北京大学法学学士,主要协助配合团队律师从事教育行业相关法律服务。
邮箱:yueyuan@grandall.com.cn
往期回顾
【 本文为作者原创,如需转载请通过留言方式联系本公众号运营者,谢谢!】

