《民法典》第十条规定:处理民事纠纷,应当依照法律;法律没有规定的,可以适用习惯,但是不得违背公序良俗。建设工程领域的习惯,首先为政府部门发布的示范文本。2011版工程总承包示范文本,已经不能适应当前市场需求,中国住房和城乡建设部于2020年6月8日公开发布《建设项目工程总承包合同示范文本(征求意见稿)》。该征求意见稿一发布,国浩律师事务所建设工程与房地产法律研究中心就第一时间组织律师进行研究,对征求意见稿的逐条分析并提出修改建议,形成了8.7万字的解读及修改意见,以期为我国建筑业健康持续发展贡献一份力量。
今天与您分享的是国浩律师对征求意见稿通用条款第11条的解读及修改意见。扫描或长按下方二维码,即可阅读或下载国浩建设工程与房地产法律研究中心关于《建设项目工程总承包合同示范文本(征求意见稿)》修改意见汇总全文。
缺陷责任和保修涉及质量缺陷原因调查、维修责任履行、费用承担和质量保证金返还等问题,是工程竣工验收后双方的后合同义务,也是实践中各方当事人争议比较多的问题。
一、条文比对
《建设项目工程总承包合同示范文本》(征求意见稿)(以下简称征求意见稿)第11条的内容与《建设工程施工合同(示范文本)》(GF-2017-0201)(以下简称“17范本”)和《建设项目工程总承包合同示范文本(试行)》(GF-2011-0216)(以下简称“11范本”)中相关内容进行比对,存在以下不同:
(一) 体例编排
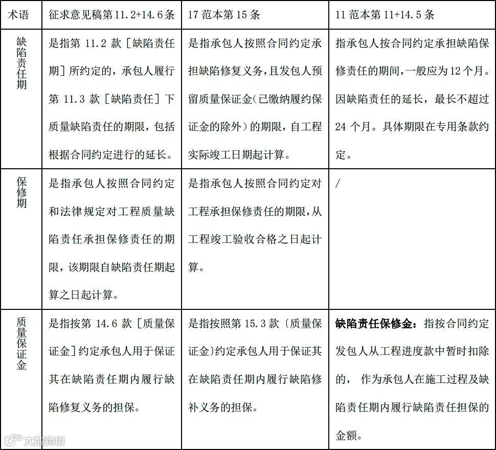
缺陷责任与保修涉及的三个重要概念:缺陷责任期、保修期和质量保证金。征求意见稿第11条“缺陷责任与保修”下只涉及两个重要的概念:缺陷责任期和保修期。“质量保证金”,在征求意见稿中由第14.6条进行规定,也就是被设置为合同价格和支付条款之一,从支付的角度对质量保证金的支付、返还和限额进行详细规定。并且,在第6.6条对施工过程中的缺陷和修补进行单独规定,作为“材料、工程设备和工艺”最后一款,对承包人不同阶段的维修义务做出了区别对待。微观层面,与17范本相比,征求意见稿将保修中重要权利义务及程序全部规定在“缺陷责任”下,“保修责任”下只剩一条原则性规定,而17范本关于保修中的权利义务主要规定在“保修”中。
相应事项在17范本中主要由第15条“缺陷责任与保修”进行规定。与征求意见稿不同,17范本试图在第15条下规范所有相关事项:质量保证金为第15条中的一款。对于工程转移占有之前的质量问题,由第5条“工程质量”中的两款“不合格工程的处理”和质量争议检测”进行规范。
11范本中相应事项主要规定在第11条“质量保修责任”中。第11条仅有两个条款:“质量保修责任书”和“缺陷责任保修金”。同时,在第14条“合同总价”和“付款”下,单列一款“缺陷责任保修金的暂扣与支付”。
(二) 术语变化
(三) 具体规则
1. 工程保修的原则
征求意见稿和17范本相关条文第一款均开宗明义确立了保修的原则,实际上对缺陷责任和保修义务的存续关系作出了清晰的界定。这是11范本所不具备的。
2. 缺陷责任期
对于正常情况下缺陷责任期的起算,尽管用语有细微差别,征求意见稿和17范本均规定以竣工验收合格之日为准,与11范本规定的工程接收日相比提前了。
对于不能正常验收情况下,对发包人原因导致的情形下缺陷责任期的起算,征求意见稿分为两种情况:导致验收期限拖延的,以承包人提交竣工验收报告之日起算;导致未能进行竣工验收的,从承包人提交竣工验收报告90天后自动起算;17范本只规定了无法按约定期限进行竣工验收的一种情形。对承包人原因无法按期竣工的,产生缺陷责任期限延长的规定相同,但对于费用问题,征求意见稿用单独条款做了一般性规定。11范本对此未作规定,合同当事人只能利用相关专用条款自行约定。
3. 缺陷责任
对于缺陷责任期内承包人原因导致的质量缺陷,征求意见稿和17范本均规定承包人应负责维修,承担鉴定和维修费用,发包人扣款的权利,主张工程损失赔偿的权利。征求意见稿另外规定承包人应负责修复直至检验合格为止。11范本未作规定。
4. 修复费用
相对于17范本,征求意见稿对于承包人责任范围有所缩减。征求意见稿将非承包人原因造成的修复和查验费用及合理利润规定由发包人承担,实际上将不可抗力导致的费用明确为发包人自行承担,且承包人有权主张合理利润。11范本则无相关规定。
5. 修复通知
征求意见稿和17范本对此规定内容一致,但17范本放在“保修”条款下单独规定,征求意见稿的“保修责任”一款内容非常少。11范本则无专门规定。
6. 现场外修复
此为征求意见稿新增内容,赋予发包人在此情形下要求增加质量保证金的权利。
7. 未能修复
征求意见稿第11.3.5集规定对于因承包人原因导致的缺陷或损坏,在承包人拒绝情形下的处理方式是发包人有权自行修复或委托修复,如果严重到使工程失去整体功能,征求意见稿赋予发包人要求承包人承担修复费用,主张返还已支付工程款、赔偿融资费用、拆除费用、清理工地及退还设备和材料费用的权利。17范本中则分别由15.2.3和15.4.4规定,没有规定发包人主张返还已支付工程款、赔偿融资费用、拆除费用、清理工地及退还设备和材料费用的权利。
8. 缺陷修复后的进一步试验
征求意见稿将其作为单独的一款,对缺陷修复后程序做了详细规定,相对于17范本做了细化。与前两稿相比,11范本因为合同整体安排的不同,并没有形成这一单独的规则,因为11范本中,缺陷修复实际发生在工程竣工验收前,相应的检验适用第8.2和10.2款规则。因此,征求意见稿和17范本实际上将工程竣工验收前置于缺陷责任期开始前,使得竣工验收程序能够尽早开始。
9. 承包人出入权
征求意见稿和17范本在规则内容上对此无区别,区别在于征求意见稿将该规则与“缺陷责任”和“保修责任”并列为独立的一款,意图使该规则不区分缺陷责任和保修责任,作为一般性条款同时适用于两种情形。17范本中,该规则被作为保修中的特殊规则。
10. 承包人缺陷调查
该规则为征求意见稿新增内容,主要规范缺陷原因明确之前的调查程序和费用承担。费用承担部分实质上与第11.3.2“修复费用”规则重复,略显啰嗦,但在承包人拒绝而由发包人自行调查的情况下,为发包人设定了通知承包人参加的义务,目的大概是为解决实践中对缺陷原因的争议。该条款对于调查程序的规定与第11.3.3款“修复通知”内容紧密相连,而且从事情发生先后顺序来看,在体例编排上放在修复通知前或者合并处理似乎更合逻辑。
11. 缺陷责任期终止证书
征求意见稿将发包人颁发缺陷责任期终止证书的义务提前到缺陷责任期届满之日,删除了17范本中14天的宽限期。同时,在规则体系上该条作为独立一款,与“缺陷责任”和“保修责任”并列。
12. 保修责任
征求意见稿对此只有一条:“因承包人原因导致的质量缺陷责任,由合同当事人根据有关法律规定,在专用合同条件和工程质量保修书中约定工程质量保修范围、期限和责任。”而在17范本中有5条详细规则,其中部分内容在征求意见稿中被调整为上一层级的规则,意图扩展规则适用范围。但是,征求意见稿中保修责任针对的仍然是质量缺陷修复问题。
13. 质量保证金
征求意见稿将此规则设置在第14条“合同价格和支付条款”之下,而17范本则将其和其他规则统一规定在第15条内。除了措辞细微差别外,内容上也出现了一些变化:
质量保证金提供方式:虽然征求意见稿和17范本均推荐适用质量保证金担保,但征求意见稿对承包人提供质量保证担保给与了更宽松的时间和条件—工程竣工验收合格后7天内;承包人提交工程质量保证担保时,发包人应同时返还相应的质量保证金。该新增内容如果结合原有规定“在工程项目竣工前,承包人已经提供履约担保的,发包人不得同时要求承包人提供质量保证金”,如果发包人不在专用合同条款中作出其他安排,在履约保函日益增多的情况下,将使得质量保证金出现空窗期:竣工验收合格后七日。如果承包人拒绝提供,则质量担保责任将落空。而且如果严格执行征求意见稿的规定,也将出现矛盾的情形:如果采用其推荐的提交工程质量保证担保,何来质量保证金?即便在发包人已经预扣质量保证金的情况下,承包人提供保函置换也需要事先获得发包人同意。这种担保方式的置换应是个例,不应作为预置的一般性规则。相对而言,11范本第14.5.2条第(2)款更符合意思自治的法律精神。而且从体例编排而言,这部分内容应当归入“质量保证金的返还”下。11范本中,质量保证金为缺陷责任保修金,在工程进度款中进行暂扣和支付,但是没有前两稿中的最高限额规定。
质量保证金的预留:征求意见稿和17范本均规定在发包人签发竣工付款证书后28天内提交质量保证金保函的,发包人应退还预留的作为质量保证金的工程价款。11范本则在第14.5.2款强调以保函换保证金的前提是专用条款对于该事项的约定。
质量保证金的返还:征求意见稿将返还的期间从17范本的收到承包人申请后14天缩短为7天,将颁发缺陷责任期终止证书替代承包人申请作为主张退还质量保证金的成就条件,并且删除了发包人组织核实和异议程序。疑似违反了《住房和城乡建设部、财政部关于印发建设工程质量保证金管理办法的通知(2017修订)》第11条规定,将引发法律效力上的争议。
二、亮点与不足
此次征求意见稿在术语和措施的选择上更专业合理,同时不再单纯追求将所有规则放在一个条文中,庞杂无序的堆陈罗列,而是按照发生时间和使用者便利的角度重新编排,法律技术更趋成熟与稳定。
但是,正如具体规则比较所显示的,征求意见稿第11条小部分具体规则相互重叠,法律逻辑不够清晰,同时因为缺乏对缺陷责任和保修责任两个概念的明确界定和区分,导致除了在时间阶段上的不同外,最大的区别实际上在于其是否和质量保证金的退还挂钩。这一区别或者诉求,是否值得以牺牲法律的逻辑和严谨为代价值得商榷。最显而易见的是,在将17范本中原先规定在“保修”一条下的规则放置到与“缺陷责任”和“保修责任”并列的层级,实际上保修责任的概念和规则在征求意见稿中几乎被掏空。法律上有必要对这两个重要术语的历史渊源、取舍或改造投入更多关注。
在条文价值取向上,征求意见稿明显侧重保护承包人,尤其体现在质量保证金的提供、置换和退还上。同时征求意见稿对实践中缺陷责任的可归责性调查和维修责任的履行等争议的重大问题却没有建立有效的引导机制。在缺乏明显合理合法的基础下,对商事交易主体一方进行倾斜保护,会降低范本的使用场景,同时迫使另一方不得不聘请专业律师对专用条款作出大面积的修改,增加交易成本、降低效率。作为行业主管部门公开的范本,应当符合其市场中立者的定位,建立更公平合理的市场规则,推动市场良性循环。
三、修改建议
1. 将第11.6款“承包人缺陷调查”并入第11.3款“缺陷责任”下,并且精简其关于费用承担的内容,将其并入第11.3.2“修复费用”中。
2. 删除第14.6.1款中最后一段新增内容:“且承包人应在工程竣工验收合格后7天内,向发包人提交工程质量保证担保。承包人提交工程质量保证担保时,发包人应同时返还预留的作为质量保证金的工程价款(如有)”。
3. 删除质量保证金保函换保证金的规则,沿用11范本第14.5.2款第(2)项。
4. 将第11.6款“承包人缺陷调查”并入第11.3款“缺陷责任”下,标题修改为“缺陷调查”,将现有的内容作为调查机制的选项之一,另外新增一个选项:“发包人在缺陷责任期内发现质量缺陷的,应通知承包人共同查明原因,承包人7日内不回应或一方对调查结果不服的,另一方应在前述事项发生后7日内通知另一方共同委托第三方鉴定,一方不回应也不参与的,视为同意另一方单独委托第三方鉴定,鉴定结果对其具有法律效力。”
何 维 国浩南京办公室合伙人
相关阅读
【 本文为作者原创,如需转载请通过留言方式联系本公众号运营者,谢谢!】

