2017年3月15日,第十二届全国人民代表大会第五次会议表决通过了《中华人民共和国民法总则》,2020年5月28日,第十三届全国人民代表大会第三次会议表决通过了《中华人民共和国民法典》(以下简称《民法典》),将于2021年1月1日起施行,《民法典》编纂工作正式画上圆满的句号。《民法典》是调整国内民事关系的法律,被誉为“社会生活的百科全书”,但《民法典》中并未设置涉外民事关系法律适用编。随着香港与内地之间交往的密切,人员的流动增多,越来越多的香港居民在内地工作、结婚、定居,香港居民在中国内地能否适用、如何适用《民法典》,如何保障香港居民在中国内地生活中的合法权益,需要结合涉外民事关系的法律适用规范进行梳理确定。
一、涉外民事关系法律适用规范的立法进程
关于涉外民事关系的法律适用规范,在我国的立法上一直与民事实体法规范密切相关。诸多民事单行法中均包含了部分与实体法相关联的涉外民事关系的法律适用规范,如《中华人民共和国继承法》第36条、《中华人民共和国合同法》第126条等。《中华人民共和国民法通则》(以下简称《民法通则》)中专章设置了“涉外民事关系的法律适用”章节(第八章),对国际条约与国际惯例的适用、定居国外公民的民事行为能力、不动产所有权、涉外合同、侵权损害赔偿、婚姻、扶养、遗产法定继承的涉外法律适用进行了规范。
2002年12月,《中华人民共和国民法》(草案)提交第九届全国人大常委会第三十一次会议审议,草案将“涉外民事关系的法律适用法”作为第九编,在《民法通则》第八章的基础上,进一步补充和完善。
2010年10月28日,第十一届全国人大常委会第十七次会议审议通过了《中华人民共和国涉外民事关系法律适用法》(以下简称《涉外民事关系法律适用法》),第一次以单行法的形式较为全面地规定了涉外民事法律关系的法律适用,涵盖了民事主体、婚姻家庭、继承、物权、债权、知识产权等涉外领域。但其并未取代《民法通则》第八章及分散于各相关民事实体法中的涉外民事关系法律适用规定,仅在第51条规定,《民法通则》第146条、第147条,《继承法》第36条,与该法的规定不一致的,适用该法。
在《民法典》编纂过程中,也存在过是否将涉外民事关系的法律适用单编纳入的讨论,后立法机关经研究认为,涉外民事关系法律适用规则的概念体系、规范内容与民法典虽有一定联系,但二者性质不同,在法律的调整范围、立法目标、具体规则等方面存在较大差异,《民法典》不宜设立涉外民事关系法律适用编。至此,涉外民事关系法律适用的问题,仍由现行《涉外民事关系法律适用法》调整。最终,审议通过的《民法典》也并未设置涉外民事关系法律适用编,且在总则及各分编中去除了原《民法通则》及部分单行法中的涉外民事关系法律适用的相关条款。《民法典》施行后,《民法通则》《继承法》《合同法》等将废止,这也意味着《涉外民事关系法律适用法》将成为涉外法律适用最主要的法律依据,体现了实体法与冲突法分离的立法思路。
二、香港居民适用《民法典》的情形
根据《最高人民法院关于适用<中华人民共和国涉外民事关系法律适用法>若干问题的解释(一)》第19条的规定:“涉及香港特别行政区、澳门特别行政区的民事关系的法律适用问题,参照适用本规定。”基于现行法的规定,香港居民在中国内地生活中的民事法律关系应当按照《涉外民事法律关系适用法》确定适用实体法。对此,以下主要从与香港居民在内地生活密切相关的人格权保护、婚姻家庭、继承、侵权几个方面对香港居民适用《民法典》的情形进行梳理总结。
(一) 人格权保护
(二) 婚姻家庭
1. 结婚条件
2. 结婚手续
3. 夫妻人身关系
4. 夫妻财产关系
5. 父母子女人身、财产关系
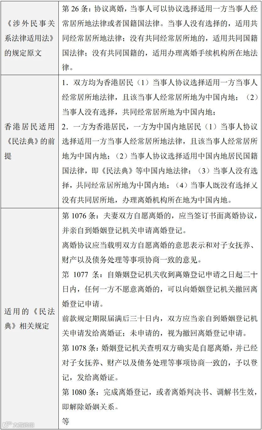
6. 协议离婚
7. 诉讼离婚
8. 收养
9. 扶养[注1]
10. 监护
(三) 继承
1. 法定继承
2. 遗嘱继承
3. 遗嘱管理事项
4. 无人继承的遗产归属
(四) 侵权
注释及参考文献:
[1]《涉外民事关系法律适用法》仅规定了涉外“扶养”的法律适用。根据相关司法实践,此处应对“扶养”作广义理解,包括了平辈之间的狭义“扶养”、长辈对晚辈的“抚养”(参见(2016)粤01民再131号、(2016)粤0705民初1719号民事判决书等)、及晚辈对长辈的“赡养”(参见(2018)吉24民初128号、(2013)江中法民一终字第285号民事判决书等)。
钟 茜 国浩上海办公室律师助理
作者简介
朱奕奕
国浩上海办公室律师
业务领域:证券、金融、私募基金、民商事诉讼等
邮箱:zhuyiyi@grandall.com.cn
相关阅读
【 本文为作者原创,如需转载请通过留言方式联系本公众号运营者,谢谢!】

