一、破产衍生诉讼概况
破产衍生诉讼指因人民法院受理破产申请以及在破产案件的审理过程中产生的、以审理结果作为破产程序进行的依据的、非以破产程序审理的民事诉讼,这也是我国破产法理论框架下的破产衍生诉讼。[注1]破产衍生诉讼与债务人的破产程序并行,处理民事诉讼独立于破产程序之外。按照人民法院受理破产申请时相关民事诉讼是否已经开始为标准划分,我们可以把受理破产申请前已经开始而尚未终结的有关债务人民事诉讼称为既有民事诉讼,把人民法院受理破产申请后新提起的有关债务人民事诉讼称为后发民事诉讼。[注2]具体而言,根据《民事案件案由规定》(2020修正),在二级案由“与破产有关的纠纷”项下,共包含十三项三级案由,十三个案由如破产债权确认纠纷、管理人责任纠纷、破产撤销权等纠纷均属于破产衍生诉讼案由。具体而言据统计,与破产有关的纠纷案例数量自2014年起呈现逐年大幅增加的趋势,这一趋势与当前国家政策和经济形势密切相关。2016年全国法院共受理企业破产案件5665件,比2015年上升53.8%,审结企业破产案件3602件,比2015年上升60.6%;2017年全国法院共受理企业破产申请审查、破产案件9542件,同比上升68.4%,审结6257件,同比上升73.7%。其中,浙江、广东、江苏新受理的案件数量居于前三位,以上三省受理的案件总数占全国破产案件总数的48%。受案和结案数量均呈上升趋势,近两年增幅更为显著。不仅企业破产案件中的三类案件增长迅速,相关衍生诉讼纠纷比如确认债权纠纷数量也在不断增加。由此,随着破产案件数量逐年增加,破产衍生诉讼案件数量也水涨船高。
二、破产衍生诉讼中的管辖
《中华人民共和国企业破产法》(以下简称《企业破产法》)对破产衍生诉讼做了集中管辖的规定,法院受理破产申请后,已经开始而尚未终结的有关债务人的民事诉讼或者仲裁应当中止;在管理人接管债务人的财产后,该诉讼或者仲裁继续进行。而法院受理破产申请后,有关债务人的民事诉讼,只能向受理破产申请的人民法院提起。如此规定目的是节约司法资源,便于与破产程序协调,尽快定纷止争,保障破产程序顺利推进。
(一) 破产衍生诉讼管辖法院确定
落脚破产衍生诉讼的管辖法院即:“受理破产申请的人民法院”,现行立法分别通过《企业破产法》第三条[注3]以及《最高人民法院关于审理企业破产案件若干问题的规定》(以下简称“规定”)第二条[注4]确定了普通破产案件[注5]的地域管辖和级别管辖即:根据债务人进行工商登记的行政机关之级别不同,分别由债务人住所地的基层人民法院或中级人民法院管辖。不过随着各省市破产法庭的建立,各地高院亦陆续发布通知,将本辖区范围内的破产案件统一收归破产法庭集中管辖。但无论是前述何种确立标准,破产衍生诉讼的管辖法院若严格遵循法条,则都应当与破产案件的受理法院具有同一性。
然而,《规定》第三条又规定“上级人民法院审理下级人民法院管辖的企业破产案件,或者将本院管辖的企业破产案件移交下级人民法院审理,以及下级人民法院需要将自己管辖的企业破产案件交由上级人民法院审理的,依照民事诉讼法第三十九条的规定办理;省、自治区、直辖市范围内因特殊情况需对个别企业破产案件的地域管辖作调整的,须经共同上级人民法院批准。”也即现行立法允许破产案件的受理法院与审理法院出现分离。
事实上,实务中也客观存在大量案件,经上级人民法院裁定受理后,被交由下级人民法院审理;抑或基于合并破产之原因,在先进入破产程序的破产案件被移送至合并破产的管辖法院进行审理,从而出现破产案件的受理法院与审理法院不一致之情形。
上述司法适用虽然看似与法律规范有异,但这种实践选择是有其法理基础及必要性与合理性的:
首先,《规定》认可“破产案件的受理法院可以有条件地将案件的实体审理权限上移或下放”往往是出于优化司法资源配置之考量。对于案件事实清楚、债权债务关系简单明确、争议不大或标的额较小的案件,由债务人住所地的基层人民法院管辖完全应付有余,也有助于减少当事人的司法成本、增强当事人参与司法程序的便利性;同时也有利于纾缓中级人民法院或破产法庭因集中管辖而面临的繁重工作压力。另一方面,将案情重大复杂、争议标的额较大,存在重大社会影响的破产案件报请上级人民法院审理,符合司法活动经济性及适应性兼备之管辖确认原则,从而有利于最大限度地实现司法审判的程序公正和实体公正。而破产衍生诉讼作为破产案件受理后衍生“增殖”的关联民事诉讼,同样应当考量其司法活动的经济性和适应性因素。若机械地按照破产法规范的语义范围,将衍生诉讼一概分配给破产案件的受理法院,不仅不利于司法资源的合理配置,还将明显导致破产案件的实体审理与关联民事诉讼的实体审理发生割裂,在客观上增大相关案件的协同难度。
其次,破产程序可以通俗地理解为概括性的强制执行程序,债务人的债权债务关系将集中于此程序中得到统一的、一次性的法律处理。也正因如此,除非必要或有特殊情形,破产衍生诉讼亦应当被收束其中,通过统一标准的司法审判定分止争,使全体债权人公平受偿。这也正是集中管辖规则所追求的立法目的。而在破产申请受理法院与实体审理法院不一致的案件中,受理法院仅对破产程序起基础的启动作用,并不进行实体审理;真正对案件自启动后至终结前的全过程负有监督、指导、纠正职责的,实际是破产案件的审理法院。因此也只有将破产衍生诉讼归入破产审理法院,才能实现集中管辖背后更深层次的集中审理之司法要求。
追根溯源,这种当前客观存在的法律文本与司法实践的差异性,来自于法律条文自身的局限性和滞后性。而当既定法律文本的字面意思过于狭窄,与立法目的明显不符或无法满足社会发展的刚性需求时,如果继续对条文进行严格的字面解释与适用,容易造成个案审理的不公正(这种不公正既可能体现在程序上,也可能反映在实体结果中,抑或二者兼而有之)。所以,为了在立法最终完善前弥合法律与现实的裂痕和差异,法的适用者们也常常使用法律解释的方法解读法条,以使得司法活动既合乎现实又有法可依。
对于《破产法》第二十一条所载明的“受理破产申请的人民法院”,同样可以通过法律解释中的扩张解释之方法缓解法律文本的滞后与僵化。在包括破产程序在内的民事诉讼程序中,受理案件即是审理程序的起点,并且民事诉讼亦是以受理法院即审理法院为原则、案件受理与实体审理相分离为例外。故此,将审理法院吸纳入本条的受理法院范围内,既未超越文意解释所含语义的最大射程范围和法律条文内在的逻辑内涵,同时也符合一般社会公民的朴素法律预测——满足扩张解释的适用条件与限度。
因此,破产衍生案件的诉讼参加人和法律适用者在适用破产衍生诉讼集中管辖规则时,应当相对灵活地理解破产案件受理法院之内涵与外延,方能实现该条“破产事务统一标准协调处置”之立法意图。
(二) 破产衍生诉讼集中管辖的例外情形
《企业破产法》关于集中管辖的规定,相对于《中华人民共和国民事诉讼法》而言系特别法,故应当优先适用。但与此同时,破产衍生诉讼集中管辖并非完全排斥或绝对优先于其他专属管辖。对此,《破产法司法解释二》第四十七条第三款明确规定:“受理破产申请的人民法院,如对有关债务人的海事纠纷、专利纠纷、证券市场因虚假陈述引发的民事赔偿纠纷等案件不能行使管辖权的,可以依据民事诉讼法第三十七条[注6]的规定,由上级人民法院指定管辖”。也即现行破产法在确定受理破产案件的法院对于新提起的有关债务人的民事诉讼享有管辖权的基础上,其他有管辖权的人民法院仍然可以通过指定管辖的方式,获得对案件的实体审判权。
此处所指受理破产申请的人民法院不能行使对有关债务人的海事纠纷、专利纠纷、证券市场因虚假陈述引发的民事赔偿纠纷等衍生诉讼案件的管辖权,主要是基于这类案件通常具有较大的社会影响且专业技术性较强等特殊原因,法律通过特别规定将管辖权赋予特定的法院。故而这些案件应根据特殊管辖的相关规定,由相应的特定法院管辖。
(三) 集中管辖原则对于当事人在先约定的仲裁条款不具有约束力
《企业破产法》规定的法定专属管辖不能排除仲裁条款的效力,在约定仲裁条款有效的情况下,应由当事人依照《民事诉讼法》的规定通过仲裁方式解决纠纷。[注7]《企业破产法》第二十一条的适用前提是案件属于人民法院管辖的民事诉讼范围,若当事人之间在先已经达成了合法、有效的仲裁条款,则该条款可以排除人民法院的集中管辖权。但如果相关当事人直接向受理破产案件的人民法院提起诉讼,或是管理人代表债务人向受理破产案件的人民法院提起诉讼,对方当事人在首次开庭前未对人民法院受理该案提出异议的,视为放弃仲裁协议,则人民法院应当依法继续审理。
(四) 破产重整执行期间新发生的有关债务人的民事诉讼不由审理破产案件的法院集中管辖
根据最高人民法院《全国法院民商事审判工作会议纪要》[注8]及其答记者问的意见,重整程序中适用集中管辖原则的破产衍生诉讼,其外延还将被进一步限缩——除了以破产受理日为界之外,重整程序终止后的重整计划执行期间新发生的与债务人有关的民事诉讼,亦不适用集中管辖的规定。除重整计划有明确约定外,上述纠纷引发的诉讼,不再由管理人代表债务人进行。
对此,最高人民法院于(2019)最高法民辖14号《民事裁定书》中做了如下解释:“《中华人民共和国企业破产法》第二十一条规定,人民法院受理破产申请后,有关债务人的民事诉讼,只能向受理破产申请的人民法院提起。其目的在于通过集中管辖确保破产程序的有序进行,避免在破产程序进行中发生的有关债务人的民事诉讼,由不同的法院审理导致其与破产案件的审理进度难以协调,影响破产程序的顺利进行,故有必要将这些诉讼集中于审理破产案件的人民法院一并审理。在破产重整执行期间新发生的有关债务人的民事诉讼,并无与破产重整案件审理相协调的必要,不应适用《中华人民共和国企业破产法》第二十一条的规定。”
三、破产衍生诉讼中诉讼主体现状
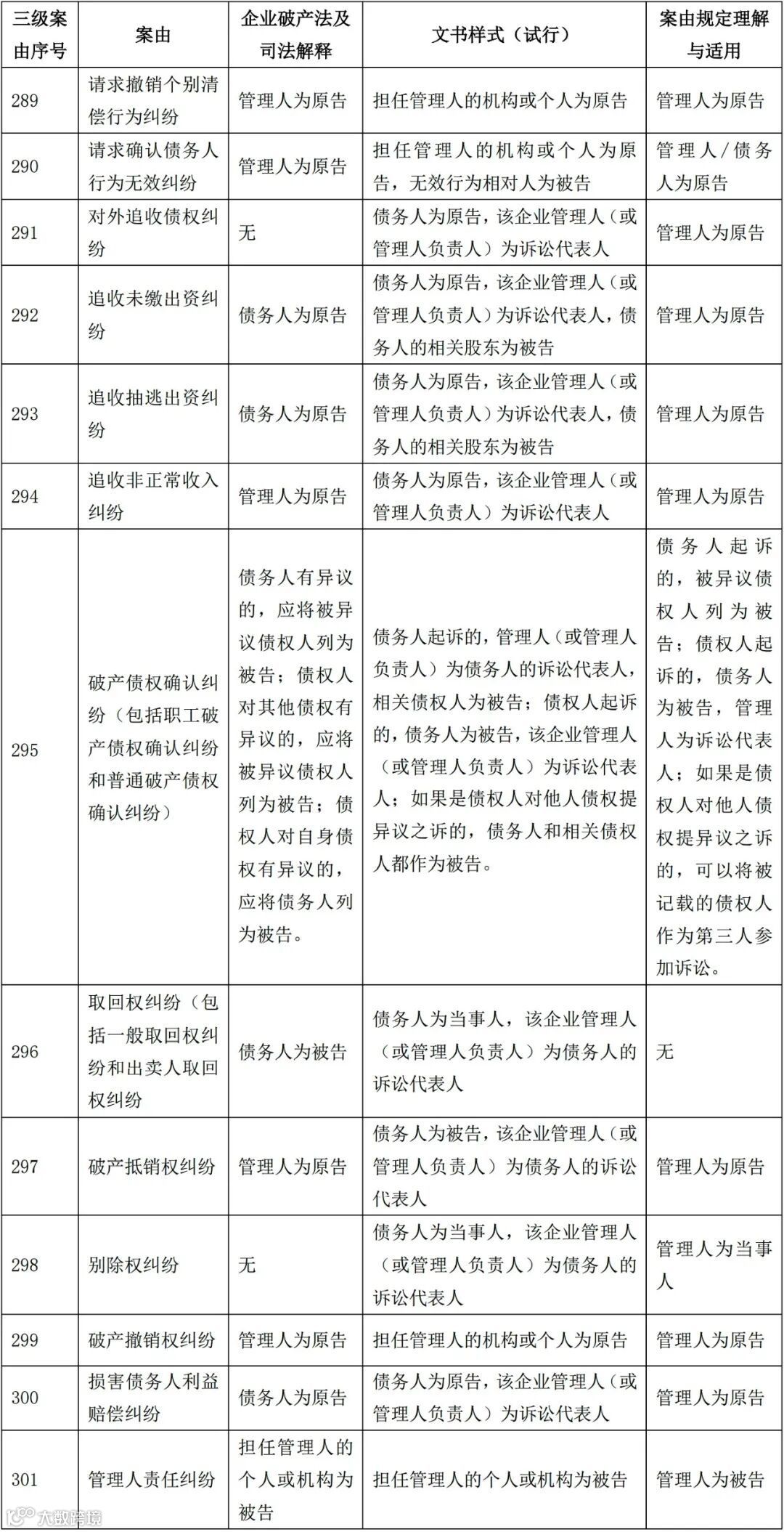
《企业破产法》对破产衍生诉讼案件中管理人的诉讼主体地位没有明确规定。虽然2019年3月份实施的《最高人民法院关于适用<中华人民共和国企业破产法>若干问题的规定(三)》对破产衍生诉讼进行了规定,但仍未对管理人的诉讼地位进行明确。最高人民法院印发的《民事案件案由规定》(2020修正)规定了十三项破产衍生诉讼案由,仅仅在第301项“管理人责任纠纷”这一案由出现“管理人”的字样,可以明确在这类纠纷中管理人参加诉讼是没有歧义的,因管理人不具备民事主体资格,实务中将担任管理人的机构或个人列为当事人。《最高人民法院民事案件案由规定理解与适用(2011年修订版)》(下称“案由规定理解与适用”)一书中,对破产衍生诉讼中包含管理人在内的诉讼主体进行了具体讲解。最高人民法院印发的《人民法院破产程序法律文书样式(试行)》中,第95号—105号文书样式是破产衍生诉讼用文书,文书样式对相关诉讼的主体进行列示与说明,其中也包含管理人。
在对上述法律、司法解释以及相关书籍资料中关于十三项破产衍生诉讼案件的主体进行梳理与对比,结果如下:
从上表可以看出,无论法律规定还是司法实践,对于“管理人在破产衍生案件中的主体地位”这一问题的结论既不明确,也不统一,《企业破产法》和《民事案件案由规定》(2020修正)、《人民法院破产程序法律文书样式(试行)》出现相左的列示,在实践中造成分歧和混乱。
明确管理人的法律地位是解决破产衍生诉讼主体问题的关键。其事关行为的定性,事关破产法价值目标的实现,也事关管理人与破产程序其他参与方的法律关系,这些都是破产案件中十分常见的法律问题也是现实问题。尤其与破产衍生诉讼的主体问题、问责和行权问题密切相关。台湾地区陈荣宗教授在其所著《破产法》一书中,如是说:破产程序之进行,虽因法院裁定宣告破产人破产而开始,但是有关破产财团之财产管理以及财团财产之整理变价,对于破产债权人之分配清偿等等实际之重要工作,却不由法院负责进行,而由管理人负其全责。又于法院和管理人之外,尚有债权人会议及监查人之设,但债权人会议及监查人仅负监督管理人之责,并不实际负责有关破产财团的管理处分之实际工作。整个破产程序之进行,系以管理人为中心推动的。[注9]
在我国的立法上,《企业破产法(试行)》规定人民法院在破产宣告后十五日内成立清算组,是对狭义管理人的规定。现行《企业破产法》在破产申请受理阶段并未区分重整、和解、清算程序,第十三条规定:人民法院裁定受理破产申请的,应当同时指定管理人。管理人的工作自案件受理开始,无论哪个破产程序都需要管理人的全程参与,使用的是广义管理人的概念。
现行《企业破产法》虽未明确规定管理人的法律地位,但却可以通过对破产程序的价值目标、管理人的职责、权利、义务、法律责任以及管理人与破产程序参与方的关系,对管理人的法律地位进行分析。首先,《企业破产法》第一条立法宗旨规定了破产法的目的、任务和基本原则,体现的价值目标为保护债权人、债务人和社会公共利益。[注10]这一价值目标,决定了管理人不得仅为某一方利益而为工作,而必须处于中立地位,公开、公平、公正开展工作,维护与破产财产有关的各方利益主体的合法权益。由此可知,管理人并非破产企业的代理人;其次,《企业破产法》第二十五条规定了管理人的职责,概括为接管债务人财产及营业事务,管理和处分债务人财产,代表债务人参加诉讼、仲裁或其他法律程序等,其中大部分看似为债务人服务,代表债务人的利益。同时,《企业破产法》还在多个条款中规定了管理人履职的一些特殊义务,比如破产撤销权、破产抵销权、确认债务人行为无效的诉权等,这些权利名为“权利”实为“义务”,管理人无权放弃,而必须依法行使。履行以上职责,如果管理人处于代表债务人的地位,则会出现管理人代表债务人请求人民法院确认债务人自身行为无效或撤销债务人自身行为的矛盾局面。因此,管理人不是债务人的代表人,其独立于债务人、债权人任何一方,始终处于独立地位履行各项职责。《企业破产法》还规定了管理人有权从破产财产中取得报酬。其报酬来源既非债务人支付,亦非债权人支付,更不是人民法院支付。而是为完成破产程序,维护各相关方合法权益,通过勤勉尽责专业的工作,从破产财产中取得的。由此可见,管理人不受益于破产程序中任何相关利益主体。与此同时,对于管理人不勤勉、不尽责的履职行为,《企业破产法》还规定了人民法院的处罚权,以及向受损害债权人、债务人或第三人承担赔偿责任的义务。这表明管理人凭借其专业能力,独立开展工作,独立承担责任;最后,从管理人与人民法院的关系看,管理人受法院监督,但不受人民法院的领导。只需要依法履行职权,对法律负责。虽然《企业破产法》规定“管理人由人民法院指定”,“管理人的报酬由人民法院确定”,但根据最高人民法院的司法解释,审理破产案件的合议庭无权指定管理人,而是由法院内部的专门机构负责管理人的指定。对管理人报酬,规定了具体的幅度和基本的原则,合议庭也不享有更多的自由裁量权。管理人依照法律规定开展工作,除法律有特别规定外,管理人独立履职。
由此观之,管理人依据破产法律法规,以中立第三方身份,独立履行管理人职责、行使管理人权利,凭借专业工作获取报酬,并对自己的履职行为承担责任,追求破产程序价值目标的实现。
四、破产衍生诉讼案件中管理人主体地位的实践
民事诉讼的当事人,是指因民事权益受到侵害或者发生争议,而以自己的名义进行诉讼,并受人民法院裁判约束,与案件审理结果有直接利害关系的人。民事诉讼当事人须具备以下要件:具有诉讼权利能力和诉讼行为能力;与审理结果有直接利害关系;以自己名义参加诉讼;受人民法院裁判约束。这是一般民事诉讼案件当事人的条件。根据前文所述管理人的法律地位,结合民事诉讼当事人的内涵,我们认为,破产衍生诉讼主体大致可分为三类:
(一) 债务人作为当事人,管理人(或管理人负责人)作为债务人的诉讼代表人
在大多数破产衍生诉讼中,应以债务人为当事人,管理人(或管理人负责人)作为债务人的诉讼代表人参加诉讼。
1. “管理人”是一个职务。管理人是由人民法院指定的专业中介机构或人员担任的,并不是为破产程序单独成立的一个机构。管理人取代的应当仅是债务人的经营管理层对公司事务及债务人财产的处置权及对外身份,而无法代替债务人承担其企业法人主体资格。[注11]债务人处于破产程序中,债务人的原法定代表人的职权受到限制,管理人此时的身份等同于其法定代表人,故作为诉讼代表人参加诉讼。需要注意的是,此处的“诉讼代表人”系破产衍生诉讼的专有概念,不同于《民事诉讼法》第五十三条规定的共同诉讼的“代表人”。
2. 管理人不具有诉的利益。我国学者借鉴台湾的理论,关于诉的利益有广义说和狭义说两种:我国的通说属狭义说,认为诉的利益是原告要求法院就其私权主张予以裁判时所必须具备的必要性;从广义上说,诉的利益包含三种情形:(一)该诉讼当事人系为获得本判决所必要者(当事人适格);(二)该请求具备适合受本案判决的一般资格者(权利保护资格);(三)原告就该请求有要求为判决之必要者(狭义上的诉的利益)。以此为基础作分类,其中(一)属主观的诉的利益,(二)、(三)属客观的诉的利益。[注12]管理人与诉讼标的没有利害关系,对诉讼结果既不享有权利,也不负有义务。在破产衍生诉讼十三项案由中,除了最后一项“管理人责任纠纷”外,管理人参加诉讼并不是为自身利益而为,而是为管理和维护债务人财产和权益,也是为维护全体债权人权益,通过法院裁判取得的财产和权益,归属破产财产,最终用于向债权人清偿。管理人与审判结果没有直接利害关系,不应因为审判结果而获得利益或遭受损失,故审判结果均由债务人承担。
3. 管理人不具备民事诉讼当事人的要件。管理人虽然依法成立,但并无独立的财产,无法以自身能力对外承担民事责任,也不属于其他组织,不能作为适格的诉讼主体。
4. 基于《企业破产法》的规定,管理人为履行职务,刻制公章,接管债务人的财产、印章和账簿、文书等资料,管理和处分债务人的财产,管理债务人的经营事务,但不能据此认定管理人取代了债务人的主体资格。
破产程序的启动并不必然使债务人丧失法人资格。案件最终的结果可能是重整,也可能是和解,也可能因第三方为债务人提供担保而终结程序,这种情况下,债务人的主体资格得以存续;即使是清算程序,在法院宣告债务人破产、注销主体资格前,债务人的法人资格仍然存在,仍然具有民事权利能力和民事行为能力,只是受到了一定的限制。因此,尽管在破产程序中,债务人的代表机关和执行机关不再是原来的管理层,而由管理人担任,但债务人仍具有诉讼主体资格,能够以自己的名义参加相关诉讼。
5.《最高人民法院关于适用〈中华人民共和国公司法〉若干问题的规定(二)》第十条规定:“公司依法清算结束并办理注销登记前,有关公司的民事诉讼,应当以公司的名义进行。公司成立清算组的,由清算组负责人代表公司参加诉讼;尚未成立清算组的,由原法定代表人代表公司参加诉讼。”据此,债务人应作为案件的当事人,而管理人则列为债务人的诉讼代表人,相关诉讼的法律后果归属债务人。
因此,破产程序期间,债务人的主体资格仍然存续,不应当否定债务人的诉讼主体地位,管理人作为债务人的诉讼代表人参加诉讼更合理。江苏省高级人民法院民事审判第二庭关于印发《破产案件审理指南(修订版)》第二章第六节第11条规定了管理人作为诉讼代表人的列示方式。债务企业为当事人,管理人为社会中介机构或者清算组的,由人民法院指定的管理人负责人或清算组组长作为诉讼代表人代表债务人参加诉讼,表述为,“诉讼代表人:×××,该企业管理人负责人(该企业清算组组长)”;管理人为社会中介机构中具备相关专业知识并取得执业资格的人员的,由该人员作为诉讼代表人代表债务人参加诉讼,表述为,“诉讼代表人:×××,该企业管理人”。
在债权确认之诉中如果债务人对管理人认定的债权有异议的,根据《最高人民法院关于适用<中华人民共和国企业破产法>若干问题的规定(三)》第九条的规定,债务人对债权表记载的债权有异议的,应将被异议债权人列为被告。但没有规定具体由谁代表债务人进行诉讼。在司法实践中,最高人民法院制作发布的《人民法院破产程序法律文书样式(试行)》文书样式97(关于破产债权确认诉讼一审判决书样式)第二项载明,当债务人为原告时,当事人的具体写法为:原告:×××(债务人名称),住所地……;诉讼代表人:×××,该企业管理人(或管理人负责人)。可见,最高院文书样式中对于当事人的具体罗列是明确的,但是,由于债权是由管理人审查的,债务人对审查结果提起异议之诉,由管理人代表债务人进行诉讼将产生自己否定自己审查结果的尴尬局面。
(二) 管理人依据法定职权作为当事人参加诉讼
对于涉及债务人欺诈性资产转移行为和偏颇性清偿行为的诉讼,《企业破产法》在遵守民事诉讼当事人一般规定的前提下,为保证程序和实体的公正性,避免逻辑矛盾,授权管理人作为当事人参加诉讼。但此时管理人诉讼当事人主体地位并非是基于自身享有的民事权利,而是基于《企业破产法》规定的职权。[注13]所以,此时管理人的当事人性质也不同于民事法律上的当事人,管理人并非为自身利益参加诉讼,而是为履行职责而参加诉讼,案件的审理结果与管理人没有直接利害关系,裁判结果也不由管理人承担,而由债务人承担。此类诉讼包括:
1. 破产撤销权诉讼
破产撤销权纠纷包括《企业破产法》第三十一条的一般破产撤销权纠纷(三级案由序号299)和第三十二条的请求撤销个别清偿行为纠纷(三级案由序号289)。破产撤销权是管理人的法定职权,这一职权指向的对象是债务人在法定期间内的不当财产处分行为。通过行使这一职权,恢复债务人责任财产,从而增加可供分配的债务人财产,确保该财产得以在全体债权人之间进行公平分配,维护全体债权人的利益。根据《企业破产法》的规定,破产撤销权的行使主体是管理人,即管理人(实务中为担任管理人的机构)作为原告,而债务人作为不当行为或舞弊行为的主体而作为被告,行为相对人同样作为被告。
2. 确认债务人行为无效纠纷(三级案由序号290)
《企业破产法》明确列举了涉及债务人财产的无效行为,包括两类:一类是为逃避债务而隐匿、转移财产的;一类是虚构债务或者承认不真实的债务的。根据民事法律的基本原则,无效行为因其本质具有违法性,所以自始不发生法律效力。管理人(实务中为担任管理人的机构)得以自己名义起诉,要求被隐匿、转移财产的实际占有人返还相关财产,或者主张债务人虚构债务或承认不真实债务的行为无效。管理人通过行使这一职权,追回减损的债务人财产,从而增加用于清偿债权的财产总数,维护全体债权人公平受偿的权利。
3. 破产抵销权纠纷(三级案由序号297)
《企业破产法》第四十条及相关司法解释规定了债权人的抵销权,管理人在一般情况下不得主动行使抵销。管理人在收到债权人提出的主张债务抵销通知后,经审查无异议的,抵销自管理人收到通知之日起生效。管理人对抵销主张有异议的,应当在约定的期限内或自收到债务抵销通知之日起三个月内向人民法院提起诉讼。由此可以看出,行使抵销权是赋予管理人的法定职权,管理人应以自己名义起诉,要求确认债权人提出的抵销或已经完成的抵销行为无效。但文书样式(试行)中且将债权人列为原先,债务人列为被告,管理人列为诉讼代表人,与相关法规不符。
(三) 管理人为赔偿责任纠纷的当事人
管理人赔偿责任纠纷(三级案由序号301),是由于管理人未依法勤勉尽职、忠实执行职务,给债权人、债务人或者第三人造成损失的,依法承担赔偿责任。这一制度也体现出管理人独立行使职权,并承担行为后果的法律地位。
管理人承担赔偿责任,必须具备一般民事责任的构成要件:(1)管理人未依法履职。对于管理人是否勤勉尽职、忠实执行职务,法院应当依据管理人实际接管债务人的程度、破产案件实际情况来综合判断。既要考虑到债权人的利益,也要考虑到管理人工作的实际情况。(2)管理人存在故意或重大过失。即管理人主观上存在严重过错。(3)给相关方造成实际损失。即使管理人未依法履职,但未造成实际损失,则管理人的该项责任不成立。(4)管理人未依法履职的行为与相关方实际损失之间存在明确的因果关系。
审查管理人是否应承担赔偿责任,须严格审查是否符合以上构成要件,禁止滥用,否则将严重打击管理人工作的积极性,危害管理人制度的发展。需要注意的是,管理人本身并没有独立的财产,不能独立承担民事责任。因此,这类案件中,是将担任管理人的机构或个人列为当事人。
注释及参考文献:
[1] 胡敏:《浅议“变相诉讼案件”的审理机制》,载《经济研究导刊》2012年第18期。
[2] 李春:《与破产企业有关的争议处理管辖问题初论》,载《上海审判实践》2008年第1期。
[3]《中华人民共和国企业破产法》第三条规定,破产案件由债务人住所地人民法院管辖。
[4]《最高人民法院关于审理企业破产案件若干问题的规定》第二条规定,基层人民法院一般管辖县、县级市或者区的工商行政管理机关核准登记企业的破产案件;中级人民法院一般管辖地区、地级市(含本级)以上的工商行政管理机关核准登记企业的破产案件;纳入国家计划调整的企业破产案件,由中级人民法院管辖。
[5]《最高人民法院关于执行案件移送破产审查若干问题的指导意见》对执转破案件实行以中级人民法院管辖为原则、基层人民法院管辖为例外的级别管辖制度。
[6]《中华人民共和国民事诉讼法》第三十七条规定,有管辖权的人民法院由于特殊原因,不能行使管辖权的,由上级人民法院指定管辖。人民法院之间因管辖权发生争议,由争议双方协商解决;协商解决不了的,报请它们的共同上级人民法院指定管辖。
[7]《认真实施企业破产法,为推动经济社会科学发展建立公平有序的市场经济秩序提供有力的司法保障——全国法院审理企业破产案件工作座谈会材料》(2011年10月19日),载最高人民法院民事审判第二庭编:《商事审判指导》总第27辑,人民法院出版社2012年版,第10~11页。
[8]《全国法院民商事审判工作会议纪要》(法〔2019〕254号2019年11月8日)113. 【重整计划监督期间的管理人报酬及诉讼管辖】重整计划执行期间,因重整程序终止后新发生的事实或者事件引发的有关债务人的民事诉讼,不适用《企业破产法》第21条有关集中管辖的规定。除重整计划有明确约定外,上述纠纷引发的诉讼,不再由管理人代表债务人进行。
[9] 陈荣宗:《破产法》,台北,三民书局1994年2月印行,第155页。
[10] 李英姿:《浅议破产管理人的法律地位》,载《法制与社会》 2010年第29期。
[11] 曹志东:《浅谈破产管理人的诉讼主体地位》, 载微信公众号“简法频道”,2018年9月5日。
[12] 张卫平:《民事程序法研究》,中国法制出版社,2004。
[13] 王欣新:《破产撤销权研究》,载《中国法学》2007年第5期。
作者简介
谷景生
国浩石家庄管理合伙人
业务领域:民商、金融、保险、破产等
邮箱:gujingsheng@grandall.com.cn
李 刚
国浩石家庄律师
业务领域:企业破产、金融财税、诉讼执行等
邮箱:ligang@grandall.com.cn
相关阅读
【 本文为作者原创,如需转载请通过留言方式联系本公众号运营者,谢谢!】

