生物质能属于可再生能源的一种,主要包括生物质发电和生物燃料生产,其中生物质发电主要包括农林生物质发电、垃圾焚烧发电和沼气发电。基于目前垃圾焚烧发电在我国发展相对成熟,并已有较多行业内企业登陆资本市场,本文拟对垃圾焚烧发电行业的相关产业政策及其投资运营法律关注要点进行初步梳理分析总结。
目 录
一、产业政策
(一) 行业发展规划政策
(二) 税收优惠政策
(三) 发电补贴政策
二、项目投资运营法律关注要点
(一) 依法取得项目特许经营权
(二) 科学规划、选址
(三) 依法取得项目用地
(四) 落实环保合规要求
(五) 依法取得必需的业务资质
(六) 建筑业务资质
一、产业政策
目前生活垃圾处理方式主要为焚烧、填埋、堆肥,相较于填埋、堆肥等处理方式,垃圾焚烧能最大程度的实现垃圾处置的减量化和资源化,同时节约土地资源。随着焚烧处理技术的不断提升,垃圾焚烧处理已逐步得到社会认可,并已成为我国生活垃圾最主要的处理方式。根据国家统计局数据,我国垃圾焚烧处理能力从2010 年的8.49 万吨/日,上升至2019 年的45.76 万吨/日,垃圾焚烧处理能力占无害化处理能力的比例从2010 年的21.91%上升至2019 年的52.61%。
基于垃圾焚烧处理的优势,国务院与相关部门出台了一系列支持和推动垃圾焚烧发电行业发展的政策文件,包括行业发展规划政策、税收优惠政策及发电补贴政策,本文主要梳理总结近年出台的相关政策如下:
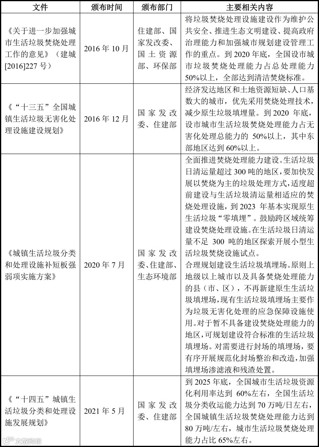
(一) 行业发展规划政策
*点击查看大图
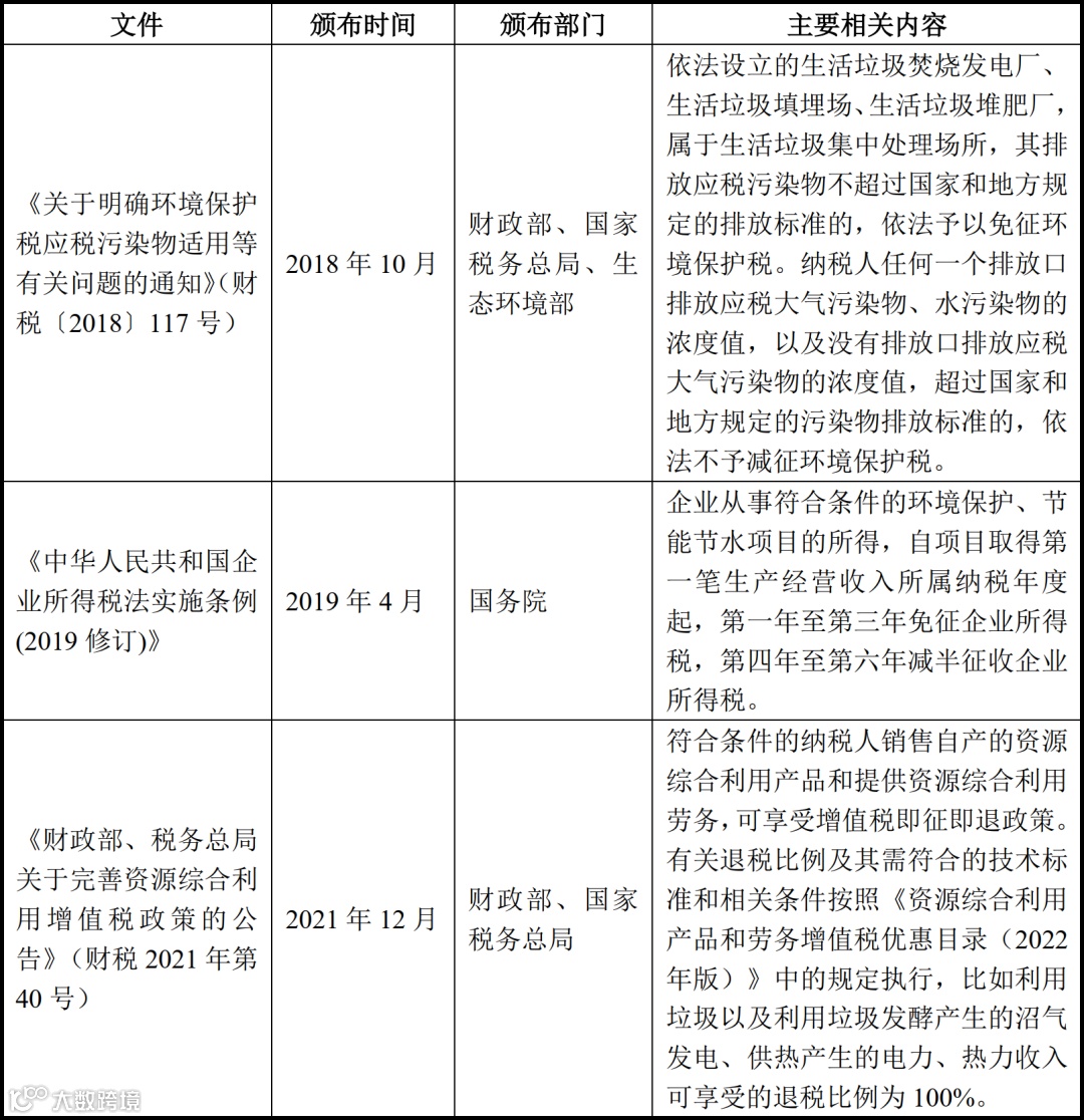
(二) 税收优惠政策
*点击查看大图
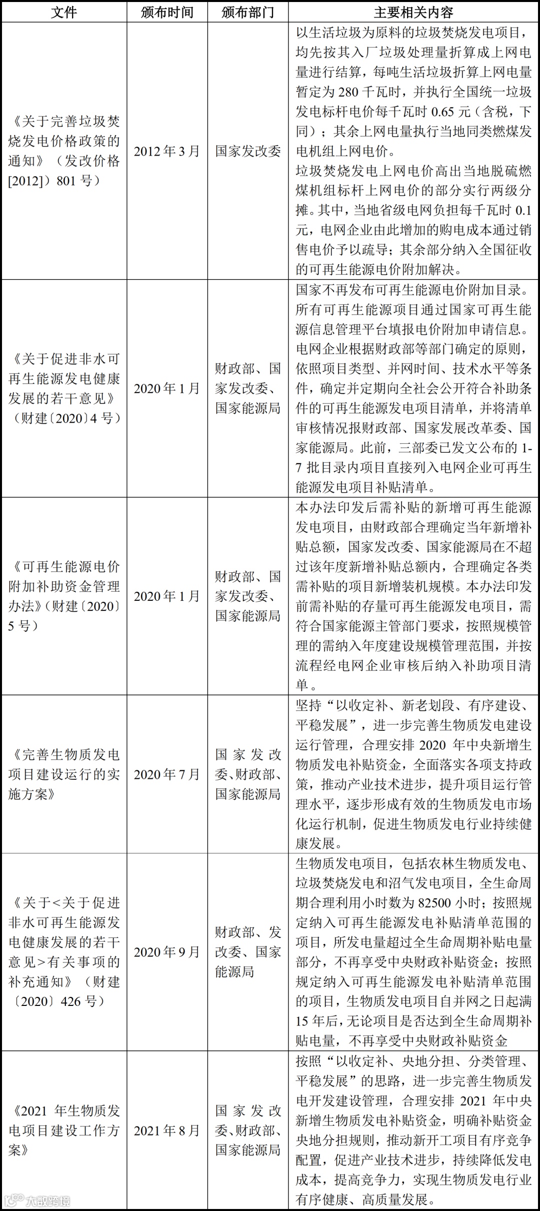
(三) 发电补贴政策
*点击查看大图
虽然垃圾焚烧发电行业依然可享受发电补贴,但从上述政策变化来看,政府已开始削减对垃圾焚烧发电行业的发电补贴力度,一定程度上将会制约行业发展。当然,换个角度来看,这也是行业技术进步、竞争发展的必然趋势。
二、项目投资运营法律关注要点
(一) 依法取得项目特许经营权
生活垃圾焚烧发电项目通常采用特许经营模式,具体开展方式包括建设-运营-移交(BOT)、建设-拥有-运营(BOO)、转让-运营-移交(TOT)等。在该模式下,政府有关部门将授予投资者或经营者一定年限(最长可达30年)的特许经营权,并负责提供生活垃圾,获得特许经营权的公司将建设生活垃圾处理设施并负责无害化处理,获得垃圾收取处理费、垃圾发电收入等相关投资回报。
在项目特许经营权获取方式上,根据住建部于2004年3月19日颁布并于2004年5月1日实施的《市政公用事业特许经营管理办法》的规定,市政公用事业主管部门对市政公用事业特许经营项目实施特许经营的,应通过招标程序选择特许经营者。
2015 年4月25日,国家发改委等六部委颁布《基础设施和公用事业特许经营管理办法》,并于2015年6月1日开始实施,《基础设施和公用事业特许经营管理办法》第十五条规定,实施机构(指县级以上人民政府授权的有关部门或单位)根据经审定的特许经营项目实施方案,应当通过招标、竞争性谈判等竞争方式选择特许经营者。特许经营项目建设运营标准和监管要求明确、有关领域市场竞争比较充分的,应当通过招标方式选择特许经营者。据此特许经营项目可以有条件地选择招标以外的竞争方式选择特许经营者。
鉴于前述规定变化,在尽职调查中,中介机构应重点关注项目特许经营权的取得时间,是否存在应履行招投标程序而未履行的情形,如存在前述情形,通常需要取得项目所在地人民政府及/或特许经营权授予方的书面确认,以确保不会影响特许经营协议的履行,并由控股股东、实际控制人出具兜底承诺。
在取得特许经营权后,通常需要在项目所在地成立项目公司,并由政府授权的有关部门或单位与项目公司签订特许经营协议。
(二) 科学规划、选址
由于生活垃圾焚烧可能造成“二次污染”以及“邻避效应”的存在等因素,生活垃圾焚烧发电项目需要提前进行科学规划、选址。
早在2006年,原国家环境保护总局、发改委就发布《关于加强生物质发电项目环境影响评价管理工作的通知》(环发〔2006〕82号),明确生活垃圾焚烧发电项目建设要以城市生活垃圾集中处置规划为基础,确定合理的布局及建设规模。
2008年,原环境保护部、发改委、能源局联合发布《关于进一步加强生物质发电项目环境影响评价管理工作的通知》(环发〔2008〕82号),明确生活垃圾焚烧发电类项目选址必须符合所在城市的总体规划、土地利用规划及环境卫生专项规划(或城市生活垃圾集中处置规划等);应符合《城市环境卫生设施规划规范(GB50337-2003)》、《生活垃圾焚烧处理工程技术规范(CJJ90-2002)》对选址的要求。除国家及地方法规、标准、政策禁止污染类项目选址的区域外,以下区域一般不得新建生活垃圾焚烧发电类项目:(1)城市建成区;(2)环境质量不能达到要求且无有效削减措施的区域;(3)可能造成敏感区环境保护目标不能达到相应标准要求的区域。与此同时,项目需严格按照《环境影响评价公众参与办法》开展公众参与工作,对于环境敏感、争议较大的项目,地方各级政府要负责做好公众的解释工作,必要时召开听证会。
此后,相关部委又陆续下发通知,进一步明确生活垃圾焚烧发电项目需做到规划先行、科学选址,并给予政策支持,具体如下:
2014年,发改办下发《国家发展和改革委员会办公厅关于加强和规范生物质发电项目管理有关要求的通知》(发改办能源[2014]3003号),明确国家或省级规划是生物质发电项目建设的依据。其中,城镇生活垃圾焚烧发电项目应符合国家或省级城镇生活垃圾无害化处理设施建设规划,城镇生活垃圾焚烧发电项目由地方政府核准。
2017年12月,国家发改委、住建部等五部门联合发布《关于进一步做好生活垃圾焚烧发电厂规划选址工作的通知》(发改环资规〔2017〕2166号),对科学制定生活垃圾焚烧发电专项规划、谋划项目选址、推进项目落地、做好选址信息公开、实施评估考核与规划调整等方面提出了具体的任务和要求,同时明确要求各地区、有关部门要对生活垃圾焚烧发电厂规划选址工作给予政策支持:即对于列入专项规划的项目,发展改革部门在PPP项目推介、中央预算内投资等方面予以支持,住房城乡建设(城乡规划、环境卫生)部门加强行业指导,优先开展选址审查,加快核发建设项目选址意见书,国土资源部门优先安排用地计划指标,环境保护部门积极做好环境影响评价文件审批服务。国家发展改革委、国家能源局指导各省(区、市)编制专项规划。国家可再生能源电价附加补贴资金优先用于支持列入专项规划的项目,专项规划之外布局建设的项目,所需补贴资金原则上由项目所在省(区、市)负责解决。
此外,根据近年的发电补贴政策,生活垃圾焚烧发电项目纳入规划已是申请补贴的必备条件之一,如根据《完善生物质发电项目建设运行的实施方案》,2020 年申请中央补贴的项目须符合以下条件:(一)纳入生物质发电国家、省级专项规划。……;又如根据《2021 年生物质发电项目建设工作方案》,所有申报补贴项目均须符合以下条件:(一)纳入生物质发电国家、省级专项规划(沼气发电项目除外)……。
在项目规划、选址方面,投资方或运营方通常需要关注的是地方政府的履约能力和执行效率,以免影响项目的实施进度和运营效率。
(三) 依法取得项目用地
项目所需用地使用方式通常在特许经营协议中予以约定,分为土地出让、土地划拨及无偿使用业主方用地三种方式。
1. 土地出让
即项目公司通过招拍挂程序有偿取得土地使用权,权利人为项目公司。
2. 土地划拨
即项目公司通过划拨方式取得土地使用权,权利人亦为项目公司。
根据《土地管理法》第五十四条规定:“建设单位使用国有土地,应当以出让等有偿使用方式取得;但是,下列建设用地,经县级以上人民政府依法批准,可以以划拨方式取得:……(二)城市基础设施用地和公益事业用地……”。同时,根据原国土资源部下发的《划拨用地目录》规定:“城市基础设施用地包括:……垃圾(粪便)处理设施……”。
因此城市生活垃圾焚烧发电项目可以根据前述规定通过划拨方式取得项目用地。
3. 无偿使用业主方用地
除出让、划拨方式取得项目用地外,项目公司还可以根据特许经营权协议的约定无偿使用登记在特许经营授予方或相关单位名下的土地使用权,在其上建造、安装项目所需建构筑物、相关设施,并利用上述建构筑物和设施提供市政公用服务。特许经营期限届满后,项目公司应将项目用地、地上建构筑物及相关设施一并交还特许经营授予方或由其指定的相关单位。
此种方式下,根据《中华人民共和国民法典》《不动产登记暂行条例》等相关法律法规规定的“房地一体”原则,项目公司通常无法办理房屋权属登记。在IPO项目中,中介机构通常会要求发行人进一步取得当地政府及国土部门、业主方出具的专项说明,确保项目公司在特许经营期限内可以无偿使用项目用地,其上房屋无须办理权属登记手续,且不影响项目特许经营协议的履行。
(四) 落实环保合规要求
生活垃圾焚烧发电行业本身作为环境治理业,天然对环境保护有着高要求,根据行业特点,环保主管部门亦对生活垃圾焚烧发电行业提出了一系列环保合规要求,需要项目公司引起足够重视,主要要求如下:
1. 项目需编制环境影响报告书并报有权部门审批
根据《关于进一步加强生物质发电项目环境影响评价管理工作的通知(环发〔2008〕82号)》,除生活垃圾填埋气发电及沼气发电项目编制环境影响报告表外,其他生物质发电项目应编制环境影响报告书。生物质发电项目环境影响报告书(表)报项目所在省、自治区、直辖市环境保护行政主管部门审批。各省、自治区、直辖市环境保护行政主管部门应在审批完成后三个月内,将审批文件报国务院环境保护行政主管部门备案。
根据《建设项目环境影响评价分类管理名录(2021年版)》,生活垃圾发电属于需编制环境影响报告书的项目。
2. 申领排污许可证
根据《固定污染源排污许可分类管理名录(2019年版)》,生活垃圾发电实行排污许可重点管理,并申请排污许可证。
3. “3T+E”控制法焚烧垃圾
根据《生活垃圾焚烧发电建设项目环境准入条件(试行)》(环办环评[2018]20号)第五条,生活垃圾焚烧发电项目应当选择技术先进、成熟可靠、对当地生活垃圾特性适应性强的焚烧炉,在确定的垃圾特性范围内,保证额定处理能力。严禁选用不能达到污染物排放标准的焚烧炉。焚烧炉主要技术性能指标应满足炉膛内焚烧温度≥850℃,炉膛内烟气停留时间≥2秒,焚烧炉渣热灼减率≤5%。应采用“3T+E”控制法使生活垃圾在焚烧炉内充分燃烧,即保证焚烧炉出口烟气的足够温度(Temperature)、烟气在燃烧室内停留足够的时间(Time)、燃烧过程中适当的湍流(Turbulence)和过量的空气(Excess-Air)。
4. 妥善处置飞灰
根据《国家危险废物名录》,生活垃圾焚烧产生的飞灰属于危险废物(废物类别:HW18),但对于满足《生活垃圾填埋场污染控制标准》(GB16889-2008)要求,进入生活垃圾填埋场填埋的生活垃圾焚烧飞灰,其填埋过程不按危险废物管理。因此,生活垃圾焚烧产生的飞灰经螯合固化并满足生活垃圾填埋标准后可作为一般固体废物进行填埋处理。
5. 完成“装、树、联”三项任务
根据《环境保护部办公厅关于生活垃圾焚烧企业“装、树、联”工作进展情况的通报》(环办环监函[2017]1345号),垃圾焚烧企业于2017年9月30日前全面完成“装、树、联”三项任务,即依法依规安装污染物排放自动监测设备、厂区门口树立电子显示屏实时公布污染物排放和焚烧炉运行数据、自动监测设备与环保部门联网。
(五) 依法取得必需的业务资质
1.《城镇生活垃圾经营性处置服务许可证》
根据《城市生活垃圾管理办法》第二十五条规定,从事城市生活垃圾经营性处置的企业,应当向所在地直辖市、市、县人民政府建设(环境卫生)主管部门取得城市生活垃圾经营性处置服务许可证。
第二十七条规定,从事城市生活垃圾经营性处置服务的企业,应当具备以下条件:
(一)卫生填埋场、堆肥厂和焚烧厂的选址符合城乡规划,并取得规划许可文件;
(二)采用的技术、工艺符合国家有关标准;
(三)有至少5名具有初级以上专业技术职称的人员,其中包括环境工程、机械、环境监测等专业的技术人员。技术负责人具有5年以上垃圾处理工作经历,并具有中级以上专业技术职称;
(四)具有完善的工艺运行、设备管理、环境监测与保护、财务管理、生产安全、计量统计等方面的管理制度并得到有效执行;
(五)生活垃圾处理设施配备沼气检测仪器,配备环境监测设施如渗沥液监测井、尾气取样孔,安装在线监测系统等监测设备并与建设(环境卫生)主管部门联网;
(六)具有完善的生活垃圾渗沥液、沼气的利用和处理技术方案,卫生填埋场对不同垃圾进行分区填埋方案、生活垃圾处理的渗沥液、沼气、焚烧烟气、残渣等处理残余物达标处理排放方案;
(七)有控制污染和突发事件的预案。
2.《取水许可证》
生活垃圾焚烧发电项目在垃圾处置过程中,通常涉及取用水资源。
根据《中华人民共和国水法》第四十八条规定,直接从江河、湖泊或者地下取用水资源的单位和个人,应当按照国家取水许可制度和水资源有偿使用制度的规定,向水行政主管部门或者流域管理机构申请领取取水许可证,并缴纳水资源费,取得取水权。
根据《取水许可和水资源费征收管理条例》第二条:“本条例所称取水,是指利用取水工程或者设施直接从江河、湖泊或者地下取用水资源。取用水资源的单位和个人,除本条例第四条规定的情形外,都应当申请领取取水许可证,并缴纳水资源费。”
根据《取水许可和水资源费征收管理条例》第十条:“申请取水的单位或者个人(以下简称申请人),应当向具有审批权限的审批机关提出申请。申请利用多种水源,且各种水源的取水许可审批机关不同的,应当向其中最高一级审批机关提出申请。
取水许可权限属于流域管理机构的,应当向取水口所在地的省、自治区、直辖市人民政府水行政主管部门提出申请。省、自治区、直辖市人民政府水行政主管部门,应当自收到申请之日起20个工作日内提出意见,并连同全部申请材料转报流域管理机构;流域管理机构收到后,应当依照本条例第十三条的规定作出处理。”
3.《电力业务许可证》
根据《电力业务许可证管理规定》第四条:“在中华人民共和国境内从事电力业务,应当按照本规定取得电力业务许可证。除电监会规定的特殊情况外,任何单位或者个人未取得电力业务许可证,不得从事电力业务。本规定所称电力业务,是指发电、输电、供电业务。其中,供电业务包括配电业务和售电业务。”
根据《国家能源局关于贯彻落实“放管服”改革精神优化电力业务许可管理有关事项的通知》(国能发资质〔2020〕22号),以下发电项目不纳入电力业务许可管理范围:
(1) 经能源主管部门以备案(核准)等方式明确的分布式发电项目;
(2) 单站装机容量6MW(不含)以下的小水电站;
(3) 项目装机容量6MW(不含)以下的太阳能、风能、生物质能(含垃圾发电)、海洋能、地热能等可再生能源发电项目;
(4) 项目装机容量6MW(不含)以下的余热余压余气发电、煤矿瓦斯发电等资源综合利用项目;
(5) 并网运行的非燃煤自备电站,以及所发电量全部自用不上网交易的自备电站。
除上述豁免情形外,发电项目应当在完成启动试运工作后3个月内(风电、光伏发电项目应当在并网后6个月内)取得电力业务许可证。在此规定时限之前,发电企业与电网企业签订《并网调度协议》《购售电合同》可暂不提供电力业务许可证。发电企业取得电力业务许可证后,应将有关许可内容及时告知相关电网企业及调度机构。超过规定时限仍未取得电力业务许可证的,有关机组不得继续发电上网。
(六) 建筑业务资质
对于自身具备项目工程建造能力的企业,还需取得与建筑行业相关的业务资质,包括但不限于《建筑业企业资质证书》《工程设计资质证书》《安全生产许可证》以及与电力工程相关的资质证书,本文不再重点展开。
【 特别声明:本篇文章所阐述和说明的观点仅代表作者本人意见,仅供参考和交流,不代表本所或其律师出具的任何形式之法律意见或建议。】
作者简介
王城宾
国浩深圳合伙人
业务领域:资本市场、投资并购、公司运营
邮箱:wangchengbin@grandall.com.cn

