往期回顾
目 录
一、全面推行医疗器械注册(备案)人制度
二、简化有关申报资料和程序要求
三、完善医疗器械生产监管手段
四、加强风险控制及加大对违法行为的处罚力度
作为《医疗器械监督管理条例(2021修订)》(以下简称《条例》)的配套规定,为衔接2021年修订的《医疗器械注册与备案管理办法》《体外诊断试剂注册与备案管理办法》,2022年3月10日,国家药品监督管理局(以下简称“国家药监局”)正式公布了《医疗器械生产监督管理办法》,并于2022年5月1日起施行(以下简称“新《生产办法》”)。
新《注册办法》施行后,原国家食品药品监督管理总局于2017年11月14日公布的《医疗器械生产监督管理办法》(“原《生产办法》”)同时废止。与原《生产办法》相比,新《生产办法》贯彻落实《条例》对医疗器械生产监管的最新要求,全面推行医疗器械注册(备案)人制度,严格落实企业主体责任;贯彻“放管服”改革精神,简化有关申报资料和程序要求;丰富完善监管手段,提高可操作性,解决监管实际难题;落实“四个最严”要求,加强风险管理,加大对违法行为的处罚力度。
新《注册办法》共分为五章,分别对全面推行MAH制度、生产许可与备案管理、生产质量管理等进行了规范:
1
全面推行医疗器械注册(备案)人制度
医疗器械注册(备案)人(Marketing Authorization Holder,“MAH”)制度自2017年12月在上海开始试点,经过2018年5月和2019年8月两次扩展试点范围,医疗器械MAH制度最终于2020年7月在全国范围内全面推广。2021年3月,国家药监局正式发布了最新修订的《条例》,在部门规章层面确立了医疗器械MAH制度。
在医疗器械MAH制度全面推行之前,我国对医疗器械实行生产与注册捆绑模式(以下简称“捆绑模式”),即将医疗器械注册申请与生产捆绑,只有医疗器械生产企业才能申请注册医疗器械、成为医疗器械注册人。但这一捆绑模式存在以下弊端:
1. 不利于鼓励医疗企业研发机构创新研发,由于在捆绑模式下,不具备生产能力的医疗器械研发机构无法申请注册医疗器械,相关知识产权只能通过技术转让形式以低价转让给医疗器械生产企业,从而抑制了医疗器械研发机构的研发热情;
2. 不利于医疗器械生产企业释放产能、导致低水平重复建设,由于在捆绑模式下,医疗器械研发机构与生产企业必须是同一主体,则医疗器械申请注册首先要自建生产线,从而导致大量低水平的重复建设,造成生产产能闲置;
3. 不利于厘清医疗器械研制、生产、经营、使用全过程中各责任主体的权利义务,由于在捆绑模式下,没有一个责任主体能够贯穿医疗器械全生命周期中的各个环节,导致各责任主体的权利义务不明确,从而使相关监管部门无法对各责任主体进行有效监管。
医疗器械MAH制度有效解决了捆绑模式的上述弊端。医疗器械MAH制度将医疗器械生产与注册解绑,允许医疗器械研发机构自行申请注册医疗器械、成为医疗器械注册人,并可以委托符合要求的医疗器械生产企业生产医疗器械,但医疗器械注册人应当加强医疗器械全生命周期质量管理,对研制、生产、经营、使用全过程中医疗器械的安全性、有效性依法承担责任。
由此可见,医疗器械MAH制度实现了由专业的人做专业的事,医疗器械研发机构专注研发,医疗器械生产企业专注生产。相应地,新《生产办法》删除了“委托生产管理”一章,将有关要求纳入质量管理体系统一进行管理,并进一步贵明:
1. 改变医疗器械生产企业需凭自身所持有的注册证方可申请办理生产许可的现状,允许受托生产企业凭注册人的注册证办理生产许可;
2. 取消了委托生产备案和同一产品同一时期只能委托一家企业进行生产的限制。
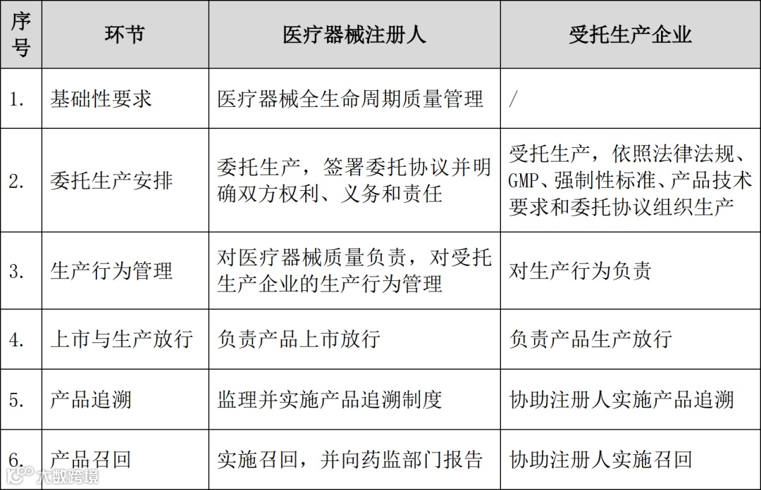
(一) 医疗器械MAH制度下委托生产双方的权利义务
在医疗器械MAH制度下,明确了医疗器械注册人和受托生产企业双方的责任和义务,由注册人对医疗器械质量安全负责,负责产品上市放行,并对委托生产的医疗器械质量负责;由受托生产企业对生产行为负责,负责产品生产放行,并接受委托方的监管。具体而言,医疗器械注册人与受托生产企业的权利义务划分如下:
(二) 跨区域委托生产的新增规定
新《生产办法》强化对医疗器械注册人的监管,明确了医疗器械注册人跨省委托生产情形下的检查职责、检查方式、结果处置、调查取证等监管要求。
随着新《条例》的施行,医疗器械MAH制度全面实施,医疗器械生产组织形式更加多样,特别是医疗器械注册人跨省、自治区、直辖市进行委托生产(以下简称“跨区域委托生产”),涉及省级药监部门的职责分工与协调配合,给监管工作带来新的挑战。在新《生产办法》施行之前,2020年3月,上海市、江苏省、浙江省、安徽省药监局联合印发《长江三角洲区域医疗器械注册人制度跨区域监管办法(试行)》,2020年11月,国家市监总局、国家药监局等部门印发《粤港澳大湾区药品医疗器械监管创新发展工作方案》,在长三角和粤港澳大湾区进行了跨区域委托生产试点,为跨区域监管合作探索提供了卓有成效的探索。
新《生产办法》第56条至59条新增关于跨区域委托生产协同监管机制的规定,2022年4月,国家药监局综合司进一步公布了《国家药监局综合司关于加强医疗器械跨区域委托生产协同监管工作的意见》,明确了跨区域委托生产下,医疗器械注册人与受托生产企业所在地药监部门的协同监管机制。
2
简化有关申报资料和程序要求
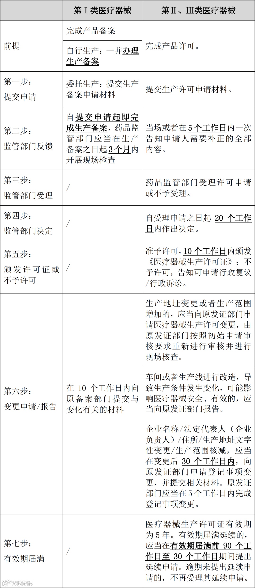
新增条款明确医疗器械生产根据风险程度实施分类管理,包括生产备案/许可批准及生产监督管理。
同时,新《生产办法》对医疗器械生产许可及生产备案的流程及时间亦作了明确的要求。首先,明确医疗器械备案人自行生产第I类医疗器械的,可以在办理产品备案时一并办理生产备案,第I类医疗器械自提交生产备案申请材料即刻完成备案而无需再经监管部门对材料完整性进行审核;其次,对第Ⅱ、Ⅲ类医疗器械许可内容变更区分应对,生产主要影响因素发生变更的,需申请生产许可变更且由监管部门重新审核、现场检查,非主要影响因素变更的则需要向监管部门进行报告或申请变更但无需监管部门重新审核及进行现场检查。具体而言,新《生产办法》关于生产许可及生产备案流程的流程规定主要如下:
3
完善医疗器械生产监管手段
新《生产办法》加强了对医疗器械生产的监管力度,在医疗器械生产监管制度和方式上也做了进一步的完善及优化,包括建立医疗器械报告制度、进一步完善监督检查方式方法等。
(一) 医疗器械报告制度
新《生产办法》在“第三章生产质量管理”一章节中对医疗器械的报告制度进行了规定,包括定期的年度报告制度以及偶发性的生产产品品种报告、生产条件变化以及重新生产报告制度,具体要求如下:
(二) 监督检查方式方法
新《生产办法》在“第四章监督检查”章节第四十六条至第六十三条进一步完善了主管药品监管部门对医疗器械注册/备案人及医疗器械生产企业的监督检查方式方法,明确了监督检查、重点检查、跟踪检查、有因检查和专项检查等多种监督检查形式,并对有因检查和跟踪检查的内容和方式作出具体规定。其中,对医疗器械注册/备案人分别采取自行生产及委托生产的,新《生产办法》区分了不同的检查重点,主要检查重点区别如下:
4
加强风险控制及加大对违法行为的处罚力度
新《生产办法》承继《条例》,相比于原《生产办法》而言,加强了风险控制并加大了对医疗器械生产违法行为的处罚力度。
首先,在加强风险控制层面,新《生产办法》在《条例》第七十二条紧急控制措施的基础上进行了具化并明确增加了适用情形。具体体现为:
1. 新《生产办法》第六十四条进一步明确“生产的医疗器械对人体造成伤害或者有证据证明可能危害人体健康的,药品监督管理部门可以采取暂停生产、进口、经营、使用的紧急控制措施,并发布安全警示信息”;
2. 新《生产办法》在第六十三条中规定,“进口医疗器械注册人、备案人、代理人拒绝、阻碍、拖延、逃避国家药品监督管理局组织的境外检查,导致检查工作无法开展,不能确认质量管理体系有效运行,属于有证据证明可能危害人体健康的情形”。
其次,在加大对违法行为的处罚层面,新《生产办法》主要沿袭了《条例》第七章关于法律责任的规定,但同时就医疗器械生产具体环节新增了两条处罚条款。具体表现为:
1. 新《生产办法》第七十八条规定,医疗器械生产企业未依照新《生产办法》第四十二条第二款的规定向药品监督管理部门报告所生产的产品品种情况及相关信息的,或连续停产一年以上且无同类产品在产,重新生产时未进行必要的验证和确认并向所在地药品监督管理部门报告的,由药品监督管理部门依职责给予警告,并处1万元以上5万元以下罚款;
2. 新《生产办法》第七十九条规定,未按照新《生产办法》第十六条的规定办理医疗器械生产许可证登记事项变更的,或未按照国家实施医疗器械唯一标识的有关要求,组织开展赋码、数据上传和维护更新等工作的,由药品监督管理部门依职责责令限期改正;拒不改正的,处1万元以上5万元以下罚款;情节严重的,处5万元以上10万元以下罚款。
新《生产办法》相比于原《生产办法》,沿袭最新《条例》中法律责任的脉络,对于未经许可经营或超出许可范围经营、未及时报备备案及许可变化信息、违反医疗器械生产质量管理规范、违反相关报告管理制度等违法行为重新进行了整合及分类,并根据市场经济的最新发展情况适当加重了金钱处罚责任,同时加大了对违法单位主要负责人员的金钱处罚及市场禁入处罚,整体加大了对违法行为的处罚力度。
【 特别声明:本篇文章所阐述和说明的观点仅代表作者本人意见,仅供参考和交流,不代表本所或其律师出具的任何形式之法律意见或建议。】
作者简介
刘军
国浩上海律师
业务领域:私募基金、股权投资
邮箱:liujunsh@grandall.com.cn
杨奕琳
国浩上海律师
业务领域:私募基金、股权投资
邮箱:yangyilin@grandall.com.cn
丁汀
国浩上海律师
业务领域:私募基金、股权投资
邮箱:dingting@grandall.com.cn
相关阅读
-
从四个层次把握创业投资基金的优惠政策
-
从五个维度了解基金强制清算及法律关注要点
-
政府引导基金返投要求的方式、认定及机制
-
关于PE基金反垄断申报与核查的四点误区
-
新民促法实施条例后教育产业的PE投资新视点
-
2021私募机构合规自查手册 -
国有企业章程出新规定,私募基金如何应对?
-
“突击入股”新政下,PE入股拟IPO企业的锁定期及其变化
-
战略配售:从中芯国际IPO谈PE基金的新机遇
-
首例对赌条款IPO过会:谈PE基金如何处理对赌条款
-
PE基金作为拟上市企业第一大股东,应该关注哪些要点 -
2020私募合规自查专项报告来了 -
上海QFLP的最新发展:兼谈外资参与境内股权投资的路径选择 -
上海市政府出资产业引导基金大盘点
-
外商投资法对于私募基金行业的影响 -
合伙型基金中有限合伙人财产份额转让关注要点 -
新《备案须知》对PE基金的10大影响 -
基金募集机构违反投资者适当性义务的三种民事赔偿责任 -
一文掌握私募机构如何应对增值税缴纳 -
PE母基金与子基金间Side Letter的关注要点 -
首单资管计划入股已获IPO通过,契约基金华丽转身尚待明晰 -
浅谈有限合伙基金的委派代表 -
从首例ABS处罚案看资产证券化与融资的区别 -
首例有限合伙人派生诉讼落地,LP维权得到最高院支持 -
从IPO核查角度,如何做好一名PE律师 -
从两则案例的司法实践和私募基金监管角度看有限合伙人保底条款的效力 -
外商投资私募管理机构资格申请之关注要点

