引言:以ChatGPT为代表的人工智能技术突破性的进展,带动算力需求大幅增加,作为数字经济基础设施的互联网数据中心(IDC),承载着海量数据的存储、处理和传输功能,正迎来新的需求增长。
互联网数据中心作为重资产与高技术的交叉行业,既涉及房地产、投融资、电信等传统业务领域,也关联着数据安全、节能减碳、ESG等新兴领域知识。 本系列文章结合团队律师多年一线法律实务经验,深入解析IDC行业的准入要求、用地建设、投资结构、运营合规等法律要点,以为投资者提供支持,共同挖掘数据中心行业的巨大潜力。
目 录
一、IDC项目的立项备案
二、IDC项目节能审查
三、环境影响评价
四、结语
IDC项目存在一定的准入门槛,一般而言,立项备案、节能审查是常见的先决条件,在某些敏感地区或由于项目涉及需要进行环境影响评价的内容时,完成相应的环评手续也会成为准入要求之一。
一、IDC项目的立项备案
根据《企业投资项目核准和备案管理条例》(国务院令第673号)规定,对关系国家安全、涉及全国重大生产力布局、战略性资源开发和重大公共利益等项目,实行核准管理。具体项目范围以及核准机关、核准权限依照政府核准的投资项目目录执行。比对《政府核准的投资项目目录(2016年本)》(国发〔2016〕72号),IDC项目并未列为需核准的项目,按照《企业投资项目核准和备案管理办法》(国家发展和改革委员会令第2号)等规定,应实行项目立项备案,目前对IDC项目的备案管理为告知性备案,即备案机关收到要求提交的全部备案项目信息即可备案,备案项目信息的真实性由企业负责。[注1]
不过实践中,部分地区对IDC项目存在禁止或限制性政策,例如:北京市在《北京市新增产业的禁止和限制目录(2022 年版)》(京政办发〔2022〕5号) 中规定,在全市范围内、不论PUE值的情况,禁止新建和扩建“(6450)互联网数据服务中的数据中心(符合北京市数据中心统筹发展实施方案等要求的除外)”、“(6550)信息处理和存储支持服务中的数据中心(符合北京市数据中心统筹发展实施方案等要求的除外)。”换言之,除“符合北京市数据中心统筹发展实施方案等要求”的数据中心之外,其他企业投资的IDC项目无法在北京立项。目前北京出台的数据中心统筹发展实施政策[注2]较多,其中对数据中心的要求不少,而各部门对政策的解读、把握亦存在不同的口径,以该等广泛的要求作为IDC项目的立项标准,显著提高了北京IDC项目备案难度。
在上述背景下,就已经取得了项目备案的IDC项目,在审阅备案文件时需注意以下要点:
(一) 确认IDC项目备案管理部门
根据《企业投资项目核准和备案管理办法》第6条,除国务院另有规定外,实行备案管理的项目按照属地原则备案,由省级政府负责制定当地的项目备案管理办法,明确备案机关及其权限。例如《上海市企业投资项目备案管理办法》(沪府规〔2019〕14号)及《上海市政府备案的投资项目目录(2017年本)》(沪府发〔2018〕11号)明确企业投资IDC项目的备案部门为区级投资主管部门;根据《北京市发展和改革委员会主要职责内设机构和人员编制规定》(京政办发[2009]43号)、《北京市经济和信息化委员会( 北京市国防科学技术工业办公室) 主要职责内设机构和人员编制规定》( 京政办发[2009]45 号)等规定,北京市企业投资IDC项目的备案机关为区级发改委或者经信委(局);如项目位于当地的经济开发区,则还有可能以所在区的相应管理部门为备案主管机关。
(二) 核对备案项目的名称和内容
1. “平台类项目”
在审阅项目备案文件时,备案项目名称和内容亦为关注要点。较为规范的IDC项目名称通常会包含“云计算数据中心”或“数据中心”等用词,行业分类为《国民经济行业分类(GB/T 4754-2017)》中第6450类“互联网数据服务” 或第6550类“ 信息处理和存储支持服务”,备案的建设内容则会体现“ 总建设面积”、“ 机柜数量”等内容。
实操中,存在部分 “平台类项目”以相近行业中其他易混淆的名称(通常为各种互联网或云服务平台)取得项目备案,而实际开展IDC业务。该类项目备案可能被监管部门认定为建设内容发生变更但未进行备案变更,或者向备案机关提供虚假信息的情形,进而根据《企业投资项目核准和备案管理办法》第57条,被责令限期改正,逾期不改正的会被处2万元以上5万元以下的罚款。
2. 禁限政策
不仅如此,企业之所以会以平台类项目的方式备案,通常是因为新建、扩建或改建IDC项目在当时、当地受到政策的限制甚至禁止,所以无法以IDC项目的名义完成立项备案。例如,上海市经济信息化委发布的《上海市互联网数据中心建设导则(2021版)》(沪经信基〔2021〕247号)明确“严禁本市中环以内区域新建数据中心,原则上应在外环外符合配套条件的工业区或发电厂厂区内,采用先进节能技术集约建设,并兼顾区域经济密度要求。”因此,在该导则发布之后违反数据中心布局而新建的IDC项目,可能会被认为是《企业投资项目核准和备案管理办法》第58条项下企业投资建设产业政策禁止投资建设的项目,因而存在被责令停止建设、停产并恢复原状的风险,还可能导致企业被处项目总投资额5‰以上10‰以下的罚款等后果。
(三) 备案信息的变更
IDC项目在备案后,若项目法人发生变化,或项目建设地点、规模、内容发生重大变更,严格来说,项目单位应当及时修改项目备案相关信息。因此,在尽职调查时,对于已备案的IDC项目,如发现实际项目情况发生重大变更,应关注其是否已及时告知备案机关并完成备案变更。
在项目不涉及禁止或限制性行业、亦无其他违法违规情况的前提下,未将实际项目信息告知备案机关,依据《企业投资项目核准和备案管理办法》第57条,企业将被责令限期改正,若逾期不改正的,则会被处2万元以上5万元以下的罚款。在实操过程中,各地备案机关对“重大变更”的界定有不同的口径,因此,对于IDC项目中常见的机柜数量、投资金额等方面的变更是否构成、以及多大幅度上构成“重大变更”,需在征询项目当地备案机关意见后方可作出判断。同时,另一个值得关注的实践问题是,因各地的政策不同,在部分地区若要对早前IDC项目的备案进行变更,存在相当大的难度。因此,在尽职调查过程中,建议结合项目具体情况与当地项目备案机关进行备案必要性和可行性沟通。
二、IDC项目节能审查
根据2023年4月6日发布、于同年6月1日实施的《固定资产投资项目节能审查办法》(国家发展改革委令2023年第2号,以下简称“第2号令”),[注3]除年综合能源消费量满 1000 吨标准煤或年电力消费量满500 万千瓦时的固定资产投资项目,[注4]均需单独进行节能审查。鉴于IDC项目的能耗需求普遍都超过该标准,取得适用的节能审查意见成为IDC项目最重要的门槛之一,根据第2号令,节能审查意见是项目开工建设、竣工验收和运营管理的重要依据。
在节能减排的大背景下,各地对节能审查均设立了各自的政策和标准,如北京、上海、深圳等热门城市,能耗指标非常稀缺,相应地,投资者在考虑IDC项目投资标的时,往往将已经取得符合项目运营需求的节能审查意见、获得相应的能耗指标作为最重要的前置条件之一。
具体而言,IDC项目的节能审查意见的法律尽职调查,需要审核的要点如下:
(一) 确定能耗指标
IDC项目节能审查的重要指标是批准该项目使用的吨煤数量,严格来讲,运营该IDC项目的实际能耗须控制在节能审查许可的能耗范围内。
如果企业通过将大能耗项目拆分为小能耗项目,或通过提供虚假材料等不正当手段通过节能审查,则根据第2号令第24条,该IDC项目的节能审查意见可能被撤销;如果项目实际建设与节能评审阶段情况不符,则可能会被要求整改、进行节能审查事项变更申请;若IDC项目的耗电实际超过节能审批确认的吨煤,则违反了节能审查意见的要求,形成“报小建大”的问题,该等违规情况在不同地区、因项目的不同情况可能导致不同的法律后果,有的经整改未能解决,在一定情况下可能影响后续运营,所以需要在法律尽职调查中对项目用能指标问题进行具体调研、探讨,以排除或确定相关风险。
(二) 监测PUE值
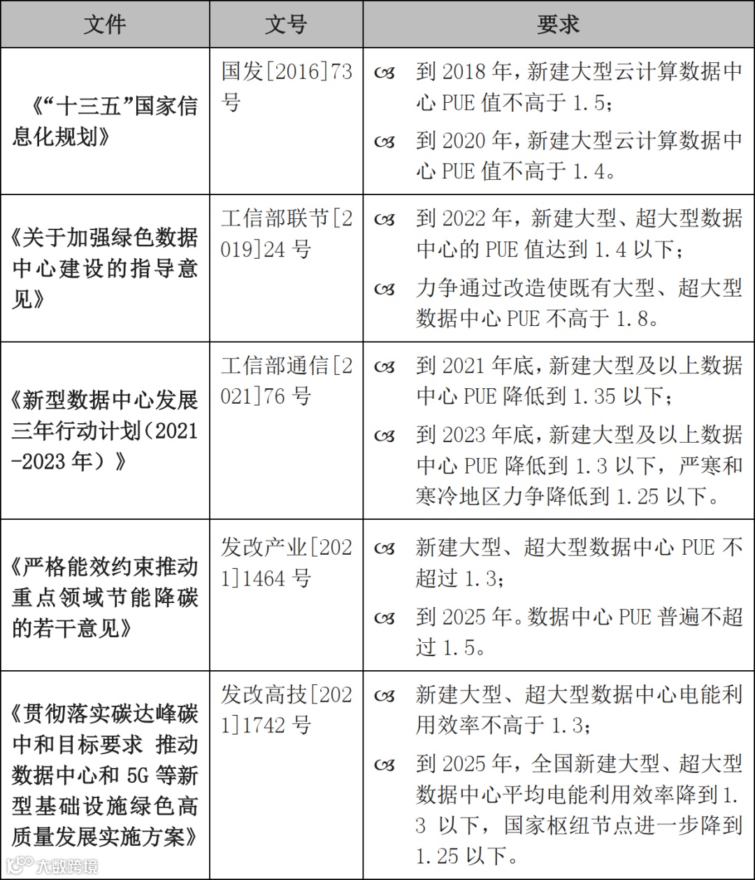
节能审查意见中往往会提及的另一个重要指标是PUE值,即电能使用效率,指数据中心全年消耗电量与数据中心IT设备全年消耗电量的比值。工业和信息化部于2021年6月发布的《数据中心能效专项监察工作手册》要求按照《数据中心资源利用第3部分:电能能效要求和测量方法》(GB/T 32910.3-2016)、《电信和互联网数据中心(IDC)的能耗测评方法》(YD/T 2543-2013)标准中规定的能耗测量方法进行测量,根据IDC项目总电能消耗及IDC信息设备电能消耗年度实测数据计算IDC项目的PUE实测值。PUE 数值大于1,越接近 1 表明用于 IT 设备的电能占比越高,制冷、供配电等非 IT 设备耗能越低,数据中心的绿化程度也就越高。近年来,为了促进数据中心节能减排,国家相关部门通过出台各种政策、标准对数据中心PUE值提出越来越高的要求,类似内容如下:
北京、上海、广东等热门地区则对PUE值管控提出了更为严格的标准:
实践中,对PUE值的测量是相关部门开展PUE值监管的基础。从技术上来说,测量PUE值的方法主要分类两类:一是根据对IT负载、功率以及冷却系统特性进行估计,二是可以采用“时间点”测量来计算PUE的单个值,或者通过捕获连续测量值来看PUE如何随着时间的推移和变量而变化,变量条件如天气、IT负载和冷却设备状态等。[注5]在测算过程中,按照北京、上海等地的要求,须接入当地线上节能监测服务平台,通过线上平台实现实时准确电耗监测。[注6]
(三) 明确节能审查机关
根据第2号令第9条的规定,固定资产投资项目节能审查由地方节能审查机关负责,其中,项目年综合能源消费量(或改扩建项目建成投产后年综合能源消费增量)10000吨标准煤以上的,由省级节能审查机关负责;其他项目由各地省级节能审查机关依据实际情况自行决定。因此,在尽职调查时,需根据项目的能源消费(增)量,结合当地政策,确定IDC项目的节能审查机关。
需留意的是,刚刚废止的《固定资产投资项目节能审查办法》(国家发展改革委令2016年第44号)要求5000吨标准煤以上项目就需省级节能审查机关审查,新近施行的第2号令放宽了5000-10000吨标准煤项目的审批级别限制,鉴于审查机关处于权限前后交接的模糊时段,还需要在尽职调查中结合项目批复的用能情况和当地的具体规定、地方政府要求做出进一步判断。
(四) 节能指标的规划和转让
部分地区对于IDC项目的用能采取了宏观管控措施。例如,上海市通过限制机架数量来宏观管控IDC项目用能指标。上海市经济和信息化委员会于2019年11月13日发布了首批支持新建互联网数据中心项目用能指标的企业名单[注7],后又分别于2020年6月5日和2021年7月22日分别公布了2020年、2021年支持用能的新建IDC项目名单[注8]。
特别需要注意的是,上海支持的数据中心用能指标在5年之内不得以任何形式、任何结构进行转让。根据上海市经济信息化委、市发展改革委发布的《关于做好2021年本市数据中心统筹建设有关事项的通知》,取得用能指标的IDC项目项目主体、建设地址、股权结构等申报承诺内容,从获批到投产运营后5年内不得变更,否则视同为提供虚假材料。对提供虚假材料、隐瞒真实情况的项目企业,将按照有关规定向市公共信用信息服务平台提供不良记录。
(五) 考察事中事后监管结果
根据第2号令第22条的规定,国家发展和改革委员会会定期巡查各地的节能审查实施情况,并对重大项目节能审查意见落实情况进行不定期抽查。此外,各地的节能审查和监察部门也会在项目投产后随机抽查,核查能耗水平和节能措施是否满足节能审查意见的要求。
工信部于2022年8月2日发布的《工业和信息化部办公厅关于开展2022年工业节能监察工作的通知》(工信厅节函〔2022〕192号)要求对数据中心开展重点领域能效专项监察,依据《关于加强绿色数据中心建设的指导意见》(工信部联节〔2019〕24号)和相关能效标准,对大型、超大型数据中心开展全面节能监察,核算电能利用效率(PUE)实测值,检查能源计量器具配备情况。
实践中,上海等地的节能监察部门对节能审查意见落实情况进行了随机抽查或专项监察。例如,上海自2017年9月开始抽查以来公布的多批“固定资产投资项目节能审查意见落实情况抽查结果公告”[注9]显示,存在部分数据中心因实际建设与节能评审阶段情况不符,被要求整改、进行节能审查事项变更申请;或因节能措施落实不到位、设备能效未达到节能审查意见/报告的要求、使用国家明令淘汰的落后设备等原因,被责成尽快采取措施予以改进,并以书面形式反馈至上海市节能监察中心。
三、环境影响评价
根据《中华人民共和国环境影响评价法(2018年修正)》(主席令第77号,2018年12月29日 )、《建设项目环境保护管理条例(2017年修订)》(国务院令第682号,2017年7月16日修订)等规定,为了保护环境,国家对建设项目实行分类管理,按照项目对环境的影响程度,分别采取不同的环境影响评价程序。目前,建设项目的环境影响程度分类的依据是《建设项目环境影响评价分类管理名录(2021年版)》(生态环境部令第16号,以下简称《环境影响名录》),不同建设单位应当按照该名录的规定,分别组织编制建设项目环境影响报告书、环境影响报告表或者填报环境影响登记表。
一般而言,互联网数据中心项目是该名录中未作明确规定的建设项目,不纳入建设项目环境影响评价管理,但是,鉴于各地对《环境影响名录》的可能存在不同解读,若存在或被认为存在以下几种情况时,需要办理相应的环评手续:
据此,IDC基础设施建设单位应按照以下步骤进行环境影响评价:
1. 分析自身项目对环境的影响程度;
2. 征求当地环保部门的意见;
3. 综合确定建设项目类别;
4. 根据项目类别,编制环境影响报告书或环境影响报告表,并提交环保部门审批,或者填写环境影响登记表,并报环保部门备案。
根据《环境影响评价法(2018年修正)》第31条,建设单位未依法履行环境评价手续擅自开工建设的,可能面临责令停止建设、处建设项目总投资额1%以上5%以下的罚款、责令恢复原状等处罚。
最后,就IDC的项目备案、节能审查等审批结果,均应线上线下双重确认。
根据《国家发展改革委关于全国投资项目在线审批监管平台正式运行的通知》(发改投资[2017]0197号),自2017年2月1日起,除涉及国家秘密的项目外,项目审批、核准、备案以及所涉及的各类审批事项都必须通过在线的投资项目在线审批监管平台[注11]办理,各级政府有关部门统一使用在线平台生成的项目代码办理相关手续。目前,在全国投资项目在线审批监管平台上,可依据项目代码或项目名称查询到已备案项目。根据第2号令第18条,固定资产投资项目节能审查应纳入投资项目在线审批监管平台统一管理,实行网上受理、办理、监管和服务,实现审查过程和结果的可查询、可监督。
不过,在进行尽职调查时,应当注意全国投资项目在线审批监管平台的信息来源和更新情况。该平台的信息由各地方主管部门上报,但并不保证其真实性和准确性。实际操作中,可能出现以下两种情形:一是项目已经在地方备案,但未能及时在该平台反映;二是项目备案已经被撤销,但仍然在该平台显示为有效。因此,在判断项目备案的合法性、真实性时,除了在该平台查询外,还应当通过地方投资项目在线审批监管平台[注12]查询,并与当地项目备案机关联系核实。
四、结 语
立项备案、节能审查意见和适用的环境影响评价是IDC项目准入的最为基本也最为重要的条件,且每一项条件会因项目所处地区及项目禀赋的不同而存在一定的取得门槛。任何准入条件的缺失或瑕疵都有可能为IDC项目带来不同程度的合规问题甚至成为项目后续的落地及运营的根本障碍。建议投资者比对本文提示的风险及风控措施,做好投资前的排查和调研工作。
上下滑动查看全部
【 特别声明:本篇文章所阐述和说明的观点仅代表作者本人意见,仅供参考和交流,不代表本所或其律师出具的任何形式之法律意见或建议。】
作者简介
杜玉松
国浩北京管理合伙人
业务领域:资本市场、投资基金与私募股权、建设工程与房地产
邮箱:duyusong@grandall.com.cn
廖理琳
国浩北京专业顾问
业务领域:建设工程与房地产,科技、电信与互联网,投资与并购
邮箱:liaolilin@grandall.com.cn
相关阅读

