中国金融业的对外开放,起步于改革开放之初,放宽于入世之后,加速于推动形成全面开放新格局之时。促进中国金融市场高质量发展和高水平对外开放,是金融领域全面贯彻落实二十大精神的应有之义。
2023年6月26日,国浩律师事务所与中国(海南)改革发展研究院在海口成功举办主题为“高水平对外开放的制度创新与法律保障”的“第五届国浩法治论坛”。论坛上,国浩金融业务委员会主任管建军表示,回顾中国金融业对外开放的规则变迁和发展历程,研究中国已加入的RCEP涉及金融服务之具体规则,以及尚在申请加入的CPTPP与金融服务有关的具体要求,比较相关国际协定与中国现行规则之差异,并就中国金融业进一步对外开放及法制建设提供相应建议,具有重要的理论和现实意义。今天,我们为您推出管建军律师在本次论坛上的演讲,敬请关注。
一、中国金融业的对外开放历程
中国金融业的对外开放,起步于1978年,随着计划经济向市场经济过渡,国内金融市场准入门槛逐步放开。1979年,第一家外资银行代表处—日本输出入银行北京代表处设立。1979年3月,国务院批转中国人民银行《关于改革中国银行体制的请示报告》,成立国家外汇管理总局。1980年,美国国际集团(American International Group,AIG)(美国的跨国保险及金融服务机构)在华设立代表处。1992年,美国国际集团属下属友邦保险公司获准在上海设立分公司,开1949年以后外国保险公司在中国开业先河。
在总结1979年~1994年外资金融机构设立发展经验以及监管实践基础上,1994年,第一部由国务院颁布的关于外资金融机构的行政法规《中华人民共和国外资金融机构管理条例》正式实施。同年1月1日,根据《国务院关于进一步改革外汇管理体制的通知》(国发[1993]89号),我国正式实施外汇管理体制改革,实行银行结汇和售汇制,以及以市场供求为基础的、单一的、有管理的浮动汇率制。1996年1月《中华人民共和国外汇管理条例》发布并于1996年4月施行。1996年12月,中国正式接受国际货币基金组织第八条款、实现了人民币经常项目可兑换,并开始允许部分符合条件的外资银行在境内开展人民币业务。1999年,取消了设立外资银行的区域限制,外资银行并被允许参加全国银行间拆借市场。
中国加入WTO后进一步放宽了对外资金融机构经营许可、业务范围的限制。2002年6月,《外资参股基金管理公司设立规则》和《外资参股证券公司设立规则》发布并于7月1日实施。2002年11月,人民银行与中国证监会共同发布《合格境外机构投资者境内证券投资管理暂行办法》,试行QFII(合格的境外机构投资者)制度,QFII制度是境外投资者投资境内金融市场主要渠道之一。2003年12月,中国银监会发布《境外金融机构投资入股中资金融机构管理办法》,为中外资金融机构股权合作提供了法律依据。
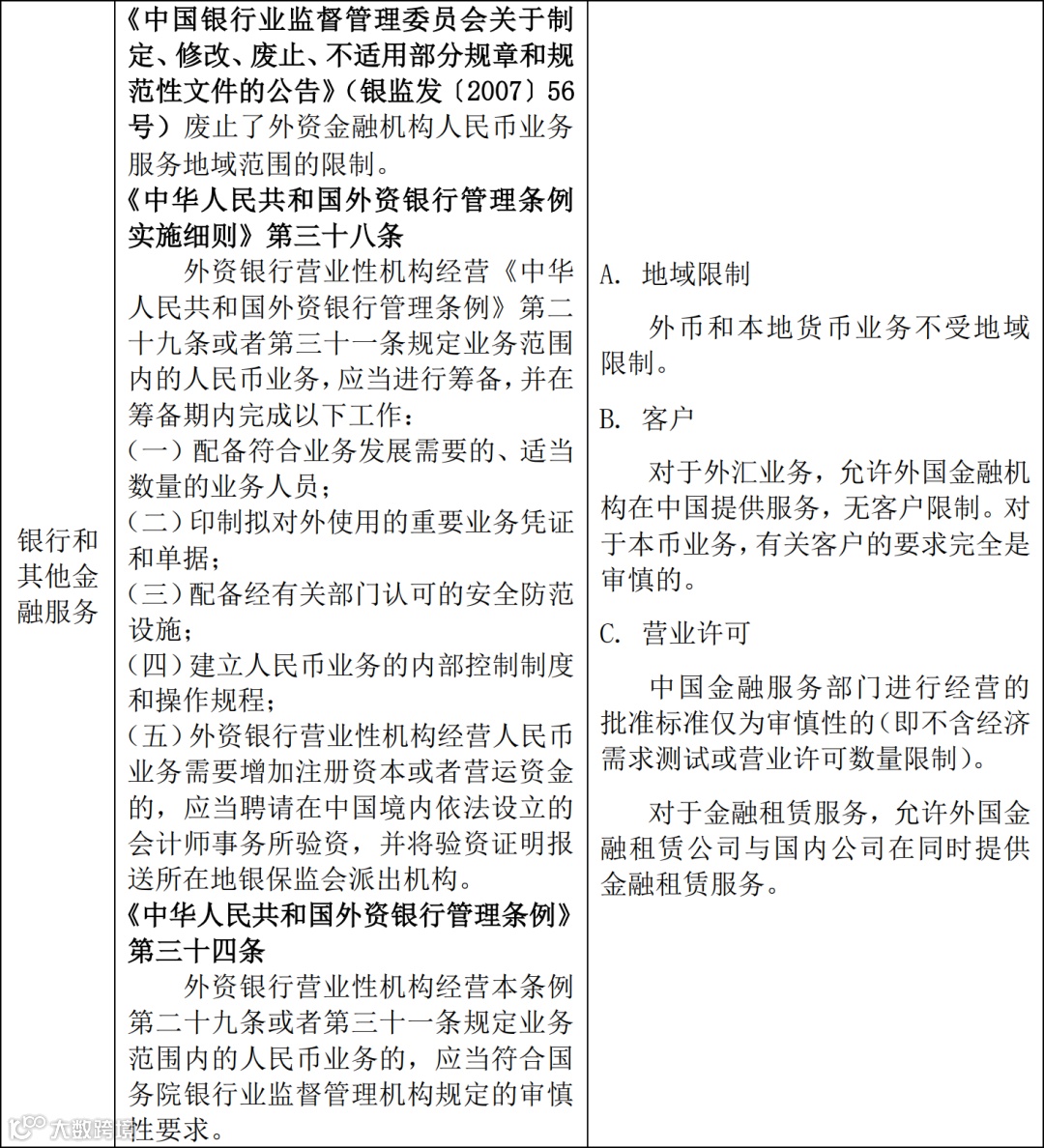
2006年随着中国加入WTO过渡期结束,中国进一步履行金融领域开放承诺。2006年12月11日,国务院颁布的《中华人民共和国外资银行管理条例》及中国银监会发布的《中华人民共和国外资银行管理条例实施细则》正式生效,取消了外资银行经营人民币业务的地域限制和客户限制,大大提高了外资银行的开放度。2007 年中国银监会发布《非银行金融机构行政许可事项实施办法》。2014年9月,颁布《外资银行行政许可事项实施办法》,统一中外资银行市场准入标准。QDII(合格境内机构投资者)、RQFII(人民币合格境外投资者)、RQDII(人民币合格境内投资者)、沪港通、深港通、债券通等制度亦陆续推出。
2017年,党的十九大报告提出推动形成“全面开放”新格局,主动参与和推动经济全球化进程,发展更高层次的开放型经济。中国金融业对外开放步伐明显加快,金融领域先后推出50多项开放措施,涉及取消或放宽外资持股比例限制、放宽外资机构和业务准入条件、扩大外资机构业务范围、优化外资机构监管规则和简化行政许可流程等。2019年5月,中国银保监会发布12项开放措施,包括:按照内外资一致原则,同时取消单家中资银行和单家外资银行对中资商业银行的持股比例上限;取消外国银行来华设立外资法人银行的100亿美元总资产要求和外国银行来华设立分行的200亿美元总资产要求;取消境外金融机构投资入股信托公司的10亿美元总资产要求;允许境外金融机构入股在华外资保险公司;取消外国保险经纪公司在华经营保险经纪业务需满足30年经营年限、总资产不少于2亿美元的要求;放宽中外合资银行中方股东限制,取消中方唯一或主要股东必须是金融机构的要求;鼓励和支持境外金融机构与民营资本控股的银行业保险业机构开展股权、业务和技术等各类合作;允许外国保险集团公司投资设立保险类机构;允许境内外资保险集团公司参照中资保险集团公司资质要求发起设立保险类机构;按照内外资一致原则,同时放宽中资和外资金融机构投资设立消费金融公司方面的准入政策;取消外资银行开办人民币业务审批,允许外资银行开业时即可经营人民币业务;允许外资银行经营“代理收付款项”业务。
2019年7月,国务院金融稳定发展委员会发布了《关于进一步扩大金融业对外开放的有关举措》,允许外资机构在华开展信用评级业务时,可以对银行间债券市场和交易所债券市场的所有种类债券评级;鼓励境外金融机构参与设立、投资入股商业银行理财子公司;允许境外资产管理机构与中资银行或保险公司的子公司合资设立由外方控股的理财公司;允许境外金融机构投资设立、参股养老金管理公司;支持外资全资设立或参股货币经纪公司;人身险外资股比限制从51%提高至100%的过渡期,由原定2021年提前到2020年;取消境内保险公司合计持有保险资产管理公司的股份不得低于75%的规定,允许境外投资者持有股份超过25%;放宽外资保险公司准入条件,取消30年经营年限要求;将原定于2021年取消证券公司、基金管理公司和期货公司外资股比限制的时点提前到2020年;允许外资机构获得银行间债券市场A类主承销牌照;进一步便利境外机构投资者投资银行间债券市场。
2020年之后发布的部分法规/政策:
2020年之后核准成立的部分外资金融机构:
二、中国金融业对外开放与RCEP、CPTPP
(一) 中国金融业对外开放与RCEP
2022年1月1日,《区域全面经济伙伴关系协定》(以下简称“RCEP”)正式生效。首批生效的国家包括文莱、柬埔寨、老挝、新加坡、泰国、越南等6个东盟成员国和中国、日本、新西兰、澳大利亚等4个非东盟成员国。2023年4月菲律宾向东盟秘书长正式交存RCEP核准书,协定于2023年6月2日对菲律宾生效,从而使得RCEP对15个成员国全面生效(成员国除了上述11国外,还包括韩国、缅甸、马来西亚、印尼),全球最大的自贸区进入全面实施新阶段。
RCEP将 《金融服务》规定在第八章附件一,而中国根据第八章第七条所作具体承诺事项则列于附件二《服务具体承诺表》。
RCEP第八章附件一《金融服务》第三条“新金融服务”规定,“每一东道国应当致力于允许在其领土内设立的另一缔约方的金融机构在该东道国领土内提供东道国无需通过新法律或者修改现行法律即允许其本国金融机构在类似情况下提供的新金融服务”,意味着包括中国在内的各成员国应致力于给予RCEP 其他成员国金融机构相应的国民待遇。《金融服务》第七条“透明度”规定“每一缔约方均承诺将提升金融服务领域的监管透明度”,第九条“信息转移与信息处理”规定“缔约方不得采取下列措施阻止:(一)其领土内的金融服务提供者为进行日常营运所需的信息转移,包括通过电子方式或其它方式进行数据转移;或者(二)其领土内金融服务提供者进行日常营运所需的信息处理”,在金融服务的监管透明度、跨境信息与数据管理等方面亦提出了要求。
从其相关内容和要求看,RCEP要求成员国在金融服务领域提供更大的市场准入,对资本项目可兑换的进程、加强金融机构的风险管理、提高透明度和信息转移自由度等,均提出了较高的要求。为全面高质量落实RCEP相关内容,我国商务部、发改委、人民银行等6部门于2022年1月24日发布了《关于高质量实施<区域全面经济伙伴关系协定>(RCEP)的指导意见》(商国际发〔2022〕10号)(以下简称《指导意见》),《指导意见》第5、6条规定:“提高服务贸易对外开放水平。落实好协定服务贸易开放承诺……开展服务具体承诺表由正面清单向负面清单的转换,按照协定承诺在协定生效后6年内尽早完成……” 第18条、第19条规定:“进一步提升贸易投资的金融服务质效。结合RCEP实施,鼓励引导金融机构按照市场化原则和商业可持续性原则,创新金融产品和服务……” “提高人民币结算对贸易投资发展的支持作用。推动RCEP区域内贸易投资活动更多使用人民币结算,帮助市场主体降低汇兑成本,规避汇率波动风险。持续优化政策安排和基础设施建设,为人民币跨境使用提供良好的制度环境。引导金融机构提升金融服务水平,支持金融机构创新人民币交易、投资、避险产品,为市场主体提供便捷高效的跨境人民币金融产品和服务。” 第20条规定,“构建市场化、法治化、国际化的营商环境。各地方要严格实施与RCEP强制性义务对应的国内法律法规规章。以RCEP鼓励性义务作为进一步营造良好营商环境的抓手,不断提高地方治理能力。”
(二) 中国金融业对外开放与CPTPP
《全面与进步跨太平洋伙伴关系协定》(以下简称“CPTPP”)涵盖日本、加拿大、澳大利亚、智利、新西兰、新加坡、文莱、马来西亚、越南、墨西哥和秘鲁11国,协定具有自由化水平高、涵盖领域广、规则要求严的特点。2021年9月,中国正式提出申请加入CPTPP。2023年3月英国获准加入该协定。2023年6月中国商务部表示中国政府已向CPTPP成员递交了中国加入CPTPP的交流文件。
不同于RCEP的附件形式,CPTPP将金融服务设置为单独章节(第11章金融服务),其适用于金融机构、投资者及其对金融机构的投资,以及跨境金融服务贸易。另外在第9章投资、第10章跨境服务贸易、第17章国有企业和指定垄断等章节亦有所相关或涉及。
1. 非歧视待遇、金融机构的市场准入及禁止当地存在要求
CPTPP第 11.3 条“国民待遇”规定:1. 每一缔约方在设立、获得、扩大、管理、经营、运营、出售或其他处置在其领土内的金融机构及对金融机构的投资方面,给予另一缔约方投资者的待遇不得低于其在相似情况下给予本国投资者的待遇。2. 每一缔约方在设立、获得、扩大、管理、经营、运营、出售或其他处置金融机构和投资方面,给予另一缔约方的金融机构及另一缔约方投资者对金融机构的投资的待遇,不得低于其在相似情况下给予本国金融机构和本国投资者对金融机构的投资的待遇。
CPTPP第 11.5 条“金融机构的市场准入”规定:任何缔约方不得对另一缔约方的金融机构或寻求设立这些机构的投资者在其一地区或在其全部领土内采取或维持下列措施:(a) 对下列各项施加限制:(i) 无论以数量配额、垄断、专营服务提供者的形式,还是以经济需求测试要求的形式,限制金融机构的数量;(ii) 以数量配额或经济需求测试要求的形式,限制金融服务交易或资产总值;(iii) 以配额或经济需求测试要求的形式,限制金融服务业务总数或以指定数量单位表示的金融服务产出总量;或 (iv) 以数量配额或经济需求测试要求的形式,限制特定金融服务部门或金融机构可雇佣的、 提供具体金融服务所必需且直接相关的自然人总数;或 (b) 限制或要求金融机构通过特定类型法律实体或合营企业提供服务。
CPTPP第 11.4条规定了各成员国的最惠国待遇要求。每一缔约方给予另一缔约方投资者、金融机构、投资者对金融机构的投资以及跨境金融服务提供者的待遇不得低于其在相似情况下给予任何其他缔约方或一非缔约方的待遇。
CPTPP第10.6条亦规定了禁止当地存在要求。
我国虽已取消或大幅放宽了外资在银行、保险和证券公司领域的相关限制,但仍存在外资金融机构经营范围受限、批复周期长,资本账户开放不足,对资金跨境支付和流动存在限制等问题。[注1]
2. 不符措施/负面清单
CPTPP采用正面清单与负面清单相结合的方式。正面清单列举允许的市场准入主体、定义、范围等适用性规则,规定了跨境金融服务的具体方面。而在不符措施、例外等方面则采取负面清单的形式,不符措施列表(负面清单)没有明确列举排除的,原则上应向其他缔约方开放。
作为制度型开放的试验,我国国家发改委和商务部先后颁布了《海南自由贸易港外商投资准入特别管理措施(负面清单)》《海南自由贸易港跨境服务贸易特别管理措施(负面清单)》,但相关负面清单未能与CPTPP的体例相衔接,且限制措施仍严于CPTPP主要缔约国如日本、澳大利亚。自发布以来,由于没有及时制定相应的配套管理措施、风险防控措施、操作指南和规则流程,在执行上亦存在一定程度的障碍或风险。[注2]
3. 新金融服务
CPTPP第11.7条规定,新金融服务每一缔约方应允许另一缔约方的金融机构提供该缔约方会允许其本国金融机构在相似情况下提供的一新金融服务,而无需采用新法律或修改现行法律。尽管有第 11.5 条(b)项(金融机构的市场准入),但是一缔约方可确定提供新金融服务可使用的组织和法律形式,并可要求提供该服务需获得授权。如一缔约方要求金融机构获得授权方可提供一新金融服务,则该缔约方应在一合理期限内决定是否给予授权且仅可因审慎理由方可拒绝授权。
4. 快速提供保险服务
CPTPP第 11.16 条“快速提供保险服务” 规定:缔约方认识到设立和制定监管程序以加快持照保险服务提供者提供保险服务的重要性。这些程序可包括:允许推出产品,除非这些产品在一合理期限内被否决;不要求保险产品获得批准或授权,但向个人销售的保险或强制保险除外;或不限制推出产品的数量或频率。如一缔约方设立监管产品批准程序,则该缔约方应努力维持或完善这些程序。
对于CPTPP第11.6条“快速提供保险服务” 以及附件11-B的C 节“邮政保险实体提供保险”等金融服务,我国还未有相关实践的规则。
5. 数据境内外传输
第11章金融服务的附件11-B的 B 节“信息的传输”规定:每一缔约方应允许另一缔约方的一金融机构为数据处理目的,通过电子或其他方式向其境内外传输信息,如此种处理是该机构日常经营过程所要求的。本节中任何内容不限制一缔约方为下列目的采取或维持措施的权利:(a)保护个人数据、个人隐私及个体记录和账户的机密性;或(b)基于审慎考虑,要求一金融机构事先获得相关监管机构的授权,以指定一特定企业作为此类信息的接收方。只要这一权利不被用作逃避该缔约方在本节下承诺或义务的手段。
从第11章的附件11-A看,大部分缔约国允许金融机构提供和转移金融信息及金融数据处理和相关软件,部分缔约国(如智利、墨西哥、秘鲁、新加坡、越南)规定金融数据处理需按要求经相关监管机构事先授权。
6. 国企竞争中立原则
CPTPP第17章要求任何缔约方不得直接或间接向其任何国有企业通过相关方面的非商业援助,而对另一缔约方的利益造成不利影响。每一缔约方应不迟于协定对其生效之日后 6 个月,向其他缔约方提供或通过其他方式在官方网站公开提供其国有企业名单,且此后应每年更新。
另外,CPTPP金融服务章节在特定措施的透明度、跨境贸易、支付和清算系统的接入、高级管理人员与董事会的非歧视要求、争端解决等方面均有明确的要求和规定。
三、关于金融业对外开放及法制建设的展望和建议
基于我国已经加入的《区域全面经济伙伴关系协定》(RCEP),对于在RCEP《服务具体承诺表》作出的相关金融领域开放承诺,以及作为RCEP成员承诺的监管透明度、国民待遇、跨境信息与数据管理等内容,确保国内金融法规政策与国际协定的一致性,进一步细化落实,坚持高水平实施《区域全面经济伙伴关系协定》。
对照我国正在申请加入的《全面与进步跨太平洋伙伴关系协定》(CPTPP),努力推动以负面清单为基础的更高水平金融业开放。针对 CPTPP在市场准入、国民待遇、支付和转移、支付和清算系统的接入、高级管理层和董事会的非歧视义务、数据境内外传输等方面的要求,研究我国在金融服务贸易项下的进一步开放承诺,并合理界定不符措施及例外事项。
协调我国加入的或签署的不同国际协定之间的差异,避免因加入时作出不同承诺而产生将来的执行困难或争议。
对于跨境信息和数据管理,原则上允许跨境数据自由流动,通过出境安全评估、个人信息保护认证等措施实施必要监管,并采用负面清单形式及援引例外条款等进行抗辩和保护。
深化国有金融机构改革,构建国企竞争中立制度体系。在扩大金融机构市场准入的同时不断完善金融监管并加大金融监管的透明度。进一步有序推进人民币国际化,完善人民币跨境投融资交易结算等基础性制度。
就金融领域采取的相关开放措施,加大在我国自贸区的先行先试力度,充分评估其风险及可行性,平衡好金融开放与金融安全的关系,在保证安全的前提下,拓展对外开放的深度与广度,建设更高水平开放型经济新体制。
注释及参考文献:
[1] 王晓红:《加入CPTPP:战略意义、现实差距与政策建议》,载《开放导报》2022年2月第1期,第12页。
[2] 聂新伟、卢伟:《海南自贸港:制度型开放的基础和使命》,载《开放导报》2022年6月第3期,第52页。
(本文为国浩金融业务委员会主任管建军在第五届国浩法治论坛上的演讲。)
【 特别声明:本篇文章所阐述和说明的观点仅代表作者本人意见,仅供参考和交流,不代表本所或其律师出具的任何形式之法律意见或建议。】
相关阅读

