前言:基于我国企业走出去的步伐越来越快及近年来“一带一路”倡议的推动,我国建设企业向全球输出的工程建设服务已成为国际市场上极具竞争力的品牌。伴随着我国建设企业承接越来越多的国外工程建设项目,也逐渐有国际工程建设项目特别是我国参与投资的国际工程建设项目出现在我国境内工程建设招标采购中。该等境外工程建设项目在境内的采购活动面临着如何适用境内法律的问题,如该等采购是否属于强制招标的采购行为。结合该问题,本文对我国强制招标制度的立法沿革进行回顾,并对后续趋势做出展望,以期为解答该等涉外工程招标的新问题提供一些思路。
目 录
一、我国强制招标制度的建立
二、我国强制招标制度的具体范围和规模标准
三、我国强制招标制度的立法展望
01
我国强制招标制度的建立
强制招标制度,即根据法律规定凡是达到一定数额的某些类型的采购项目必须进行招标的制度。我国从20世纪80年代初开始逐步实行招标投标制度,先后在利用国外贷款、机电设备进口、建设工程发包、可研课题分配、出口商品配额分配等领域推行。为规范政企不分、程序失范、不正当交易等招标乱象,并充分发挥招标投标制度以提高资金使用效益、保障工程质量,“招标投标法”被列入第八届全国人大常委会和第九届人大常委会立法规划,最终《中华人民共和国招标投标法》(以下简称《招标投标法》)在1999年8月30日由全国人大常委会通过并公布。[注1]《招标投标法》第三条规定了强制招标的适用范围,且该规定沿用至今未进行修改:
“在中华人民共和国境内进行下列工程建设项目包括项目的勘察、设计、施工、监理以及与工程建设有关的重要设备、材料等的采购,必须进行招标:
(一)大型基础设施、公用事业等关系社会公共利益、公众安全的项目;
(二)全部或者部分使用国有资金投资或者国家融资的项目;
(三)使用国际组织或者外国政府贷款、援助资金的项目。
前款所列项目的具体范围和规模标准,由国务院发展计划部门会同国务院有关部门制订,报国务院批准。
法律或者国务院对必须进行招标的其他项目的范围有规定的,依照其规定。”[注2]
从条款内容可见,鉴于建筑领域的问题较多且影响较大,《招标投标法》项下的强制招标制度主要针对工程建设项目,包括工程勘察、设计、施工和监理以及与工程建设项目有关的重要设备、材料等的采购。
随着我国市场经济的发展变迁和政府监管态度的转变及重新定位,强制招标制度亦随之发展和进步,《招标投标法》第三条之所以能适用至今是因为其仅对强制招标制度适用范围进行了原则性的规定,而将执行中需要明确的强制招标具体范围和规模标准交由国务院发展计划部门(原国家发展计划委员会,今国家发展和改革委员会)会同国务院有关部门制定,报国务院批准,从而为适时调整强制招标的具体口径保留了灵活性和空间。
02
我国强制招标制度的具体范围和规模标准
为确定强制招标的工程建设项目的具体范围和规模标准,根据《招标投标法》第三条第二款,原国家发展计划委员会经国务院批准于2000年5月1日发布施行了《工程建设项目招标范围和规模标准规定》(已废止),《工程建设项目招标范围和规模标准规定》(以下简称《招标规定》)以列举式解释的方式规定了我国强制招标制度的具体范围和规模标准。
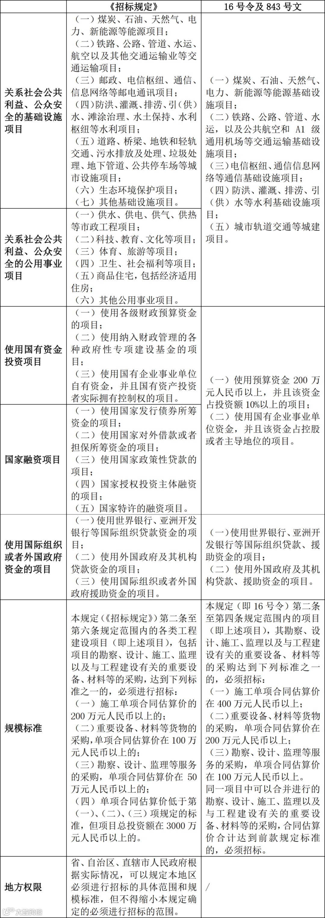
此后,为体现国家持续深化招标投标领域“放管服”改革、优化营商环境、减少对民间投资的过度干预,因《招标规定》已无法适应新的社会经济形势,国家发展和改革委员会经国务院批准于2018年3月和6月先后印发了《必须招标的工程项目规定》(国家发展改革委2018年第16号令,以下简称“16号令”)及《必须招标的基础设施和公用事业项目范围规定》(发改法规规〔2018〕843号,以下简称“843号文”)用于取代《招标规定》。以下以表格形式列明强制招标制度的具体范围和规模标准的变化:
因此前《招标规定》所体现的从严管理风格(如明确规定各省、自治区及直辖市政府有权根据实际情况扩大而不得缩小强制招标的招标范围和规模标准),导致在16号令及843号文施行后各地仍有从严理解及适用相关规定的情况出现,实质上导致16号令及843号作为立法初衷的“放管服”目的贯彻力度不足。基于上述背景及“放管服”改革的进一步深化,为切实解决“依法必须招标项目”边界模糊问题,国家发展改革委办公厅出台了《关于进一步做好<必须招标的工程项目规定>和<必须招标的基础设施和公用事业项目范围规定>实施工作的通知》(发改办法规〔2020〕770号,以下简称“770号文”)提出了准确理解依法必须招标的工程建设项目范围、规范规模标准以下工程建设项目的采购及严格执行依法必须招标制度的要求,具体如下:
根据770号文,地方政府不再享有此前《招标规定》所授予的根据实际情况扩大强制招标的招标范围和规模标准的权力。根据该安排,明确强制招标的招标范围和规模标准的制订权力统一收归国家发展和改革委员会会同国务院有关部门行使。
关于前文提及境外建设工程项目在我国境内进行采购是否需要强制招标的问题,亦应依据《招标投标法》、16号令、843号文及770号文进行判定,而不因建设工程项目位于境外而得到豁免。黑龙江省高级人民法院在新疆某资源有限公司与某油田工程有限公司关于委托创作合同纠纷案((2012)黑民终字第52号)的民事判决书中表达如下司法观点:“虽然本案诉争工程在哈萨克斯坦国,但诉争工程的设计行为发生在中华人民共和国境内,故应适用中华人民共和国的法律。”且该案争议工程系石油工程项目,法院依据《招标规定》第二条[注3]的规定认为属于“关系社会公共利益、公众安全的基础设施项目”,从而认定该项目属于必须进行招投标的项目。此外,《上海国资委监管企业招标投标合规管理问答》[注4]中亦陈述了“即使该工程建设项目的实施在中国境外,只要是招标活动在中国境内进行,应当适用我国《招标投标法》,在满足特定条件时依法必须进行招标”的观点。
03
我国强制招标制度的立法展望
按照2019年《政府工作报告》关于改革完善招投标制度的部署要求,为深化招投标领域“放管服”改革、优化营商环境、解决招投标市场存在的突出问题、促进经济高质量发展,国家发展和改革委员会牵头会同有关部门起草了《中华人民共和国招标投标法(修订草案公开征求意见稿)》(以下简称“修订草案”),于2019年12月3日至2020年1月1日向社会公开征求意见。该修订草案回应了业界缩小强制招标范围的期待,其中对《招标投标法》的第三条进行较大幅度的调整,具体如下:
根据修订草案中的表述,“大型基础设施、公用事业等关系社会公共利益、公众安全的项目”不再纳入到强制招标范围中,而将目前实践中新出现的“采取政府和社会资本合作模式的工程建设项目”(即PPP模式的工程建设项目)明确纳入到强制招标范围。此外,修订草案中将必须招标建设工程项目中造价服务采购新增为达到规定规模标准需要进行招标的单项采购。
根据国家发展和改革委员会公布的数据,修订草案在向社会公开征求意见过程中,通过网上留言方式共征集到574条意见和建议,还有部分行业协会、商会、外国使馆、企业和个人通过其他方式提出多条意见和建议。[注5]国务院办公厅于2021年5月27日印发的《国务院2021年度立法工作计划》提及“招标投标法修订草案……预备提请全国人大常委会审议。”相信不久的将来,新的《中华人民共和国招标投标法》将秉承深化“放管服”的原则进一步回应市场的迫切期待,同时强制招标项目具体范围和规模标准的规定也将必然随之调整。
注释及参考文献
作者简介
杜玉松
国浩北京管理合伙人
业务领域:资本市场、投资基金与私募股权、建设工程与房地产
邮箱:duyusong@grandall.com.cn
郭敬
国浩北京律师
业务领域:建设工程与房地产、投资与并购
邮箱:guojing@grandall.com.cn
廖理琳
国浩北京专业顾问
业务领域:建设工程与房地产,科技、电信与互联网,投资与并购
邮箱:liaolilin@grandall.com.cn
相关阅读
【 特别声明:本篇文章所阐述和说明的观点仅代表作者本人意见,仅供参考和交流,不代表本所或其律师出具的任何形式之法律意见或建议。】

