前言:2024年3月18日,最高人民法院、最高人民检察院发布了《关于办理危害税收征管刑事案件适用法律若干问题的解释》(法释〔2024〕4号,以下简称“新解释”),自2024年3月20日起施行。
新解释的出台无疑将对危害税收征管类犯罪的法律适用产生诸多影响。但当前危害税收征管类犯罪的14个罪名中,案发最多的是虚开增值税专用发票罪,据两高“涉税犯罪司法解释暨典型案例新闻发布会”上最高人民检察院法律政策研究室副主任余双彪的通报,全国检察机关近五年来办理的涉税案件中,虚开增值税专用发票罪、虚开发票罪占到91.9%,其中虚开增值税专用发票罪占到80%左右,并且实践中法律适用争议最多的也是这个罪名,因而涉税新解释的出台对司法实践影响最大的也是第十条、第十一条关于虚开增值税专用发票罪定罪量刑的内容。
本文通过对照即将废止的《最高人民法院关于适用<全国人民代表大会常务委员会关于惩治虚开、伪造和非法出售增值税专用发票犯罪的决定>的若干问题的解释》(法发〔1996〕30号,以下简称“96解释”),对新旧司法解释就虚开增值税专用发票罪定罪量刑的变化及对司法实践的影响进行了梳理。
目 录
一、新解释对“虚开”行为定义的调整
二、新解释增加了“不以虚开论处”的例外性规定
三、新解释对虚开目的犯、结果犯性质的明确
四、新解释虚开增值税专用发票罪量刑标准的调整
五、新解释对虚开增值税专用发票罪司法实践的影响
六、新解释施行后可能出现的问题
01
新解释对“虚开”行为定义的调整
96解释规定了虚开行为的三种情形:(1)没有货物购销或者没有提供或接受应税劳务而为他人、为自己、让他人为自己、介绍他人开具增值税专用发票;(2)有货物购销或者提供或接受了应税劳务但为他人、为自己、让他人为自己、介绍他人开具数量或者金额不实的增值税专用发票;(3)进行了实际经营活动,但让他人为自己代开增值税专用发票。
新解释第十条第一款对虚开行为的定义有以下调整:
1. 将96解释表述的“没有货物购销或者没有提供或接受应税劳务”一语概括表述为“没有实际业务”,将96解释规定的前两种虚开的情形修改为“没有实际业务,开具增值税专用发票……”和“有实际应抵扣业务,但开具超过实际应抵扣业务对应税款的增值税专用发票……”。
2. 删除了96解释规定的 “进行了实际经营活动,但让他人为自己代开增值税专用发票”第三种情形。
3. 增加了“对依法不能抵扣税款的业务,通过虚构交易主体开具增值税专用发票”、“非法篡改增值税专用发票……相关电子信息”两种情形,并以“违反规定以其他手段虚开”作为兜底条款。
4. 删除了96解释中“为自己、为他人、让他人为自己、介绍他人”的表述(刑法第二百零五条的罪状中已有表述),但新解释第十二条对第二百零五条之一“虚开发票罪”中虚开行为的定义依然保留了“为自己、为他人、让他人为自己、介绍他人”的表述。
需要重点关注的是,新解释删除了96解释“有货代开”亦为虚开的定义,这意味着在有真实业务发生的前提下,即便是行为人从第三方取得发票,新解释已不再认定为虚开。
02
新解释增加了“不以虚开论处”的例外性规定
新解释第十条第二款规定,“为虚增业绩、融资、贷款等不以骗抵税款为目的,没有因抵扣造成税款被骗损失的,不以本罪论处,构成其他犯罪的,依法以其他犯罪追究刑事责任”。
03
新解释对虚开目的犯、结果犯性质的明确
从新解释的变化看,对于实践中争论不休的虚开增值税专用发票罪是否应当具有骗取税款目的和造成国家税款损失结果的问题,笔者认为新解释已体系性地予以了明确,体现在:
第一,新解释否定了96解释的“有货代开”亦为虚开的定义,意味着立法者已明确认为有真实业务、没有(也不可能)造成增值税被骗抵结果的开票行为不是虚开。
第二,新解释关于不以虚开论处的例外性规定,进一步明确了虚开应当具有骗抵税款的目的,并造成税款被骗抵的结果。
第三,新解释第十条第一款第(二)项规定,只有超过实际应抵扣业务对应税款的增值税专用发票的开票行为才是虚开,显然是因为,在“票货分离”型“虚开”的情形中,没有超过实际应抵扣业务对应税款部分的开票行为,同样不具有骗抵税款目的、亦不可能造成增值税被骗抵的结果。
第四,96解释对虚开的量刑标准除数额标准外还有情节标准,规定了“致使国家税款被骗取5万元以上、50万元以上”(即行为结果)分别可认定为“情节严重、情节特别严重”,但2018年最高人民法院《关于虚开增值税专用发票罪定罪量刑标准有关问题的通知》(法〔2018〕226号,以下简称“2018通知”)废除了情节标准,只规定了数额标准,某种意义上排除了虚开的结果犯性质。而新解释第十一条重新规定了虚开量刑的情节标准,即将“在提起公诉前,无法追回的税款数额达到30万元以上、300万元以上”的行为结果分别作为“情节严重、情节特别严重”的量刑标准。
可见,新解释对虚开目的犯、结果犯的性质予以明确,为长久以来的争论提供了指引和规范。
04
新解释虚开增值税专用发票罪量刑标准的调整
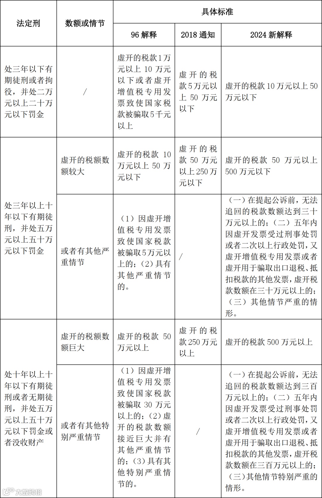
新解释出台之前,对于虚开增值税专用发票罪的量刑标准,先后有96解释、2018通知两个规定。笔者以表格形式将虚开的量刑标准变化梳理如下:
另外,新解释第二十条规定,“单位实施危害税收征管犯罪的定罪量刑标准,依照本解释规定的标准执行”,也即虚开的单位犯罪与自然人犯罪量刑标准一致。
05
新解释对虚开增值税专用发票罪司法实践的影响
新解释就虚开增值税专用发票定罪的规定,若论其最大的变化,概言之,是对虚开行为的认定从长久以来偏重于对行为本身的评价调整为对行为主观目的和行为结果的评价,即只有具有骗取税款目的,并造成国家税款被骗取结果的开票行为才能认定为虚开。正如两高“涉税犯罪司法解释暨典型案例新闻发布会”上最高人民法院刑四庭庭长腾伟在通报中所言,新解释对此罪名进行了限缩,以防止轻罪重判。
但没有骗取税款目的、未造成国家税款被骗取后果的“虚开”行为依然具有社会危害性,不可能一概作无罪处理。那么,今后该当如何处理?对此,据笔者理解,新解释虽未直接言明,但已作了体系性的安排:
一是第十条第二款关于就没有骗取税款目的、未造成国家税款损失而不以虚开论处的情形,同时规定了“构成其他犯罪的,依法以其他犯罪追究刑事责任”;
二是第一条第一款对逃税罪行为的定义第(三)项将“虚抵进项税额”规定为逃税的“欺骗、隐瞒手段”之一;
三是第七条关于骗取出口退税行为的定义,在第(一)项中将“使用非法购买的增值税专用发票申报出口退税”规定为“假报出口或者其他欺骗手段”之一。
由此,笔者认为,立法者可能已然认识到,当前虚开增值税专用发票罪的形态,与1995年该罪名初次立法时大量出现的通过虚开、伪造、非法出售、非法购买增值税专用发票等手段直接骗抵税款的犯罪形态(直接危害了增值税的征管秩序),在整体上已截然不同;当前更多的是有真实业务但出于不缴、少缴税款目的“有货虚开”或“票货分离虚开”,或一些虽无真实业务但开票非出于抵扣增值税目的(如新解释所列举的为虚增业绩、融资、贷款等目的,及现实中多有出现的为逃避成品油消费税等其他税种目的)的“虚开”;而纯粹为非法牟利目的、以“空壳公司”虚开、暴力虚开、倒卖发票等职业化虚开现象,经过多年来的严打亦趋于减少,“虚开”对税收征管秩序的危害已从直接危害转向间接危害,对“虚开”的规制也应当回归到“发票管理秩序犯”的轨道。
基于以上认识,笔者认为今后的司法实践对于虚开增值税专用发票罪的处理可能出现重大变化,即虚开案件将大幅度减少,而“非法出售增值税专用发票罪”“非法购买增值税专用发票罪”这两个先前几乎“僵尸化”的罪名将被激活而大量出现,理由是:对于虚开的认定,实践中可能会要求证明行为人具有骗税目的和给国家造成的税款损失数额。相较于查清行为人是否具有骗税目的和行为造成的税款损失数额,证明“非法出售”“非法购买”的行为要轻松得多,因此对于不能证明行为人具有骗税目的,不能查清行为造成的税款损失数额的,极可能按照刑法第二百零七条的“非法出售增值税专用发票罪”和第二百零八条的“非法购买增值税专用发票罪”处理;也有部分案件可能按照逃税罪处理。
06
新解释施行后可能出现的问题
新解释的出台也可能引发新的实践问题:
1. 根据新解释第十条第二款的规定,对于之前实践中一般不作有罪处理的“对开”“环开”类案件,是否反而有可能按照“非法出售”“非法购买”定罪?毕竟该类开票行为违反发票管理秩序的社会危害性并没有归零。
2. 新解释第十条第二款表述的“没有因抵扣造成税款被骗损失”中的“税款”是否仅指增值税?实践中,因成品油变票虚开案件造成消费税损失(未因抵扣造成增值税损失)是一些法院认定此类案件为虚开的成熟理由。
3. 对于“有货虚开”的受票方,若以不具有骗税目的、未造成税款损失而按“非法购买”处理,法定最高刑为五年;而对于“有货虚开”的开票方(典型的为“富余票”虚开),在不具有骗税目的、未造成税款损失的情形下只能按照“非法出售”处理,而“非法出售”的法定最高刑为无期。同样是违反发票管理秩序的实质危害,刑事责任上却天差地别,两者的罪责刑似难相适应。
随着新解释的逐步施行,除上述问题外,可能会出现更多的实践问题。此时,便需要司法机关以内部指导意见、指导性案例的方式等方式予以明确和指引,让我们拭目以待!
作者简介
王建波
国浩杭州合伙人
业务领域:刑事、税收与证券领域行政争议解决
邮箱:wangjianbo@grandall.com.cn
【 特别声明:本篇文章所阐述和说明的观点仅代表作者本人意见,仅供参考和交流,不代表本所或其律师出具的任何形式之法律意见或建议。】

