前言: 《中华人民共和国公司法(2023修订)》(以下简称“新《公司法》”)将有限公司与股份公司的清算义务人主体均确定为董事,且除公司章程另有规定或者股东会决议另选他人外,清算组应由董事组成。董事作为清算义务人,应当在公司解散事由出现之日起15日内组成清算组进行清算;作为清算组成员,应基于忠实勤勉原则履行清算职责;否则,董事即存在被公司或公司债权人追索并承担赔偿责任的潜在法律风险。就此,董事在新《公司法》下应如何有效防范和规避自身的清算责任风险,值得我们做深入讨论。
目 录
一、新《公司法》下的董事清算责任及溯及力
二、董事清算责任的主动防范
三、董事清算责任的被动防御
01
新《公司法》下的董事清算责任及溯及力
(一) 新《公司法》下的董事清算责任
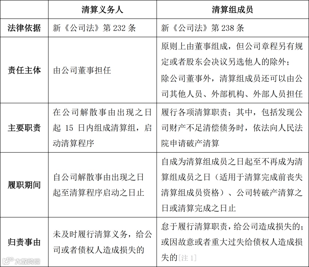
新《公司法》对标《民法典》的相关规定,在现行《中华人民共和国公司法(2018修正)》(以下简称“现行公司法”)的基础上进一步完善了公司清算制度,明确了清算义务人及其责任。就此,在新《公司法》下的董事清算责任,主要体现在“清算义务人的职责”以及“清算组成员的职责”两个方面,具体如下:
(二) 董事清算责任适用的溯及力
新《公司法》有关“董事清算责任”的规定是否具有溯及力?也即,新《公司法》施行后,对于人民法院尚未审结的和新受理的,公司解散事由发生在新《公司法》施行之前的民事案件,应当根据公司解散事由发生当时的法律来确定清算责任主体及其法律责任,还是应当根据新《公司法》来确定清算责任主体及其法律责任?
就此,基于“法不溯及既往”的基本法治原则,以及参照《最高人民法院关于适用〈中华人民共和国民法典〉时间效力的若干规定》以及《最高人民法院关于适用〈中华人民共和国公司法〉若干问题的规定(一)(2014修正)》确定的“有利溯及”及“新增溯及”原则[注2],笔者认为:
1. 新《公司法》施行后,对于人民法院尚未审结的和新受理的,公司解散事由发生在新《公司法》施行之前的民事案件,原则上应当根据公司解散事由发生当时的法律来确定清算责任主体及其法律责任,即:有限公司的清算责任主体为公司股东,股份公司的清算责任主体为公司董事和控股股东;如前述清算责任主体未在法定期限内成立清算组开始清算,导致公司财产贬值、流失、毁损或者灭失的,其应在造成损失范围内对公司债务向公司债权人承担赔偿责任;如前述清算责任主体因怠于履行义务,导致公司主要财产、账册、重要文件等灭失,无法进行清算的,其应对公司债务向公司债权人承担连带清偿责任。
2. 新《公司法》施行后,对于人民法院尚未审结的和新受理的,公司解散事由发生在新《公司法》施行之前的民事案件,如“公司解散事由”“未及时进行清算”的法律事实一直持续至新《公司法》施行后的,则根据过往司法实务[注3],届时存在司法机构适用新《公司法》来确定清算责任主体的潜在法律风险,尤其是在公司本身具备清算条件而相关责任主体怠于履行清算责任的情形下。
02
董事清算责任的主动防范
在担任公司董事职务期间或不再担任公司董事职务后,相关人员均可通过多种措施和方式来主动防范其在新《公司法》项下的清算责任风险。
(一) 及时依法履行清算义务和清算职责
1. 及时组建清算组,启动清算程序
在新《公司法》下,董事作为公司清算义务人,应当在公司解散事由出现之日起15日内及时组成清算组进行清算,以避免将来因“未及时履行清算义务”而被追责。特别的,基于前文有关“董事清算责任适用的溯及力”相关分析,即便公司清算事由发生于新《公司法》施行之前,在新《公司法》施行后,“公司解散事由”“未及时进行清算”的法律事实仍一直持续的,则仍建议公司时任董事根据新《公司法》的相关规定,积极履行相关清算义务,并就其履职行为进行适当留痕,以有效防范清算相关风险。
2. 基于忠实勤勉原则,履行各项清算职责
董事在作为清算组成员时,应基于忠实勤勉原则,及时、妥善履行各项清算职责。其中,除清理公司财产、编制资产负债表和财产清单、处理与清算有关的公司未了结的业务、清缴所欠税款以及清算过程中产生的税款外,还需特别关注:
(1) 妥善接收和保管公司主要财产、账册和重要文件
清算组在公司清算期间,应负责及时向公司的法定代表人、财务管理人员和其他经营管理人员接收公司的主要财产、账册、重要文件等,并对相关财产和资料进行妥善保管,否则其即存在被认定为“怠于履行清算义务”的潜在法律风险。[注4]特别的,如在公司发生解散事由之前或之时,公司的主要财产、账册、重要文件等即已灭失,客观上无法清算的,则董事应在第一时间搜集并妥善留存与此相关的证据材料,以免将来因无法举证证明该等事项而被归责。
(2) 及时通知债权人申报债权
清算组应当通过书面通知、公告等方式,通知债权人申报债权;亦即,清算组应当自成立之日起10日内通知公司债权人,并于60日内在报纸上或者国家企业信用信息公示系统公告。其中,对于已知债权人,应及时书面通知其申报债权,否则如因清算组未书面通知导致公司债权人未能或无法申报债权并因此而造成损失的,清算组成员存在被要求基于其过错承担相应赔偿责任的潜在法律风险。[注5]
(3) 避免无法律依据的个别清偿
清算组在公司清算期间,应依法清理公司债权债务。其中,清算组应根据法定的清偿顺序及比例向公司债权人进行清偿。特别地,如清算组以公司财产向个别债权人进行清偿,并给其他债权人造成损失的,则其存在被要求承担相应赔偿责任的潜在风险。[注6]
(4) 依法制作清算报告并办理公司注销登记
公司清算结束后,清算组应当依法制作清算报告,申请注销公司登记。否则,如公司未经依法清算,清算组即以虚假的清算报告骗取公司登记机关办理法人注销登记的,则清算组成员存在被公司债权人要求其对公司债务承担相应赔偿责任的潜在风险。[注7]
(二) 离任时要求公司及时办理变更登记
公司董事作为一项公司应当向登记机关办理备案登记的信息,经备案登记后即对外具有公示效力。如公司董事发生变更,应依法办理相应的变更登记;亦即,公司应当自作出变更决议或决定之日起30日内向登记机关办理备案;否则,未经变更登记,不得对抗善意相对人。就此,如董事因离职、辞任等原因不再担任公司董事职务时,则应及时要求公司办理相应的变更备案登记;否则,如公司未及时办理相应的变更登记,则在公司债权人基于公司无法清算为由主张董事对公司债务承担赔偿责任时,相关人员难以“其并非是公司董事”为由来进行抗辩。[注8]
(三) 避免代“影子董事”担任董事职务
实务中,存在诸多代为他人在公司担任董事职务的情形,甚至部分人士以此作为一项“职业”。但如前所述,基于工商备案信息的公示效力以及公司债权人对公司登记信息的信赖利益,在公司债权人基于公司无法清算为由主张董事对公司债务承担赔偿责任时,代为他人在公司担任董事职务的人员,也较难以“其并未公司真实董事”“其并未实际行使董事职权”等为由来进行抗辩。[注9]
(四) 妥善做好清算履职工作的留痕
董事作为清算义务人履行清算义务,以及作为清算组成员履行清算职责时,应及时以适当的方式就其履行相关职责的情况进行留痕,并妥善保管好相关文件、材料,以便证明其已为履行清算义务采取了积极措施。例如,董事应妥善留存其要求公司相关人员移交公司账册等材料的通知、函件、交接单据等材料,或在无法自主清算而申请强制清算时的相关材料。否则,即存在因“举证不能”而承担相应法律责任的不利后果。[注10]
(五) 及时依法申请强制清算
董事作为清算组成员之一时,如发生无法组建清算组、其他清算组成员故意拖延清算或清算组出现僵局而无法作出有效决定等情形时,应在妥善留存相关证据材料的情况下,及时依法申请人民法院指定有关人员组成清算组进行清算,以避免因被认定为“未及时履行清算义务”或“怠于履行清算义务”而承担相关的赔偿责任。
(六) 由公司投保董事责任险
在担任公司董事期间,董事可以通过由公司为其购买董事责任保险的方式,来进一步防范其在履行清算职责过程中的赔偿责任。亦即,就其履行清算职责过程中,因其过失行为而给公司及/或公司债权人造成损失时,由保险机构来承担相应的补偿,而非由董事个人承担相应的法律责任。
03
董事清算责任的被动防御
在公司及/或公司债权人向董事主张损害赔偿责任时,需要满足一定的程序要件和实质要件,如“相关当事方主体适格”“权利主体的请求权仍在诉讼时效内”“董事存在未及时履行清算义务或怠于履行清算职责的情形”“公司及/或公司债权人存在损失”“董事未及时履行清算义务或怠于履行清算职责的行为与公司及/或公司债权人的损失之间存在因果关系”等。相应地,董事在相关纠纷中可就此提出相应的程序和实体抗辩,以规避相应的法律责任。
(一) 程序方面的抗辩
1. 权利主体不适格
人民法院在审理债务人相关人员下落不明或者财产状况不清的破产案件,判定债务人相关人员承担责任时,应当依照企业破产法的相关规定(而非《最高人民法院关于适用〈中华人民共和国公司法〉若干问题的规定(二)(2020修正)》第18条第2款的规定”)来确定相关主体的义务内容和责任范围。[注11]就此,如董事未及时履行清算义务或怠于履行清算职责并给公司造成损失的,在公司进入破产清算后,董事在前述情形下应对公司承担的损害赔偿款项应属于公司的破产财产,应当由破产管理人依法追索并分配给公司全体债权人。就此,在前述情形下,如公司的个别债权人届时以自身名义向公司董事主张清算相关赔偿责任的,则董事可以“公司债权人并非适格的原告”为由进行抗辩。[注12]
2. 义务主体不适格
如公司章程另有规定或者经公司股东会决议另行选定他人作为清算组成员的,亦即公司董事并未作为清算组成员时,在公司及/或公司债权人基于“怠于履行清算职责”而向公司董事提出损害赔偿主张时,董事可以以“其并非清算组成员,不负有履行清算职责的义务,不是案件适格被告”为由进行抗辩。
另外,如个人的身份信息被冒用并被作为公司董事的信息进行工商备案登记,在此情形下,相关人员在清算责任赔偿纠纷中可以提出“其并非公司真实董事”的相关抗辩。但对于该种抗辩,司法机构通常会要求抗辩人员承担较高的举证责任,否则基于个人对其身份信息的合理注意义务以及公司登记信息的公示效力,一般不会被司法机构采纳,尤其是当抗辩人与公司的股东或高管存在亲属等特殊关系时更是如此。[注13]
3. 权利主体的请求权已过诉讼时效
在董事未及时履行清算义务或怠于履行清算职责并给公司及/或公司债权人造成损失时,如相关权利主体未及时主张相关权利的,则将丧失胜诉权,董事可以“公司债权人对公司提出的债权请求权已过诉讼时效”“公司债权人对董事提出的侵权损害赔偿请求权已过诉讼时效”为由进行抗辩。[注14]
其中,就公司债权人对清算责任主体提出的损害赔偿请求权,在诉讼时效的起算时点方面,司法实务中存在多种不同的观点。例如,有的法院以公司债权人知道公司发生解散事由及清算责任主体的身份信息之日作为诉讼时效的起算时点;[注15]有的法院认为应从公司解散事由出现之日起满15天后开始计算诉讼时效;[注16]有的法院认为应以司法机构认定公司清算不能或无法清算作为诉讼时效的起算时点;[注17]有的法院认为如清算责任主体怠于履行清算义务的状态一直持续,则不存在诉讼时效的问题。[注18]
特别地,董事在主张前述抗辩时,应举证证明“权利主体此前即已知道或者应当知道‘清算义务人未及时履行清算义务’‘公司无法进行清算’等相关事实”,否则需承担举证不利的法律后果。[注19]
另外,值得特别注意的是,诉讼时效抗辩应在一审期间提出,否则如在二审期间提出的,人民法院不予支持,除非能够基于新的证据证明权利主体的请求权已过诉讼时效期间。[注20]
(二) 实体方面
1. 董事不存在未及时履行清算义务或怠于履行清算职责情形
如董事作为清算义务人或清算组成员,已依法及时履行清算义务或清算职责的,则其在相关的纠纷中可提出“其不存在未及时履行清算义务或怠于履行清算职责情形”的抗辩。当然,董事需就该等抗辩承担相应的举证责任。例如,其能够举证证明其已经为履行清算职责作出了积极努力、采取了积极措施,或者公司未能进行或完成清算是因其他人员或事件所致(如由于实际控制公司主要财产、账册、重要文件的股东或其他人员故意拖延、拒绝配合等原因所致)。否则,其将承担举证不能的法律后果,即会被认定为存在“未及时履行清算义务”或“怠于履行清算职责”的行为。[注21]
2. 公司不存在无法清算的情形
公司债权人请求清算责任主体对公司债务承担连带清偿责任时,除清算责任主体需存在怠于履行清算义务的前提条件外,还需因其怠于履行清算义务的行为导致“公司主要财产、账册、重要文件等灭失,无法进行清算”的结果。就此,如清算责任主体能够举证证明其有妥善保管公司主要财产以及账册、重要文件等材料,公司并不存在无法进行清算的情况,则其无需承担相应的法律责任。[注22]
值得关注的是,公司无法清算或清算不能通常只能由人民法院经审查后进行认定,尽管如此,但申请公司强制清算并非公司债权人向清算责任主体追责的前置要求。[注23]
3. 未给公司及/或公司债权人造成损失
即便董事存在“未及时履行清算义务”或“怠于履行清算职责”的行为,但并未因此而给公司及/或公司债权人造成损失的,则董事也无需承担相应的法律责任。在清算责任主体存在“未及时履行清算义务”或“怠于履行清算职责”的行为,且公司债权人经申请公司强制清算而仍未获得清偿时,清算责任主体怠于履行清算义务的行为通常会被认定为给公司债权人造成了损失。[注24]特别地,在司法实务中,公司作为被执行人的强制执行案件因无财产可供执行等原因而被执行法院终结执行程序时,并不能够当然据此得出“公司在执行案件终本时即已无财产或公司财产即已灭失”“公司无财产可向公司债权人清偿”或“公司在此情形下即便及时进行清算,公司债权人也无法获得清偿”等事实或结论。[注25]也即,公司作为被执行人的执行案件终结本身与是否给债权人造成损失的认定之间并无直接关联。
4. 董事的行为与公司及/或债权人遭受的损失之间不存在因果关系
公司及/或债权人遭受损失,且该等损失与清算责任主体的行为之间存在因果关系,是清算责任主体向公司及/或债权人承担赔偿责任的重要构成要件,也是司法实务中的主要争议焦点之一。对此,基于“谁主张、谁举证”原则的原则,权利主体在向董事主张清算责任相关权利时,应就前述事项承担举证责任,否则需承担举证不利的法律后果。[注26]
但需特别关注的是,在公司发生解散事由时,通常会被推定为公司具备清算条件;而清算责任主体负有妥善保管公司主要财产、账册、重要文件的职责,如其无正当理由拒不提供或无法提供相关财产或材料,则其怠于履行清算义务的行为通常会被认定为与公司的主要财产、账册、重要文件的灭失之间存在因果关系,[注27]进而被认为其行为与公司无法清算以及公司及/或债权人遭受的损失之间存在因果关系。
如若清算责任主体认为公司无法进行清算系基于其他原因所致,即其怠于履行清算义务与公司无法清算、公司及/或债权人损失之间不存在因果关系的,则清算责任主体应就此提供相应的证据予以证明。例如,能够举证证明公司的主要财产、账册、重要文件等的灭失在公司解散事由发生之前即已发生,或公司无法清算的事实在公司解散之前即已存在。[注28]否则,将承担举证不利的法律后果。[注29]
注释及参考文献
作者简介
吴雄雁
国浩上海合伙人
业务领域:私募基金、投融资、争议解决
邮箱:wuxiongyan@grandall.com.cn
相关阅读
【 特别声明:本篇文章所阐述和说明的观点仅代表作者本人意见,仅供参考和交流,不代表本所或其律师出具的任何形式之法律意见或建议。】

