目 录
一、什么是算法?
二、仅作为“人类智力活动规则”的算法
三、作为专利的一部分进行保护
四、通过著作权法进行保护
五、商业秘密的保护
六、算法保护新路径的探索
七、结语
一
什么是算法?
“算法”(algorithm)是一种解决问题的清晰、有限的步骤序列,它的表现形式呈现出多样化的特征,它既可以是数学公式,也可以是直观的步骤、流程、规则等方法。公元 9 世纪,算法第一次被波斯数学家花剌子密提起;高斯函数、布尔逻辑等数学理论成就了今天的算法世界。
在人工智能时代,算法虽然常出现在计算机、互联网的技术语境中,但它本身不必然依赖于任何具体的编程语言或计算机系统。通俗易懂地说,它可以是“做一杯咖啡的步骤”:
表1:做一杯咖啡的步骤
这个过程就是一个算法,它描述了如何从一组初始条件(有咖啡粉和水)到达一个期望的结果(一杯咖啡)的步骤序列。
(一) 计算机程序中的算法
随着计算机乃至人工智能技术的兴起,为了让电脑能够读懂和实现人类的算法,则需要用到“源代码”(Source Code)。
“源代码”是人类用某种编程语言(可以是Python、C++或其他)写成的一系列指令,用于告诉计算机如何执行特定的任务。继续使用咖啡的例子,我们可以用Python编写一个简单的程序来表示上述的咖啡制作过程:
图1:用Python编写程序表示咖啡制作过程
源代码是人类仍可以理解的一种语言,但离计算机的理解和执行还差一些距离,需要通过编译器或解释器将其转化成计算机可执行的形式,如“目标码”。目标码是为人所熟知的一系列二进制指令,其专门为计算机架构或处理器设计,难以为人类所读取。而“计算机程序”是源代码经过编译和链接后形成的软件(如图2所示),它包含了执行特定任务所需的所有代码、指令和资源。
计算机程序就像是根据食谱开发的一款在线咖啡制作应用,这个应用将食谱(源代码)转换成用户可以通过点击和拖动来制作的互动体验。它可能还包括额外的功能,比如计时器、材料清单和提示音。当上面的Python源代码被Python解释器执行时,它变成了一个“计算机程序”,而这种程序是计算机可以理解和执行的,它可以实现源代码所描述的算法。
图2:“计算机程序”的形成过程
(二) 算法知识产权保护的必要性与难点
通过对以上概念的条分缕析,我们看到一个计算机程序(或者更为我们所知的一个软件、APP应用)在抽丝剥茧后的核心技术原点往往是算法,优秀的算法是软件开发成功的关键之一,对于提升用户体验和推动技术进步具有重要意义。
而企业在软件开发过程中,往往会投入大量的人力、物力来精进算法,在《关于加强互联网信息服务算法综合治理的指导意见》(国信办发文〔2021〕7号)中,强调了推动算法的原始创新和维护算法知识产权的重要性。
但是,算法的多样化表现形式导致算法受知识产权保护的边界模糊,在目前的知识、技术保障的法律框架下,应如何保护算法,是一个值得从理论和实务角度进行探讨的问题。
二
仅作为“人类智力活动规则”的算法
根据《专利法》第二十五条,“智力活动的规则和方法”不授予专利权。因为人类智力活动的规则、抽象思维和逻辑具有普遍性和必要性,例如加减乘除、圆周率、牛顿运动定律、欧几里得几何公理、费马大定理这些广为人知的基础运算规则、基本计算方式、公式,它们是社会共同的财富,是人类进行智力活动的原点和基础,不应被独占,否则可能会限制创新和公平竞争,与知识产权法律鼓励创新和保护具体成果的目的相悖。
最新修订的《专利审查指南(2023)》也维持一直以来的审查基准,即:若权利要求仅涉及抽象算法,而不包含任何技术特征,则该权利要求属于智力活动的规则和方法,不授予专利权,以其中给出的典型示例来看:
表2:一种不能授予专利权的建立数学模型的方法示例
综上,当算法仅体现为数学领域公认的基础运算规则、基本计算方法,或是用于阐释自然现象和客观规律的公式时,它们属于公共知识领域,是基础科学的一部分,它们不受知识产权法律的保护。
那么,又应该拿什么保护算法呢?
三
作为专利的一部分进行保护
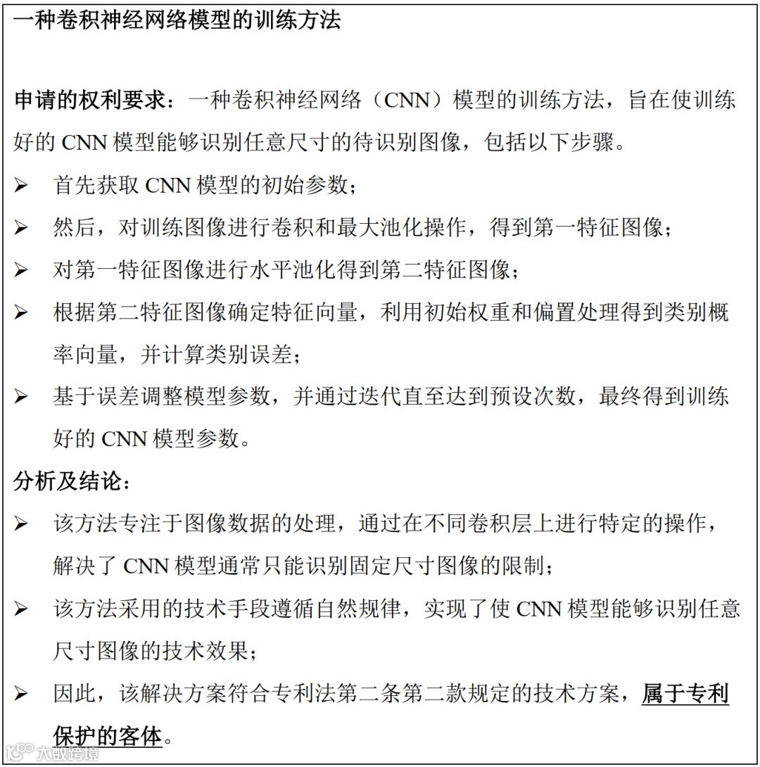
随着涉及人工智能、互联网+、大数据以及区块链等含算法特征的发明专利申请日益增加,国家知识产权局从2019年12月修订的《专利审查指南(2019)》开始,明确了对于包含算法特征或商业规则和方法特征的发明专利申请的审查标准;该标准沿用至今,认为若算法能够与技术特征相结合,整体上展现出其采用了技术手段解决技术问题,并且获得了技术效果,则该权利要求限定的解决方案就脱离了普遍意义的智力活动的规则和方法,从而成为一项技术方案,属于《专利法》保护的客体。例如:
表3:一种可以授予专利权的有算法特征的专利权示例
美国专利法判例也采取类似的原则,在Arrhythmia Research Technology v. Corazonix案中,[注1]原告公司起诉被告公司侵犯其专利权,该专利涉及将人类心电信号转换为心电图的软件算法。法院认为,尽管该软件算法涉及数学运算,但它实际上是在处理和分析生理信号,具有实际应用价值,因此应被视为专利保护的客体,而不是抽象的数学原理。
但是,随着人工智能等算法的愈加复杂以及其与实际技术的结合逐步突破传统模式,一项复杂精妙的算法到底是不受专利保护的智力活动的规则还是具备算法特征的专利发明,其间的界限在纷繁众多的实际情况中可能愈加模糊;传统的专利权制度是否足以给与新的算法充分的认可和足够的保护,是算法系其核心竞争力的公司需要慎重考虑的问题。
四
通过著作权法进行保护
依据《中华人民共和国著作权法》(以下简称《著作权法》)第三条的规定,“计算机软件”是受著作权保护的“作品”;如上文所述,当算法以计算机代码的形式成为“计算机软件”的一部分时,其自然也相应地受到著作权的保护。
同时,《著作权法》要求受保护的“计算机软件”需是以“一定形式”表现出来的作品,即遵循“思想表达二分”的原则:法律保护作品的特定形式的表达,而非保护作品的内在思想。该原则在《计算机软件保护条例》中也得到了贯彻,该条例明确了对软件著作权的保护不延及开发软件所用的思想、处理过程、操作方法或者数学概念等。在此原则之下,即使两款软件具有相同的功能、采用相同的基础算法,只要它们的代码实现形式不同,都可以分别获得著作权保护。
正因为此,《著作权法》在保护算法时难以达到理想效果,因为算法一旦以一种表达方式呈现出来,一个普通水平的程序员可以轻松地通过完全不同的表达方式进行“表达转换”。与其他作品类型相比,这种转换既成本低廉,又并不困难。
为此,在司法实践中,有建议认为[注2]对于涉及计算机软件程序的侵权比对,不能仅仅从表达不同就得出不侵权的结论,还要重视并结合计算机领域专家的专业观点和鉴定意见进行综合判断,而不能简单地根据思想表达二分法得出结论。
然而,即便如此,从掌握算法的权利人角度,在布局算法保护路径时,有必要考虑比著作权更适宜的保护框架。
五
商业秘密的保护
上文所述的专利权或著作权保护的路径实际都存在形式上被替换、思想方法内核被转用的风险,因而在实际操作中,通过商业秘密的方式保护算法的路径也是常常被采用的。
根据《中华人民共和国反不正当竞争法》(以下简称《反法》)规定,商业秘密的界定采用“秘密性、价值性、相应保护措施”三要件说。而作为企业核心技术的算法往往均可满足该三要件:
司法实践中,已有判例确认了算法可作为企业商业秘密进行保护。在智某公司起诉光某公司等侵犯商业秘密案中,深圳市中级人民法院认为,“算法的核心是模型的选择优化,即使采用的技术都是公开模型,但如果具体模型选择和权重排序等是权利人通过大数据的收集、处理和测试后的技术成果,构成了最优选择,且不为公众所知悉,就有可能作为商业秘密予以保护。”[注3]此案例被认为是首次肯定了将算法作为商业秘密保护的路径,对数字经济中的知识产权保护具有里程碑意义。
实际上,在美国,以商业秘密保护算法的主张同样受到法院的支持。在State v. Loomis 一案中,[注4]法官便以商业秘密保护为由驳回了 Eric Loomis 的关于智慧司法产品 COMPAS 算法公开的要求。在 Viacom v. YouTube一案中,[注5]尽管审查计算机源代码是认定搜索算法是否存在不公正性的唯一方案,但法院同样以计算机源代码的商业秘密属性亟需保护为由拒绝了原告强制披露的请求。
商业秘密保护路径目前能为算法提供相当大范围和限度的保护,但考虑到对算法风险规制和个人信息保护的需求,以及非歧视、无害与公平公正的价值取向,并为了避免“算法黑箱”,企业需要承担算法透明、算法解释等义务,但对算法进行商业秘密保护的需求又往往需要强化算法信息的保密力度,二者的利益平衡有待进一步构建。
六
算法保护新路径的探索
(一) 多种保护路径的结合
根据上述不同知识产权保护路径的优势和短板,企业可以根据不同算法及同一算法在不同阶段的保护需求,匹配相应的保护路径,例如:
图3:知识产权保护组合
(二) 新制度的展望
随着人工智能、互联网领域新技术的不断涌现,算法的形式、价值、用途都在不断突破传统模式,因而也不断有呼吁让知识产权制度框架随着新权利客体的新需求而演进发展。
例如,针对“程序算法”(即以计算机语言编译,以代码化指令序列为表现形式,由计算机等装置处理和运行以获得理性结果的算法)提议构建“准专利权”制度,[注6]该种权利允许权利人排除他人使用、运行其程序算法以获得特定结果;在授权审查方面,除了传统专利审查的新颖性、创造性、实用性外,还需审查算法的公平性、可信赖性及风险,以实现算法的透明和可解释性。侵权方面,采用“功能-方式-效果”标准判断算法侵权,即不论外在表达如何,只要两个算法在功能、实现方式和效果上实质相同,即视为侵权。这有助于规制简单替换侵权,促进算法的实质创新。
而针对人工智能算法,有建议[注7]提出应将人工智能算法作为独立的客体,而非计算机软件算法的特例,并从技术角度将其进一步细分为“底层通用算法”和“上层应用算法”,通用算法因其明确的技术性和解决技术问题的目的性,应围绕专利制度进行保护,以激励研发和信息交流;应用算法的技术性较弱,应审慎考虑其专利保护,避免过度保护,同时,可利用著作权和商业秘密制度对应用算法中的适当内容提供保护。
七
结语
算法技术已然成为影响人类社会发展的重要力量,在智能时代扮演着不可或缺的角色。鉴于算法的复杂性和形式的多样性,企业需要根据算法的特点,选取不同的知识产权路径进行有效保护。专利保护可以涵盖算法的具体实现方式让权利人获得独占权,但目前对复杂算法的认可程度和保护力度有限;著作权可以保护算法的具体表达形式,无需满足专利的严格要求,且有更长的保护期,但其仅保护算法的具体表达,无法保护算法的核心思想和原理;商业秘密的路径无需公开算法的具体实现,可以长期保护核心技术,且只要保持算法的机密性,就可以无限期获得保护,但是其一旦算法泄露,就无法获得任何法律保护,也不符合算法透明等相关要求。因而,企业在考虑如何保护核心算法时,需要具体了解相关算法的特征和不同保护路径的优劣,取长补短、因地制宜,建立适宜的保护体系;而从更宏观的层面来说,面对算法这一人类智力的结晶,知识产权法理应积极介入,积极提供保护路径,同时也需要随着技术的革新而不断演进,以期为新的算法、技术提供更能够鼓励创新、保护权益、提高社会收益的法律制度。
注释及参考文献
作者简介
廖理琳
国浩北京合伙人
业务领域:科技、电信与互联网,投资与并购、建设工程与房地产
邮箱:liaolilin@grandall.com.cn
(国浩北京实习生于博涵对本文亦有贡献。)
相关阅读
【 特别声明:本篇文章所阐述和说明的观点仅代表作者本人意见,仅供参考和交流,不代表本所或其律师出具的任何形式之法律意见或建议。】

