前言: 随着境内A股阶段性收紧IPO节奏和国内外经济形势的变化,越来越多的内地企业谋求“出海”,选择到香港、美国、新加坡等地上市。根据公开信息统计,仅2024年以来,已有超过50家内地企业完成港股或美股上市。其中,大部分上市企业背后都能看到国资背景私募基金(以下简称“国资基金”)的身影。
在《境内企业境外发行证券和上市管理试行办法》及配套监管规则适用指引(以下合称“备案新规”)于2023年3月31日起正式实施后,内地企业境外上市已全方位纳入监管。在全新的监管框架体系下,国资基金参与境外上市红筹架构搭建过程中的合规性显得尤为重要。本文将通过分析国资基金参与红筹架构重组的路径和方式,结合笔者代表国资基金完成红筹重组的经验,分享国资基金参与红筹架构搭建的关注要点,以飨读者。
目 录
一、红筹架构重组典型路径
二、国资基金参与红筹架构重组重点关注问题
(一) VIE架构问题
(二) ODI登记程序
(三) 重组对价设置
(四) 进场交易安排
(五) 纳税筹划安排
(六) 特殊股东权利
(七) 员工股权激励
三、结语
一
红筹架构重组典型路径
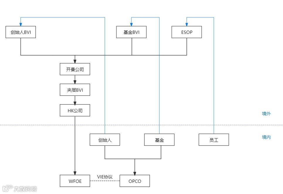
除“H股”上市模式外,内地企业进行境外上市通常需要搭建红筹架构。一般而言,这一过程首先需要内地企业即境内运营实体(Operation Company,“OPCO”)的创始人及基金股东在境外(如英属维尔京群岛,“BVI”)设立持股主体(实践中,持股主体可能还包括员工持股计划,即Employee Stock Option Program,“ESOP”),并由境外持股主体设立拟上市主体(通常设在开曼群岛,“开曼公司”),而后将境内运营实体的股权及/或资产注入或转移至拟上市主体之下,从而实现拟上市主体对境内运营实体及相关资产的持有和控制,并以拟上市主体为平台在海外进行融资和上市。
特别的,对于外资禁止或限制类的行业,通常会采取由拟上市主体通过中间层公司在境内设立的外商独资企业(Wholly Foreign Owned Enterprise,“WFOE”),并与境内运营实体、境内运营实体的股东或实际控制人之间签署一系列可变利益实体(Variable Interest Entities,“VIE”)控制协议的方式(“VIE控制模式架构”),实现拟上市主体合并境内运营实体报表的目的。而对于非外资禁止或限制类的行业,拟上市主体则可通过直接或间接持有境内运营实体股权的方式实现控制(“股权控制模式架构”)。
红筹架构重组的典型路径如下:
重组前:
重组后(股权控制模式架构):
重组后(VIE控制模式架构):
二
国资基金参与红筹架构重组重点关注问题
(一) VIE架构问题
如前所述,在红筹重组中,对于禁止或限制外资的行业,通常会采取VIE控制模式进行重组。在“备案新规”实施后,VIE架构的合规性原则上已获得承认并被纳入监管体系。对于以VIE架构上市的重点关注问题,根据《监管规则适用指引——境外发行上市类第2号:备案材料内容和格式指引》中的规定,发行人存在协议控制架构安排的,应就以下方面进行核查说明:
1. 境外投资者参与发行人经营管理情况,例如派出董事等;
2. 是否存在境内法律、行政法规和有关规定明确不得采用协议或合约安排控制业务、牌照、资质等的情形;
3. 通过协议控制架构安排控制的境内运营主体是否属于外商投资安全审查范围,是否涉及外商投资限制或禁止领域。
除上述合规问题外,以“协议控制”替代“股权控制”对于股东权利的影响亦是搭建VIE架构的关键问题。在实践中,特别是对于国资基金股东而言,在VIE控制模式下的重组,需要对“股权控制”变更为“协议控制”后,对于股东身份权、财产权是否存在损失、“VIE架构”的控制力能否等同于“股权架构”等事项予以重点关注。
(二) ODI登记程序
根据《企业境外投资管理办法》及《境外投资管理办法》等相关规定,境内机构股东在境外(如BVI)设立权益公司,无论是否存在资金实际出境,均需要完成境外投资登记手续(ODI)。有多家境内机构股东的,各股东可选择ODI分别申报,也可由占比最大的股东作为领投方,与其他股东进行ODI联合申报。
根据笔者的经验,在红筹重组中通过ODI方式实现资金实际出境存在可行性案例。而对于国资基金股东而言,如需实现资金实际出境,则可能面临更长时间的内部审批流程,并进一步影响红筹重组的整体过程。因此,国资基金股东需要与拟上市企业进行充分沟通,以免延误重组整体时间表。
(三) 重组对价设置
重组过程中,在拟上市主体即开曼公司向基金股东设立的BVI主体发行股份、WFOE收购境内股东所持OPCO股权两个步骤会涉及重组对价的设置问题。一般情况下,WFOE收购基金股东所持OPCO的股权的对价,可参考公司净资产为基础进行确定,同时,开曼公司可以该等对价向基金股东设立的BVI主体发行股份,完成资金闭环。该等情形下,可能需要WFOE或其他参与重组的主体以借款的方式筹集资金进行资金循环。
根据公开信息显示,实践中存在案例(如升辉清洁,02521.HK)中WFOE以名义对价收购基金股东所持OPCO的股权,同时开曼公司可以名义对价向基金股东设立的BVI主体发行股份的情形。在该等情形下,红筹重组无需进行资金循环,亦不存在“重组对价”。但对于国资基金股东而言,在WFOE收购基金股东持有OPCO股权的步骤中,往往存在不得低于评估值的要求,即无法按照名义对价进行股权转让。而如果以评估值作为重组对价,由此将涉及实际资金流转,需考虑资金占用成本、资金流转模式以及汇率差异等问题。
此外,对于以“两步走”方式引入境外投资者的情形,该等境外投资者有时并非市场化投资机构,其投资价格也未必参照前轮投资价格确定。在该等情况下,如以增资方式引入境外投资者,且其定价低于国资基金股东投资价格的,还可能触发国资基金股东的反稀释条款。如何进行对价的设置,也是公司国资基金股东需要关注的事项。
(四) 进场交易安排
在WFOE收购基金股东所持OPCO股权这一流程中,对于国资基金股东而言,是否需要“进场交易”也是实践中存在争议的问题。
根据《企业国有资产交易监督管理办法》(“32号令”)的规定,产权转让原则上应通过产权市场公开进行。但同时,32号令规定“政府设立的各类股权投资基金投资形成企业产(股)权对外转让,按照有关法律法规规定执行。”此外,国务院国资委曾先后于2018年12月、2019年5月、2022年4月先后在其官网公开回复合伙企业不适用32号令。但在最后一次回复中,国务院国资委已建议合伙企业按照企业内部管理制度履行决策批准和资产评估及备案等工作程序。
实践中,对于国资基金股东而言,在基金股东系公司制的情况下,基金将持有OPCO的股权转让予WFOE的程序,可能涉及进场交易。同时,越来越多的合伙制基金股东在股权转让时,也要求履行进场交易程序。因此,拟上市企业需要与国资基金股东提前进行沟通协商,如国资基金股东交易OPCO股权需要进场交易的,可能影响红筹重组的整体过程和时间表。
(五) 纳税筹划安排
在整个红筹重组过程中,税筹是贯穿始终的重点问题。在此,我们仅就拟上市企业完成上市、国资基金股东设立的BVI公司从开曼公司退出时的纳税筹划问题予以讨论。
在纳税主体问题上,根据《国家税务总局关于境外注册中资控股企业依据实际管理机构标准认定为居民企业有关问题的通知》(国税发〔2009〕82号),境外中资企业同时符合“日常生产经营管理运作的高层管理人员及履行职责的场所主要位于中国境内、企业的财务决策和人事决策由位于中国境内的机构或人员决定、企业的主要财产、会计账簿、公司印章、董事会和股东会议纪要档案等位于或存放于中国境内、企业1/2(含1/2)以上有投票权的董事或高层管理人员经常居住于中国境内”等要求的,应认定为“非境内注册居民企业”。因此,在该等规定项下,国资基金股东设立的BVI公司应属于非境内注册居民企业,应就其来源于中国境内、境外的所得征收企业所得税。因此,境内基金股东设立BVI公司的,其未来减持开曼公司股权获得的收益,存在中国法律下的纳税义务。
结合前文“重组对价设置”部分的分析,如重组过程以名义对价且不涉及实际资金流转的,BVI公司系以名义对价取得开曼公司的股份,未来BVI公司退出开曼公司时,则可抵扣的“投资成本”较低,由此将造成一定的税基损失。对于该等损失的承担主体,是拟上市企业与国资基金股东需要共同考虑和协商的问题。同时,实践中,根据基金核算方式的不同,境外税基损失也可能通过境内退出损失(如在股权控制模式下,国资基金股东以名义对价向WFOE转让股权;或在VIE控制模式下,国资基金股东无偿将权益转移给WFOE,均可能视为股东的“投资损失”)予以弥补。因此,对于该等税基损失的避免方式或承担主体,拟上市企业与国资基金股东在重组过程中应重点关注。
(六) 特殊股东权利
国资基金股东在初始投资拟上市企业时,往往会取得诸如回购权、优先购买权、优先认购权、反稀释权等一系列特殊股东权利。而拟上市企业在上市时,无论其境内或境外上市,监管机构均会要求股东放弃发行人的特殊股东权益。对于境外上市发行人的特殊股东权益终止时点、能否带有复效条款,与境内A股有所差别。以港股为例,根据香港交易所指引信HKEX-GL43-12(2012年10月)等相关规定,对于回购权,一般应于首次递表前终止;对于董事提名权、否决权、反摊薄权、财务补偿权等其他特殊股东权利,一般应于上市前终止。此外,在港股上市前终止的特殊股东权利,并不禁止带有“复效条款”。因此,一般情况下,国资基金股东可以与拟上市企业约定,如果拟上市企业在一定时间内未能实现上市,则已终止的特殊股东权利和安排全部恢复效力并视为自始有效。
(七) 员工股权激励
实践中,拟上市企业往往在红筹重组过程中实施员工股权激励。员工股权激励的形式可能包括股票期权(Stock Option)、限制性股权(Restricted Stock)、受限股份单位(Restricted Stock Unit)等。而实施股权激励的过程,可能会出现境内未实施员工股权激励而在重组后的发行人层面直接实施员工股权激励的情形,由此可能稀释国资基金股东的权益。在投资协议未将股权激励排除在反稀释条款外的情形下,对于国资基金股东而言,需要对发行ESOP是否对国有权益产生稀释或导致国有权益受到存在损失等事项予以特别关注。
三
结 语
根据上述分析,基金参与“出海”、参与拟上市企业红筹架构重组的过程中,对于境外投资登记、重组对价、资金安排、税收筹划、特殊股东权利等各个方面均可能面临着复杂的安排与挑战。特别是对于国资基金而言,不仅需要遵守一般合法合规要求,还需要重点关注国资监管的相关规定。我们建议国资基金寻求专业人士的意见,推进合规、高效红筹重组,最终通过完成企业境外上市实现基金退出。
作者简介
杨娟
国浩执行合伙人
业务领域:境内外股票发行上市、跨境并购、投融资
邮箱:yangjuan@grandall.com.cn
翟浩
国浩北京律师
业务领域:投资基金与私募股权、企业重组与并购、公司上市
邮箱:zhaihao@grandall.com.cn
相关阅读
【 特别声明:本篇文章所阐述和说明的观点仅代表作者本人意见,仅供参考和交流,不代表本所或其律师出具的任何形式之法律意见或建议。】

