摘要:行政犯是刑法规定以违反行政法规为前提,而在行刑衔接过程中出现频率最高,争议最大的就是行政机关出具的专业认定意见。“杜某库、刘某华内幕交易案”与“陈某红等泄露内幕信息、内幕交易案”中均涉行政认定函的采信与适用,但两案对案涉认定函出现了截然相反的采信态度。笔者通过梳理现有法律规定发现,目前各领域针对专业认定意见也存在不同定性。从其理论分析,出现分歧的根源在于其并不是用于证明案件事实的证据材料,而是行政机关出具的相关行为具有行政不法性的专业书面意见。对此,在刑事认定过程中要对专业认定意见进行“鉴真”和“作用力”两方面的审查,防止更多与“合格果味电子烟涉刑案”类似的事情发生。
目 录
一、适用矛盾:个案对专业认定意见采信态度不一
二、立法检视:专业认定意见性质认定混乱
三、理论剖析:专业认定意见无法与现有证据种类兼容
四、司法审查:专业认定意见行刑衔接转化途径
目前,愈来愈多的刑事案件都面临着行政法与刑法交叉衔接问题,而大量的行政犯在经历刑事诉讼程序之前,行政机关往往都进行了调查取证工作,但由于行政犯相比于自然犯大多更具专业化程度高、高智商犯罪、涉及人数众多等复杂特征,因此行政机关移送刑事立案侦查时大多涉及专业认定意见。但司法实践对于专业认定意见的采信规则出现了不同的看法,“杜某库、刘某华内幕交易案”与“陈某红等泄露内幕信息、内幕交易案”两案,就存在着“类案异判”的问题。
适用矛盾:个案对专业认定意见采信态度不一
(一) 肯定说:杜某库、刘某华内幕交易、泄露内幕信息案[注1]
此案中,中国证券监督管理委员会(以下简称中国证监会)出具《关于杜某库等人涉嫌内幕交易、泄露内幕信息案有关问题的认定函》,《认定函》记载了某所与南京市某县政府商洽重组某公司,并形成合作框架初稿等事项,在公开披露前属于《证券法》第七十五条规定的内幕信息;杜某库因职务关系知悉了某所要重组及能准确判断被重组对象的关键信息,可视为其知悉上述内幕信息,系证券交易内幕信息的知情人;杜某库、刘某华在内幕信息公开前,操作自己和亲属杜某、李某、王某的股票交易账户买入某公司股票360100股,在信息公开后全部卖出;2009年3月6日至4月20日为内幕信息价格敏感期。
辩护律师在庭审中对该份认定函的证据资格提出了质疑,认为《认定函》在形式和内容上均存在严重问题,不能作为证据使用;中国证监会对内幕知情人员没有认定权,所出具的《认定函》对刘某华为内幕信息知情人员的认定无法律依据。
审理法院就关于中国证监会出具的《认定函》能否作为证据被采信的问题予以回应。无锡中院认为中国证监会是国务院证券监督管理机构,依法行使监督管理全国证券期货市场、维护证券期货市场秩序的行政职能。《中华人民共和国刑法》对内幕信息、知情人员的范围,规定为“依照法律、行政法规的规定确定”。《证券法》赋予中国证监会对内幕信息、知情人员等的认定权。最高人民法院、最高人民检察院、公安部、中国证监会《关于整治非法证券活动有关问题的通知》规定,对非法证券活动是否涉嫌犯罪,由公安机关、司法机关认定;公安机关、司法机关认为需要有关行政主管机关进行性质认定的,行政主管机关应当出具认定意见。人民法院对中国证监会出具的认定意见具有审核采信权。中国证监会在法定职权范围内,对本案内幕信息、价格敏感期起止日期、杜某库系内幕信息知情人员等出具的认定意见,是根据法律授权作出的专业认定,符合客观实际和法律规定,具有证明力。
(二) 否定说:陈某红等泄露内幕信息、内幕交易案[注2]
在此案中,辩护律师主张应当采用中国证券监督管理委员会上海稽查局(以下简称稽查局)的调查报告和会计师事务所的司法鉴定意见中关于内幕信息敏感期起始时间以及陈某红知悉内幕信息的时间的判断,上海市检则认为司法机关对证券违法犯罪行为具有独立判断的权力,可以直接依据刑法和相关司法解释的规定进行刑事认定,原判未采纳稽查局的调查报告和司法鉴定意见并无不当。
上海市高院最终支持了检察机关的观点,认为对于稽查局的调查报告和司法鉴定意见将内幕信息形成时间认定为2013年9月5日的结论,司法机关对于证券违法犯罪行为具有独立判断权力,对调查报告和鉴定意见中的客观内容予以采纳并进行独立的刑事认定符合法律规定。
(三) 专业认定意见司法适用存在矛盾
在行政法概念中,专业认定意见归属于行政认定,其本质上是伴随着社会分工的进一步完善以及市场经济的纵深发展而产生。随着经济多元化发展的趋势愈发明显,新领域新犯罪也层出不穷,这些新领域的新型犯罪往往呈现出犯罪链条化特征明显、犯罪手法不断更新以及犯罪技术特征凸显三大特征[注3],由犯罪分工专业化已经递进到犯罪领域行业化,而我国行业分工细化程度高,且行政管理牵涉面广,涉及方方面面的专业知识,对于一些行业性、技术性较强的问题,司法人员仅仅根据自身的知识,很难作出行为的性质与危害程度的判断,越来越多的专门性较强的定性、定量问题成为司法机关认定行政犯的拦路虎,因此专业认定意见成为此类案件侦办的关键材料。
然而在司法实践中,一方面大量司法人员在缺少明确规定时往往简单地将行政机关作出的专业认定意见作为刑事司法机关性质认定的最终依据,从而启动刑事诉讼程序,另一方面同样也存在着类案不同采信规则的矛盾处理。上述两个案例对于专业认定意见司法适用态度矛盾并不是个例差异,在证券类犯罪的刑事案件中,行政认定函等专业认定意见已经成为控辩双方的常规辩点,否定说坚持我国刑事证据种类采取封闭列举法,认定函不属于我国刑事诉讼法规定的任何一种证据种类,证据形式不合法,而肯定说则认为,从职权范围来看中国证监会具有认定内幕信息的法定职权,有权针对证券方面的问题作出专业认定意见;认定函具备类“公文书证”或特殊“书证”特征,可以作为免证事实或者直接转化的行政证据。诸如此类的分歧不仅仅是在证券类犯罪中,其他行政犯认定中也存在这类争议。究其根源,则是因为这类专业认定意见在行刑衔接中性质归属难辨。
立法检视:专业认定意见性质认定混乱
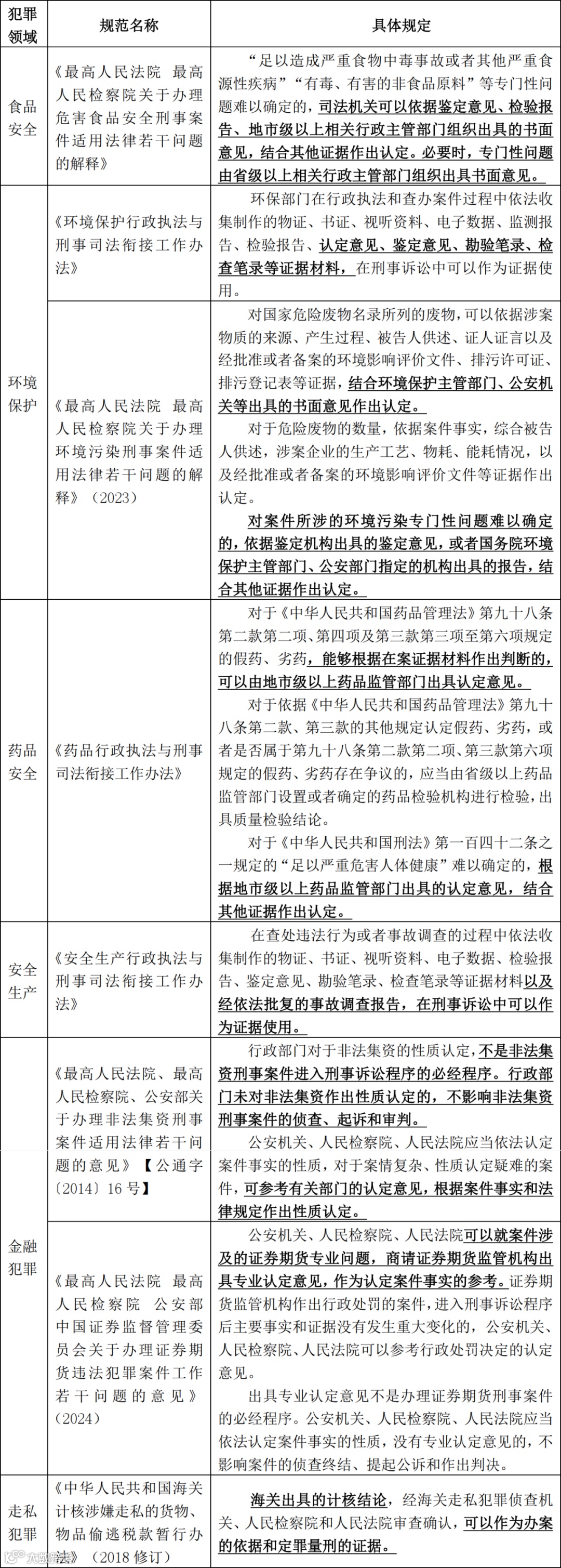
通过梳理现有规定发现,目前立法层面并未对行刑衔接中的“专业认定意见”形成统一的认识,除了事故调查报告明确可以作为证据使用,其余领域均未形成明显定论,非法集资、证券犯罪中将专业认定意见作为认定案件事实的参考,甚至环保部门的认定意见在两份文件中出现了矛盾,前者规定了认定意见可以在刑事诉讼中作为证据使用,后者又单独将其作为辅助其他证据的参考材料。(具体情况可参照表1)
表:关于专业认定意见的规范梳理
理论剖析:专业认定意见无法与现有证据种类兼容
(一) 专业认定意见不符合证据特征
首先,专业认定意见无法归属于刑事证据种类之中,我国刑事诉讼法采取法定证据种类的封闭式列举方式,且每类证据都有独特的表现形式和审查规则,书证强调形成于案件发生过程中,因此需要区分原件和复印件,证人证言强调亲历性,适用传闻证据规则,鉴定意见则要求鉴定机构和人员必须具备法定资质,鉴定要符合鉴定程序,而专业认定意见并不符合上述要求。
其次,从行刑衔接证据收集与转化来看,“行刑衔接”也被称为“两法衔接”,是指行政执法和刑事司法两种程序间的衔接、转换和配合,旨在实现对行为人责任的一体化规制,而行刑衔接程序转化中的重中之重就是证据的收集与使用。我国《刑事诉讼法》第54条已有初步规定,“行政机关在行政执法和查办案件过程中收集的物证、书证、视听资料、电子数据等证据材料,在刑事诉讼中可以作为证据使用。”此条将行政证据与刑事证据的转换与衔接限定在物证、书证、视听资料、电子数据等实物证据中,从而排除了行政机关收集的言词证据的转化能力。举轻以明重,既然行政机关依据程序收集的形成于案件发生过程中的言词证据都不能实现证据之间的相互转化,那么行政机关在违法行为发生后出具的专业认定意见更不能实现证据转化。所以专业认定意见既不是用于证明案件事实的证据材料,也不能直接实现行刑衔接转化的目的。
(二) 专业认定意见是行政不法性判断的书面意见
从专业认定意见的内涵来看,其实质是准行政行为的一种,代表着行政主体依法对行政相对人的法律地位、权利义务或者法律事实进行甄别,给予确定、认可或否定并予以宣告的行政行为。[注4]上述两则案例中所提到的证监会《认定函》以及《调查报告》只是专业认定意见的一种类型,其依照行政认定的对象不同,具体可以分为:
1. 对行为的认定,包括对违法行为的认定和事故责任的认定,如行政处罚决定书、行政主体应司法机关要求出具的行政定性意见、非法吸收公众存款中的“非法性”认定意见及事故调查报告;
2. 对物的认定,如质量监督部门对假冒伪劣产品的鉴定;
3. 对权利的认定,如国家土地管理部门对土地性质的认定和土地使用权的确认;
4. 对法律地位的认定,如对企业纳税人地位类别的区分认定;
5. 对某种资格与某种能力的认定,如证券监督管理部门对内幕人员的认定。[注5]
此类专业认定意见的共性特征就是其是依据行政法律法规作出的行政不法事实的综合评价性意见,而并非用于证明案件事实的材料,专业认定意见与证据材料存在根本区别。“对于形式上相同或相似的不法行为,根据其危害社会程度的区别,存在着两个独立的法律评价:一是行政法意义上的违法行为,二是刑法意义上的违法行为。与此相对应,存在着两种相互独立的‘法律事实’:一是‘行政不法事实’,二是‘犯罪事实’。”[注6]而专业认定意见正是针对行政不法事实所做的权威认定,这种认定采用“优势证据”的证明标准,并无法达到“排除一切合理怀疑”的刑事证明标准,“行政法的规定以及行政机关对案件事实与处理结论的认定, 只具有作为认定犯罪线索的意义。”[注7]从逻辑角度来讲,专业认定意见是刑事认定也就是刑事违法性认定的必要不充分条件。
司法审查:专业认定意见行刑衔接转化途径
如上文所述,在行刑衔接案件中,专业认定意见的司法适用面临着重重问题,但即便这样,都不得不承认行政犯作为行刑衔接的连接点,其显著特征就是均涉及行为是否违反行政规范的判断,因此专业认定意见作为行政不法性判断的认定,势必会在刑事违法性认定中发挥作用。“当下司法机关的首要任务不在于如何排斥行政认定,而在于如何将行政认定正确运用于刑事司法中。”[注8]
(一) 合格果味电子烟涉刑案:专业认定意见司法审查必要性
笔者曾承办过一起涉嫌销售伪劣产品案,其中公安机关认定行为人在新旧国标衔接过渡阶段所销售的果味电子烟属于伪劣产品,依法以销售伪劣产品罪进行立案侦查。而本案定性的关键性材料就是国家烟草质量监督检验中心出具的《鉴别检验报告》,即专业认定意见。该份报告依据《电子烟产品鉴别检测实施细则》规定认为,案涉电子烟不符合电子烟最新国家标准GB4700-2022中7.1.2规定,未标明匹配组件的名称型号及匹配要求、未标明健康警语,因此具有国家明令淘汰的或失效、变质的情形,从而判定其为具有伪劣情形,属于伪劣电子烟。
在案件办理过程中,我们针对这份国家烟草质量监督检验中心出具的专业认定意见提出了质疑,刑法意义上的伪劣产品[注9]仅限于“掺杂、掺假的,以假充真的,以次充好的,以不合格产品冒充合格产品”四种情形,而《电子烟产品鉴别检测实施细则》判断被鉴别检测样品为伪劣电子烟包括或失效、变质的,伪造产品产地的,伪造或者冒用他人厂名、厂址的,伪造或者冒用认证标志等质量标志的,掺杂、掺假的,以假充真的,以次充好的,以不合格产品冒充合格产品的,未经许可生产且不符合电子烟强制性国家标准的等10种情形。《电子烟产品鉴别检测实施细则》对于伪劣电子烟的认定明显宽松于刑法对于伪劣产品的定性,并且目前由于新政策、新国标出台,一些原本是合格产品的果味电子烟被淘汰成为伪劣产品,细究原因则发现多为未标明匹配组件的名称型号和匹配要求,销售包装及产品本体未标明健康警语外包装的标志、产品说明书未标明启动保护说明、未标明电子电器产品有害物质限制使用标志、雾化物烟碱浓度标注不规范等包装不符合国家标准。因此对侦查卷中的《鉴别检验报告》应当予以司法审查,具体判断该行为是否具有刑事违法性,不应直接采纳报告结论,径直将该类产品等同于刑法意义上的伪劣产品。
最终,承办检察官采纳了该份意见,认为案涉电子烟系外包装的标示、警示语不符合国家标准,未达到刑法规定的伪劣产品的实质要求,最终对行为人作出证据不足存疑不起诉的决定。
这个案件充分显示了专业认定意见司法审查必要性。实际上,专业认定意见并不意味着就等同于刑事认定,专业认定意见在行刑衔接转化过程中具有司法审查的必要性与必然性,必须严格其作为“认定案件事实的参考”与“认定案件事实的根据”的区别,明确专业认定意见的辅助性、参考性作用。要“将行政认定作为一种司法认知,承认其法律文书地位和作用,符合要求则援引,不符合则不予认可。刑事认定应严格按照犯罪构成原理和刑法规定展开,决不能受行政认定的牵制。”[注10]
(二) 专业认定意见司法审查要点
1. 专业认定意见“鉴真”审查
在对专业认定意见进行司法审查时,首先要对本身的合法性进行审查。要着重关注行政机关作出案涉专业认定意见是否存在依据以及相关行政机关的职权范围,专业认定意见应当是行政机关职权范围内的专业问题,不能超出该行政机关的行政管理职权范围。而且专业认定意见应当详细列明认定事项以及分析过程,并加盖行政机关印鉴,由相关专家签字确认,如海关《计核涉嫌走私的货物、物品偷逃税款暂行办法》就规定海关计核部门自接受计核之日起7个工作日内作出计核结论,向送核单位出具《涉嫌走私的货物、物品偷逃税款海关核定证明书》,并加盖海关税款核定专用章,《证明书》应当包括计核事项、计核结论、计核依据和计核方法要述、计核人员签名。
2. 专业认定意见刑事认定过程中的作用力审查
刑法是保护法益的最后手段,刑事认定应当对犯罪构成要件进行实质解释,对刑事违法性进行实质判断。不可否认专业认定意见在其所属行业的权威性,但即便如此,该类专业认定意见也是经过中间环节辗转而来,因此在刑事认定过程中侦查人员及司法机关也要在承认行政不法事实与犯罪事实的层次性理论的基础上“独立地判断行政主管部门根据行政法律法规作出的处理结论、是否符合刑法的规定,既要注意刑法条文是否存在不同于行政法的规定,也要善于根据刑法的指导原理得出妥当结论:不得将行政责任的认定结论与根据直接作为刑事责任的认定结论与根据。”[注11]明确刑事认定过程中法益保护范围,进而对构成要件要素(如非法持有枪支罪中“枪支”的认定)、案件事实(如道路交通事故责任认定与交通肇事罪的事实判断)及处理结论(如内幕交易罪中证监会认定函)等进行独立判断。
注释及参考文献
作者简介
黄兵
国浩银川管理合伙人
业务领域:刑事辩护、刑事控告、合规监管
邮箱:huangbing@grandall.com.cn
刘舒婷
国浩银川律师
业务领域:刑事辩护、刑事控告、合规监管
邮箱:liushuting@grandall.com.cn
【特别声明:本篇文章所阐述和说明的观点仅代表作者本人意见,仅供参考和交流,不代表本所或其律师出具的任何形式之法律意见或建议。】

