引言:2024年7月1日修订后的《中华人民共和国公司法》(以下简称“新《公司法》”)正式实施,相较于2018年10月26日施行的版本(以下简称“旧《公司法》”)其不仅强化了股东的出资责任,还显著提升了董事在督促股东出资、日常运营管理及公司清算等多个维度的法定义务,标志着企业治理迈向了更加严谨与规范的新阶段。在新旧法律交替之际,很多企业特别是国有企业,正积极应对,针对经营困境中的企业采取措施,如加速出清僵尸企业,考虑或已启动自行清算注销程序。
新《公司法》对公司清算的重大调整尤为引人注目,特别是首次明确“清算义务人”概念,并将有限责任公司的清算责任主体从股东转变为董事,这一变革无疑要求董事在公司清算过程中更加勤勉尽责,充分认知并有效管理潜在风险。本文旨在系统性地梳理公司清算流程中涉及的法律风险,同时,依托过往实践经验与司法案例,提出风险防范策略与应对措施,旨在帮助股东和董事顺利地实现安全退出,防范相应的清算风险。
目 录
一、公司自行清算过程中可能面临的法律风险以及相关的法律规定
二、司法实践中公司股东及董事承担责任的主要情形
三、清算义务人和清算组防范承担清算责任的建议
四、结语
01
公司自行清算过程中可能面临的法律风险以及相关的法律规定
(一) 新《公司法》首次明确了“清算义务人”的概念
新《公司法》首次明确了“清算义务人”的概念并明确董事为清算义务人[注1],虽然旧《公司法》没有明确提出清算义务人的概念,但还是可以探寻到清算义务人的影子。从《最高人民法院关于适用《中华人民共和国公司法》若干问题的规定(二)(2020修正)》(以下简称“《公司法司法解释二》”)中规定的全体股东[注2],到《最高人民法院关于印发〈全国法院民商事审判工作会议纪要〉的通知(法〔2019〕254号)》(以下简称“《九民纪要》”)的纠偏将清算义务人的范围限制在控股股东[注3],再到目前新《公司法》规定的董事,同时不再区分有限责任公司和股份公司清算义务人的区别。从法律条文中可知,清算义务人主要的职责是推动公司成立清算组启动公司的清算工作,同时在清算过程中应当勤勉尽责地进行清算,不能侵害公司和债权人的利益。而启动了清算工作之后,清算主要工作移交给清算组,这与旧《公司法》的规定是一致的。新《公司法》扩大了清算组组成人员的选任范围[注4],公司章程或股东会指定的其他人员比如律师或者会计师都可以成为清算组成员,为律师和会计师等专业人员介入公司自行清算事务提供了法律依据。
(二) 清算责任梳理
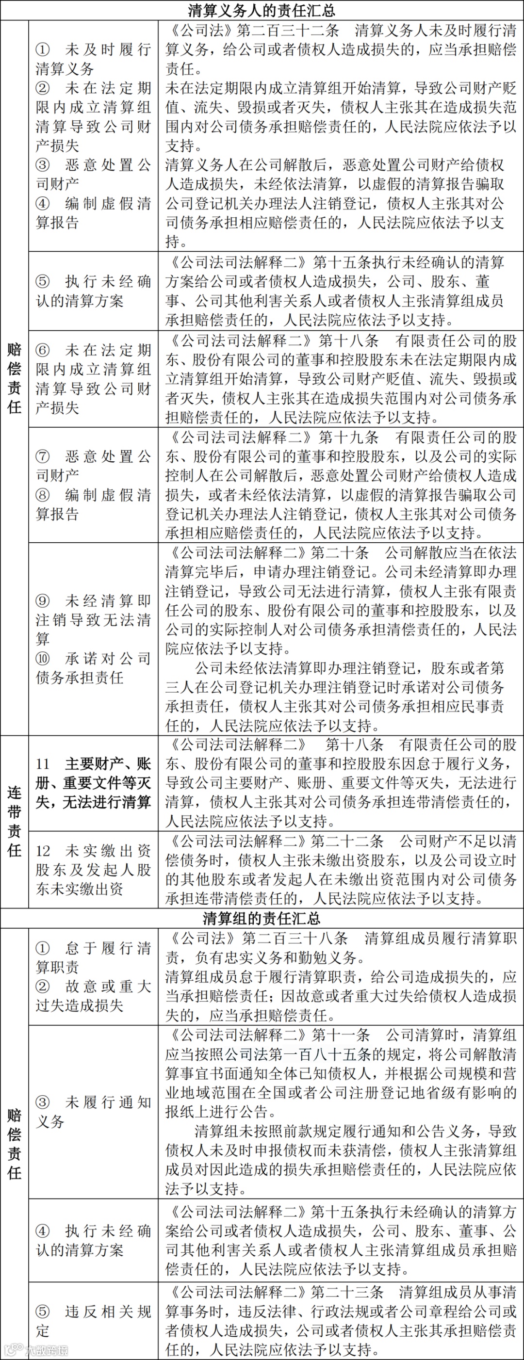
为了方便读者了解清算过程中清算义务人及清算组可能涉及的法律责任,笔者将新《公司法》及《公司法司法解释二》中关于清算责任相关条款进行了汇总梳理(详见附件),并按照清算义务人和清算组的责任进行了区分。经过梳理清算义务人可能承担清算责任的具体情形有11种,清算组可能承担责任的具体情形有4种。
具体情况如下:
经过对比可以发现,清算义务人和清算组可能承担责任的情形基本不同,清算义务人承担责任的情形较多且相对明确,此外还明确了清算义务人在未履行清算义务,导致公司主要财产、账册、重要文件等灭失,无法进行清算情况下需要对债权人承担的连带责任,而清算组成员承担的均为赔偿责任,没有规定清算组成员的连带责任。需要特别强调的是,具体到个案中并不意味赔偿责任的后果比连带责任轻,其赔偿责任的范围可能是债权人的全部债务,从这个角度上分析,赔偿责任几乎相当于连带责任。
02
司法实践中公司股东及董事承担责任的主要情形
笔者检索了清算责任纠纷案由的案例,股东或董事承担清算责任的主要情形如下:
(一) 对于已知债权人未进行书面的通知
根据旧《公司法》第一百八十三条的规定,清算组需在成立之日起10日内通知债权人并在60天内公告申报债权。同时《公司法司法解释二》第十一条[注5]进一步明确了需要通知已知债权人,而不能仅仅是登报进行公告。如果公司仅仅是发布了公告,未通知已知的债权人,则有可能会被认定为通知瑕疵,需要对未通知的债权人承担相应的赔偿责任。通常已知债权人包括生效法律判决中确定的债权人、未履行完毕合同的债权人、财务账册记载的债权人等。清算组需要公平地通知每一个债权人,实质上也是忠实勤勉义务的延续。
(二) 清算组无法提供清算报告
公司自行清算注销的前提是完成清算工作,清偿所有债权。清算组的一项重要的工作内容是清查公司财产并编制资产负债表和财产清单。在清算工作完成之后,需要将整个公司资产负债情况以及剩余财产的分配情况形成清算报告,经股东会确认之后才能注销。如果清算组无法提供清算报告,则很可能意味着公司未进行完全的清算,清算义务的履行存在重大的瑕疵。
(三) 公司财务账册丢失,无法进行清算
目前存在着大量的被吊销营业执照的公司,公司在被吊销营业执照之后清算义务人需要在15日成立清算组进行清算,而实践中这些被吊销营业执照的企业往往属于僵尸企业,已经多年无人进行经营管理,因而自然也就没有按照法律规定及时成立清算组开展清算工作。公司早已人去楼空,公司的财务报表、财务原始凭证很可能也会下落不明或丢失严重,这些重要财务资料的丢失又往往会导致公司无法清算。根据《公司法司法解释二》第十八条的规定[注6],在公司无法清算的情况下,债权人有权主张有限责任公司的股东、股份有限公司的董事和控股股东对公司债务承担连带清偿责任。
(四) 清算组成立之后对外转让公司股权
公司已经进入清算程序后,根据公司法的规定,不得从事与清算事务无关的经营活动,有法院认为股东将股权转让给第三方的行为是利用股东的期限利益恶意逃避债务,侵害了公司债权人的利益,该行为应当予以否定,资本认缴制不应成为个别股东规避债务、损害债权人债权的“法宝”,股东在享有出资期限利益的同时,也要承担相应的义务,即股东应当保证公司不沦为其转嫁经营风险的工具,不能危及与公司从事正常交易的债权人的合法权益。股东在明知公司对外负债且无力清偿的情况下恶意转让出资期限已经加速到期的股权,其行为损害债权人利益,不应得到法律保护[注7]。
03
清算义务人和清算组防范承担清算责任的建议
(一) 清算义务人视角
1. 妥善接收和保管公司财务账册和其他重要文件
清算义务人最大的风险在于公司无法清算的情况下,需要对债权人承担连带赔偿责任,而顺利完成清算的前提是公司有完整的财务账册和其他清算相关的材料。因此建议公司在决定自行清算之前先对财务账册及重要材料的完成程度进行自查,如果发现有财务账册丢失或者不齐全的问题及时解决,以免影响后续清算工作的进展以及承担相应的清算责任。
2. 及时组建清算组,启动清算程序
新《公司法》第二百三十二条第一款规定,清算义务人需要在清算事件发生之日起15日内及时成立清算组,未及时成立清算组导致公司财产灭失或者其他影响债权人利益的情况时,清算义务人需要承担相应的赔偿责任。因此清算义务人需要及时成立清算组启动清算程序,常见触发启动清算的情况包括公司章程规定的营业期限届满或者公司章程规定的其他解散事由出现、股东会决议解散、被吊销营业执照。控股股东应当召集股东会、组建清算组并配合清算组接管公司的重要资料;董事应当在法定期限内发起董事会、股东会提议启动清算。如由于各种原因导致无法启动清算工作,应当注意保留阻碍启动清算工作的证据。
3. 谨慎出具注销承诺函
在公司办理登记注销时,市场监督管理局可能会要求公司股东或者清算组出具承诺函,承诺内容类似于简易注销时的承诺内容,如公司无债权债务或者已清偿全部债务,如内容承诺不实的,自愿对注销登记前的债务承担连带责任。实践中可能会存在债权人未及时申报债权导致未能在注销之前得到清偿,在注销完成之后要求股东或者清算组成员承担赔偿责任,如股东出具类似兜底性质的承诺函则即使在公司清算完毕之后仍然需要承担相应的责任,且责任范围可能会超出公司清算时的分配给股东的剩余财产价值[注8]。
4. 董事离职需要及时办理工商变更登记
董事辞职之后,如未能及时办理工商变更登记,则仍可能被认定为清算义务人,存在无法完全规避承担清算责任的风险。因为董事辞职未办理工商登记的情况下,法院可能基于商事外观主义,对公司内部生效但无法对抗外部债权人。因此董事在辞职之后应书面通知公司并明确要求立即办理工商变更登记。在公司拒绝配合的情况下,董事可以考虑直接起诉公司要求办理变更登记。
(二) 清算组视角
1. 及时通知债权人申报债权
清算组成立之后首先需要开展的工作是通知债权人申报债权,需要特别注意的是除了发布公告之外需要通知已知债权人。已知债权人包括了未履行完毕的合同、生效法律判决确认的债权人。在通知已知债权人时应注意起到足够的通知效果并保留相应的通知证据。如采用邮寄送达方式,联系人及联系地址应该是合同约定的地址,也可以考虑身份证地址或者使用微信或手机短信通知。如果在邮寄之后无法送达,可以考虑安排专人现场送达,上门粘贴送达告知书。
2. 妥善管理公司的主要财产
公司进入清算程序之后不得开展与清算无关的活动,而清算过程中最重要的一项任务是在梳理公司资产之后完成对债权人的清偿并分配给股东。因此梳理和妥善保管公司财产是进行财产分配的前提,如果清算组没有妥善保管公司的财产造成了损失影响了债权人的清偿或者损害了股东的利益,则很可能要承担相应的赔偿责任。对于债权人而言,最为担心的是公司财产转移,常见资产转移的方式是对债权人的个别清偿或者签订虚假合同转移财产,因此清算组要特别注意避免无法律依据的个别清偿。
3. 及时依法申请强制清算
公司自行清算的过程相对较长尤其是公司存在未结的诉讼案件或者股东之间对于清算事项未达成一致意见的情况下,能否顺利完成清算工作面临很大的挑战。如发生故意拖延清算工作或清算组出现僵局而无法作出有效决定等情形时,清算组成员应在妥善留存相关证据材料的情况下,及时向人民法院申请进行强制清算,防止清算事项久拖不决,规避最终被认定为“未及时履行清算义务”或“怠于履行清算义务”的风险。
4. 购买保险转移风险
由于新《公司法》加重了董事在股东出资、清算等方面的责任,为了防止工作疏忽而造成的风险,建议由公司为其购买董事责任保险的方式,进一步防范其在履行清算职责过程中的赔偿责任。
04
结语
公司自行清算,作为一项既繁复又耗时且伴随潜在风险的事项,其每一案例的独特性均要求深入细致地处理,难以一概而论。随着新《公司法》的实施,司法实践中对于股东及董事清算责任的界定与分担正步入一个全新的探索阶段,这一过程无疑需要时间的沉淀与验证。与此同时,既有的《公司法司法解释二》对于董事如何履行清算义务、具体承担的责任范围亦面临适时调整的需求,以适应法律环境的最新变化。作为持续关注者,笔者将紧密追踪相关法律及其司法解释的动态演变,理解并解析这些变化对企业自行清算实践的影响。当然,本文所表达的观点仅为初步探讨,难免存在局限与不足,在此诚挚邀请业界同仁,就公司自行清算及其法律适用等议题展开深入交流与探讨。
附件:法律责任汇总
注释及参考文献
作者简介
胡宝民
国浩深圳律师
业务领域:争议解决、投资与并购、破产重整与清算
邮箱:hubaomin@grandall.com.cn
相关阅读
正式生效!国浩新《公司法》系列解读合辑来了!
*点击图片订阅合辑,获取更多新《公司法》解读文章。
【 特别声明:本篇文章所阐述和说明的观点仅代表作者本人意见,仅供参考和交流,不代表本所或其律师出具的任何形式之法律意见或建议。】



