距离第33届广州陶瓷工业展开幕还有不到5天,为保证顺利筹展和成功展出,现对本届展会标摊企业筹展重要事项做出以下强调:
报到时间与地点
6月16日 09∶00 ~ 17∶00
6月17日 09∶00 ~ 17∶00
1.1、2.1、6.1、7.1馆企业请前往广交会展馆A区B层珠江散步道 1.1馆入口右侧1-3柜台;3.1、4.1、5.1、8.1馆企业请前往5.1馆入口左侧5-6柜台。
参展证等资料领取流程:
提示:请与展台搭建商确认上述费用是否已经提前交清。展会现场才缴纳用电费用,主场服务商将加收50%的费用。
布展时间
6月16日 09∶00 ~ 17∶00
6月17日 09∶00 ~ 17∶00
展馆规定:进入展厅的所有人员均须佩戴安全帽,请各位参展商提前准备好安全帽,也可在展馆现场购买或租赁。
运输车辆通行证
车证类型:搭建货车证、展品货车证
办证时间:6月14日 13:00~17:00
6月15~17日 09:00~17:00
办证地点:展馆8号门、珠散6-3柜台、5-5柜台、1-4柜台
展品运输货车或搭建材料运输车,参照筹撤展货车行驶线路图由8号门进入,按所在展厅,对应到图上标注的指定区域集结。
展位搭建和楣板文字
如果您发现贵司的展位搭建或楣板文字与您之前申报的不相符,请通知主办方相关服务人员,或到展馆南门口 展商咨询处 办理更改手续。
因展商自身缘故,现场要求更改展位搭建或楣板文字,展商需承担拆改费用。
展具租赁及配送
如果您提前预订了展具并已交清费用,主场服务商将在接到您通知后为您配送展具。
若您需要增租展具,请到 主场服务柜台 申请并交费。(现场申请需加收50%的费用)
标准展位所配置的1张咨询桌和2把折椅,将统一在6月17日下午送至您的展位。请您注意看管,以免其他展商挪用。
展位用电及用水
已租用机械动力电箱的参展商务必安排有电工证的工作人员到展会现场负责设备的接电工作(请随身携带电工证),电箱须经展馆、主场和展商三方电工确认才予通电。
● 提前申请并缴纳费用,到达现场即可使用
● 现场申请用水用电,除需加收50%的费用之外,且需长时间等待(安装时间约需2-3小时)
防盗防骗
筹展期间人多且杂,请务必看管好贵重物品。
如遇假物流公司推销低价回运服务或冒充媒体采访等,请谨慎辨别,以防受骗。
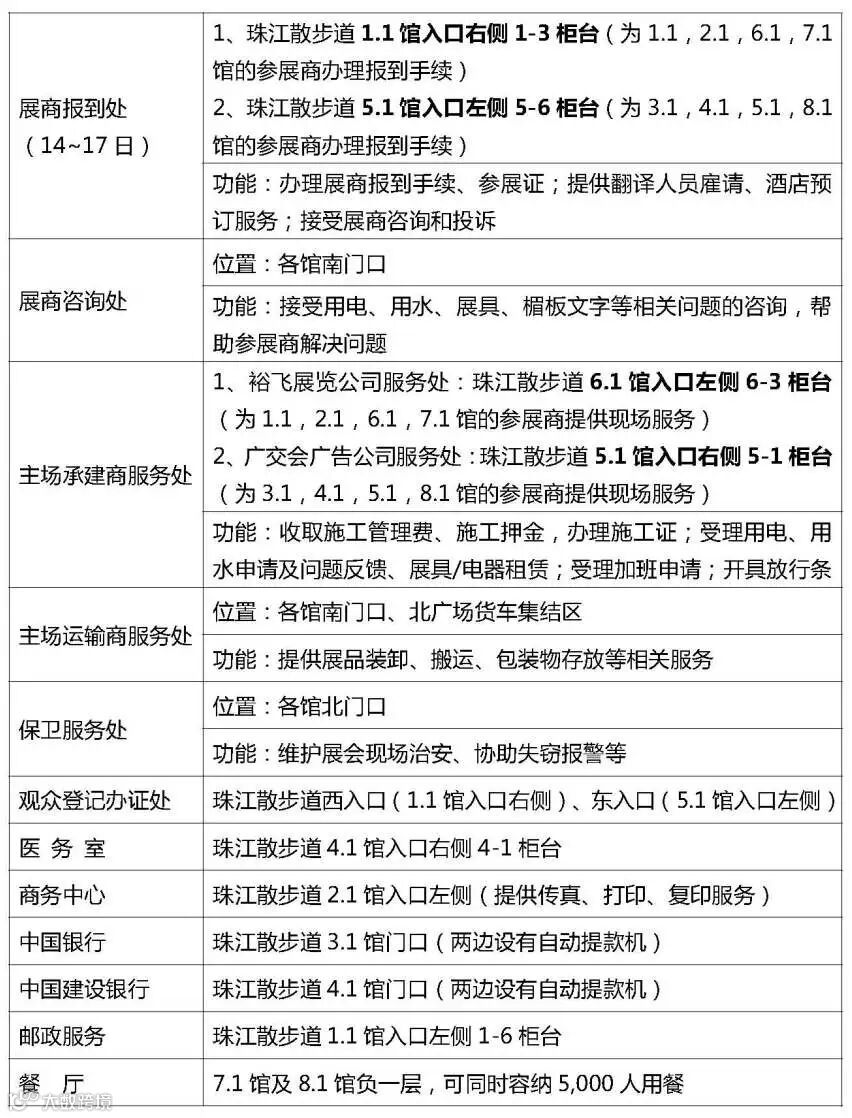
展馆现场服务点
参展技巧
鉴于今年有不少新客户是第一次参展,因此着重提及参展技巧,老朋友们可以忽略。
四“勿”:
● 勿在展台里谈笑风生,忽视过往买家
● 勿在展位上双手抱胸地站着,这样会传递一个信息:“别过来!”
● 勿在展位上吃东西。一来并不礼貌;二来,当您在吃东西时来往的客人大多都不好意思走进展位打搅,本来想走进的也可能会改道
● 勿于每天展会结束前急着收拾东西,这样同样会失去很多机会
四“要”:
● 要观察业内发展动态,收集有价值的客户信息
● 要集结当地潜在客户到展会现场进一步洽谈以及展示整体形象,见面三分情
● 要积极参加展会同期活动,扩大人际交往
● 要与其他展商企业进行比较,寻找自身存在的差距和不足,尽快重新调整
|
更多重要信息,请认真阅读 新之联公司发送给您的《展商须知》 |
|
专业买家必读: |

