目 录
一、引言
二、强制清算程序相关法律法规梳理
三、强制清算程序的适用主体
四、强制清算程序的适用情形和申请主体
五、强制清算的流程
六、结语
01
引 言
强制清算制度,指在公司出现解散事由后无法自行清算的情况下,经利害关系人申请,通过司法权的介入,指定清算组对公司开展清产核资、清偿债务等清算事务的法律制度。
强制清算制度最早可追溯至《公司法(1993)》于1994年7月1日实施生效之时。根据《公司法(1993)》第一百九十一条,逾期不成立清算组进行清算的,债权人可以申请人民法院,指定有关人员组成清算组,进行清算。该条款正式确立了强制清算制度。
随着社会和经济的不断变化以及《公司法》的修订,强制清算制度也在不断更新和演变。在原有的基础上,新《公司法》第二百三十三条将强制清算制度作了进一步完善,主要变化有两点:
一是扩大了强制清算申请主体的范围,由“债权人”扩大到“利害关系人”以及“作出吊销营业执照、责令关闭或者撤销决定的部门或者公司登记机关”两类主体;
二是增加了强制清算的适用情形,由“逾期不成立清算组”增加为“逾期不成立清算组”或者“成立清算组后不清算”两种情形。
强制清算制度发展至今,对于清理“僵尸企业”、维护市场运行秩序发挥着至关重要的作用。本文结合笔者以往办理强制清算案件的经验以及相关法规和案例,对新《公司法》视角下强制清算程序的实务要点进行梳理总结,以供读者参考。
02
强制清算程序相关法律法规梳理
《民法典》第七十条及新《公司法》第二百三十三条为强制清算制度提供了相应法律依据。此外,最高人民法院以及各地高级人民法院也出台了强制清算程序的具体操作规范,具体如下(高级人民法院出台的相应文件以下暂以北京市为例):
03
强制清算程序的适用主体
根据《民法典》第七十条、新《公司法》第二百三十三条的相关规定,强制清算制度的适用主体为有限责任公司、股份有限公司等法人。而现实中,大量以合伙企业形式存在的非法人组织(例如私募基金等)也存在强制清算的需求。那么合伙企业是否同样能够适用强制清算程序呢?
《合伙企业法》第八十六条第三款规定,自合伙企业解散事由出现之日起十五日内未确定清算人的,合伙人或者其他利害关系人可以申请人民法院指定清算人。
《民法典》第一百零八条规定,非法人组织除适用本章规定外,参照适用本法第三章第一节的有关规定。而《民法典》第七十条关于强制清算制度的规定即为第三章第一节的相关内容。
此外,北京市第一中级人民法院在诸多案例中,均论述了支持合伙企业参照适用公司强制清算程序的观点,例如(2024)京01清申277号案件、(2024)京01清申263号案件。因此,根据前述法律规定以及司法案例,笔者倾向于认为,合伙企业同样可以参照适用公司强制清算程序。本文暂以公司强制清算程序的实操要点为例进行说明。
04
强制清算程序的适用情形和申请主体
新《公司法》第二百三十三条对强制清算程序的适用情形和申请主体作出了明确规定。公司出现除因合并或者分立以外的原因需要解散的情形,且清算义务人不履行清算义务,系适用强制清算程序的前提条件。结合新《公司法》的相关规定,我们对此梳理总结如下:
注:新《公司法》第二百三十一条规定,公司经营管理发生严重困难,继续存续会使股东利益受到重大损失,通过其他途径不能解决的,持有公司百分之十以上表决权的股东,可以请求人民法院解散公司。
如上所述,新《公司法》将强制清算案件的申请主体分为“利害关系人”及“作出吊销营业执照、责令关闭或者撤销决定的部门或者公司登记机关”两类。其中,对于“利害关系人”的界定,新《公司法》并未作出详细规定。
参照《最高人民法院关于适用<中华人民共和国公司法>若干问题的规定(二)(2020修正)》第七条规定,“利害关系人”可以包括债权人、公司股东、董事或者其他相关利害关系人。经检索相关司法案例,截至目前,公司强制清算程序的申请主体多为公司股东、债权人,而董事申请强制清算的案例较少。
笔者理解,该情形发生的原因在于,新《公司法》实施生效前,有限责任公司的清算义务人为股东,股东在不履行清算义务的情形下可能承担相应法律责任,因此,在自行清算无法推进的情形下,为减轻清算责任,股东有申请强制清算的驱动力;而债权人希望能够及时获得清偿,因此同样有申请强制清算的动机。
而新《公司法》实施生效后,不论对于有限责任公司或是股份有限公司而言,其清算义务人均为公司董事,在此背景下,董事申请公司强制清算的案例是否会逐渐增多,有待进一步观察。
05
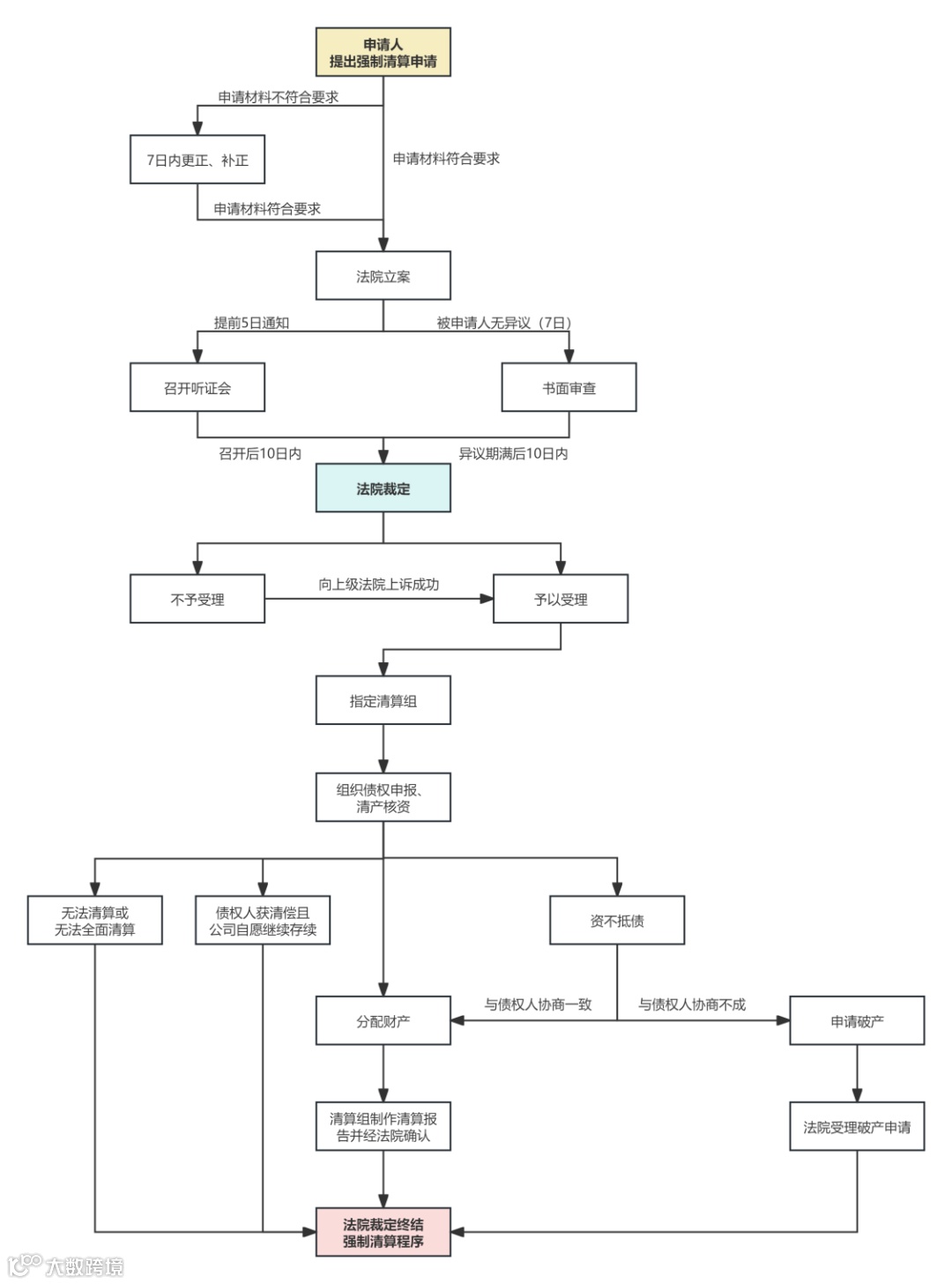
强制清算的流程
根据《强清座谈纪要》相关规定,公司强制清算的流程如下:
需要特别指出的是,因《强清座谈纪要》发布时间较早,当时的《公司法(2005修订)》及其司法解释仅赋予了股东、债权人申请强制清算的资格,因此《强清座谈纪要》主要是针对股东、债权人申请强制清算程序作出的相关实操性规定。
相较于《公司法(2005修订)》和司法解释,目前的新《公司法》已将申请强制清算的主体扩大至股东、债权人、董事等利害关系人或作出吊销营业执照、责令关闭或者撤销决定的部门或者公司登记机关,对于除股东、债权人以外的主体申请强制清算的实操要求,仍有待进一步明确。因此,本部分暂以股东、债权人申请强制清算的程序为例进行梳理。
根据强制清算的流程,强制清算程序可分为申请、审查、清算、结案四个阶段,我们将每个阶段的注意事项梳理总结如下:
(一) 申请阶段
1. 管辖法院
根据《强清座谈纪要》第二条,对于公司强制清算案件的管辖应当分别从地域管辖和级别管辖两个角度确定。具体如下:
实践中,部分地区对强制清算案件存在集中管辖的规定。以北京市为例,根据《北京高院强清管辖通知》的规定,自2019年11月1日起,北京市辖区内区级以上(含区级)市场监督管理部门核准登记的公司(企业)的强制清算案件均由北京破产法庭管辖,即北京市第一中级人民法院北京破产法庭。
2. 申请材料
以北京市为例,根据《北京高院强清操作规范》第六条、第七条规定,股东或债权人申请公司强制清算所需材料如下:
(二) 审查阶段
1. 审查方式
根据《强清座谈纪要》第九条、第十条、第十一条规定,法院在审查强制清算申请时,以召开听证会为原则、以书面审查为例外,具体如下:
在审查阶段,一般应当召开听证会。公司股东、实际控制人等利害关系人申请参加听证的,人民法院应予准许。听证会中,人民法院应当组织有关利害关系人对申请人是否具备申请资格、被申请人是否已经发生解散事由、强制清算申请是否符合法律规定等内容进行听证。
对于事实清楚、法律关系明确、证据确实充分的案件,经书面通知被申请人,其对书面审查方式无异议的,也可决定不召开听证会,而采用书面方式进行审查。人民法院决定不召开听证会的,应当及时通知申请人和被申请人,被申请人享有有7日的异议期。
2. 法院裁定
根据《强清座谈纪要》第十二条规定,人民法院在听证会召开之日或异议期满之日起十日内,依法作出是否受理强制清算案件的裁定。根据《强清座谈纪要》第十三条、第十四条,不同情形可能会影响法院的裁定结果,具体如下:
需要注意的是,虽然根据《强清座谈纪要》第十四条的规定,债权人申请强制清算的,在被申请人的主要财产、帐册、重要文件等灭失或者被申请人人员下落不明的情形下,法院仍应受理强制清算申请,但根据《强清座谈纪要》第二十八条、二十九条的规定,在强制清算申请被受理后,如该等情形导致无法全面清算或无法清算的,法院仍可能以此终结强制清算程序。
根据《强清座谈纪要》相关规定,如法院作出受理的裁定后,将进入清算阶段;如法院裁定不予受理,申请人不服的,可以向上一级人民法院提起上诉。
(三) 清算阶段
1. 清算组
法院裁定受理强制清算案件后,将指定清算组成员并成立清算组开展清算工作。根据《强清座谈纪要》第二十二条、第二十三条、第二十六条规定,清算组的产生和议事机制如下:
2. 清算活动
根据新《公司法》第二百三十六条规定,清算期间,公司存续,但不得开展与清算无关的经营活动。清算期间,清算组主要进行组织债权申报、清产核资、分配财产等清算活动。具体如下:
3. 清算期间的财产保全和诉讼案件
(1) 财产保全
根据《强清座谈纪要》第二十七条规定,在法院受理强制清算申请后,如公司财产存在被隐匿、转移、毁损等可能影响依法清算情形的,法院可已依清算组或者申请人的申请,对公司财产采取相应的保全措施。
(2) 诉讼案件处理
根据《强清座谈纪要》第三十条、第三十一条规定,对于强制清算案件被受理前后公司涉及的民事诉讼案件,应按照如下方式处理:
(四) 结案阶段
根据《强清座谈纪要》相关规定,四种情形可能导致强制清算程序的终结,包括无法全面清算、资不抵债、债权人获清偿且公司自愿继续存续、清算完成并注销等,具体如下:
06
结 语
强制清算制度为公权力主持下的一项企业退出市场的制度,在企业自行清算无法完成的情况下,强制清算制度可以作为股东、董事、债权人等利害关系人维护自身合法权益的救济途径之一。
随着新《公司法》的颁布实施,有关强制清算制度的部分实务问题仍有待主管部门出台相应实施细则,对此,我们将持续跟进和关注。
作者简介
翟浩
国浩北京合伙人
业务领域:投资基金与私募股权、企业重组与并购、公司上市
邮箱:zhaihao@grandall.com.cn
高丹丹
国浩北京律师
业务领域:投后项目风险处置、跨境并购、公司上市
邮箱:gaodandan@grandall.com.cn
相关阅读
正式生效!国浩新《公司法》系列解读合辑来了!
*点击图片订阅合辑,获取更多新《公司法》解读文章。
【 特别声明:本篇文章所阐述和说明的观点仅代表作者本人意见,仅供参考和交流,不代表本所或其律师出具的任何形式之法律意见或建议。】



