摘要:破产法侧重于公平清偿债权债务以促使企业更生,税法立足于防止税源流失以保障国家税收收入。企业进入破产程序,不可避免产生新生税款,尤其是房产税、城镇土地使用税此类财产税作为固定税收成本,不合理的征收机制,可能导致破产企业反而成为纳税大户。破产程序中的涉税问题,反映出破产法与税法之间理念的分歧,亟待系统解决。
目 录
一、问题的提出与分析路径
二、新生税款的辨析
三、房土两税的问题
四、税负的非正当性
五、减免政策及实践问题
六、减免政策的完善建议
七、小结
01
问题的提出与分析路径
《企业破产法》以“规范企业破产程序,公平清理债权债务,保护债权人和债务人的合法权益,维护社会主义市场经济秩序”为立法目的,《税收征收管理法》以“加强税收征收管理,规范税收征收和缴纳行为,保障国家税收收入,保护纳税人的合法权益,促进经济和社会发展”为立法目的。税法兼具保障国家利益与纳税人权益的功能,但公法色彩突出;破产法以社会整体利益为本位,但私法属性占据主导地位。两法存在公与私的分野,由此导致具体规则间不兼容的情况。[注1]并且,现行税法主要聚焦于正常经营的企业,对非正常经营的困境企业缺少关注。由于缺乏对困境企业税收问题的特殊调整,企业进入破产程序后,因“新生税款”的产生,将加重企业之负担、加大企业重生或出清之难度。
企业进入破产程序后,已处于非正常经营状态,即便企业无意闲置不动产,税务机关也因企业保有不动产,持续计征房产税、城镇土地使用税(以下简称“房土两税”)等财产税。囿于税法缺少对破产企业的税收问题作出特殊调整,企业未产生收益的情况下,照常征收此类新生税款将减少企业原有财产,从而使税负转嫁由企业的全体债权人承担,不仅违悖破产立法本意,亦违反税法量能课税原则,致使私人利益与国家利益之间出现失衡。因此,亟待反思房土两税在破产程序中涉及税收公平的内容,反思的关键在于如何结合理论和实践对房土两税困难减免政策进行解构与重组。
02
新生税款的辨析
《企业破产法》《税收征收管理法》均未豁免破产企业的纳税义务,即便企业进入破产程序,法律主体资格并未灭失,在税务登记、工商登记注销之前,仍是税法意义上的纳税主体。因此,企业进入破产程序后,发生应税行为,依然产生税收债务,即所谓的“新生税款”。
相较于历史欠税,我国企业破产立法规范并未明确破产程序中新生税款的清偿顺位规则。根据《企业破产法》第四十四条之规定[注2],是否属于破产债权,以破产申请受理时点是否存在债权作为判断标准。以新生税款发生时点而论,排除归属于破产债权,可根据不同的产生原因,相应划归为破产费用或共益债务。在实践中,绝大多数法院认为新生税款属于破产费用和共益债务。例如在(2020)湘10民终1585号案、(2015)承民初字第00136号案、(2015)佛中法民二初字第244号案中,人民法院均认为新生税款应认定为破产费用、共益债务而优先清偿。
根据《企业破产法》第四十一条“人民法院受理破产申请后发生的下列费用,为破产费用:(一)破产案件的诉讼费用;(二)管理、变价和分配债务人财产的费用;(三)管理人执行职务的费用、报酬和聘用工作人员的费用”、第四十二条“人民法院受理破产申请后发生的下列债务,为共益债务:(一)因管理人或者债务人请求对方当事人履行双方均未履行完毕的合同所产生的债务;(二)债务人财产受无因管理所产生的债务;(三)因债务人不当得利所产生的债务;(四)为债务人继续营业而应支付的劳动报酬和社会保险费用以及由此产生的其他债务;(五)管理人或者相关人员执行职务致人损害所产生的债务;(六)债务人财产致人损害所产生的债务”之规定,可知破产费用与共益债务都涉及全体债权人共同利益,两者区别在于:破产费用的产生通常可预测,属于程序性费用、常规性支出;共益债务产生与否处于不确定性,属于非程序性债务,非常规性支出。[注3]
依据《企业破产法》第四十三条第二款“债务人财产不足以清偿所有破产费用和共益债务的,先行清偿破产费用”之规定,破产费用清偿顺位优于共益债务。破产费用为破产程序直接发生的债权,对破产程序的运行具有根本性影响,倘若破产费用得不到足额清偿,破产程序无法开展。[注4]因此,在破产法未明文规定新生税款清偿顺位时,将新生税款选择性认定为破产费用或共益债务,将影响其清偿顺位,在企业财产不足以清偿两者时,矛盾尤其突显。
03
房土两税的问题
一般而言,破产程序中的新生税款主要有三大类:一是为维系经营产生的税款,二是处置财产产生的税款,三是保有不动产产生的税款。相较于前两类情况所产生的税款,第三类财产税在破产程序中的问题,尤其突显破产法与税法不兼容的矛盾。
持有不动产产生的税款主要指房产税和城镇土地使用税。根据《房产税暂行条例》第三条之规定,房产税以房产为征税对象,按房产原值或租金收入为计算依据;《城镇土地使用税暂行条例》第二、三条之规定,城镇土地使用税以国有土地或集体土地为征税对象,按土地的面积征税。从税收理论来看,相较于增值税在商品、服务流通环节中征税,所得税因产生利润而征税,房土两税则属于财产税,因纳税人保有房产、土地而征税。房土两税是向产权所有人征收的财产税,计税依据不与企业效益挂钩。当纳税人经营困难,尤其是进入耗时较长的破产程序后,房土两税作为固定税收成本,无疑加重了纳税人的负担。
其中,房产税的征收更为突显破产法与税法规则冲突,其计税方式分有两类:一是从价计征,按照房产原值一次减除10%至30%后的余值计算缴纳,税率为1.2%;二是从租计征,房产出租的,以房产租金收入为房产税的计税依据,税率为12%。
先论从租计征的房产税。企业进入破产程序后,房屋出租的,将产生租金收益,出租期间征收房产税。受限于破产法未明确规定该类税负清偿顺位的现状,将其解释为破产费用或共益债务均有可探讨之处:(1)若认定为共益债务,就对外出租而使财产保值增值的行为而言,符合共益债务中“为债务人继续营业……由此产生的其他债务”的情形,但从文义解释该项规定,作为兜底的“其他债务”与前文“应支付的劳动报酬和社会保险费用”应保持同一内涵;(2)若认定为破产费用,该类税负的产生符合“管理债务人财产的费用”的内涵,但对外出租保有的房产与否,并非破产程序必经之事项,属于非常规性支出,从此而论不应归为破产费用。无论如何,从租计征的房产税均从租金收益中征收,并不影响企业的合法权益。
再论从价计征的房产税。无论企业收益与否,其保有经营性房产则必须纳税,按现行法律法规,可归于破产费用的范畴,符合“管理债务人财产的费用”的情形。企业进入破产程序后,已处于非正常经营状态,无意闲置房产的,税务机关仍持续计征房产税。在企业未获得房产相关收益的情况下,并不具有可税性,若仍按照税法强制性规定征收房产税,将破坏税本,竭泽而渔。承前述,在企业财产不足以清偿破产费用与共益债务时,破产费用优先清偿,将导致破产相关利益主体之间的矛盾愈加尖锐,与破产法公平清偿的立法本意不符,此类税负应予调整。
04
税负的非正当性
(一) 违反量能课税的原则
量能课税原则为税收公平的基本原则,税收债务的有无及轻重应取决于纳税人的负担能力。如果纳税人丧失负税能力,仍勉强对其征税,不仅可能侵害其生存与发展,大多数情况下也难以征起,结果只会增加无谓的稽征成本,增加国家与人民之间的摩擦。[注5]破产企业濒临死亡,不同于正常经营的企业,绝大多数企业因资不抵债而进入破产程序,负税能力近乎为零,且未有任何收益的情形下,仍照常态企业标准对其征收房土两税,将加重企业更生之难度,不仅背离破产立法目的,也违背税法量能课税的原则。
(二) 违背课税特区的原理
课税特区是指为了保障纳税人的正当权益,对原有税法规则应当作出特别调整的领域,对税务机关的权力范围进行必要的调整和限缩。破产程序则属于课税特区的典型代表,税法应当注意对破产企业征税的合理性,针对破产程序应当作出特别的调整。[注6]不具备可税性时,原封不动按照原有规则对破产企业强制征收房土两税,无疑有悖课税特区的要求。
(三) 导致税负不当转嫁的结果
不同于物的所有权,企业所有权的归属取决于企业的经营状态,正常经营状态下,股东享有控制权,当企业丧失债务清偿能力、进入破产程序后,债权人则通过破产程序对企业享有控制权,则由股东所有转为债权人所有。[注7]保护破产企业的正当权益,意在保护全体债权人的正当权益。税法为保障国家税收收入,对破产企业施加不符合其纳税能力的房土两税负担时,将减少企业可分配财产,进一步降低破产债权的清偿率,最终是将税负不当地转嫁由其他债权人承担,更与“国不与民争利”的精神不符。
05
减免政策及实践问题
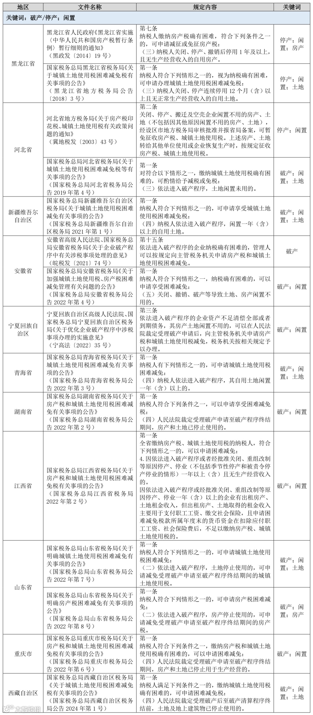
鉴于房土两税作为财产税的特殊性质,为帮助纳税人度过难关,立法时设置了困难减免等救济措施。但我国尚无明确的、统一的税收优惠规范对破产企业进行法律调整,房土两税作为地方税种,税收优惠规范也缺乏国家层面的统一解释。根据《房产税暂行条例》第六条“纳税人纳税确有困难的,可由省、自治区、直辖市人民政府确定,定期减征或者免征房产税”、《城镇土地使用税暂行条例》第七条“纳税人缴纳土地使用税确有困难需要定期减免的,由县以上税务机关批准”之规定,纳税人纳税确有困难的,各省政府和省税务局有权决定减免。我国税权高度集中,仅有房产税和城镇土地使用税此类地方税种,各地可以根据中央授权自主决定减免。也造成了各地对破产程序中房土两税的困难减免条件不统一、实践难统一等问题。
(一) 各地减免政策
对破产企业来说,纳税“确有困难”乃不争的事实,理所应当享受困难减免的税收优惠。但截至目前,我国尚有海南省、云南省、山西省、广西壮族自治区4个省级行政区仍未将企业破产纳入房土两税困难减免的情形,辽宁省、内蒙古自治区2个省级行政区也未将企业破产纳入困难减免情形,但其辖下部分市级行政区已率先出台相关文件。[注8]
鉴于房土两税乃地方税种,国家层面亦未对“确有困难”的概念及范围作出明确界定,虽其他地区已陆续出台相关文件,将企业破产纳入房土两税困难减免的情形,但减免条件并不统一。例如:(1)北京市、陕西省、贵州省等5个地区一概将“破产或停产的企业”认定为符合困难减免的条件;(2)河北省、新疆维吾尔自治区、江西省、山东省等11个地区将“资产闲置”作为附加条件;(3)浙江省、广东省、天津市3个地区将破产程序进行区分认定,主要是将“清算程序”作为附加条件;(4)上海市、江苏省、河南省等6个地区则综合前述要件,将“企业破产”“资产闲置”“清算程序”均作为困难减免的适用条件。各地房土两税困难减免情况具体如下:
(二) 减免政策实践问题
各地区的房土两税减免政策虽以“确有困难”为原则,但各地适用条件不一,导致实践操作不一。诸有:(1)福建省、黑龙江省以“停产”作为条件,存在难以确定减免起止期限的问题;(2)青海省、新疆维吾尔自治区、西藏自治区仅对减免破产企业城镇土地使用税进行规范,未处理房产税的问题;(3)从房土两税困难减免的定义来看,属于核准类减免事项,而非备案类,税务机关的自由裁量权较大,税收或减或免的标准无法统一,税务机关可能对同地区相似情形的不同企业作出大相径庭的减免结果;(4)北京市、贵州省、甘肃省等地未将“资产闲置”“企业清算”作为适用条件,仅以“企业进入破产程序”作为单一条件,进入破产能否一律给予减免,基层税务机关存在顾虑,不从实质考量,则不利于破产程序公平清偿,亦不利于保障国家税收收入;(5)部分地区未将企业破产列入困难减免情形,但设有兜底条款,以海南省为例,国家税务总局海南省税务局《关于房产税和城镇土地使用税困难减免税有关事项的公告》(国家税务总局海南省税务局公告2020年第6号)第一条第(五)项规定:“海南省人民政府准予困难减免税的其他情形”,海南省未将企业破产作为适用困难减免的条件,虽列有兜底条款,实践操作中却因无法明确负责的相关部门,导致兜底条款规定落空,无法有效执行,申请无门。
06
减免政策的完善建议
(一) 明确新生税款的性质与清偿顺位
《企业破产法》未对新生税款进行定性,未对其清偿顺位进行规定,在实践中易引发争议,建议未来修订该法时进行明确,并且在新生税款中明确房土两税等消极税种相较于其他积极税种劣后清偿,同时明晰不能全部清偿情况下的清偿安排。
(二) 促使税收优惠政策法律化
对现行税收法律、法规进行系统梳理,制定统一的破产涉税优惠制度。各地税务机关看法不同,减免条件不同,破产程序中的房土两税优惠政策缺乏统一性。目前的房土两税优惠政策散落于各地,建议以法律制度加以完善,促使房土两税优惠政策法律化。让破产企业有法可依,助力企业轻装上阵,快速实现重生或出清。
(三) 细化困难减免的适用条件
程序上,建议按破产清算、破产重整以及破产和解进行细分,明确对破产企业减免征收的税种、税率、税收优惠等。
实体上,建议将资产闲置与否、资产收益有否作为困难减免实质的评价标准,企业进入破产程序并不意味着停业停产。多数企业在破产重整程序中,为维持经营仍会利用保有的不动产产生收益;少数企业在破产清算程序中,为保值增值不动产仍可能因出租或其他事项而产生收益。避免税负畸重畸轻,既要避免破产企业成为纳税大户,也要避免企业滥用破产程序逃避税负。
07
小结
关键在于我国应尽快制定破产事务的税收法律法规,衔接破产法与税法,减少规则之间的冲突。避免企业利用破产程序逃避税负,也应避免税务机关机械照搬规范性文件,让破产企业及其利害关系人承担不合理税负。实现二者平衡,优化营商环境,促进破产事务市场化、规范化发展。
注释及参考文献
作者简介
曹胜新
国浩海南律师
业务领域:税收筹划、涉税争议解决、涉税风险防控
邮箱:caoshengxin@grandall.com.cn
周已棠
国浩海南律师
业务领域:投资与并购、破产重整与清算
邮箱:zhouyitang@grandall.com.cn
【 特别声明:本篇文章所阐述和说明的观点仅代表作者本人意见,仅供参考和交流,不代表本所或其律师出具的任何形式之法律意见或建议。】

