引言:随着2019年十九届四中全会的召开,数据作为一项新的生产要素登上历史舞台,中央陆续出台多项政策文件,旨在为构建数据要素市场,盘活企业数据资源完善制度基础。直至2024年1月1日,《企业数据资源相关会计处理暂行规定》(以下简称“《暂行规定》”)正式实施,企业数据资产入表的实践正式拉开帷幕。现阶段我国数据要素流通以及数据资产入表等实践尚处于初步探索阶段,相关法律、制度尚不健全,本文根据数据资产入表的相关法律工作经验,对数据资产法律合规评估工作的要点进行梳理和初步探讨,以供参考。
目 录
一、数据资产入表的政策背景
二、数据资产入表的流程
三、数据资产相关概念的辨析
四、数据资产与资产确认条件
五、数据资产入表的法律问题
六、结语
1
数据资产入表的政策背景
2019年11月,十九届中央委员会第四次全体会议作出《中共中央关于坚持和完善中国特色社会主义制度推进国家治理体系和治理能力现代化若干重大问题的决定》,首次将“数据”列为生产要素,提出“健全劳动、资本、土地、知识、技术、管理、数据等生产要素由市场评价贡献、按贡献决定报酬的机制”。
2020年4月,中共中央 国务院提出《关于构建更加完善的要素市场化配置体制机制的意见》,将“数据”作为与土地、劳动力、资本、技术等传统生产要素并列的第五大生产要素,并明确提出“引导培育大数据交易市场,依法合规开展数据交易”。
2022年1月,国务院印发《“十四五”数字经济发展规划》,明确提出“加快构建数据要素市场规则,培育市场主体、完善治理体系,促进数据要素市场流通”,到2025年初步建立数据要素市场体系。
2022年12月,中共中央 国务院提出《关于构建数据基础制度更好发挥数据要素作用的意见》(“数据二十条”),明确了数据要素市场制度建设的基本框架,前进方向和工作重点。提出建立“数据资源持有权”“数据加工使用权”“数据产品经营权”等分置的产权运行机制。
2023年8月,财政部印发《企业数据资源相关会计处理暂行规定》,明确了数据资源适用范围、数据资源会计处理的准则适用及披露要求。
2023年12月,财政部印发《关于加强数据资产管理的指导意见》,鼓励支持有条件的地方、行业和企业先行先试,探索开展公共数据资产登记、授权运营、价值评估和流通增值等数据资产全过程管理有效路径。
2024年1月,国家数据局等17部门联合印发《“数据要素×”三年行动计划(2024—2026年)》,选取12个行业和领域,推动发挥数据要素乘数效应,释放数据要素价值。
2
数据资产入表的流程
根据对数据资产入表的法律工作经验,目前数据资产入表工作可大体分为以下步骤:
3
数据资产相关概念的辨析
我国创设性提出将数据作为一种生产要素,相应地引出“数据生产要素”“数据资源”“数据产品”“数据资产”等相关概念。在法律层面目前仅有《中华人民共和国数据安全法》(以下简称“《数据安全法》”)第三条对“数据”作出定义,对其他数据相关概念尚未提及。实践中对于将“数据”作为资产核算的会计工作既有“数据资产入表”的说法,也有“数据资源入表”的说法。本文尝试对各种数据资产相关概念进行解释和辨析,以明确数据资产入表的价值和内在逻辑。
生产要素是一个经济学基本范畴,是指进行社会生产活动时所需的各种社会资源,是维系国民经济运行及市场主体生产经营过程中所必须具备的基本因素。资源一般是指可以被开发利用且能给人类带来财富的物质、能量和信息的总称,从这一角度而言数据资源的本质就是数据生产要素[注1]。
根据《数据安全法》第三条规定,数据是指任何以电子或者其他方式对信息的记录。该定义的核心并不是对数据承载形式的限定,而是揭示了数据的本质是对信息的记录。信息是一种在认知层面降低未来不确定性的重要经济资源,数据是经济社会活动产生的衍生品不同于土地、劳动力等传统生产要素,数据的价值本质就是其蕴含的信息。
原始数据如果不经过收集、整理、加工难以成为对决策分析有价值的资源,将原始数据通过收集、脱敏、整理、分析等加工步骤使其成为具有经济价值的数据资源的过程称为数据资源化,其本质就是挖掘原始数据的价值属性。数据资源与经济价值密不可分,属于一种价值概念。
“数据资产入表”从严格意义上来说应称为“数据资源入表”,《暂行规定》亦是采用“企业数据资源相关会计处理”的说法。从会计学角度而言,资产的确认是将符合资产确认条件的企业资源纳入企业资产负债表科目的行为,数据资产化的本质是对数据资源的价值评估。入表后,符合会计准则资产确认条件的那部分数据资源变为企业数据资产。因此数据资产属于会计上的概念,需要满足会计上对资产的定义以及确认条件。
数据产品是数据资源的载体,体现的是数据资源的流通和交换价值。数据产品一般以数据集、数据信息服务、数据应用等形式体现。
4
数据资产与资产确认条件
《暂行规定》明确适用范围为企业按照企业会计准则相关规定确认为无形资产或存货等资产类别的数据资源,以及企业合法拥有或控制的、预期会给企业带来经济利益的、但由于不满足企业会计准则相关资产确认条件而未确认为资产的数据资源的相关会计处理。因此企业的数据资源可能存在三种情况:
(1) 可以被确认为数据资产的数据资源;
(2) 因不符合资产定义而不能被确认为数据资产的数据资源;
(3) 符合资产定义但不符合资产确认条件的数据资源。
根据《暂行规定》及《企业会计准则——基本准则》的规定,资产是指企业过去的交易或者事项形成的、由企业拥有或者控制的、预期会给企业带来经济利益的资源。资产确认需要同时满足两个条件:(1)与该资源有关的经济利益很可能流入企业;(2)该资源的成本或价值能够可靠地计量。
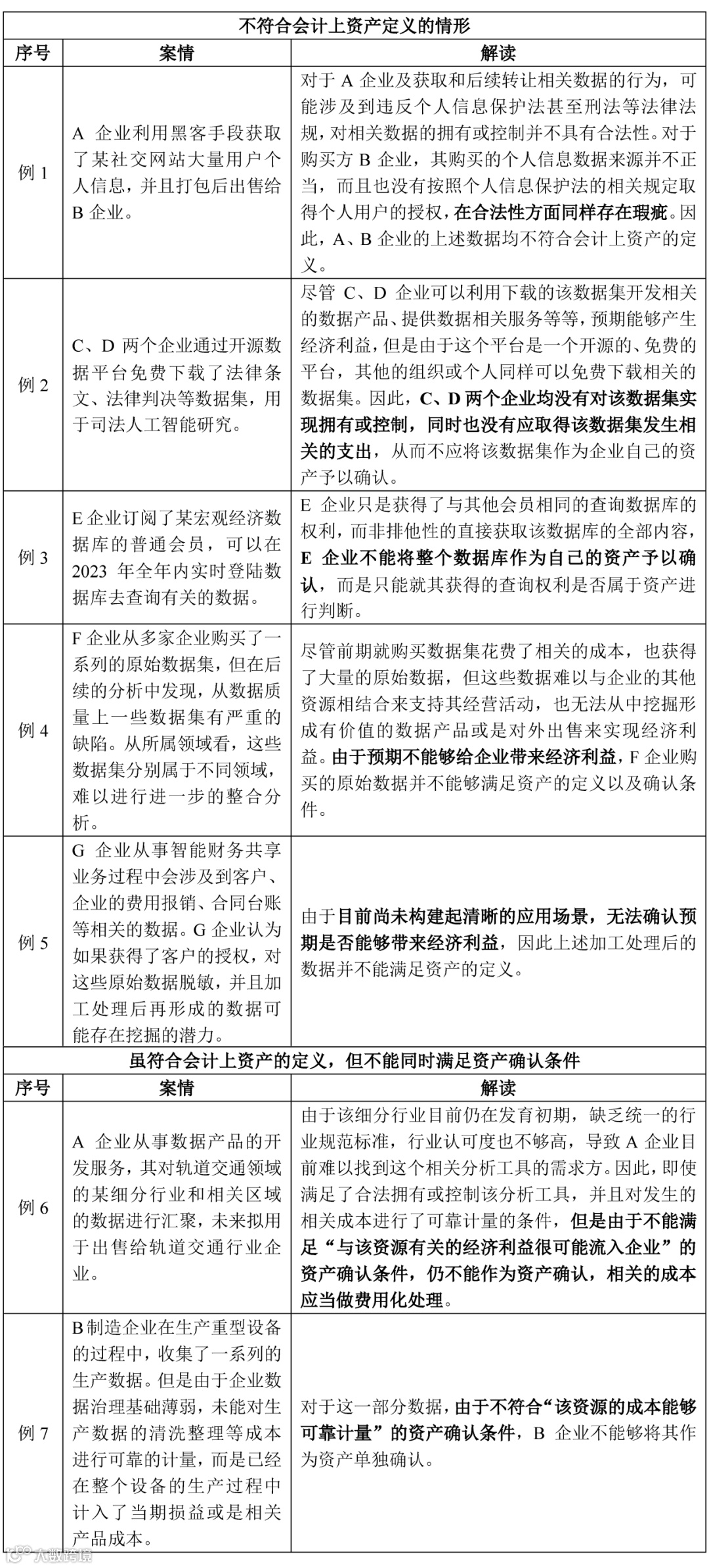
财政部会计司在《企业数据资源相关会计处理暂行规定》讲解中从反面案例说明资产的定义和资产确认条件。
5
数据资产入表的法律问题
根据上节介绍数据资产的确认条件,律师在数据资产入表中的法律工作主要围绕数据资产的识别,即是否符合会计上对资产的定义。因此法律工作的重点在于对数据资源合法、合规性的审查、权属确认、预期是否会给企业带来经济利益这三个主要方面进行评估。
(一) 合法、合规性要求
由财政部会计司列举的案例可知,会计上对资产的确认要求企业合法拥有或控制拟入表的数据资源,数据资源的合法、合规性是资产确认的要件之一。只有在实现数据合规的前提下,企业才能确保对相关数据资源所享有的财产性权利没有瑕疵,避免潜在风险。一般认为对数据资产的合法、合规性审查应当至少包括以下几个方面:
1.数据来源合法性审查
数据的来源主要可以分为:企业自行生产的数据、企业通过技术手段公开收集的数据、企业获授权运营或购买的数据和企业直接收集的数据。
(1) 企业自行生产的数据
企业自行生产的数据,即企业在自身日常的生产、经营活动中产生并收集的数据。此类数据不涉及外部收集,可以相对弱化对数据收集手段的审查,但更应该注重对自行生产真实性的审查:
①搜集、核查企业数据生产和收集全过程的证明(例如:人员、技术的投入,数据产生相关活动的证明资料、系统日志);
②核查该数据是否为企业独立生产,是否存在多方合作情况,有无其他利益相关方,是否存在侵犯第三方合法权益的情形。
(2) 企业公开收集的数据
企业公开收集的数据,即企业通过爬虫等自动化工具收集的已公开的数据,在审查此类数据来源的合规性时应重点审查以下方面:
①核查数据采集的目的是否合法,不得危害国家安全、公共利益,不得违反公序良俗,不得涉及不正当竞争;
②核查数据采集方式是否合法,不得采取以非法手段获取访问权限、干扰被访问网站或计算机系统正常运行、技术破解网站、技术破解计算机系统数据保护措施等方式收集数据;
③数据采集不得侵犯其他主体合法权益,未征得相关主体同意,不得收集涉及他人知识产权、商业秘密或其他非公开信息的数据。
(3) 企业获授权运营或购买的数据
企业获授权运营或购买的数据,应当对数据交易的主体、标的、协议内容进行逐项审查:
①主体审查:授权/出售方是否具有该项交易的主体资格,是否对标的数据享有处分权;
②标的审查:授权/出售的标的数据本身来源是否合法,权属是否清晰,能否进行交易;
③协议审查:授权/出售协议内容是否合法有效,是否涉及其他第三方权益。
(4) 企业直接收集的数据
企业直接收集的数据,即企业在生产经营活动中直接收集的用户数据,包括个人、企业的用户信息。在审查此类数据来源的合规性时应重点审查对个人信息的收集处理是否符合《个人信息保护法》的相关规定,具体而言:
①核查个人用户数据的采集是否经个人单独同意或书面同意,数据的处理是否符合《个人信息保护法》对个人信息处理规则的规定;
②核查收集用户数据是否具有合理目的并采取最短周期、最低频次、对用户权益影响最小的方式;
③核查企业用户数据的采集,如涉及企业的商业秘密或其他非公开数据,是否取得企业的授权同意;
2.数据内容合法性审查
数据资产合法合规要求数据内容本身合法合规,不得含有危害国家安全、违反公序良俗或侵害他人合法权益的违法信息。数据交易所在数据资产登记和数据产品交易环节都对数据内容合法合规有明确的要求,具体如下:
上海数据交易所
《数据交易安全合规指引》
北京数据交易所
《数据资产登记指引(试行)》
律师在对数据资产内容的合法合规审查工作中可以参照以上标准。
3.数据安全管理合法性审查
数据在计算机系统中是以二进制编码序列的形式存储的信息,数据资产根据其特性具有易篡改、易泄漏、易窃取等固有风险。安全管理合规是数据资产的安身立命之本,一旦数据被破坏、被非法利用将导致数据资产不可逆转地丧失自身价值,甚至因数据泄露对国家安全、公共利益、个人及组织的合法权益造成更为重大损失。《网络安全法》《数据安全法》《个人信息保护法》均要求企业在组织管理和技术两个方面加强安全保护措施。
律师在审查数据资产合法、合规情况时应当从企业的数据安全管理制度和安全技术措施两个层面审查企业对数据资产的安全保护措施是否符合《网络安全法》《数据安全法》《个人信息保护法》的相关规定。鉴于数据技术措施的专业性和复杂性,建议企业积极推行数据安全管理体系认证、对数据安全风险进行检测评估,以便于各专业机构的评估和判断。
4.数据经营合法性审查
数据合规要求贯穿于数据资产入表、经营、流通的全过程,例如上节中例1所描述的情形,由于转让方A企业转让的标的数据不具有合法性,导致受让方B企业对标的数据的合法性存在瑕疵,该数据在A、B企业均不符合资产的定义。因此,数据资产合法性的瑕疵具有传导性。所以,对数据资产的合规性审查必须关注企业在数据处理活动中整体的合规性,以确保数据资产能够在会计上确认并能够在数据要素市场流通。
数据经营合法性审查至少应关注以下方面:
(1) 核查企业根据其所属行业及数据安全法律法规的规定是否需要取得相应的经营资质、行政许可;
(2) 核查企业的生产经营是否符合法律、行政法规的规定,是否符合国家产业政策;
(3) 核查企业是否存在与数据相关的诉讼、仲裁、行政处罚。
(二) 权属要求
企业会计准则对资产的确认,要求企业合法拥有或控制拟入表资源。目前我国数据产权制度在法律层面尚未明确,论证企业对数据资源的合法拥有,从所有权角度缺乏法律依据。更为可行的路径是通过论证企业对数据资源的合法控制来满足会计上对资产的定义。
企业对数据资源的控制权意味着企业能够合法利用数据资源并享有与该项资源相关的经济利益,承担相应的风险。实践中,为了达到数据确权的目的,企业往往倾向于参照传统财产权登记的做法,借助公权力背书,通过登记的方式确认数据资产的权属。但是法律层面对数据资产的权属没有明确的规定,目前市场上的数据资产登记是由各地的数据交易所办理,数据交易所的主体性质是国有公司而非公权力机构。而且数据交易所对数据资产登记只是根据申请人填报的数据资产信息和书面承诺文件对申请登记数据资产进行形式审查,难以实现证明数据权属的效力。因此,现阶段企业聘请律师事务所对数据资产进行实质性的合规评估和控制权认定并出具法律意见书,是对数据资产入表、评估、交易的有效增信手段。
在实践中证明企业对拟入表数据资源有合法控制权可以从以下几个方面开展核查工作:
1. 核查企业自行生产数据的资源(资金、人力、物力)投入、相关工作记录、系统日志、数据存储系统由企业控制运行等证据资料;
2. 核查企业非自行生产数据合法收集的相关协议、授权书或其他法律文件;
3. 核查企业利用该数据资源开展自主经营活动的资料,以及获得经济利益的证据资料;
4. 核查企业是否具备健全的数据安全管理制度、安全管理技术措施确保该数据资源的安全性。
(三) 经济性要求
企业会计准则对资产的确认,要求拟入表资源预期会给企业带来经济利益。在数据资产满足被企业合法拥有或控制的基础上,要有明确的、可预期的应用场景,在该场景下,很可能产生经济利益流入企业。
律师在数据资产识别的法律工作中需要研究判断拟入表数据是否有明确的应用场景,该应用场景结合企业的业务模式是否合法合规。如果没有构建清晰的数据应用场景或者应用场景违法,将会直接导致拟入表数据不符合会计上资产的定义。
(四) 数据资产入表、数据资产评估、数据资产登记的关系
◆ 数据资产入表
是指对满足资产确认条件的数据资源通过确认、计量、记录和报告等环节形成企业管理者所需要的会计信息。数据资产的会计核算依据《暂行规定》和企业会计准则,以历史成本法进行列报与披露,是客观的会计核算过程,并不需要通过评估来确认相关数据资产的公允价值。
◆ 数据资产评估
是指根据委托对评估基准日特定目的下的数据资产价值进行评定和估算,根据评估目的、评估对象、价值类型、资料收集等情况选择不同的评估方法,与会计核算有根本的区别。数据资产评估虽然是发掘数据资产市场价值的方法,但其本身并非数据资产入表的前置程序。实际情况往往是数据资产评估发生在数据资产入表之后。
◆ 数据资产登记
数据资产登记旨在探索对数据资产权属确认的方法,确认数据资产权属是数据资产入表和数据资产评估的必要条件。而目前我国法律缺乏对数据资产权属制度的规定,仅《民法典》第一百二十七条提及“法律对数据、网络虚拟财产的保护有规定的,依照其规定”但并没有实质性内涵。实践中存在两种做法,一种是比照物权登记规则,由各地的数据交易所登记并颁发《数据资产登记证书》;另一种是比照知识产权登记规则,由知识产权登记中心登记并颁发《数据知识产权登记证书》。
数据知识产权说认为,数据与知识产权均具有无形性和时效性特征,尝试将数据作为知识产权进行保护。知识产权是国家赋予创造者对其智力成果在一定期限内享有专有权,属于一种无形财产权。从无形财产权的角度而言,数据资产与知识产权均具有无形且有价值的特点。而数据资产与知识产权的区别在于,数据是在经济社会活动中自然产生具有客观性,而知识产权以权利客体具有一定程度的创造性为必要条件。物权说认为,数据的财产属性与物权类似,可以采用类物权、用益物权的方式对数据权益进行保护。根据《数据二十条》提出的“数据资源持有权”“数据加工使用权”“数据产品经营权”三权分置的概念来看,似乎与用益物权有异曲同工之妙,更强调对数据的利用。但是物权的客体是物,包括动产和不动产,传统意义上的物无法涵盖数据这样的无形财产。因此,目前对数据的权益属性仍存在较大争议。曾有学者建议,参照无形资产的类别,在民法学研究中建立一个大于知识产权范围的无形财产权体系,以包容一切基于非物质形态所产生的权利[注2]。或许随着数据要素时代的到来,无形财产权体系可以为解决数据资产确权问题提供一种新的思路。
如上文所述,由于数据资产权属制度的缺失,目前的数据资产登记并不能起到实质性的证权作用。因此,在现有的法律框架下,数据资产入表、数据资产评估、数据资产登记三者分属于不同的评价体系,并没有严格的互为前提的先后关系。但三者均需要证明企业对数据资产的拥有或控制,基于这个共同点,在数据资产入表工作中,各方中介机构可以根据各自的评价立场对数据资产进行专业评估,各方中介机构最终形成的专业评估意见,彼此之间可以起到一定的增信效果。
6
结语
数据资产作为一种新兴资产类型,不可避免地会对现有的法律、制度框架提出挑战。如何从政策层面、法律层面、技术层面解决数据要素市场存在的各种问题或许是在一个较长时间内需要研究的课题。本文仅基于数据资产入表的相关实务经验和对有关政策、法律法规、白皮书等文件的研究对数据资产入表的实践过程和其中的法律评估工作进行解读、分析,希望为企业在数据资产管理和利用方面提供一定的实践参考。
注释及参考文献
作者简介
吴小镜
国浩苏州合伙人
业务领域:公司证券、民商事(行政)争议解决、投资并购
邮箱:wuxiaojing@grandall.com.cn
孙瑞佳
国浩苏州律师
业务领域:公司证券、民商事(行政)争议解决、投资并购
邮箱:sunruijia@grandall.com.cn
【 特别声明:本篇文章所阐述和说明的观点仅代表作者本人意见,仅供参考和交流,不代表本所或其律师出具的任何形式之法律意见或建议。】

