前言:中国新能源装机规模持续领跑全球,截至2024年底新能源装机已突破14亿千瓦,并有望在2025年进一步扩大。为解决新能源发电项目“参与电力市场交易,确定结算电价”问题,国家发展改革委、国家能源局于2025年2月9日联合发布了《关于深化新能源上网电价市场化改革促进新能源高质量发展的通知》(发改价格〔2025〕136号,以下简称“136号文”)[注1],对于推进新能源领域价格改革,发挥市场在资源配置中的决定性作用具有重大影响。本文拟重点分析《通知》对新能源项目的收益和法律影响,以期为新能源发电企业提供参考。
目 录
一、136号文出台的背景
二、136号文对新能源项目电价收益的影响
三、136号文对新能源项目附属收益的影响
四、136号文对新能源发电企业及其投资方的影响
五、结语
Part01.
136号文出台的背景
根据中国电力企业联合会(CEC)最新公布的数据,截至2024年底,我国新能源发电装机总量已达到惊人的14.5亿千瓦,这一数字标志着新能源在我国电力结构中首次超越了传统火电,成为第一大电源类型。我国自确立绿色低碳转型战略以来,国家陆续出台多项价格、财政、产业等支持性政策,促进新能源行业实现跨越式发展。
2005年发布的《可再生能源法》确立了风电、光伏执行“燃煤标杆电价+国家/地方补贴”模式,弥补早期新能源发电项目技术探索阶段高额建设成本与市场电价的差距;2016年国家发改委、国家能源局联合发布的《可再生能源发电全额保障性收购管理办法》提出了划分保障性收购小时数概念,即“保障小时内电量由电网按燃煤基准价收购,超出部分需参与市场交易”的购售电原则,顺应新能源发电技术迭代发展与建设成本逐年下降的趋势。
随着新能源装机容量超越煤电容量,既有的固定上网电价政策无法客观反映电力市场实时供需变化,也造成了新能源发电项目未承担系统调节成本的问题。2022年,国家发改委、国家能源局发布《关于加快建设全国统一电力市场体系的指导意见》,要求2030年新能源发电项目实现全面参与市场交易目标。2025年2月国家发改委、国家能源局再度联合发布136号文,从上网电价全面由市场化形成机制、可持续发展的价格结算机制、区分存量和增量项目分类施策三个方面,制定了多项改革措施,确保市场化定价过渡期内新能源电力市场的稳定性。
Part02.
136号文对新能源项目电价收益的影响
我国新能源电价政策经历了从政府补贴向市场化定价的渐进式改革。作为新能源上网电价市场化改革的标志性政策,136号文对发电企业的影响涉及投资模式、收益结构、技术路径及战略布局等多个维度。本文首先重点探讨136号文对新能源发电项目收益的影响:
(一) 重构电价计算模式
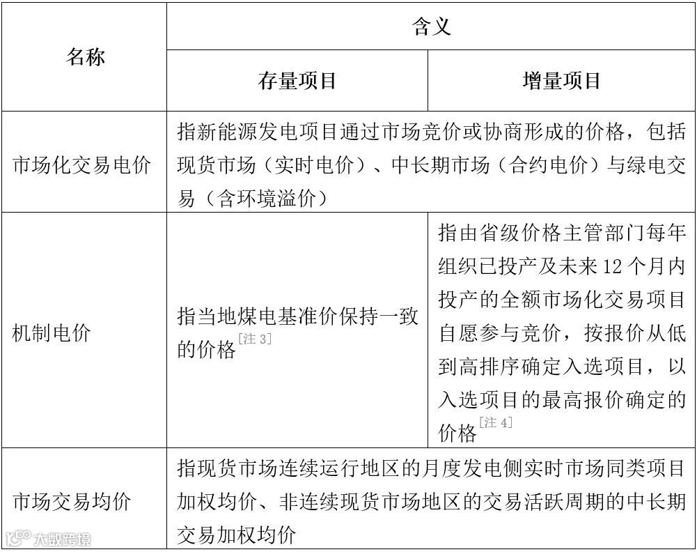
与此前的新能源电价政策相比,引入新的价格结算机制是136号文的核心创新之处,新能源电站实际电价收益从“保障性收入(为主)[注2]+市场交易收入”转变为“市场交易收入(为主)±价差补偿收入”,具体计算公式为:
“实际电价=市场化交易电价+(机制电价-市场交易均价)”
其中,存量项目与增量项目的市场化交易电价、市场交易均价并无差异,主要区别在于机制电价的确认:
结算规则为:当市场均价<机制电价,由电网企业在新能源发电项目市场化交易电价的基础上补足差额,确保项目收益不低于机制电价;当市场均价>机制电价,由电网企业在新能源发电项目市场化交易电价的基础上扣除差额,避免项目获得超额收益。
(二) 稳定电价收入预期
136号文发布前新能源平价项目电价收益由保障性收购与市场化交易两部分组成,部分地区(如宁夏)甚至规定扶贫、分布式光伏等项目无需参与市场化交易。但136号文则要求除光热发电项目、已开展竞争性配置的海上风电项目按照各地现行政策执行外,其余新能源发电项目(风电、太阳能发电)上网电量原则上全部进入电力市场,上网电价通过市场交易形成。该规定意味着除136号文豁免外的新能源发电项目,包括存量(2025年6月1日前并网[注5],含补贴与平价)、增量(2025年6月1日后并网)的集中式风电、分散式风电、集中式光伏与分布式光伏项目均将全面进入电力市场,不再享有固定电价保障。
136号文对存量项目与增量项目规定了不同的机制电量确认方法。增量项目每年新增纳入机制的电量规模,由各地根据国家下达的年度非水电可再生能源电力消纳责任权重完成情况以及用户承受能力等因素确定,次年纳入机制的电量规模结合消纳责任情况适当调整;存量项目的机制电量规模确认方式则结合“保障性+市场化”与“全面市场化”政策的衔接进行安排,笔者结合136号文内容做如下解读:
1. 虽然要求除豁免外的全部新能源发电项目参与市场化交易,但为避免“一刀切”政策冲击行业稳定性,136号文仍对存量项目与增量项目进行区分。因存量项目在全额保障性收购政策下投产运营,故136号文采取“差价结算机制”确保项目平稳过渡到新的市场化机制。而增量项目则需要通过完全的市场竞价来确定机制电价与交易电价。“差价结算机制”并不等同于保障性收购的固定电价,亦不违背新能源发电项目全面市场化的原则。机制的原理为在新能源发电项目参与市场交易形成电价的基础上,通过既设的规则对已形成的部分电价进行调整,在不影响存量项目深度参与市场竞价的同时,采取场外结算的方式稳定发电企业的收益预期。因此,并非所有存量新能源发电项目的电价均完全一致,差异化对待存量项目在保障既有投资稳定性的同时,也引导行业向低度电成本和市场化竞争转型。
2. 在确认电价的基础上,为尊重存量项目投资时点的收益测算逻辑,136号文亦明确了“差价结算机制”的电量规模、机制电价和执行期限。即存量项目适用“差价结算机制”的:1)电量规模由各地妥善衔接现行具有保障性质的相关电量规模政策。新能源项目在规模范围内每年自主确定执行机制的电量比例、但不得高于上一年;2)机制电价按现行价格政策执行,不高于当地煤电基准价;3)执行期限按照现行相关政策保障期限确定。
综上,136号文的“分类兜底+动态调控”安排,一方面强制要求除豁免外的新能源发电项目全部参与市场交易,另一方面又稳定了存量项目的电价、保障电量与保障期限等投资预期。为便于理解,笔者将上述解读要点通过表格形式列示:
Part03.
136号文对新能源项目附属收益的影响
新能源发电企业除电价收入外,绿证、储能等收益是项目附属的另一重要收入来源。136号文在推动新能源上网电量全面进入电力市场、通过市场交易形成价格的同时,对于项目附属收益也进行了政策协同调整。
(一) 机制电价与绿证收益择一适用
136号文提出强化改革与绿证政策协同,对纳入可持续发展价格结算机制的电量不重复获得绿证收益。该规定明确机制电量与绿证收益互斥,发电企业需在电能量收益与环境溢价间进行抉择,对新能源电站附属收益的具体影响为:
1. 我国实行电能量与绿证分开结算规则,发电企业可获取电能量与绿证两项收益,如广东省2025年综合绿电收入392.35元/MWh,其中电能量均价为386.58元/MWh,绿证均价为5.77元/张(2025年绿证均价低于2023年的21.21元/张、2024年10.38元/张)。在136号文要求的机制电价与绿证收益择一适用情况下,纳入机制电价部分发电企业不得再结算绿证收益。短期来看,发电企业或将失去纳入机制电价部分的绿证(环境价值部分)收益;
2. 如上所述,因纳入机制电价的电量无法核发绿证与结算绿证收益,故新能源发电项目相较于136号文实施前将减少供应机制电价部分电量的绿证。而在我国绿证逐步与I-REC、APX TIGR等国际体系互认的背景下,市场对绿证的需求量预计将大幅增加。供需关系的失衡可能导致绿证价格上涨。长期来看,若制定的交易策略合理(降低机制电量比例以获取绿证收益),发电企业亦可就未纳入机制电价部分的电量获得较高的绿证收益。
(二) 独立储能收益模式转变
为应对新能源发电项目装机容量激增导致的电网消纳能力不足(弃风弃光)问题,近年来我国各省市陆续推出新能源项目按一定比例的装机容量配置储能的政策,部分省份尤其鼓励建设可供电网调度及储能容量出租的共享储能电站。如山东省《2021年全省能源工作指导意见》指出,建立独立储能共享和储能优先参与调峰调度机制,新能源场站原则配置不低于10%储能设施。但136号文“不得将配置储能作为新建新能源项目核准、并网、上网等的前置条件”的规定将导致独立储能电站(尤其是尚未全部出租容量的储能电站)收益逻辑调整,具体影响如下:
1. 在储能电站经济性尚不完善但电网公司强制配置的硬性要求下,发电企业通常将新能源发电项目因配储要求而支付的储能容量租赁费作为独立储能电站的主要收入来源。新能源发电项目强制配储要求取消后,仅依靠发电企业自愿配储将导致独立储能的容量租赁市场需求显著减少,储能电站或将失去储能容量租赁费收益。此外,随着电价市场化改革不断深入,亦不排除部分电力企业在电价收益降低时违反租赁合同约定,拖欠容量租赁费用。
2. 136号文将推进配储“建而不用”难题的解决,倒逼储能电站由政策引导转向市场化驱动。笔者理解,失去储能容量租赁费收益后,独立储能电站需以更积极的态度参与电力市场交易,通过制定合理的充放策略赚取峰谷电价差套利。随着新能源电量全面入市交易并公平的承担电力系统调节成本,预计储能电站的辅助服务价值亦将得到凸显。
Part04.
136号文对新能源发电企业及其投资方的影响
2024年,我国电力行业投资规模持续扩大,全国重点调查企业的电力投资总额高达1.78万亿元人民币,同比增长13.2%。其中,电源投资达到1.17万亿元,非化石能源发电投资占比更是高达86.6%,显示出我国对于新能源发展的高度重视和坚定决心。新能源发电企业在注重增量项目建设的同时,也应重视新政策对存量项目既有合同的影响。
(一) 对《购售电合同》/《双边协商交易合同》的影响
经笔者查询近三年参与的新能源收并购项目资料发现,部分省份(如甘肃、河南)发电企业与电网公司签署的《购售电合同》系参照国家能源局、国家市场监管总局版本制定,均设置有类似“因政府行为、法律变更或电力市场发生较大变化,导致售电方或购电方不能完成本合同项下的售、购电义务,双方应本着公平合理的原则尽快协商解决”或“在本合同期内,若国家主管部门出台新的电价文件,则按新的电价文件执行”的条款。在合同明确约定国家政策行为导致合同无法继续履行的应对措施,且考虑到新能源电站上网电量仍依赖于电网提供线路,电力企业主张变更或者解除《购售电合同》明显不符合自身利益。基于此,笔者建议发电企业就存量项目《购售电合同》与电网公司展开积极沟通,补充差价结算条款并明确分时段电量申报规则,避免因条款缺失导致交易结算纠纷。
此外,国家政策调整推动新能源电力行业从“政策红利”向“市场能力”转变,为应对新能源电价下调趋势,维持新能源电站的收益率,《通知》鼓励发电企业主动寻找电力用户签订中长期用电协议,提前管理市场风险。发电企业除主动协商修订《购售电合同》外,也应关注《双边协商交易合同》条款的设置,在专业人士的指导下围绕调价触发阈值、电量偏差考核与证价分离等内容预设解决措施,将交易风险敞口控制在可承受范围内。
(二) 对《股权收购合同》的影响
如上所述,新能源发电项目需按照136号文规定调整存量项目电价结算条款,将对新能源电站的收益产生重大影响。对于收购项目而言,收购方是否可以136号文对电价收益的影响为由主张解除合同或要求转让方赔偿呢?
《民法典》第五百三十三条规定,合同成立后,合同的基础条件发生了当事人在订立合同时无法预见的、不属于商业风险的重大变化,继续履行合同对于当事人一方明显不公平的,受不利影响的当事人可以与对方重新协商;在合理期限内协商不成的,当事人可以请求人民法院或者仲裁机构变更或者解除合同。人民法院或者仲裁机构应当结合案件的实际情况,根据公平原则变更或者解除合同。
虽然我国现行有效的法律法规并未明确国家政策调整是否属于情势变更,但若国家政策调整确具有不可预见性、非商业风险及履行合同不公平性特征的,当然属于合同当事人意志之外的客观情况发生重大变化的情形,应该认定构成情势变更情形。
但如出台背景部分所述,新能源发电项目电价调整具有高频性,且国家能源局在2022年发布的《关于加快建设全国统一电力市场体系的指导意见》已提出2030年新能源项目实现全面参与市场交易目标。笔者理解,136号文对存量项目电价结算规则的调整符合我国电价市场化改革趋势,并非突发、缔约阶段不可预见或与行业惯例、历史政策趋势显著不符的情形,因此136号文规定的电价政策及导致的电价波动不属于情势变更。若收购方仅以此为由要求变更或解除《股权转让协议》的,通常无法得到法院的支持。
如江苏省南通市中级人民法院在审理(2019)苏06民终1496号施工合同纠纷案认为,根据《发改价格〔2013〕1638号通知》第四条,享受国家电价补贴的光伏发电项目,应符合可再生能源规划……由于政策公布于前,公司对此应当明了,故而一旦国家调低光伏发电电价补贴,可能导致潜在用户安装分布式光伏电站意愿减弱,进而影响其经营发展,属于公司能够预见的商业风险……因此,公司要求认定国家对分布式光伏发电补贴政策调整属于情势变更的理由不能成立。
此外,浙江省湖州市中级人民法院在审理(2022)浙05民终151号供用电合同纠纷案亦认为,双方在订立案涉合同时已经充分评估电价的政府定价情况,合同履行中政府基于市场因素对于销售电价的调整,系市场主体参与经营活动中可预见的市场规律,属于正常的商业风险范畴,特别是考量政府对于电价调整的原因、幅度、频次等因素,不应认为构成足以动摇案涉合同基础的重大变化,公司关于因情势变更调整电价的主张不能成立。
尽管实务有上述司法倾向,但经笔者检索发现,对于《股权收购合同》明确约定电价保障条款或最低收益的,若实际收购电价低于合同约定的保障电价或实际收益低于合同约定的最低收益时,收购方有权要求相对方予以赔偿差价。
如安徽省宿州市中级人民法院在审理(2019)皖13民终142号买卖合同纠纷案认为,签订的电价保障条款是决定陈某能否获得利益的决定性条款。该条款不应受其他因素影响,如果电价调低,陈某获得的利益就会降低或亏本,不符合合同的预期目的。该条款是有效条款,双方应严格遵守。对于公司实际支付的价格不足合同约定保障价之间的差价,应由能源公司予以赔偿。
Part05.
结 语
虽然136号文仅提出了电价市场化改革的框架性运行思路,各地仍需在2025年底前结合当地的新能源发电项目的装机与消纳情况、电力市场运行情况出台具体方案,但是新能源电站直面与传统能源(如煤电)价格竞争的趋势已无法逆转。发电企业唯有全面提升精细化运营能力、规避交易风险才有机会在激烈的市场竞争中脱颖而出。笔者建议发电企业在把握绿证、储能等新机遇,进行灵活市场策略和前瞻性布局的同时,还应重视与业务合作方、投资方的既有合同在新政策下的履行和调整,避免引起不必要的纠纷。另一方面,136号文的具体运行规则尚待各省最终确认,但可以预见今后的收并购战场,尤其是存量项目的收并购,更加需要法律服务者对项目电价所适用各类政策的准确分析并将对应策略落实到法律文件的表述中,这将成为项目得失的关键之一。法律服务者应持续跟进研究136号文,为我国新能源行业的蓬勃发展提供更好的法律支持。
注释及参考文献
作者简介
吴爽
国浩深圳管理合伙人
业务领域:资本市场、核电能源、合规监管
邮箱:wushuang@grandall.com.cn
李睿智
国浩深圳合伙人
业务领域:证券金融、合规、民商事争议解决
邮箱:liruizhi@grandall.com.cn
王颖
国浩深圳合伙人
业务领域:资本市场、境内外并购、公司治理
邮箱:wangying@grandall.com.cn
雷迦琪
国浩深圳律师
业务领域:投资并购、合规监管
邮箱:leijiaqi@grandall.com.cn
【 特别声明:本篇文章所阐述和说明的观点仅代表作者本人意见,仅供参考和交流,不代表本所或其律师出具的任何形式之法律意见或建议。】

