引言:在政策明确鼓励并购重组与及市场化竞争不断加剧的背景下,股权收购作为企业实现战略扩张、优化资源配置的重要手段,已成为现代商业活动中的核心议题之一。
无论是非上市公司还是上市公司,通过股权收购整合产业链、拓展市场份额或获取技术优势,均能显著提升企业竞争力。然而,不同主体在参与股权收购过程中面临的法律框架、操作流程及风险管控要求存在显著差异:非上市公司需重点关注交易结构的灵活性、估值公允性、隐性债务防范及及中小股东权益平衡问题,而上市公司则需应对更为严格的监管审查、信息披露义务等问题。本文将从非上市公司与上市公司两类主体的实践视角出发,系统探讨股权收购的关键注意事项,以期为市场主体规避风险、实现交易价值最大化提供理论参考与实践指引。
目 录
一、上市公司参与股权收购
(一) 上市公司参与股权收购的方式
(二) 上市公司重大资产重组审核关注点
(三) 被收购方重点关注问题
二、非上市公司参与股权收购
(一) 收购方重点关注问题
(二) 被收购方重点关注问题
01
上市公司参与股权收购
(一) 上市公司参与股权收购的方式
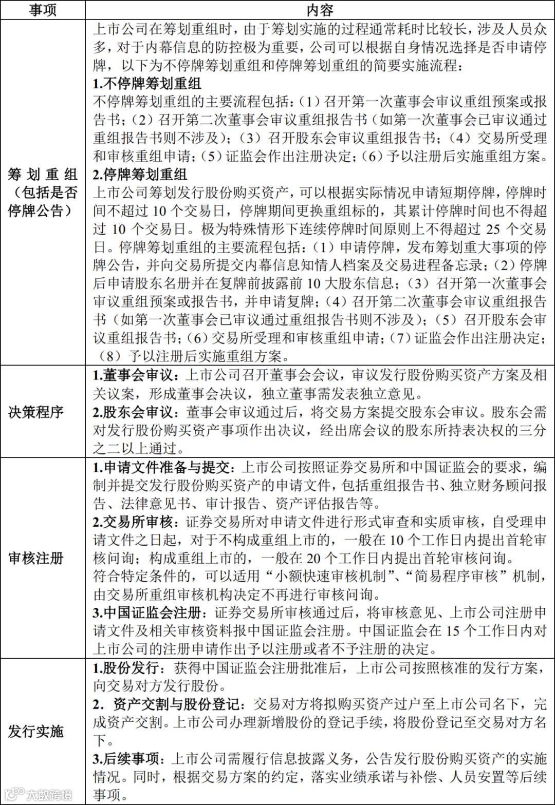
A股上市公司是并购交易中的活跃主体。在IPO节奏相对放缓、证监会及交易所等监管部门相继出台优化并购重组监管机制的背景下,上市公司进行产业整合的并购交易愈发活跃。相较一般主体,A股上市公司参与股权收购受到更加严格的监管,包括需履行相应信息披露义务,经适当内部批准,并可能面临相应的交易所监管问询。上市公司作为股权收购交易的买方,可以采用纯现金方式支付交易对价,也可以采用发行股份等方式支付交易对价。
1. 现金交易
在纯现金交易中,基于交易规模的不同,分为非重大资产重组交易和重大资产重组交易。
因此,A股上市公司筹划现金收购,首先需要考虑的是交易规模测试,从而确定上市公司在A股上市公司监管规则下需要履行的程序,以便对交易流程、所需时间和确定性有一定整体把握,主要涉及的程序有:
注:《上市公司重大资产重组管理办法》第十二条上市公司及其控股或者控制的公司购买、出售资产,达到下列标准之一的,构成重大资产重组:(一)购买、出售的资产总额占上市公司最近一个会计年度经审计的合并财务会计报告期末资产总额的比例达到百分之五十以上;(二)购买、出售的资产在最近一个会计年度所产生的营业收入占上市公司同期经审计的合并财务会计报告营业收入的比例达到百分之五十以上,且超过五千万元人民币;(三)购买、出售的资产净额占上市公司最近一个会计年度经审计的合并财务会计报告期末净资产额的比例达到百分之五十以上,且超过五千万元人民币。购买、出售资产未达到前款规定标准,但中国证监会发现涉嫌违反国家产业政策、违反法律和行政法规、违反中国证监会的规定、可能损害上市公司或者投资者合法权益等重大问题的,可以根据审慎监管原则,责令上市公司暂停交易、按照本办法的规定补充披露相关信息、聘请符合《证券法》规定的独立财务顾问或者其他证券服务机构补充核查并披露专业意见。
2. 发行股份购买资产
上市公司发行股份购买资产,是指上市公司以股份作为支付对价购买资产的行为。按照认定标准,发行股份购买资产可能构成、也可能不构成重大资产重组,但发行股份购买资产无论是否构成重大资产重组,均适用《上市公司重大资产重组管理办法》,均需要聘请具有保荐资质的证券公司担任财务顾问,接受交易所重组委员会问询、审核。主要涉及的程序有:
此外,需要说明的是,根据《监管规则适用指引——上市类第1号》,上市公司发行股份拟购买资产为企业股权时,原则上在交易完成后应取得标的企业控股权,如确有必要购买少数股权的,应当同时符合以下条件:
(1) 少数股权与上市公司现有主营业务具有显著协同效应,或者与本次拟购买的主要标的资产属于同行业或紧密相关的上下游行业。
(2) 交易完成后上市公司需拥有具体的主营业务和相应的持续经营能力,不存在净利润主要来自合并财务报表范围以外投资收益的情况。
少数股权对应的经营机构为金融企业的,需符合金融监管机构及其他有权机构的相关规定;且最近一个会计年度对应的营业收入、资产总额、资产净额三项指标,均不得超过上市公司同期合并报表对应指标的20%。
(二) 上市公司重大资产重组审核关注点
如上述分析,当上市公司的现金收购行为符合重大资产重组的认定标准,抑或是开展发行股份购买资产交易时,必须严格依照相关法律法规以及监管要求,切实履行重大资产重组审核程序。上述情形均属于上市公司参与股权收购中的典型情形,因此,通过深度聚焦上市公司重大资产重组审核问询细节,我们便能初步洞悉国内上市公司在参与股权收购事项时的关键关注要点。
经笔者梳理,上市公司重大资产重组(限于收购标的为股权)主要审核关注点如下:
1. 持续经营能力
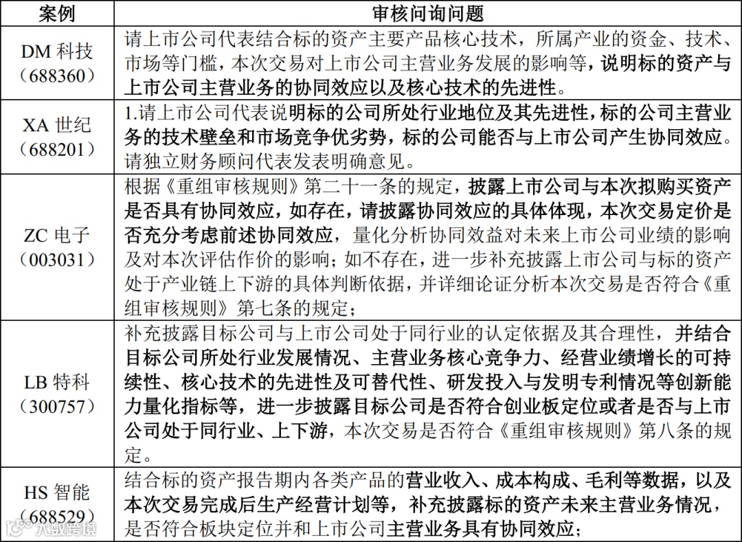
监管机构对重组后持续经营能力予以重点关注,旨在保障投资者权益,确保企业具备长期偿债与盈利能力,为企业长期价值创造提供支撑,相关案例如:
2. 协同效应
重组主要指资产的重新组合,其目的主要有增加企业的资本利润、进入新的行业或市场等。在资源整合方面,资本实力雄厚的企业能够通过并购在研发、销售、生产等方面有优势的目标公司,形成优势互补从而快速占领市场,实现“1+1>2”的效益。因此,能否实现协同效应,是监管机构的重点关注问题,相关案例如:
3. 同业竞争
同业竞争实际是协同效应的反面,解决同业竞争问题,能使企业在重组后,更好地整合资源,实现战略协同。监管机构对此问题的关注点如下:
4. 业绩承诺的可实现性
业绩承诺协议作为一项定价调整的契约安排,近年来越来越多地应用在上市公司并购重组中,逐渐成为推动上市公司并购重组顺利完成的重要手段。监管机构关注业绩承诺的可实现性:
5. 资产评估的合理性及公允性
合理且公允的资产评估是确定交易价格的关键依据,直接关系到交易双方的经济利益,间接关系到中小投资者的经济利益,监管机构对资产评估的合理性及公允性的关注往往深入细节,参考案例如下:
6. 本次交易的合规性
确保交易合规是重大资产重组的基本要求,关系到交易的合法性与有效性。遵循法律法规和监管规定,能降低交易法律风险,保障市场秩序,避免因违法违规导致重组失败,给企业和投资者造成重大损失。监管机构问询案例如下:
7. 标的公司历史沿革问题
深入了解标的公司历史沿革,有助于识别潜在风险,如股权纠纷、出资瑕疵等,避免对重组后企业产生不利影响。
(三) 被收购方重点关注问题
综上可知,上市公司由于其公众公司属性,受到更严格的监管,所以收购方为上市公司相比收购方为非上市公司,相对被收购方而言,将面临更复杂的审批流程、更严格的信息披露要求、更繁琐的股东决策程序以及更严格的监管要求。
因此,建议被收购方,在面对上市公司股权收购时,在以下方面予以加强:
1. 被收购公司应高度配合上市公司的信息披露程序
被收购公司应该严格遵循既定的披露节奏与规范要求。在信息披露过程中,对自身业务运营细节、财务数据明细等关键信息进行全面梳理与审慎核查,确保所公开信息的准确性、完整性与一致性,避免因信息表述模糊、数据披露不充分或存在误导性陈述而引发市场各方的误解,防止产生负面市场反应,维护资本市场的平稳秩序与投资者信心。
2. 被收购公司应密切关注上市公司的股价动态
股价走势作为市场情绪与投资者信心的直观反映,具有重要的参考价值。若股价出现大幅下跌,可能致使收购方在资本市场的资金筹集难度显著增加,资金成本攀升,进而削弱其交易意愿与支付能力;反之,若股价大幅上扬,可能引发证券监管部门对交易合理性、定价公允性以及潜在利益输送风险的深度审视与重点关注。
3. 被收购公司应提前启动全面、系统的财务梳理与规范化工作
被收购公司应该严格依照上市公司的审计标准与要求,对财务账目、会计凭证、资产负债表等关键财务资料进行细致核查与精准调整,确保财务数据的真实性、准确性与完整性,满足上市公司在尽职调查、财务审计等环节的严格要求,为收购交易的顺利推进提供坚实的财务数据支撑;此外,被收购公司需积极应对来自证券监管机构更为严格且细致的监管审查工作。
4. 关联交易规范化
收购完成后,鉴于被收购公司与上市公司之间极有可能产生大量关联交易,双方应依据相关法律法规与公司治理准则,明确关联交易的决策程序、审批权限、定价机制以及信息披露要求。确保关联交易遵循公平、公正、公开的原则,以市场公允价格为基础进行定价,杜绝不合理的利益输送行为。同时,被收购公司应着力维护自身业务运营与财务管理的相对独立性,构建独立的业务体系与财务核算体系,避免在经营决策、资金调配、资源获取等方面过度依赖上市公司,以符合证券监管机构的合规要求,契合市场参与者对企业独立性与透明度的合理预期,保障公司的稳健运营与可持续发展。
02
非上市公司参与股权收购
股权收购是指一家企业(收购方)通过购买另一家企业(被收购方)的股权,以获得对被收购企业控制权的经济行为。收购方通过取得目标企业的股权,从而间接拥有其资产、业务和人员等资源,实现自身的战略目标,如拓展市场、获取技术、整合产业链等。被收购方则通过出让股权,获得资金或其他资源,实现股东的退出、企业战略调整或解决资金困境等目的。
在发生股权收购时,非上市公司与上市公司的情况有所不同,非上市公司收购双方基于自主协商、自愿原则开展交易,核心聚焦于交易的公允性,收购方和被收购方会着重考量企业估值是否合理,交易价格是否契合企业实际价值与市场行情,以此确保自身利益在公平公正的环境下得到保障。
(一) 收购方重点关注问题
股权收购中,出于收购方的自身立场和利益考虑,应当重点关注以下事项:
1. 财务状况
收购方应深入调查被收购方财务真实状况,这不仅有助于评估收购完成后的标的资产盈利能力,更能前瞻性地预测潜在的盈利增长点以及可能面临的风险点。同时,准确的财务数据是估值判断的基石,收购方得以客观评估企业价值,合理定价,避免估值偏差,保障收购顺利。
2. 法律合规风险
收购方应当全面排查被收购方在生产经营合规、股权清晰稳定、合同履行风险等方面的潜在法律风险,避免收购后陷入合规或合同履行争议,影响企业正常运营。
3. 战略及业务契合度
收购需紧密契合自身战略规划,如期望拓展新市场、获取核心技术或实现产业链整合,收购方应当着重考量目标公司能否助力达成这些目标,评估双方在业务流程、产品组合、客户群体和供应商资源等方面的协同潜力,通过整合能否实现成本降低、效率提升与市场份额扩大。
(二) 被收购方重点关注问题
股权收购中,出于被收购方的自身立场和利益考虑,应当重点关注以下事项:
1. 争取合理的估值
被收购方争取合理估值是保障自身利益的关键,可以参考同行业类似企业的收购案例、自身企业的资产规模、盈利水平、发展潜力等因素,进行估值判断及谈判,争取在股权交易中获得最大的经济利益。
2. 股权收购相关条款
(1) 先决条件条款:被收购公司需明确已知晓收购方设定的先决条件,如特定财务审计的完成、必要政府审批文件的获取、重大法律纠纷的解决等,确认上述事项的完成不存在已经可预知的障碍;协议确定签署后,需积极配合收购方完成先决条件,同时也需在协议中明确,若因收购方原因导致先决条件无法按时达成,自身应如何维护权益,避免因收购方拖延而遭受损失。
(2) 承诺与保证条款:被收购公司及其股东在作出承诺与保证前,务必对公司资产、财务、业务、知识产权、合同履行等方面进行全面细致审查。确保所提供信息真实准确,避免因虚假陈述承担过重赔偿责任。同时,要关注承诺与保证条款的合理性,对于超出自身控制范围的风险,应在协议中明确说明,减轻潜在责任。
(3) 支付条款和业绩承诺条件的衔接:被收购公司应关注支付条款与业绩承诺的关联,根据自身实际情况和发展预期,争取合理的支付方式和时间。比如,若业绩承诺较高,可要求适当提前支付部分款项。同时,明确业绩承诺的考核标准和计算方法,防止因标准模糊或计算方式不合理导致自身利益受损。若认为业绩承诺条件过高,应当及时与收购方协商调整,或在支付条款中增加相应调整机制。
(4) 过渡期间损益归属以及未分配利润处理条款:在过渡期间,被收购公司应当保持正常经营,保障盈利水平。对于损益归属和未分配利润处理,应结合公司发展战略与收购方协商。若公司在过渡期间有较大盈利潜力,可争取盈利归己或留存未分配利润用于后续发展。明确过渡期间财务核算和审计方式,确保损益计算准确,同时约定若发现重大财务问题或潜在风险的处理方式。
3. 关注财税问题、提前税务筹划
被收购公司应当格外重视自身财税状况的梳理。一方面,需全面自查各类税费申报与缴纳的真实性和完整性,确保不存在税务处罚、欠税等潜在隐患。因为一旦这些问题在收购后暴露,不仅会让公司声誉受损,还可能导致收购方追究违约责任,要求经济赔偿。另一方面,应当深入了解不同收购方式对应的税务处理差异。例如,一般性税务处理下,资产转让所得或损失按市场公允价值确认,这可能导致较高税负;而特殊性税务处理满足条件时可享受递延纳税优惠,能有效缓解资金压力。所以,被收购公司应积极与专业律师合作,提前制定税务筹划方案,争取在合法合规前提下采用对自身最有利的税务处理方式,降低收购成本。
4. 股权收购中小股东权益的保护
被收购公司有义务确保收购过程中中小股东权益不受侵害。严格监督收购方遵循《公司法》规定的程序,包括但不限于向中小股东完整、准确地通知股权转让的价格、数量、支付方式等关键信息,并给予合理考虑时间;积极组织中小股东会议,解释股权收购相关事宜,听取他们的意见和诉求,对于合理诉求要积极与收购方沟通协调;若中小股东行使优先购买权,被收购公司应协助其完成相关手续,保障其优先购买权的实现。
5. 股权收购中的员工处理
被收购公司应当制定合理的员工安置方案,在劳动合同变更、解除,薪酬福利调整,岗位变动安排等方面充分考虑员工利益,尽量减少不利影响。对于关键岗位员工,设置专门的留任激励措施,如提供股权激励、晋升机会、特殊福利等,留住核心人才,保障公司业务的稳定运行。同时,可以考虑建立畅通的员工沟通渠道,及时解决员工的问题和困难,增强员工的信任和归属感。
股权收购交易的落地及价值实现,高度依赖于对参与主体特质的精准把控。对上市公司而言,监管合规与信息披露构成交易落地的刚性门槛,需在交易设计阶段即前置审核要点与利益博弈风险;而非上市公司的灵活操作空间背后,更需警惕估值逻辑的合理性、隐性债务穿透及治理结构平衡等底层隐患。两类主体参与股权收购虽路径相异,但内核相通——交易应当以风险预判为锚点,以合规框架为边界,在动态博弈中寻求收购双方的价值平衡,最终通过股权收购这一资本运作方式提升企业竞争力。
作者简介
洪思雨
国浩上海律师
业务领域:IPO、再融资、投资并购
邮箱:hongsiyu@grandall.com.cn
【 特别声明:本篇文章所阐述和说明的观点仅代表作者本人意见,仅供参考和交流,不代表本所或其律师出具的任何形式之法律意见或建议。】

