摘要:律师执业中的利益冲突问题,历来被视为律师职业道德的“核心问题”,也是法律实务界争议较多且无法回避的难题。随着法律服务市场的快速发展,利益冲突风险日益凸显,成为影响律师执业规范、委托人权益保障乃至司法公正的重要议题。在律师与委托人的关系中,由于信息不对称的存在,律师往往处于相对优势地位,导致利益冲突潜藏于执业活动的各个环节。因此有效识别、规避和规范利益冲突,不仅关乎律师个人的职业发展,更关系到整个律师行业的社会评价。
近年来,法律服务市场环境发生了深刻变化。律师队伍不断壮大,律师事务所的规模化和专业化趋势明显,业务领域交叉与客户群体重叠的现象增多,利益冲突的可能性随之上升。许多省市的律师协会乃至律师事务所内部纷纷制定利益冲突审查标准和防控机制,试图避免利益冲突的发生。然而,由于利益冲突情形的复杂性,实践中仍存在诸多模糊地带,这也对律师的合规意识与自律能力提出了更高要求。建立充分的预防性思维,不仅能够有效降低执业风险,更能切实保护当事人的合法权益,同时促进律师事务所与律师个人的长远健康发展。
目 录
一、律师利益冲突的概念
二、利益冲突的常见情形
三、利益冲突审查时值得注意的重点
四、结语
一、律师利益冲突的概念
我国早在1996年《中华人民共和国律师法》中就以法律形式明确了律师“维护当事人的合法权益”的基本职能,但关于“何为利益冲突”这一问题,法律界长期处于众说纷纭的状态。在法律层面,《律师法》第三十九条以禁止性条款明确规定:“律师不得在同一案件中为双方当事人担任代理人,不得代理与本人或者其近亲属有利益冲突的法律事务。”但这对于利益冲突的界定显然过于狭义,无法适用于复杂多变的律师执业利益冲突情况,更重要的是,尽管我国《律师法》引入了“利益冲突”概念,但并没有对律师利益冲突作出具体定义。
而在行业规范层面,2004年中华全国律师协会发布的《律师执业行为规范(试行)》尝试对利益冲突作出更为广义的界定:“利益冲突是指同一律师事务所代理的委托事项与该所其他委托事项的委托人之间有利益上的冲突,继续代理会直接影响到相关委托人的利益的情形。”这一规定较《律师法》更加重视利益冲突可能产生的实质影响,同时将利益冲突的规制主体从律师个人扩大到了律所整体。然而该定义仍将利益冲突局限为“当事人与当事人之间的利益冲突”,并未涵盖到律师本人与委托人之间可能存在的利益冲突。
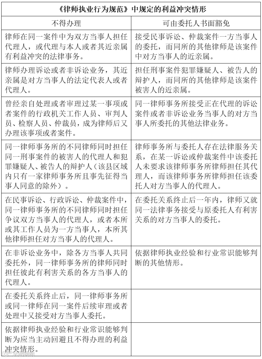
此后2011年正式修订的《律师执业行为规范》则在第五十条及第五十一条通过分类的方式,将利益冲突划分为不得办理和可豁免两类,并列举了典型利益冲突情形。
这种列举式规范方法增强了可操作性,除传统观点中的案件双方当事人外,还涵盖了律师与现委托人、前委托人、律所同事乃至近亲属等多重关系。但由于律师业务模式的演变,这种方法也同样逐渐遇到新问题,尤其是在当前律师行业规模化、专业化发展的背景下,利益冲突的来源已呈现多元化特征。
值得注意的是,我国对利益冲突的主流观点是以“当事人利益保护”为核心的规范体系,更强调风险防范意识,即只要存在可能影响损害委托人利益的客观风险,不论律师主观状态如何,均可构成利益冲突,并不以实际损害发生为要件。这种模式既反映了法律职业伦理的高标准要求,也体现了对委托人弱势地位的特别保护。随着法律服务市场的持续发展,如何在当事人利益与律师利益之间寻求平衡,将是利益冲突规制的要点。
二、利益冲突的常见情形
律师服务活动的特殊性决定了其面临利益冲突的复杂性和多样性。作为法律服务的提供者,律师既可能因代理行为与第三方产生外部性冲突,也可能因委托关系内部的权利义务失衡而引发内部性冲突。这种双重冲突属性构成了律师执业风险的主要来源。实践中并不能笼统地将所有利益冲突都用“一刀切”的手段完全限制,也不能简单认为利益冲突完全是由律师职业道德不够导致的。科学界定利益冲突的边界,关键在于区分哪些情形属于不可容忍的“绝对冲突”,哪些属于可通过完善程序制度予以规避的“相对冲突”。
(一) 律师与委托人的直接性利益冲突与间接性利益冲突
直接性利益冲突是指律师与委托人之间、律师同时代理的各方当事人之间直接存在具有实质利害关系的利益冲突形式,此类冲突严重违反了律师的忠实义务,也相对较为容易识别,常见形式为律师在同一案件中的不同阶段,甚至是同一阶段代理了当事双方导致的冲突。当事人认为自己利益受到侵害,可以向司法局或律师协会举报,还可以向人民法院提起民事诉讼。如2016年上海某律师在某继承纠纷案中先后代理了原告和被告,构成“在同一案件中为双方当事人担任代理人”的情形,受到上海某司法局处罚。
更有律师认为自己“应当维护公序良俗”而导致的利益冲突,如2017年上海某律师在办理离婚案件时认为自己代理的原告方存在虚假陈述、隐瞒重大事实的情形,转而接受了被告方的委托并在法庭陈述了该情况,后在原委托人的投诉下被上海某司法局处罚。此类案件一经发生必然损害一方当事人或潜在当事人的利益,会使整个律师行业的形象受损,也会对当事人的合法权益造成侵害,即俗称的“吃了原告吃被告”,甚至影响诉讼案件的程序正义。因此对于直接性利益冲突必须采取绝对性禁止的约束,无法豁免。
相比之下,间接性利益冲突中律师与委托人之间不存在直接利益对抗,但因关联因素(如近亲属利益、其他委托人利益、律师自身投资等)可能影响独立判断。其核心在于冲突的可能性,是否损害委托人利益取决于具体情况。如南京某建设工程分包合同纠纷民事二审案件中,上诉人以被上诉人代理律师在基于同一基本事实与法律关系的另一诉讼案件中代理了被上诉人的对方当事人为理由,认为被上诉人与其代理律师存在利益冲突。然而法院认为被上诉人代理人的行为并非系同一案件中为双方当事人担任代理人的情形,且被上诉人同意委托其作为本案诉讼代理人,故不属于利益冲突。由此可见,间接性利益冲突当事人有一定选择权,存在相应的豁免空间,但需要注意“可豁免”意味着需要律师将利益冲突可能性降到最低,若律师未履行告知义务,或冲突风险已达到实质影响代理独立性的程度,仍可能被认定为违规。
(二) 同一律师事务所的内部利益冲突
中华全国律师协会《律师职业行为规范》明确规定同一律所不得同时为争议双方当事人的代理人提供法律服务,但随着律师行业规模化发展,也引发了新的问题:“同一律师事务所”如何界定?
2025年数据显示,全国百人以上大所突破600家,其中不乏在全国各地设立分所的千人以上、万人以上的“巨无霸”级律所,律师事务所在规模上的扩张使得不同地区分所之间的利益冲突问题日益凸显。
例如在2021年辽宁某机动车交通事故责任纠纷中,法院认为某北京律师事务所与其成都分所之间属于不同地区的律师事务所,之间没有隶属关系,不能认定为同一律师事务所。这一观点不乏认同之声,多数律所总分所之间并非公司意义上的总分关系,各分所之间也不具备组织上的关联性,无法一概而论。
与之形成鲜明对比的是近年来的行业内部监管趋势。近年来北京市、广东省、福建省等地方律师协会相继发布利益冲突相关规定,专门对“同一律师事务所”作出了定义,将律师事务所分所与其律师事务所总所以及该律师事务所总所设立的其他分所之间视为同一律师事务所。这种“一体化”认定标准扩大了利益冲突的规制范围,反映出行业自律组织对规模化律所利益冲突管理的高度重视。
(三) 律师与原工作职务的利益冲突
律师与原任职的法院、检察院、曾执业的律师事务所或担任法务的公司等单位之间同样可能产生利益冲突。为此,我国相关法律法规对此类情形作出了明确限制,《律师法》规定“曾经担任法官、检察官的律师,从人民法院、人民检察院离任后二年内,不得担任诉讼代理人或者辩护人。”,《律师执业管理办法》规定“曾任法官、检察官的律师不得担任原任职人民法院、人民检察院办理案件的诉讼代理人或者辩护人”,《中华人民共和国法官法》与《中华人民共和国检察官法》也规定法官/检察官从法院/检察院离任后,不得担任原任职法院/检察院办理案件的诉讼代理人或者辩护人。
例如2017年杭州市司法局受理投诉,某离任法官从原人民法院离任后,多次以执业律师身份担任原任职法院办理案件的诉讼代理人,同时违反《法官法》及《律师执业管理办法》,认定属情节严重,处以停止执业两个月、没收违法所得的行政处罚。
三、利益冲突审查时值得注意的重点
一名律师如果不能妥善防范利益冲突风险,无异于给自己埋下了一颗定时炸弹,不但要面临客户的追责,还可能面临取消会员资格、吊销律师执照等处分,甚至是受到刑事处罚。因此,谨慎、全面地进行利益冲突审查,对律师事务所及执业律师具有至关重要的风险防范作用。
(一) 律师事务所加入企业服务库后,是否存在利益冲突,需区分判断
一些大型企业法律需求庞杂,对律师的选择往往不局限在一两家律师事务所,而是公开选聘多家律师事务所组建律师库,再根据案件具体需要从库中进一步选择委托律师。这就让许多入库律师陷入两难的境地,一方面希望能够入库争取与大型企业合作的机会,另一方面又可能面临入库后许久都并未真正开展具体服务工作情况,反而承担了可能存在利益冲突的风险,流失了一些案件。
尽管以上问题目前尚未有全国性的统一规范,但地方律协正在针对此问题展开积极探索,如北京市律师协会2022年发布的《北京市律师协会会员违规行为处分规则实施细则(试行)》中专门规定了律师事务所加入律师库后不构成利益冲突的情形:“律师事务所、律师加入客户单位律师库,未实际开展具体法律服务工作,也未收取费用,之后接受该客户的对立方委托办理法律事务的,不构成利益冲突行为,但与该客户另有书面约定的除外。”将尚未实际提供服务的律师事务所排除在了利益冲突之外。
而在司法实践中,亦有法院持同样观点。如江苏省某申请撤销仲裁裁决案件,申请人以仲裁庭内一仲裁员为被申请人选聘律师库入库律师、其所在律师事务所为被申请人常年法律顾问的候选对象为由,认为其担任该案的仲裁员有可能影响公正仲裁,其必须回避但未回避,仲裁庭的组成违反法定程序,请求撤销仲裁裁决。而法院在裁定时则认为,涉案仲裁员入库为聘请法律顾问的“候选对象”,并不代表其已经成为被申请人的法律顾问,利益上尚不存在冲突,申请人的主张缺乏事实依据。再如北京某案件,法院同样认为“入库只是获得提供法律服务的资格”,并未真实承接业务的律师担任仲裁员不能认定已经达到“可能影响案件公正裁决”的程度。
值得注意的是,以上规则及案例对于律师事务所入库不构成利益冲突的认定,均建立在律师事务所尚未真实承接业务的基础上,因此律师在面对此类情形时仍应保持慎之又慎的态度。
(二) 同一律师事务所的不同律师代理案件双方是否存在利益冲突,律师协会与法院、法院与法院之间认定不同
中华全国律师协会发布的《律师执业行为规范》明确规定,在民事诉讼、行政诉讼、仲裁案件中,同一律师事务所的不同律师同时担任争议双方当事人的代理人属于“律师及律师事务所不得与当事人建立或维持委托关系”的情形,各地也有诸多处罚案例。但值得注意的是,《律师执业行为规范》属律师行业性规范,并非《律师法》般具有普遍效力和强制执行力的法律法规,这就导致即使律师协会可能会据此作出处罚,但委托人起诉律师事务所时,在实务上法院会存在适用差异,作出不同认定,形成大相径庭的结果。
如辽宁、河北、江西、贵州等地法院都曾在判决中认为,《律师法》仅规定了律师不得在同一案件中为双方当事人担任代理人,不得代理与本人或者其近亲属有利益冲突的法律事务,并未就同一律师事务所的不同律师不得在同一案件中为双方当事人担任代理人作出禁止性规定。而《律师执业行为规范》是全国律师协会制定的行业性规范,不属于法律、行政法规的强制性规定,可以视为当前司法实务中的多数观点。
与上述案例相反的是,河南某法院曾直接援引了律师执业行为规范的规定,认为案件一审中两名律师均来自同一律师事务所,裁定一审判决程序违法,发回重新审理。
(三) 刑事案件委托人与同案被告或与被害人的利益冲突,可能需要多次利益冲突审查
刑事案件辩护律师的相对方为公诉人,公诉方又不会委托律师代理,刑辩律师有时便会抱有“不可能和检察院有利益冲突”的心态而忽视律所内的利益冲突检查。然而实际上刑事案件的相关利益冲突规定相较于民事案件反而更加特殊,《最高人民法院、最高人民检察院、公安部、国家安全部、司法部、全国人大常委会法制工作委员会关于实施刑事诉讼法若干问题的规定》中明确表示“一名辩护人不得为两名以上的同案犯罪嫌疑人、被告人辩护,不得为两名以上的未同案处理但实施的犯罪存在关联的犯罪嫌疑人、被告人辩护。”司法部《律师和律师事务所违法行为处罚办法》规定“在同一刑事案件中同时为被告人和被害人担任辩护人、代理人,或者同时为二名以上的犯罪嫌疑人、被告人担任辩护人”属于利益冲突。《律师执业行为规范》也规定“同一律师事务所的不同律师同时担任同一刑事案件的被害人的代理人和犯罪嫌疑人、被告人的辩护人”属于利益冲突。
可见刑事案件需要重点关注的反而是与委托人处于同一位置的“同案其他被告”的利益冲突审查。如深圳市司法局、抚顺市司法局都曾对律师违规会见多名嫌疑人作出处罚,甚至将律师事务所出具手续的行为也视为“放任态度”,连同律师事务所一并处罚。
再如杭州某律师在2012年担任一强奸罪二审阶段被告辩护人,五年后又担任其同案犯另一被告的辩护人,杭州市中级人民法院认为该律师违反了一名辩护人不得为两名以上的同案被告人辩护的禁止性规定,裁定撤销一审判决,发回重审。杭州市司法局认为该律师的行为严重影响了被告人辩护权的实现,导致了整个司法诉讼活动的程序不公正,可能影响案件的公正处理,最终给予该律师停止执业二个月及没收违法所得的行政处罚。
除同案被告外,刑辩律师还需要关注与受害人的利益冲突审查,如知名的2007年上海杨佳袭警案,被告法律援助律师同时还是受害警察工作单位闸北公安分局所在的闸北区政府法律顾问,此案辩护人的代理行为是否属于利益冲突至今仍被讨论。再如上海市高级人民法院公布的《2022年上海法院行政审判典型案例》中收入的“黄某某诉上海市松江区司法局行政处罚决定案”,律师黄某某担任乙公司的常年法律顾问,后乙公司总经理张某被公安局以涉嫌隐匿会计凭证、账簿、会计报告罪予以刑事拘留,黄某某接受张某家属委托担任张某辩护人,然而之后公安局以涉嫌职务侵占罪对张某执行逮捕,黄某某并未及时解除委托合同,遭到投诉,经司法局认定为存在利益冲突作出处罚。后黄某某提起行政诉讼,被法院驳回其诉讼请求。
通过以上案例不难看出,刑事案件不仅要重视利益冲突审查,甚至可能需要在立案阶段和审查起诉阶段进行双层次的审查,防止因案由变化导致的同案被告以及受害者变化导致的漏查。
(四) 律师担任兼职仲裁员可能存在的利益冲突形式存在争议
2010年司法部发布的《律师和律师事务所违法行为处罚办法》规定“曾经担任仲裁员或者仍在担任仲裁员的律师,以代理人身份承办本人原任职或者现任职的仲裁机构办理的案件”,将律师与仲裁任职机构办理的所有案件均视为有利益冲突。2016年,司法部发布的《律师执业管理办法》中规定“律师不得担任所在律师事务所其他律师担任仲裁员的案件的代理人。曾经或者仍在担任仲裁员的律师,不得承办与本人担任仲裁员办理过的案件有利益冲突的法律事务。”将利益冲突限制在了与代理人可能利益相关的案件中。
而在实务中,法院在申请撤销仲裁裁决相关案件上对于两个规定的适用产生了不同观点,多数法院认为,《律师和律师事务所违法行为处罚办法》和《律师执业管理办法》对律师在担任仲裁员期间代理仲裁案件均进行了规定,且内容并不一致,基于二者位阶相同且后者颁布时间在后,故后者具有优先适用的效力。因此应该根据《律师执业管理办法》的规定,仅禁止律师在担任仲裁员期间承办与其本人担任仲裁员办理过的有利益冲突的法律事务。
但也有一部分法官认为《律师和律师事务所违法行为处罚办法》中的相关条款依然有效。律师的代理行为会因其与仲裁机构、仲裁员之间的特殊关系,影响双方当事人的利益,可能影响仲裁员的公正仲裁。毕竟《律师执业管理办法》只明确了律师不得承办与本人担任仲裁员办理过的案件有利益冲突的法律事务,并没说明可以承办兼职仲裁机构内的其他案件,从逻辑上似乎与《律师和律师事务所违法行为处罚办法》中的条款并不矛盾,也就不存在优先适用。
(五) 律师以其他身份担任代理人,仍需遵守职业道德,不能规避利益冲突认定
律师以其他身份担任诉讼代理人时,其执业行为的法律属性与职业道德要求并不会因此改变,仍受到律师执业规范的约束。浙江某律师事务所律师在同所律师代理某离婚案原告代理人后,仍接受了被告委托,且在法院明确提醒告知的情况下选择“剑走偏锋”,以公民身份继续为被告代理,被当地司法局给予行政处罚。可见在实践中,律师以公民身份代理案件并不能改变执业行为的属性,律师事务所和律师也不能免除对利益冲突的责任。
更需注意的是,《律师执业行为规范》明确要求“律师在执业期间不得以非律师身份从事法律服务”,以其他身份担任代理人为他人提供法律服务,其规避方式本身就可能构成违规。
(六) 即使当事人双方均出具豁免文件,亦无法豁免直接利益冲突
2014年,北京市律师协会处分某律师事务所因同时代理案件双方导致利益冲突受行业处分决定书显示,某律师事务所两名律师在案件中分别代理当事双方,且双方当事人均知晓此情形,并出具了豁免文件表示认可。后经北京市律师协会调查,认为以上行为并非《律师执业行为规范(试行)》以及《北京市律师业避免利益冲突的规则(试行)》规定的豁免情形,对律师事务所及两名律师给予了公开谴责的行业纪律处分。
《律师执业行为规范》明确规定了可以由委托人签署知情同意书以示豁免的几种利益冲突情形,仅对间接利益冲突予以从宽,但对直接利益冲突,即使当事人双方均认可,仍不属于可豁免的范围。
四、结 语
律师作为提供法律服务的专业人士,核心职责在于为委托人提供专业、高效的法律服务。在建立委托代理关系后,律师即负有忠实履行代理职责的契约义务,这种义务不仅源于《中华人民共和国民法典》关于委托合同的规定,更是律师职业伦理中忠诚义务的必然要求。从法律关系的本质来看,律师与委托人之间形成的是一种特殊的信赖关系,这种关系要求律师必须将委托人的合法权益置于首位,避免任何可能损害委托人利益的情形发生。防范利益冲突风险,不仅是对契约精神的恪守,更是律师职业伦理的必然要求。
作者简介
李长顺
国浩大连法务秘书
邮箱:lichangshun@grandall.com.cn
【 特别声明:本篇文章所阐述和说明的观点仅代表作者本人意见,仅供参考和交流,不代表本所或其律师出具的任何形式之法律意见或建议。】

