目 录
一、 引言
二、 细化混淆行为判断标准
三、 禁止非法抓取数据
四、 禁止滥用平台规则
五、 禁止滥用优势地位
六、 禁止有奖销售开始后变更条件
七、 强化平台经营者责任
八、 拓展规制主体
九、 长臂管辖
01
引 言
现行《反不正当竞争法(2019)修正)》(以下简称“旧反法”)于2019年4月修正,该次修正主要针对商业秘密条款,修改幅度不大。2019年修法的时机较为特殊,2019年正值数字经济行业的爆发期,随后几年新媒体平台蓬勃发展、短视频行业异军突起、直播带货等新型商业模式迅速普及,伴随着前述实体经济数字化转型进程的,是各类新型不正当竞争问题的井喷式爆发。2020年年底全国人民代表大会常务委员会执法检查组发布《关于检查<中华人民共和国反不正当竞争法>实施情况的报告》,其中载明:“我国网络经济发展迅速、潜力巨大,在畅通国民经济循环、推动经济社会发展等方面发挥重要作用的同时,也带来市场竞争秩序新情况、新问题、新挑战。一大批网络平台迅速崛起,商业模式不断创新,竞争行为日益翻新,专业技术深度介入,各种纠纷与日俱增,法律关系复杂交织,由此产生的不正当竞争问题、治理问题都较为复杂。”可见数字经济的发展对反不正当竞争法律制度的设计提出了更高的要求。
为了解决前述问题,《反不正当竞争法》的第三次修法拉开了序幕,2022年底,国家市监局发布了《中华人民共和国反不正当竞争法(修订草案征求意见稿)》,2024年底,全国人常发布了《反不正当竞争法(修订草案)征求意见》,2025年6月27日,《中华人民共和国反不正当竞争法(2025修订)》(以下简称“新反法”)正式发布,并将于2025年10月15日正式实施。
本次修法是《反不正当竞争法》自颁布以来的第三次修法,也是该法实施三十余年以来的第二次“修订”,新反法聚焦于数字经济发展的社会背景,相比于旧反法做了较多实质性修改,将条文数从三十三条拓展至四十一条,存在着诸多亮点,也隐含着许多企业合规运行需要注意的规则,以下分别予以解析。
02
细化混淆行为判断标准
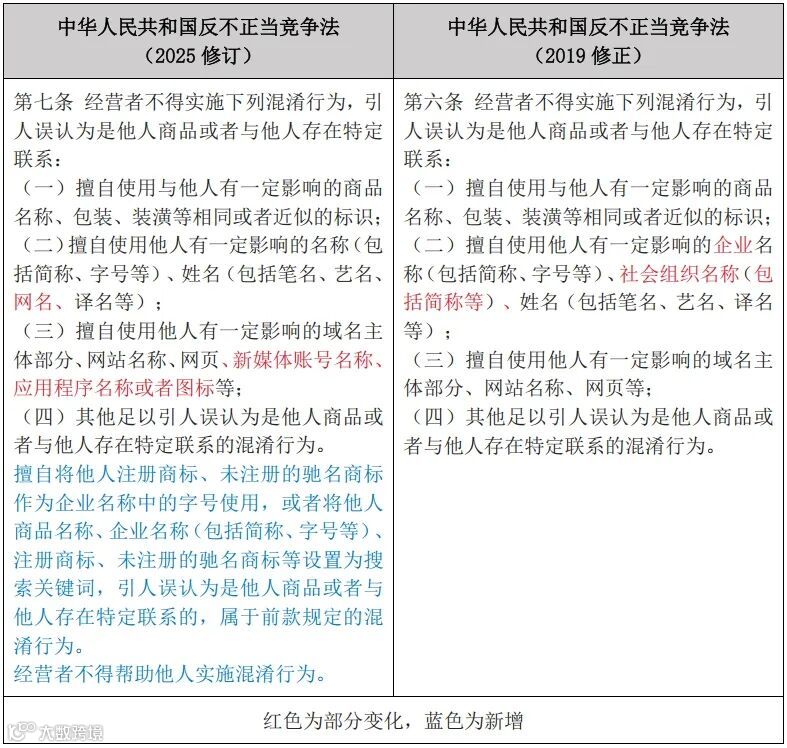
新反法第七条进一步细化了混淆行为的判断标准:
2022年颁布的《最高人民法院关于适用<中华人民共和国反不正当竞争法>若干问题的解释》(以下简称《司法解释》)第十三条曾做出相关规定“经营者实施下列混淆行为之一,足以引人误认为是他人商品或者与他人存在特定联系的,人民法院可以依照反不正当竞争法第六条第四项予以认定:(一)擅自使用反不正当竞争法第六条第一项、第二项、第三项规定以外‘有一定影响的’标识;(二)将他人注册商标、未注册的驰名商标作为企业名称中的字号使用,误导公众。”2024年颁布的《网络反不正当竞争暂行规定》第七条也对混淆行为作出了十分细致的规定,其中第七条第一款第三项、第四项就将擅自使用应用程序标识、网名等纳入了规制范围。新反法在高度概括前述规定的基础上,还对实践中频发的通过搜索关键词实施的混淆行为予以规制,并将“引人误认为是他人商品或者与他人存在特定联系的”作为存在不正当竞争的判断标准,不区分是显性使用还是隐性使用,这也在一定程度上概括了以往的实务经验。
合规启示
1. 全面梳理企业在各平台的搜索关键词设置、新媒体账号、应用程序标识,避免与其他经营者产生混淆,并同步记录审查过程以备后续抗辩;
2. 以企业自身新媒体账号、应用程序名称、字号、商品名称等为关键词,在各平台进行检索,审查是否有其他经营者存在混淆行为,并同步留存检索记录以便后续维护自身权利。
03
禁止非法抓取数据
第十三条第三款明确禁止经营者以不正当方式获取、使用其他经营者合法持有的数据:
抓取数据一直是实务热点争议问题之一,在新反法之前,对于抓取数据行为是否构成不正当竞争,法院往往会考虑数据来源正当性、数据类型、抓取方式、双方是否构成竞争关系、产品是否存在实质性替代等具体情形予以判断。如(2017)京0108民初24512号中,法院认为公开数据与非公开数据具有本质的不同,非公开数据仅能通过破坏技术保护措施实现,而针对公开数据的抓取也并非一定正当,本案中“涉案数据的公开部分亦有其特定的展示规则,如需用户行为触发才可查看更多已公开的微博内容或评论,故在无相反证据的情况下,某公司抓取该部分需用户行为触发的公开数据应系通过破坏此种展示规则之手段实现。”再如(2017)浙8601民初4034号中,法院认为“本案主要争议焦点为:一、TB公司收集并使用网络用户信息的行为是否正当;二、TB公司对于‘生意参谋’数据产品是否享有法定权益;三、被诉行为是否构成不正当竞争;四、本案民事责任的确定。”并进一步认为“‘生意参谋’数据产品的运营已成为TB公司获取市场收益的主要商业模式及核心竞争力。MJ公司以‘咕咕互助平台’实质性替代了‘生意参谋’数据产品,截取了原本属于TB公司的客户,导致了TB公司的交易机会严重流失,损害了TB公司的商业利益。”
基于前述实践经验,《网络反不正当竞争暂行规定》中第十九条规定“经营者不得利用技术手段,非法获取、使用其他经营者合法持有的数据,妨碍、破坏其他经营者合法提供的网络产品或者服务的正常运行,扰乱市场公平竞争秩序”,新反法进一步吸收了实务裁判的经验,沿用了前述规定中“经营者合法持有的数据”的表述,并在前述规定的基础上,将欺诈、胁迫纳入了获取数据的不正当方式之中,拓展了不正当方式的范围。“经营者合法持有的数据”对经营者的数据合规工作提出了更高的要求,同时,“避开或者破坏技术管理措施”的表述也给抓取数据过程中破坏平台展示规则、技术措施的行为敲响了警钟。
合规启示
1.开展数据合规管理。确保各项数据获取行为已经明确告知用户并获得用户同意,确保自身持有数据的合法性,避免存在侵犯个人隐私、侵犯商业秘密等情形;
2.采取正当方式获取数据。遵守网络平台robots协议,避免采取破坏经营者技术管理措施、破坏经营者数据展示规则、突破平台访问权限等的不正当方式抓取相关数据。
04
禁止滥用平台规则
第十三条第四款明确禁止经营者滥用平台规则:
2025年6月27日,国家市监局发布反不正当竞争典型案例——杭州某网络科技有限公司妨碍、破坏其他经营者合法提供的网络产品或者服务正常运行案:杭州某网络科技有限公司是一家品牌维护机构,主营业务中包含对电商平台内销售相关品牌商品的店铺进行控价,维持品牌方价格体系。当事人为达到控价目的,针对不按要求调整价格的店铺,通过技术手段频繁批量购买商品并退货,造成相关店铺运费亏损、货物积压等经济损失。同时,根据电商平台规则,频繁批量购买商品并退货会对相关店铺造成搜索权重降低、交易机会减少、经营声誉降低等负面影响,导致相关店铺不得不按照当事人要求修改产品价格或者下架产品链接。浙江省杭州市某区市场监督管理局认为该公司的行为构成不正当竞争行为,责令该公司立即停止违法行为,并综合裁量案件情节,处20万元罚款。这一案例恰恰反映了滥用平台规则的恶意竞争现象。
平台关于商品销售量、商品评价、退货的相关规则本身是为了维护消费者权益而创设,但随着平台内竞争日益加剧,部分经营者会通过组织刷单、雇佣水军写差评,甚至恶意退货等方式打击特定的竞争对手。新增第十三条第四款规定剑指前述平台中泛滥的虚假交易、虚假评价、恶意退货行为,并同样将指使他人实施滥用平台规则的间接行为也纳入规制范围,这一修改可以对今后类似的恶意竞争行为形成精准打击,有利于维护市场竞争秩序。
合规启示
1.维护公平有序的竞争环境。企业应遵守平台规则,把握正常促销、正常评价、合理维权与恶意损害其他经营者权益的边界,还需要加强对于供应商、代理商等合作伙伴的管理与监督,避免因合作伙伴的不正当行为被连带处罚;
2.密切关注销量、评价、退货率等数据。对于存在其他经营者通过虚假交易、恶意差评、恶意退货损害自身利益的行为,及时保存如订单记录、聊天记录、评价截图、退货物流信息等证据向平台经营者或者其他有关部门维护自身权益。
05
禁止滥用优势地位
新反法新增第十五条,明确禁止大型企业等经营者滥用相对优势地位:
近几年,保护中小企业的立法理念日益加强,如2024年8月发布并实施的《最高人民法院关于大型企业与中小企业约定以第三方支付款项为付款前提条款效力问题的批复》(法释〔2024〕11号),以及2025年新修的《保障中小企业款项支付条例》,新反法的此次修订也充分体现了保护中小企业权益的理念。
值得注意的是,前述三文件中都用到了大型企业、中小企业的概念。在以往的实务裁判中法院往往会依据工信部等部门印发的《中小企业划型标准规定》(工信部联企业〔2011〕第300号)对前述概念进行判断,如(2025)陕01民终415号:“根据《工业和信息化部、国家统计局、国家发展和改革委员会、财政部关于印发中小企业划型标准规定的通知》和国家统计局关于印发《统计上大中小微型企业划分办法(2017)》的通知的规定,某愽公司属于中小企业。《最高人民法院关于大型企业与中小企业约定以第三方支付款项为付款前提条款效力问题的批复》规定,大型企业在建设工程施工、采购货物或者服务过程中,与中小企业约定以收到第三方向其支付的款项为付款前提的,因其内容违反《保障中小企业款项支付条例》第六条、第八条的规定,人民法院应当根据民法典第一百五十三条第一款的规定,认定该约定条款无效。”
现行《中小企业划型标准规定》于2011年发布并实施,至今已经实行了十余年,2021年4月,工信部曾发布《中小企业划型标准规定(修订征求意见稿)》并公开征求意见,该征求意见稿中对于中小企业营收或者资产总额的标准进行了调整,但目前《中小企业划型标准规定》尚未完成修订,这一文件的修订情况也值得各企业关注。
合规启示
1.建议各企业通过工信部研发的“中小企业规模类型自测小程序”,辨别自身及交易相对方的规模类型;
2.针对大型企业。建议筛选出与中小企业签订的合同,重新评估付款及违约责任条款的合理性,同步梳理款项支付情况,避免出现滥用优势地位拖欠账款的情况,并同步修改合同范本,对有滥用优势地位倾向的、明显不合理的合同条款予以调整;
3.针对中小型企业。建议筛选出于大型企业签订的合同并同步梳理收款情况,若发现存在大型企业滥用优势地位拖延付款的,可以依据前述三份文件向大型企业主张维护自身权利。
06
禁止有奖销售开始后变更条件
新反法第十一条第一款第二项,明确禁止经营者在有奖销售活动开始后无正当理由变更有奖销售信息:
针对有奖销售开始后变更条件的问题,国家市监局2020年发布并实施的《规范促销行为暂行规定》第十三条第一款中曾有过明确规定:“经营者在有奖销售前,应当明确公布奖项种类、参与条件、参与方式、开奖时间、开奖方式、奖金金额或者奖品价格、奖品品名、奖品种类、奖品数量或者中奖概率、兑奖时间、兑奖条件、兑奖方式、奖品交付方式、弃奖条件、主办方及其联系方式等信息,不得变更,不得附加条件,不得影响兑奖,但有利于消费者的除外。”
前述规定中将“有利于消费者”这一情形作为但书条款,而新反法第十一条第一款第二项中的表述为禁止“无正当理由变更”,《规范促销行为暂行规定》中规定的“有利于消费者”自然属于“正当理由”之一,如若采同类解释的方法,那么其他“正当理由”至少也不能减损消费者在原有条件下可获得的预期利益,但具体何种理由可以称之为“正当理由”,还需依赖于实际执法中的自由裁量。
合规启示
1.严格依照《规范促销行为暂行规定》要求,在开展有奖销售前明确公布奖品种类、数量、参与规则、中奖条件等,在标明奖品价格时,建议依据《规范促销行为暂行规定》第十八条“经营者以非现金形式的物品或者其他利益作为奖品的,按照同期市场同类商品的价格计算其金额。”、国家市监局2022年发布的《明码标价和禁止价格欺诈规定》第十八条规定“经营者赠送物品或者服务(以下简称赠品)的,应当标示赠品的品名、数量。赠品标示价格或者价值的,应当标示赠品在同一经营场所当前销售价格。”,参照同期同一经营场所、同一经营平台中的奖品价格予以标注,注意保存计算过程并同步通过截图/拍照等方式留存相关价格并录入备查档案,以免后续产生争议;
2.若需变更已经发布的相关条件,建议以“有利于消费者”为变更原则,避免变更条件后减损奖品实际价值、取消部分参与者中奖资格等,若需变更相关奖品,建议留存相关价格记入档案,以便后续通过当时奖品价值作为抗辩理由。
07
强化平台经营者责任
新反法新增第十四条、第二十一条,强化了平台经营者的责任:
《网络反不正当竞争暂行规定》中第六条、第二十三条、第二十四条、第二十五条、第三十二条、第三十八条从多方面加重了平台经营者的责任,包括应当对平台内竞争行为进行管理并采取必要措施、具有竞争优势的平台经营者不得扰乱公平竞争秩序、不得利用各种手段对平台内的经营者进行不合理限制、不得向平台内经营者收取不合理费用等。新反法新增第十四条、第二十一条规定,高度概括了《网络反不正当竞争暂行规定》的前述规则,从法律层面赋予了平台经营者的管理及监督权利和义务,一方面,第十四条明确禁止平台经营者对平台内经营者施加不合理限制,防止平台经营者利用平台方地位破坏平台内的市场竞争秩序,另一方面,第二十一条明确了平台经营者的监督管理责任,要求平台经营者发挥规则制定、纠纷处理、问题报告的作用。
值得注意的是,新增前述条文也从法律层面指明了国家“反内卷”的决心。2025年7月1日中央财经委员会第六次会议召开,这场堪称供给侧改革2.0的重要会议中明确强调“纵深推进全国统一大市场建设,要聚焦重点难点,依法依规治理企业低价无序竞争,引导企业提升产品品质,推动落后产能有序退出”,而禁止平台经营者强制商家低价、赋予平台经营者反不正当竞争行为监督者角色,正是从法律层面上整治低价无序竞争的重要举措。
合规启示
1.针对平台经营者。调整平台定价规则,避免出现定价低于成本价的情况。依据新反法调整平台服务协议并重新设计平台内交易规则,完善平台内举报投诉、纠纷处置机制。以上调整记录建议同步保存建立档案以便后续抗辩;
2.针对平台内经营者。审查平台定价与自身成本价并保留记录,若发现平台对自身施加了不合理的限制,及时向平台经营者或有关主管部门主张权利。密切关注平台服务协议与交易规则的调整情况,配合关键词、数据爬取等方面的筛查情况,及时通过平台规则维护自身权益并避免构成不正当竞争行为。
08
拓展规制主体
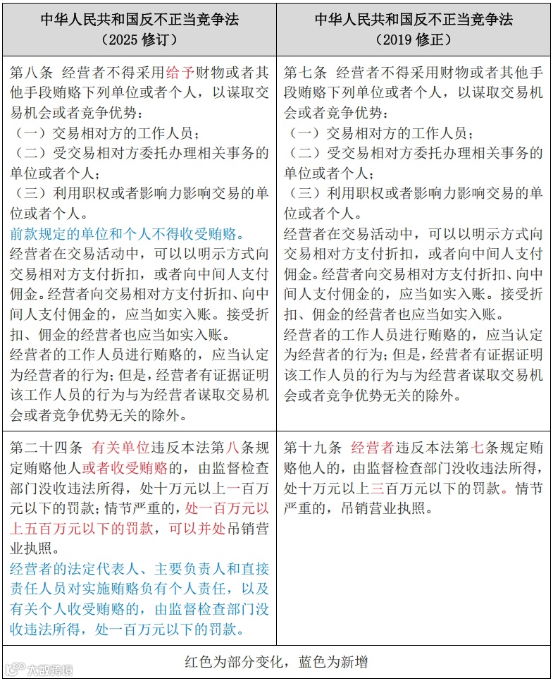
新反法第七条、第八条、第十二条、第二十三条、第二十四条拓展了规制的主体,将帮助实施混淆行为者、收受商业贿赂者、指使商业诋毁者都纳入规制范围:
类别:禁止帮助混淆
类别:禁止收受贿赂
类别:禁止指使商业诋毁
前述规定从以下几方面拓展了新反法的规制主体:
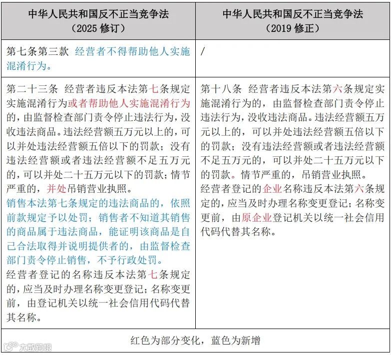
第一,禁止帮助、指使实施相关行为。新反法第七条新增第三款,禁止经营者帮助他人实施混淆行为,第十二条明确禁止经营者指使他人进行商业诋毁。《司法解释》第十五条曾有相关规定,即“第十五条 故意为他人实施混淆行为提供仓储、运输、邮寄、印制、隐匿、经营场所等便利条件,当事人请求依据民法典第一千一百六十九条第一款予以认定的,人民法院应予支持。”不正当竞争行为的本质是侵权行为,为此帮助、教唆实施相关行为者均是共同侵权人,理应与实施者承担连带责任。
第二,禁止销售违法商品。新反法第二十三条新增第二款禁止销售违法商品,该款实际来自《司法解释》第十四条,这一规定采过错推定原则,既打击了对于违法产品的销售行为,也给予了可以证明自身无过错的销售者一定的抗辩空间。针对产品合法取得的证明问题,实践中可能会参照《中华人民共和国商标法实施条例》第七十九条,依据销售者是否提供经供货单位认可的供货清单、发票等文件予以判断,如(2023)桂民申4542号中法院认为:“关于某乙公司销售涉案被诉侵权产品是否具有合法来源问题。针对‘上海某某塑板制造有限公司监制的铝塑板’(以下简称被诉侵权产品)的来源,某乙公司在原审提交了有供货单位某某企业发展有限公司签章的《送货单》和《证明》,且某某企业发展有限公司在《证明》中认可某乙公司销售的涉案被诉侵权产品是由该公司销售给某乙公司。根据《中华人民共和国商标法实施条例》第七十九条……的规定,原判认定某乙公司销售涉案被诉侵权产品有合法来源,具有事实和法律依据。”
第三,禁止收受商业贿赂。第八条新增第二款,禁止相关单位与个人收受贿赂,并结合第二十四条,对商业贿赂的双方均实行双罚制,对经营者的法定代表人、主要负责人、直接责任人予以罚款并没收违法所得。在新反法修订之前,地方层面对于收受商业贿赂的行为也有类似的规定,如《上海市反不正当竞争条例(2020修订)》第九条第二款规定“任何单位和个人不得收受、承诺收受或者通过他人收受贿赂,为经营者谋取交易机会或者竞争优势”;《浙江省反不正当竞争条例(2022修订)》第十条第二款规定“任何单位和个人不得收受贿赂,为经营者谋取交易机会或者竞争优势”;等等。新反法的此次修改吸收了各地方的实践经验,全面加大了商业贿赂的惩罚力度。
合规启示
1.针对一般经营者。配套修改公司章程及规章制度,禁止公司董监高及其他相关人员收受贿赂,将收受贿赂作为严重违纪行为纳入公司规章制度,并同步建立内部反商业贿赂预防与监督机制,对员工定期开展反商业贿赂培训;
2.针对一般销售者。应注意保留供货清单、供货收据、产品调拨单、进货合同、发票等文件原件,并对应保留相关人员的通话记录、短信记录、聊天记录等以便后续出现争议时证明产品的合法来源。
09
长臂管辖
新反法第四十条新增长臂管辖条款:
就域外不正当竞争行为的管辖问题,《司法解释》第二十七条曾作出相关规定:“第二十七条 被诉不正当竞争行为发生在中华人民共和国领域外,但侵权结果发生在中华人民共和国领域内,当事人主张由该侵权结果发生地人民法院管辖的,人民法院应予支持”,这一规定奠定了长臂管辖原则的基础,而新反法第四十条从法律层面进一步确立了长臂管辖的原则,也为进一步维护国家主权提供了法律支撑。
长臂管辖原则的确立存在两个方面积极意义。一是,规制了国内主体出海后的不正当竞争行为。国内企业在海外市场采取的对其他国内企业有影响的虚假宣传、商业贿赂、侵犯商业秘密、商业诋毁等不正当竞争行为,都可以据此条文予以规制,防止利用境外不正当竞争行为扰乱国内市场竞争秩序。二是,规制了域外主体对国内企业的不正当竞争行为。针对境外主体实施的影响境内市场的不正当竞争行为,也可以依照国内《反不正当竞争法》予以规制,这无疑是为国内经营者筑起了一道防火墙。可以说长臂管辖原则的确立对于“走出去”和“引进来”两个方面都起到了积极作用。
合规启示
1.统一境内外合规政策。针对境外开展反不正当竞争合规审查,评估现有竞争行为的合法性,评估境外经营决策对国内经营者的影响,确保在境外的反不正当竞争合规政策不低于国内法律的要求;
2.绑定合作方责任。对境外供应商、平台、代理方等严禁实施商业贿赂、混淆等不正当竞争行为,针对合作方建立评估与监督机制。
作者简介
刘悦
国浩上海合伙人
业务领域:民商事诉讼与仲裁、刑民交叉
邮箱:liuyue@grandall.com.cn
欧阳琪
国浩上海律师
业务领域:民商事诉讼与仲裁、刑民交叉
邮箱:ouyangqi@grandall.com.cn
杨安娜
国浩上海律师助理
业务领域:民商事诉讼与仲裁、刑民交叉
邮箱:yanganna@grandall.com.cn
相关阅读
【 特别声明:本篇文章所阐述和说明的观点仅代表作者本人意见,仅供参考和交流,不代表本所或其律师出具的任何形式之法律意见或建议。】

