引言:数字经济时代,数据已成为与土地、劳动力、资本、技术并列的第五大生产要素。如何激活海量公共数据资源,使成为驱动创新的“新石油”?上海再次展现出“开路先锋”的姿态——最新出台的《上海市公共数据资源授权运营管理办法》,不仅是对国家“数据二十条”及“1+3”政策体系的率先落地,更通过“整体授权+行业深耕”模式,构建起政府与市场协同的数据价值释放机制。
目 录
一、政策背景
二、何谓“公共数据授权运营”
三、授权运营模式与角色分工
四、公共数据资源的供给
五、公共数据资源授权运营的合规评估
六、企业的机会与挑战
01
政策背景
(一) 数据要素市场的制度演进
2022年底,中共中央、国务院发布的《关于构建数据基础制度更好发挥数据要素作用的意见》(下称“数据二十条”)首次从国家层面对数据确权、流通、交易、安全等进行了顶层设计。文件明确提出:以公共数据开放利用为突破口,推动数据要素市场建设。
公共数据是政府及其履职机构在行使公共管理和公共服务职能过程中形成、收集、掌握的数据资源,涵盖人口、企业登记、自然资源、交通、社保、教育、医疗等多个领域。其特点是:(1)规模大、覆盖广:涉及全社会各领域,具有天然的普适性;(2)权威性高:由政府产生,准确性和可靠性较强;(3)更新稳定:数据连续性好,便于长期分析与使用;(4)权属清晰:大部分归国家或地方政府所有,避免了复杂的权利纠纷。
同时,结合当下火热的人工智能产业发展现状,公共数据供给能够在一定程度上缓解高质量训练数据供给不足的问题。正因为这些特征,公共数据成为推动数据要素市场“从0到1”的理想起点。以公共数据为突破口,可以为后续更复杂的企业数据、个人数据流通探索规则、技术和合规路径。
(二) 政策体系的逐步成型
2024年10月9日,国务院印发《关于加快公共数据资源开发利用的意见》(下称《意见》),提出建立公共数据资源开发利用制度规则,并提出“依法依规、分类分级、以用促管”的原则。
2025年1月,国家发展改革委、国家数据局相继出台《公共数据资源登记管理暂行办法》《公共数据资源授权运营实施规范(试行)》及《关于建立公共数据资源授权运营价格形成机制的通知》三份重要制度文件,与《意见》共同构成了“1+3”政策体系,为地方政府开展公共数据授权运营提供了统一的制度框架。
(三) 上海的地方制度基础
上海在数据治理方面一直敢于探索,早在2019年即出台《上海市公共数据开放暂行办法》,鼓励利用公共数据形成的各类成果用于行政监管和公共服务。2021年发布的《上海市数据条例》,重申了公共数据的权属与开放原则。2023年,上海市发布《上海市公共数据共享实施办法(试行)》,旨在进一步完善数据管理制度,促进公共数据的高效、便捷共享。
在“1+3”政策体系框架下,上海市于近日印发了《上海市公共数据资源授权运营管理办法》(下称《管理办法》),结合上海的实践经验,对公共数据授权运营模式进行细化和落地,是上海完善公共数据制度体系的重要一环。
02
何谓“公共数据授权运营”
根据《公共数据资源授权运营实施规范(试行)》第3条,“授权运营,是指将县级以上地方各级人民政府、国家行业主管部门持有的公共数据资源,按照法律法规和相关要求,授权符合条件的运营机构进行治理、开发,并面向市场公平提供数据产品和技术服务的活动。”
《管理办法》延续了这一定义。在上海,授权主体为上海市人民政府,授权客体为全市公共数据资源,授权对象为“运营机构”,[注1]授权内容包括治理、开发,并向市场提供数据产品和服务,成果形式分为数据产品与数据服务两类。
公共数据授权运营的本质,是在确保数据安全和合法合规的前提下,引入具备专业能力的市场主体,提升公共数据的治理质量和应用价值,实现公共利益与市场活力的平衡。《管理办法》强调统一管理、集中授权,鼓励多方参与开发,注重安全评估与合规审查,旨在通过市场机制激励创新和应用。
03
授权运营模式与角色分工
(一) 上海的整体授权模式
根据《公共数据资源授权运营实施规范(试行)》的规定,在全国范围内,公共数据授权模式主要有:(1)整体授权:全市(或全省)统一一个实施机构和一个运营机构;(2)分领域授权:不同领域分别授权不同运营机构;(3)依场景授权:针对特定项目或应用场景单独授权。
实践中,授权运营模式是各省市在规划公共数据资源授权运营制度时重点考虑的内容。例如,北京市当前采用的是更接近“分领域授权”的授权模式,如北京市经信局授权北京金融大数据公司为金融区域公共数据授权运营单位;浙江省目前采取的则是典型的分领域/分场景的分散授权模式,试点各市、县、分场景授权运营。
《管理办法》明确,上海市公共数据资源授权运营的模式为整体授权,即全市采用统一的实施机构和运营机构,仅在确有必要时,经市数据发展管理工作领导小组批准,部分区可在市级统筹下,依据《管理办法》开展公共数据资源授权运营工作。这种模式有助于集中力量、统一标准,避免数据资源碎片化。
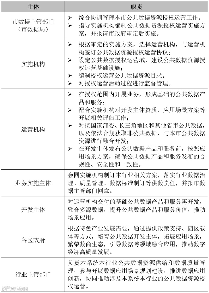
(二) 多角色体系与职责
实践中,部分公共数据行业属性明显(如旅游站点咨询数据、气象数据、水质检测数据等),有一定进入和开发门槛,交由垂直领域具备更强技术能力的专业机构开发可能更能够充分挖掘该等数据的价值,锚定合适的公共数据利用场景。《管理办法》引入了“业务实施主体”的概念,以鼓励具备行业技术能力的专业机构参与开发。
结合《管理办法》的规定,参与上海市公共数据资源授权运营的各类主体及其职责如下:
这种分工既确保了制度的统一性,又为行业深度开发留出了空间。
04
公共数据资源的供给
数据供给能力决定了公共数据运营的成效。正是由于其重要性,《管理办法》亦专章对数据供给作出了规定,在类型、主体和范围上均作了强化:
就供给的数据类型而言,《公共数据资源授权运营实施规范(试行)》第5条规定,“县级以上地方各级人民政府、国家行业主管部门可将依法持有的公共数据资源,在落实数据分类分级保护制度要求,不危害国家安全、公共利益,不侵犯商业秘密和个人隐私、个人信息权益等合法权益前提下,纳入授权运营范围。”《管理办法》在此基础上进一步强调“对不影响公共安全、法律法规未禁止共享的公共数据加大供给力度”,意图在不影响公共安全且未被禁止共享的前提下,加大公共数据供给。
就数据供给的主体而言,《管理办法》要求各行业主管部门应当推动本系统本行业公共数据的供给,指导所属事业单位、国有企业加大数据供给力度、提升数据供给质量、开展公共数据资源登记,协调推动部市数据对接。实践中,价值较高的公共数据往往在政府行使行政职能的过程中产生,为国有企业、国有事业单位等机构持有,但这些数据过往更多被用于满足政府履职过程中的数据共享需求,而未能更多开放以惠及更多市场主体。《管理办法》要求各行业主管部门推动本行业公共数据的供给,有利于公共数据更好地满足市场主体的需求,提升整体供数质量,从而使得公共数据开放真正惠及所有的市场主体。
此外,从多源数据融合的角度,《管理办法》鼓励运营机构积极对接国家部委、长三角地区和其他省市公共数据,以及依法合规获取非公共数据,与本市公共数据资源进行融合开发。这也有利于进一步提升数据产品和服务的价值和可用性,更好地满足市场需求。
这些数据供给方面的设计有助于解决“有数据无应用”的问题,也为运营机构提升数据产品竞争力提供了基础。
05
公共数据资源授权运营的合规评估
公共数据资源的流动不可避免涉及到多个不同领域的法律风险,包括国家安全、商业秘密、个人信息保护等。故公共数据资源授权运营中,合规评估往往占据了重要的角色。各省份在制度设计中安排了不同的审核主体和审核流程,由审核主体基于特定的场景方案和用数需求进行审核,试举例如下:
可见,各省份的审核流程中,数据和行业主管部门都占据了比较重要的角色。不同于此等审核安排,《管理办法》第21条和第23条规定了更为市场化的评估流程。对于应用场景方案的评估,由实施机构最终进行,而在具体数据产品和服务发布前,运营机构应当确保公共数据产品和服务发布的合规性、安全性和一致性。
就合规性评估的具体内容,《管理办法》并未明确,但结合《公共数据资源授权运营实施规范(试行)》第5条规定,其明确要求纳入公共数据授权运营范围的数据需在落实数据分类分级保护制度要求,不危害国家安全、公共利益,不侵犯商业秘密和个人隐私、个人信息权益等合法权益,故可以推断,合规性评估亦将主要围绕“国家安全和公共利益”“商业秘密”“个人信息”这三个维度展开。这种的安排使得合规责任分层落实,既提高了审核效率,也明确了各方的责任边界。具体的评估机制和评估规则,还有待进一步细化规定的出台。
06
企业的机会与挑战
《管理办法》不仅是地方性制度文件,更是上海在数据要素市场建设中的战略落子。它的实施将直接影响公共数据的价值释放方式,也为企业提供了参与公共数据经济的制度化路径。对于许多市场化企业而言,参与运营机构或业务实施主体,能够直接接触优质数据资源,在多源融合中提供数据治理、建模、分析等专业服务,或借助公共数据开发新型应用场景,如智慧城市、智能交通、产业分析等,具有相当的吸引力。
同时,《管理办法》对于授权运营的模式和流程作出了一系列的规范化要求,企业若想作为开发主体参与其中,建议结合行业优势,选择适宜的切入场景,并在合规方面提前做足准备。在政策不断完善的背景下,能够兼顾合规与创新的企业,将在未来的数据市场竞争中占据先机。
注释及参考文献
[1] 对于“运营机构”,《管理办法》要求实施机构应当根据审定后的实施方案,按照规定程序,采取公平竞争方式选择运营机构,并与运营机构签订公共数据资源授权运营协议,报市数据主管部门备案。运营机构应当依法依规在授权范围内开展业务,并配合实施机构对开发主体资质、应用场景方案等开展相关评估工作。
当前,《管理办法》并未对运营主体的数量进行限制,但未来是否会有多家运营机构,还有待实践进一步观察。
作者简介
吴豪雳
国浩上海律师
业务领域:网络安全与数据保护业务、金融科技、人工智能
邮箱:wuhaoli@grandall.com.cn
杭宇骐
国浩上海律师
业务领域:资本市场、公司交易
邮箱:hangyuqi@grandall.com.cn
沈文
国浩上海律师
业务领域:资本市场、投资与并购、公司运营
邮箱:shenwen@grandall.com.cn
相关阅读
【 特别声明:本篇文章所阐述和说明的观点仅代表作者本人意见,仅供参考和交流,不代表本所或其律师出具的任何形式之法律意见或建议。】

