引 言
国有资产交易不仅是国企优化资本布局的重要手段,更是守护国有资产安全、防范流失的关键环节。国有资产交易世界,规则为先。踏入这一领域,首先需要一张清晰的“地图”:了解监管体系的全貌,并精准定位自身在其中坐标。
本篇作为系列指引的开篇,将系统梳理国有资产交易的监管法规、核心原则与机构网络,并深入剖析“国有企业”的认定标准与受监管的交易行为类型。通过国资委权威答复与实务案例,旨在帮助读者彻底厘清“监管边界”,为后续路径选择、定价、流程操作打下坚实基础,避免因“基础认知偏差”导致后续合规工作“从起点就错”。
目 录
一、国有资产交易的监管体系、监管原则与监管机构
(一) 核心法规体系
(二) 核心监管原则
(三) 主要监管机构
二、界定身份与行为——国有企业的认定与受监管的交易行为
(一) 识别国企
(二) 受监管的交易行为
三、结语
一、国有资产交易的监管体系、监管原则与监管机构
(一) 核心法规体系
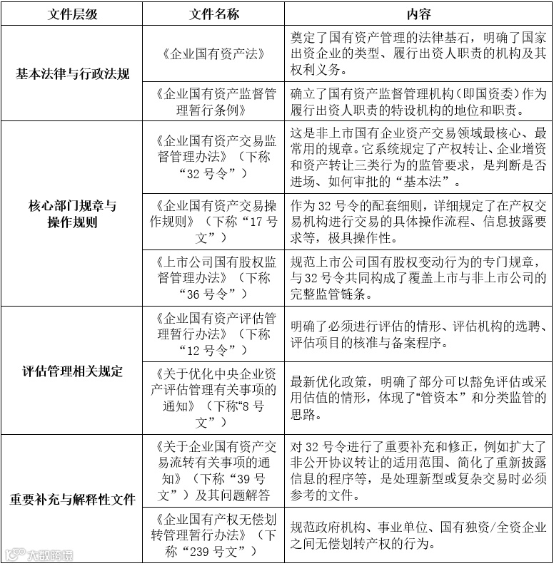
国有资产交易监管是一个由法律、行政法规、部门规章和规范性文件构建的多层级、立体化的规范体系。实务操作中,需按图索骥,准确适用。
针对国有资产交易的规则种类繁多,在处理具体项目时,应遵循“新规优于旧规”“特别规定优于一般规定”的原则。例如,39号文、8号文中的新规定,往往是对32号令的补充和优化,需优先适用。
(二) 核心监管原则
国有资产交易的监管并非僵化的条条框框,其背后蕴含着清晰的逻辑和原则。且监管原则贯穿于所有法规中,是判断交易合规性的 “底层逻辑”,实务中需优先遵循。
1.底线原则:防止国有资产流失
这是国资监管的“生命线”。所有交易规则的设计,如进场交易、评估定价、分层审批等,最终目的都是为了堵住流失的漏洞,确保交易过程公开、公平、公正,交易价格公允合理。
2.目标原则:实现国有资产保值增值
监管并非为了限制企业活力,而是为了通过规范交易,促进国有资本的合理流动和优化配置,最终实现国有资本的做强做优和保值增值。比如8号文中允许对“涉密技术、卡脖子核心技术”采用估值而非传统评估,更贴合科技类资产的价值特性。
3.监管导向原则:以“管资本”为主
当前的监管趋势已从管人、管事、管资产的“管企业”模式,向以“管资本”为主的模式转变。这体现在赋予国家出资企业更多的自主管理权限,核心是减少行政干预、强化企业主体责任。例如,12号令中规定除 “政府批准的重大经济行为” 外,多数评估项目实行备案制,由企业集团自行完成。
(三) 主要监管机构
国有资产交易监管采用 “分层分类、协同配合” 的体系,不同机构职责不同,实务中需明确监管主体:
1.核心监管主体:各级国资委
各级国资委主要负责代表本级政府履行出资人职责,审核国家出资企业的产权转让、增资事项(如导致控股权变更需报本级政府批准),审批主业处于重要行业和关键领域的子企业的产权转让/增资,制定国资交易规章,负责由其批准的经济行为所涉及的资产评估项目的备案/核准,指导和监督下级国资委的工作[注1]。
中央企业的交易需对接国务院国资委,地方国企对接同级地方国资委(如省国企对接省国资委、市国企对接市国资委)。
2.协同监管主体:财政部、证监会
财政部:主要负责金融类国企(如国有银行、券商)、部分特定中央文化企业及行政事业单位所属国企的监管。例如金融类国企股权转让需符合财政部《金融企业国有资产转让管理办法》。
证监会:与国资委共同监管上市公司国有股权变动,如国有股东通过证券交易系统转让股份需符合《上市公司收购管理办法》,股份过户需证券交易所、中国证券登记结算有限责任公司审核[注2]。
3.内部监管主体:国家出资企业
主要负责制定子企业交易管理制度,审批子企业(主业处于重要行业的子企业需报国资监管机构批准)的产权转让、增资,负责由其批准的经济行为所涉及的资产评估项目的备案,审批在集团内部进行的非公开协议转让、无偿划转等事项[注3]。
例如某央企(国家出资企业)制定《子企业产权转让管理办法》,规定 “子企业产权转让底价低于 1000 万元的由子企业董事会审批,高于 1000 万元的报集团审批”,该制度需报国务院国资委备案。
4.专项监管主体:行业主管部门
如工业和信息化部、文化和旅游部等,在各自领域内对国企的资产交易可能负有专项管理职责,其规定也需遵守。例如军工企业资产转让需经工信部审核(确保涉密信息安全);文化类国企股权转让需经文化和旅游部审批(符合文化资产保护政策)。
国资委答复精要
国资委官网 “产权信息查询平台” 可查询中央企业及其子企业名录,但名录范围与32号令 “国有实际控制企业” 不完全一致,需结合股权结构进一步判断。
二、界定身份与行为——国有企业的认定与受监管的交易行为
(一) 识别国企
判断一个企业是否适用国资监管规则,不能仅凭直觉或名称,必须依据严苛的法律标准。当前,最主要的认定依据是《企业国有资产交易监督管理办法》(32号令)第四条,它将受监管的企业分为四大类,构成了一个从“绝对控制”到“实质控制”的完整谱系。
1.国有独资企业 / 公司
国有独资企业/公司是指政府部门、机构、事业单位单一出资设立的全民所有制企业或国有独资公司[注4]。比如萍乡市国有资产监督管理委员会100%出资设立的萍乡市投资发展集团有限公司即为国有独资公司。
2.国有全资企业
国有全资企业是指由上述第1类企业单独或共同出资,并且直接或间接合计持股达到100%的企业。它强调资本的纯粹国有属性。如两家国有独资企业 A 央企与 B 省属国企各出资50%设立 的C公司则为国有全资企业。
3.国有控股企业
定义:本文第1类和第2类企业单独或共同出资,合计拥有的股权比例超过50%,且其中之一为最大股东的企业;或前述企业对外出资,拥有股权比例超过50%的各级子企业。需要注意的是,这里“控股”不仅要求持股过半,还要求具有最大的股东地位。
如A央企(国有独资)持股 60%、民营股东持股 40%的D公司即为国有控股企业;A央企持股40%、B省属国企持股20%、民营股东持股40%的E公司为国有控股企业;D公司(国有控股)出资设立F公司,持股70%,则F公司为国有控股子企业。
4.国有实际控制企业
国有实际控制企业是指政府部门、机构、事业单位、单一国有及国有控股企业直接或间接持股比例未超过50%,但为第一大股东,并且通过股东协议、公司章程、董事会决议或者其他协议安排能够对其实际支配的企业。
对于国有实际控制企业的认定,绝不能仅看股权比例。必须全面审视公司章程、股东间的一致行动协议、董事会的表决权安排、是否存在国有股东派出的董事长或总经理等关键事实。法务人员应牵头组织一次全面的“控制力评估”,并留存足以证明“实际支配”的书面证据链。
国资委答复精要
“单一”是指在计算持股比例时,一般不同股东的持股比例不直接相加,但受同一股东实际控制的股权可以合并计算。“实际支配”强调的是一种实质性控制力,需要综合考量是否能够决定董事会多数席位、控制公司财务和经营决策、主导核心技术或关键资源、与其他股东存在一致行动协议等,在公司股东会、董事会上依法行使股东权利,发表股东意见,原则上国有股东的意见能够有效贯彻,则对公司具有实际控制权。另需同时满足 “持股未超 50%”“第一大股东”“实际支配” 三个条件,若仅 “实际支配” 但非第一大股东,不构成国有实际控制企业。
5.排除情形:国有参股企业不纳入监管
32号令的监管对象是“国有及国有控股企业、国有实际控制企业”。纯粹的国有参股企业(即国有股东既不符合控股条件,也不符合实际控制条件)其自身的产权转让、增资等行为,不强制适用32号令。
但是,当国有参股企业作为转让方,其转让标的企业股权时,虽不强制进场,但国有股东在参股企业的决策程序中,仍需依据国资管理规定发表意见,并可能需要对标的股权进行评估备案,以履行国有股东的谨慎尽责义务。
例如,公司股权结构为:央企B持股30%,地方国企C持股25%,民营资本D持股45%。B和C非受同一控制。若没有证据证明B和C通过协议等方式共同支配A公司,则A公司被认定为国有参股企业,其自身的产权转让原则上不强制适用32号令。但其国有股东B和C在转让所持A公司股权时,则需遵守32号令。
6.特殊主体认定:上市公司国有股东标识
《国务院国有资产监督管理委员会关于施行 <上市公司国有股东标识管理暂行规定> 有关问题的函》(国资发产权〔2007〕108 号)明确规定,需标注“SS” 标识的情形为:
•政府机构、国有独资企业或 “出资人全部为国有独资企业” 的公司;
•上述单位独家持股≥50%,或合计持股≥50%且之一为第一大股东的公司;
•上述公司连续绝对控股的各级子企业。
标注 “SS” 的股东,其股权转让、增资需遵循 36 号令,未标注的不适用(如某上市公司股东为国有参股企业,未标注 “SS”,其股份转让无需履行 32 号令程序)。
因此,在交易启动前,必须完成对自身或交易对手方企业性质的精准“画像”。这是一切合规工作的起点,判断错误将导致整个交易适用错误的规则体系,风险极大。
(二) 受监管的交易行为
一旦主体被认定为国有企业,下列行为将纳入监管视野。
1.产权转让 ——“股权 / 出资份额的转移”
产权转让是指履行出资人职责的机构、国有及国有控股企业、国有实际控制企业转让其对企业各种形式出资所形成权益的行为。核心是转让的是“权益”,最常见的即有限责任公司股权、股份有限公司股份。
国资委答复精要
非国有股东转让所持国有企业股权(如民营股东转让其持有的 A 央企子公司股权),不属于32号令规范范围(无需进场、评估);国有控股企业转让新三板挂牌企业股权(非上市),需遵循32号令,履行评估、进场程序(新三板不属于 “产权市场”,需在省级以上国资选定的产权交易机构交易)。
2.增资 ——“注册资本的增加”
国有及国有控股企业、国有实际控制企业增加资本的行为,政府以增加资本金方式对国家出资企业的投入除外(如财政拨款增资无需遵循32号令)。核心是企业注册资本增加,引入新股东或原股东增资。
国资委答复精要
国有全资公司原股东不同比例增资(如A、B均为国有股东,A增资、B不增资),若增资企业和投资方均为国有独资 / 全资,可依据审计报告定价,无需评估(32号令第三十八条)。国有参股企业增资引入民营股东,国有股东需在股东会中提出 “需评估” 的意见,但企业无需履行32号令的审批程序。
3.资产转让 ——“具体财产权的转移”
国有及国有控股企业、国有实际控制企业的一定金额以上的生产设备、房产、在建工程以及土地使用权、债权、知识产权等资产的对外转让。核心是转让的是企业的具体资产,而非企业股权。
32号令将具体金额标准的制定权下放给国家出资企业。企业需在自己的资产转让管理制度中明确何种资产、金额达到多少以上需要进场公开转让。
国资委答复精要
若商品房为 “库存产品”(日常经营销售的货物),属于企业日常经营行为,无需遵循32号令(无需进场、评估);若商品房已计入 “固定资产”(如自用办公楼),转让时需遵循32号令;国有企业融资租赁行为不属于32号令规范范围,需按《融资租赁公司监督管理暂行办法》执行(无需进场、评估)。
4.特殊行为:上市公司国有股权变动 ——“衔接证券监管的行为”
上市公司国有股权持股主体、数量或比例等发生变化的行为”,涵盖转让、增持、无偿划转、资产重组等。与非上市交易的核心区别在于,此类特殊行为需同时符合国资监管与证券监管规则(如信息披露、要约收购)。
需要注意的是,国有控股上市公司自身的股权变动(如转让、增发)适用36号令,国有控股上市公司下属的非上市子公司的股权变动,仍适用32号令。
国资委答复精要
国有控股上市公司子公司转让所持(非上市企业)控股、参股股权,以及国有控股上市公司控股子公司(非上市企业)增资等事项,适用《企业国有资产交易监督管理办法》(国资委 财政部令第32号)。原则上应通过产权市场公开进行。
三、结 语
本篇作为国有资产交易合规的 “基础篇”,核心解决了 “监管框架” 与 “边界认定” 两大核心问题:明确了以32号令、36号令、12号令为核心的法规体系,厘清了国资委、国家出资企业等监管主体的分工,同时精准界定了 “国有及国有控股 / 实际控制企业” 的范围与 “受监管交易行为” 的类型。对于实务工作者而言,只有先掌握这些 “基础认知”,才能在后续操作中避免 “方向错误”。
在后续文章中,笔者将聚焦国有资产交易的 “核心决策环节”—— 详解 “进场交易、非公开协议、无偿划转” 三大路径的适用场景与操作要点,以及 “评估与非评估” 的定价逻辑,解决 “该选哪条路”“该定多少价” 的关键问题,让合规决策更精准、更高效。
注释及参考文献
作者简介
叶高萍
国浩南昌律师
业务领域:财税、基金资管、银行与金融
邮箱:yegaoping@grandall.com.cn
韩健
国浩金融业务委员会暨法律研究中心副主任、国浩南昌管理合伙人
业务领域:商事诉讼与仲裁、银行与金融、合规与监管
邮箱:hanjian@grandall.com.cn
相关阅读
【 特别声明:本篇文章所阐述和说明的观点仅代表作者本人意见,仅供参考和交流,不代表本所或其律师出具的任何形式之法律意见或建议。】

