引 言
新修订的《海商法》已于十四届全国人大常委会第十八次会议表决通过,并将于2026年5月1日起正式施行。除权利义务等实体问题外,海事请求的诉讼时效及各类权利行使期间同样是处理海事海商纠纷中的关键问题,对相关主体合法权益的实现与胜诉权的保障起到至关重要的作用。本文从律师实务角度出发,围绕新《海商法》项下诉讼时效及期间的重要变化展开分析,以期引起船东、货主、船厂、港口经营人以及船员等相关航运企业和人士的重视,从而避免相关法律风险。
目 录
一、海事请求诉讼时效的中断事由
二、沿海航次租船合同诉讼时效
三、货方对港口经营人的诉讼时效
四、货方对多式联运经营人的诉讼时效
五、船员行使船舶优先权的期间
六、造船人、修船人行使船舶留置权的期间
七、结语
一、海事请求诉讼时效的中断事由
自1993年旧《海商法》实施以来,针对第十三章第二百五十七条至第二百六十五条所规定的海上货物运输、船舶碰撞、海上保险等海事请求,我国一直实行的是严格且有限的诉讼时效中断事由,即,只有在请求人提起诉讼、提交仲裁、申请扣船以及被请求人同意履行义务这四种封闭列明的情形下,诉讼时效才可以中断。
《海商法》项下海事请求的短时效以及严格中断制度,有利于催促权利人尽快搜集整理海事证据并提起诉讼,提高效率,但在海事司法实践中,也确实带来了很多不必要的困境。例如,多起海事海商纠纷案件中,索赔权利人提起诉讼的事实依据和法律依据都很充分,仅仅因为已过诉讼时效且没有合法的中断事由,而导致丧失了胜诉权;再如,因为中国法下诉讼时效不能协议延长和预先放弃,索赔权利人迫于诉讼时效即将届满,仅仅为了保护诉讼时效而不得不提起诉讼,浪费了司法资源。
参考《民法典》的相关规定,新《海商法》第二百九十四条针对海事请求的诉讼时效中断事由作出了重要修订和调整。
从上述新旧规定的对比可以看出,新《海商法》第二百九十四条新增“请求人提出履行请求”这一项法定中断事由,与《民法典》第一百九十五条所列中断事由趋于一致,为权利人通过非诉方式保护诉讼时效提供了法律保障。
参考《最高人民法院关于适用〈中华人民共和国民法总则〉诉讼时效制度若干问题的解释》的相关规定,如果2026年5月1日新《海商法》施行时,本文前述提及的海事请求诉讼时效期间尚未届满,那么请求人可以通过“请求人提出履行请求”的方式来中断诉讼时效。新《海商法》本身未对何为“请求人提出履行请求”进行定义,笔者认为,参考《最高人民法院关于审理民事案件适用诉讼时效制度若干问题的规定》第八条的相关规定,以下情形都应可以视为“请求人提出履行请求”:当事人一方直接向对方当事人送交主张权利文书,对方当事人在文书上签名、盖章、按指印或者虽未签名、盖章、按指印但能够以其他方式证明该文书到达对方当事人的;当事人一方以发送信件或者数据电文方式主张权利,信件或者数据电文到达或者应当到达对方当事人的;以及该条规定的其他情形。
新《海商法》关于诉讼时效中断事由的重大修订,将会对航运业产生深远的影响。一方面,诸如海上货物运输合同、海上保险合同、船舶碰撞等海事纠纷的请求人,可以通过发函主张权利的形式中断诉讼时效,而不再像以往必须通过起诉等形式来保护诉讼时效,一定程度上增加了双方继续协商解决纠纷的机会,也节省了司法资源。因此,笔者预计,自2026年开始各地海事法院受理海事海商案件的数量会呈现明显下降的趋势。另一方面,宽松的诉讼时效中断事由可能造成航运企业、保险公司和船东互保协会未结案件持续增加,一定程度上也不利于高效及时地解决海事海商纠纷。
二、沿海航次租船合同诉讼时效
在青岛海事法院2020年海事审判典型案例四——青岛某物流公司与天津某船务公司航次租船合同纠纷案中,青岛海事法院认为,本案为中华人民共和国港口之间的航次租船合同纠纷,《海商法》第257条关于诉讼时效的规定,不适用于中华人民共和国港口之间的海上货物运输,因此本案并不适用《海商法》的诉讼时效规定。《最高人民法院关于如何确定沿海、内河货物运输赔偿请求权时效期间问题的批复》适用范围仅为沿海、内河货物运输赔偿请求,并不包括沿海航次租船合同,因此该批复并不适用于本案,本案的诉讼时效应适用《民法总则》第188条规定:“向人民法院请求保护民事权利的诉讼时效期间为三年,……诉讼时效期间自权利人知道或者应当知道权利受到损害以及义务人之日起计算”。
新《海商法》删除了中华人民共和国港口之间的海上货物运输不适用第四章海上货物运输合同的规定,并将航次租船合同从第四章海上货物运输合同移至第六章租船合同。
这一系列修订和调整,使得原本不适用旧《海商法》的沿海航次租船合同,将适用新《海商法》第六章租船合同第二节的相关规定。根据新《海商法》第二百八十六条的规定,有关沿海航次租船合同的请求权,时效期间为二年,自知道或者应当知道权利被侵害之日起计算。因此,从2026年5月1日起,沿海航次租船合同的诉讼时效期间,将由《民法典》第一百八十八条规定的三年,变成新《海商法》第二百八十六条规定的二年,由普通时效变成了短时效。这一重要变化需要引起主要从事沿海航次租船业务的船东或者货主的重视,以防止继续沿用三年诉讼时效而丧失胜诉权。
三、货方对港口经营人的诉讼时效
参笔者2025年10月29日文章《<海商法>重要修订解读之海上货物运输合同篇》,新《海商法》第四十四条调整了实际承运人的定义,明确其为接受承运人委托或者转委托,实际履行全部或者部分承运人义务的人,该义务也包括了保管和照料货物等,由此使得港口经营人等主体在符合特定条件时具有实际承运人的法律地位。
2026年5月1日之后,如果港口经营人因受承运人委托在码头对货物进行保管和照料而被认定为实际承运人,当货损发生的原因归因于港口经营人对货物的保管和照料不当时,根据新《海商法》第二百八十四条第二款规定,收货人或托运人起诉港口经营人(实际承运人)的诉讼时效,将由之前《民法典》规定的三年普通诉讼时效变为新《海商法》规定的一年短诉讼时效,这一重要变化需要引起货方的重视。
四、货方对多式联运经营人的诉讼时效
旧《海商法》第一百零五条规定了多式联运经营人的网状责任制,即,货物的灭失或者损坏发生于多式联运的某一运输区段的,多式联运经营人的赔偿责任和责任限额,适用调整该区段运输方式的有关法律规定。参考最高人民法院(2018)最高法民再196号民事判决书以及《全国法院涉外商事海事审判工作座谈会会议纪要》的相关规定,有关诉讼时效的认定,仍应当适用中国法律规定。
新《海商法》对此进行了重要修订,新法第一百零三条规定“货物的灭失、损坏或者迟延交付发生于多式联运的某一运输区段的,多式联运经营人的赔偿责任、责任限额和时效,依照调整该区段运输方式的有关法律确定。”即,多式联运经营人的网状责任制除了涉及赔偿责任和责任限额外,也将适用于诉讼时效。货方、保险人在新《海商法》施行后,应更加注意和了解、查明货损发生区段的诉讼时效法律规定,以免因诉讼时效经过而丧失胜诉权。
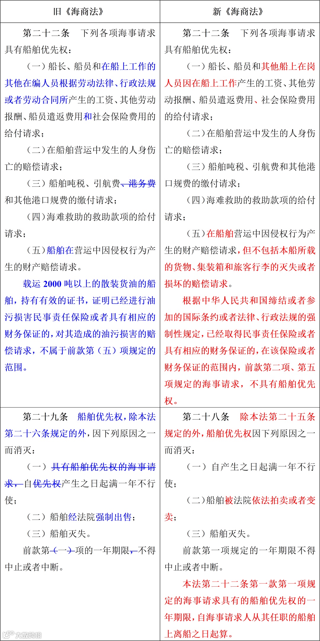
五、船员行使船舶优先权的期间
根据《中国海事审判(2022-2024)》统计,在2022-2024年全国海事法院案由分布中,船员劳务合同纠纷和海上、通海水域人身损害责任纠纷(该类型纠纷中,船员的人身损害纠纷占绝大多数)共占18%,超过了占比17%的海上、通海水域货运代理合同纠纷。在笔者代理船东处理的大量涉船员纠纷案件中,往往会遇到船员主张船舶优先权,但在很多案件中,船员会因为超过法定期间未行使船舶优先权而导致该优先权消灭。
根据新《海商法》第二十八条规定,船舶优先权自产生之日起满一年不行使而消灭,该期限不因任何事由中止或者中断。结合新《海商法》第二十八条第二款和第二十二条规定,笔者将船员行使船舶优先权的期间总结如下:
1.如果船员索赔在船上工作产生的工资、其他劳动报酬、船员遣返费用、社会保险费用,该请求属于新《海商法》第二十二条第一款第一项规定的海事请求,船舶优先权自船员从其任职的船舶上离船之日起算一年。
2.如果船员或家属索赔船员人身损害赔偿,该请求并不属于新《海商法》第二十二条第一款第一项规定的海事请求,而是属于第二项规定的海事请求——在船舶营运中发生的人身伤亡的赔偿请求。新旧《海商法》对该优先权的起算时间都没有特别规定,笔者认为,该优先权应从船员受伤之日或船员死亡之日起算一年为宜,而不是从船员离船之日起算。
需要注意的是,船员享有的船舶优先权,只能通过扣押产生优先权的船舶行使。如果船员仅申请海事法院对船舶采取限制处分、限制抵押等保全措施的,并不构成扣押,进而也不产生行使船舶优先权的效力。
六、造船人、修船人行使船舶留置权的期间
旧《海商法》对造船人、修船人何时可以行使船舶留置权并没有明确规定。为了平衡造船人、修船人与船方之间的利益关系,新《海商法》第三十一条对此进行了明确,笔者根据该规定进行了如下总结:
1.造船人、修船人与船方可以自行约定行使船舶留置权的时间。笔者认为,该期限长短可以由双方自由约定,是否留有行使船舶留置权的宽限期也可以由双方自由约定。
2.如果造船人、修船人与船方没有约定行使船舶留置权的时间,造船人、修船人应给予船方履行宽限期,即,造船人、修船人只能在留置船舶满六十日后才可以行使船舶留置权。如果造船人、修船人提前因行使船舶留置权而对船舶采取了拍卖、变卖措施,其可能因不当行使留置权而被船方索赔损失。
七、结语
新《海商法》将于2026年5月1日起施行,新法中规定的诉讼时效和期间制度将迎来重大变化:诉讼时效中断事由增设“提出履行请求”;沿海航次租船合同诉讼时效统一缩至二年;港口经营人及多式联运经营人的诉讼时效适用更加明确;船员行使船舶优先权的起算点明确区分工资与人身损害这两项海事请求;船舶留置权增设六十日法定宽限期。船东、货主、船厂、港口经营人及船员等航运市场主体,需精准把握新规的时效和期间、起算节点、行使要件等核心内容,及时调整业务操作模式与权利主张策略,以规避由诉讼时效和期间带来的相关法律风险。
作者简介
刘国岗
国浩青岛合伙人
业务领域:海事海商、国际贸易
邮箱:liuguogang@grandall.com.cn
王凤超
国浩青岛律师
业务领域:民商事争议解决、国际贸易、海事海商
邮箱:wangfengchao@grandall.com.cn
相关阅读
【 特别声明:本篇文章所阐述和说明的观点仅代表作者本人意见,仅供参考和交流,不代表本所或其律师出具的任何形式之法律意见或建议。】

