
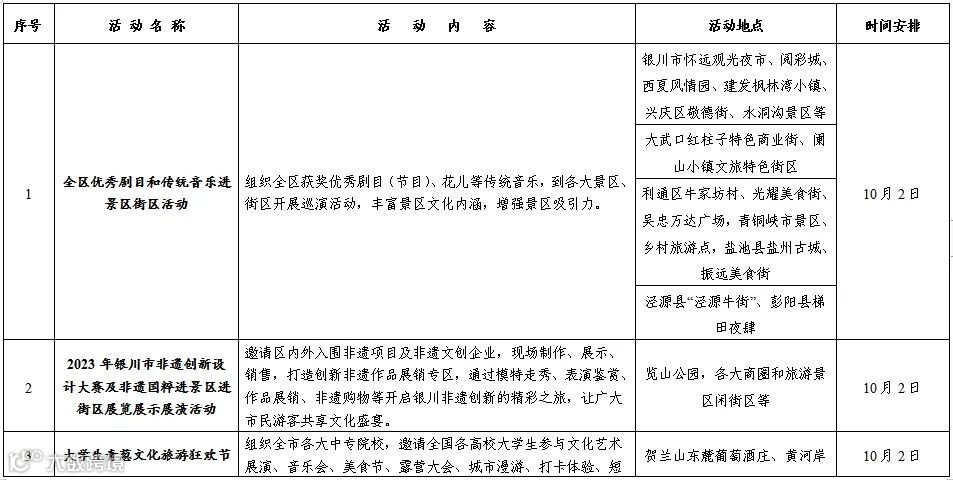
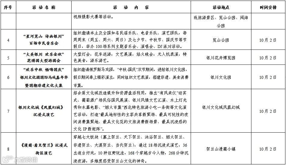
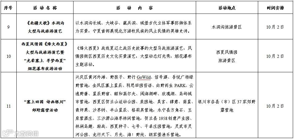
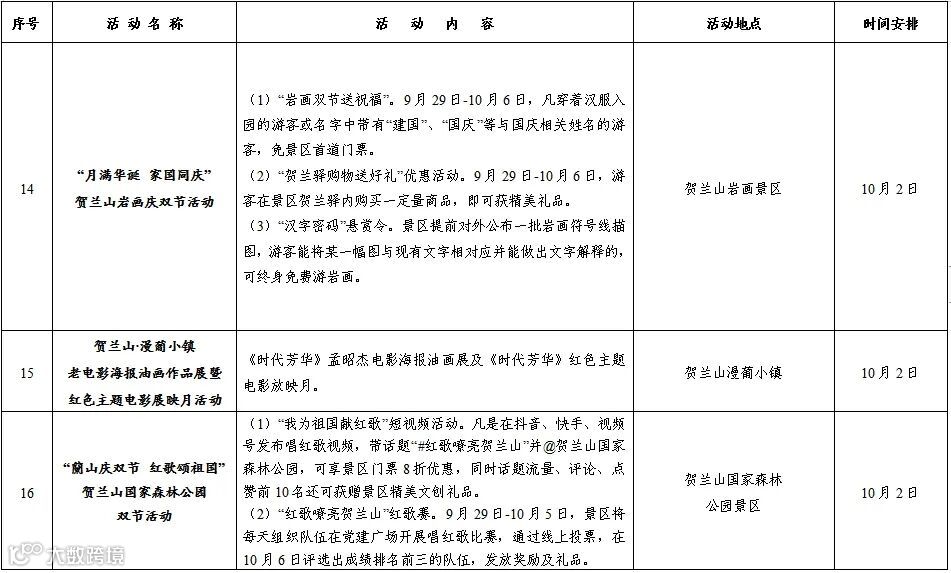
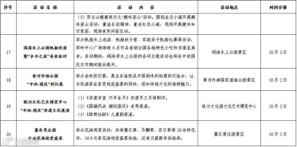
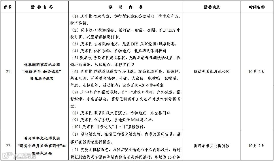
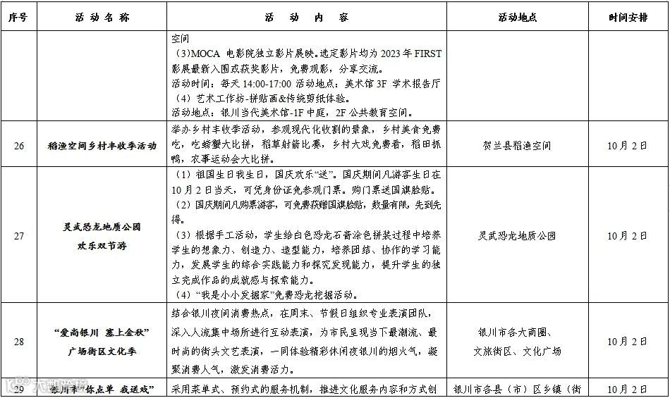
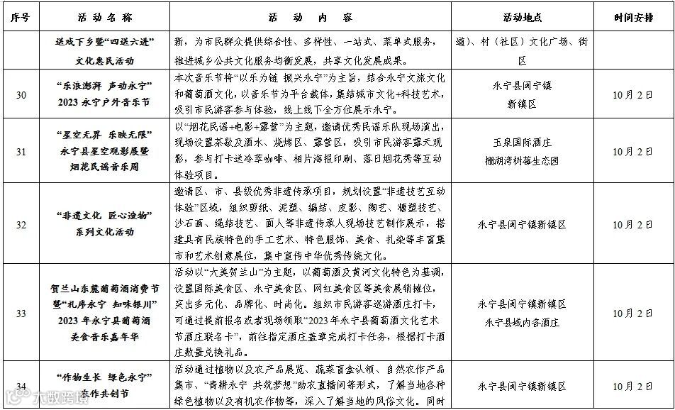
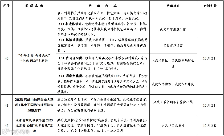
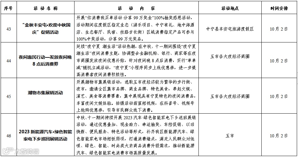
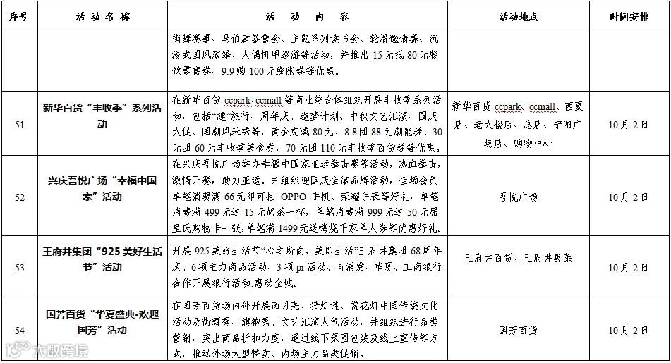
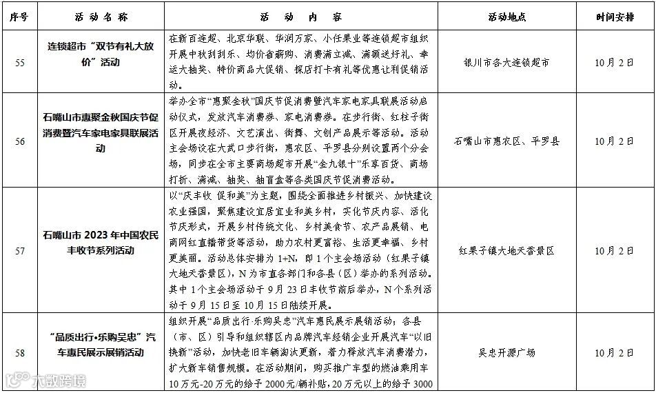
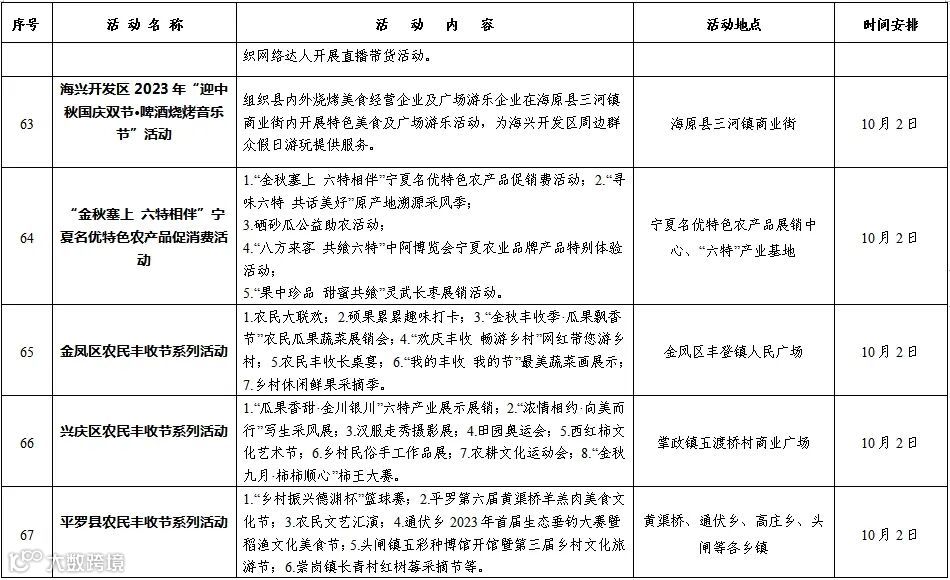
宁夏文化和旅游厅在“中秋-国庆”双节期间推出一系列2023年“十一”假期商文旅促消费菜单。每日推出精彩预告,宁夏文旅诚邀广大游客在“双节”期间走进塞上江南,赏秋景、品秋韵、享秋实,共赴橙黄橘绿的秋收之旅,点燃假日旅游热情。



















张 章丨编辑
刘 枫丨责编
往期精彩
宁夏文化和旅游
宁夏文化和旅游厅在“中秋-国庆”双节期间推出一系列2023年“十一”假期商文旅促消费菜单。每日推出精彩预告,宁夏文旅诚邀广大游客在“双节”期间走进塞上江南,赏秋景、品秋韵、享秋实,共赴橙黄橘绿的秋收之旅,点燃假日旅游热情。



















张 章丨编辑
刘 枫丨责编
往期精彩