

大获全胜
热烈祝贺我校学生
在“未来之星”深圳赛区的比赛中
取得优异成绩!
现在公布成绩,鞭炮响起!

古筝二等奖
徐欣伊格
王梓桐
方琪凌

古筝一等奖
刘语嫣
谭淑娴
古筝二等奖
陈一诺
代茹萱
丁明琪
顾佳悦
刘雨欣
吴奕欣
声乐二等奖
王若涵
古筝三等奖
郑古雨
赵怡然
林芷瑶
王紫涵
宋佳茵
李奕萱
张钰晗

葫芦丝特等奖
郑子轩
古筝一等奖
董馨瑶
古筝二等奖
江承恩
声乐二等奖
张希哲
古筝三等奖
罗唯之

古筝特等奖
郑芷珊
古筝二等奖
吴语晗

古筝一等奖
汤凯微


同时恭喜上述同学成功晋级总决赛,总决赛分为两个赛区:北京赛区和上海赛区,晋级的学员可任选一个赛区参加比赛,下面是总决赛相关资料:
一、北京赛区:(点击看大图)


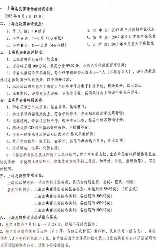
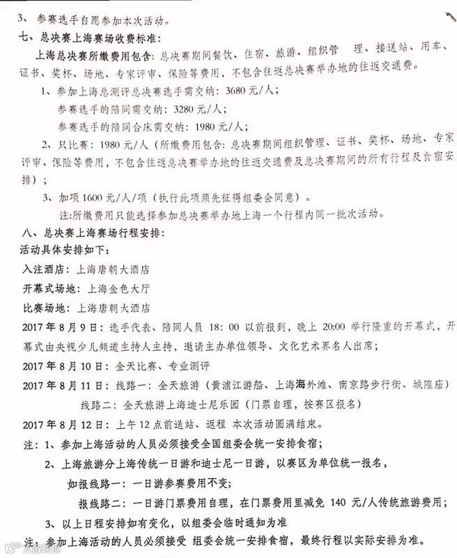
二:上海赛区(点击看大图)


再次祝贺上述获奖同学!!!

开心的消息还有呢!
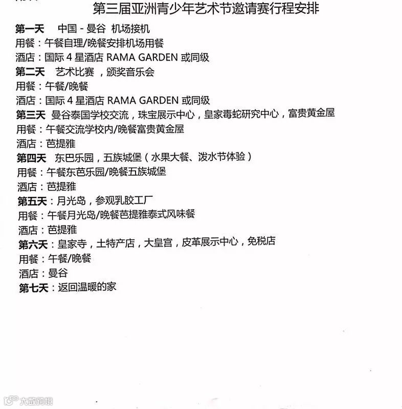
第三届亚洲青少年艺术节邀请赛
开始报名啦!
(点击下面图片查看大图)


想参加的同学赶快报名啦!
联系人:李老师
联系电话:18604508180


↓↓↓点击【阅读原文】查看招生启事。

