搜索
首页
大数快讯
大数活动
服务超市
文章专题
出海平台
流量密码
出海蓝图
产业赛道
物流仓储
跨境支付
选品策略
实操手册
报告
跨企查
百科
导航
知识体系
工具箱
更多
找货源
跨境招聘
DeepSeek
首页
>
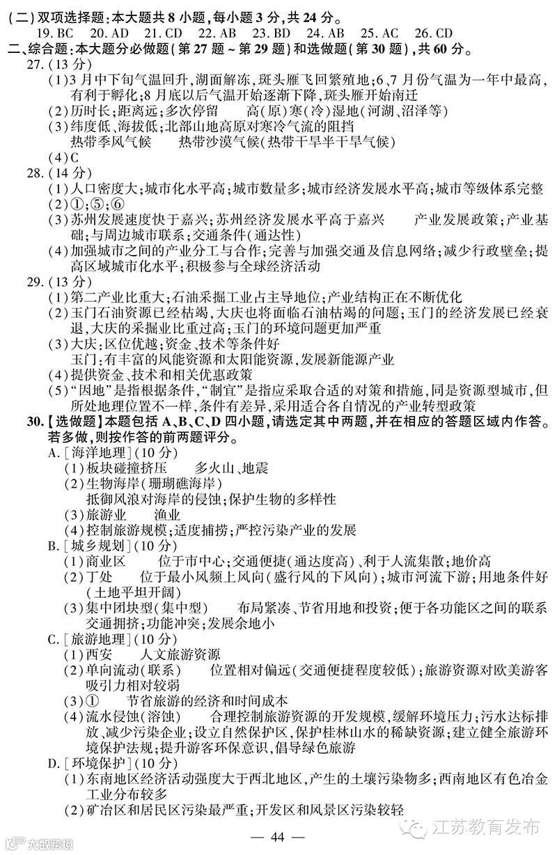
江苏教育发布:2014年江苏高考地理试卷及答案
>
0
0
江苏教育发布:2014年江苏高考地理试卷及答案
江苏教育发布
2014-06-11
4
导读:感谢您关注江苏省教育厅官方微信!如果您尚未关注,欢迎点击标题下方的“江苏教育发布”关注我们。如果您喜欢这篇文
感谢您关注江苏省教育厅官方微信!如果您尚未关注,欢迎点击标题下方的“江苏教育发布”关注我们。
如果您喜欢这篇文章就把它分享给朋友们吧!
感谢关注:江苏教育发布
微信号:jssjyt
【声明】内容源于网络
0
0
江苏教育发布
发布教育资讯,推进政务公开,服务广大网友
内容
6754
粉丝
0
关注
在线咨询
江苏教育发布
发布教育资讯,推进政务公开,服务广大网友
总阅读
5.6k
粉丝
0
内容
6.8k
在线咨询
关注