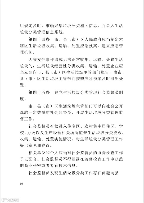
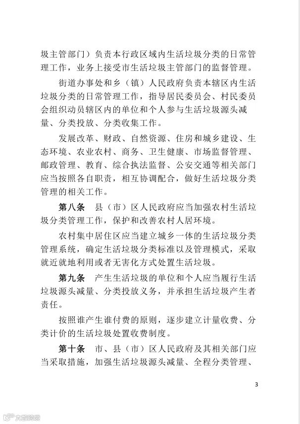
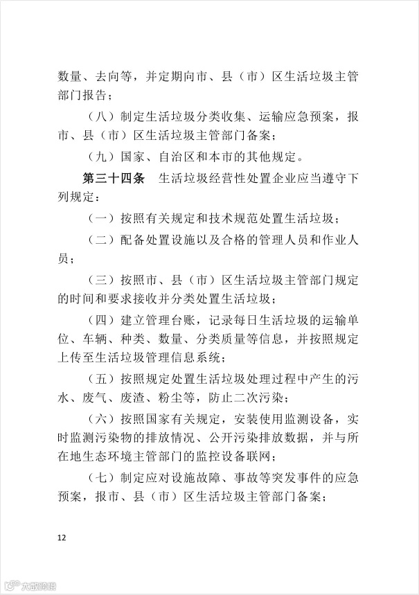
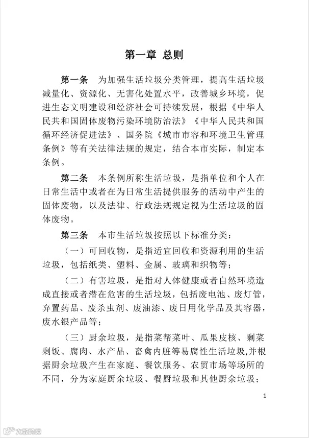
搜索
首页
大数快讯
大数活动
服务超市
文章专题
出海平台
流量密码
出海蓝图
产业赛道
物流仓储
跨境支付
选品策略
实操手册
报告
跨企查
百科
导航
知识体系
工具箱
更多
找货源
跨境招聘
DeepSeek
首页
>
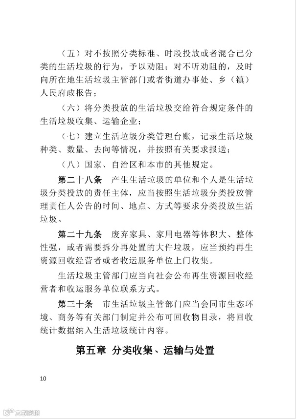
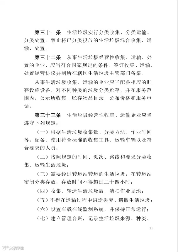
银川市生活垃圾分类管理条例
>
0
0
银川市生活垃圾分类管理条例
灵武文旅
2024-06-28
0
来源
丨灵武市综合执法局
编辑
丨
姚佳欣
审核丨
王 环
【声明】内容源于网络
0
0
灵武文旅
看资讯、找活动、查攻略、品美食,为您推荐灵武好看、好玩的旅游景区,带您走进“唐韵古城•奇秀灵武”,让我们来灵武,给心灵放个假!
内容
557
粉丝
0
关注
在线咨询
灵武文旅
看资讯、找活动、查攻略、品美食,为您推荐灵武好看、好玩的旅游景区,带您走进“唐韵古城•奇秀灵武”,让我们来灵武,给心灵放个假!
总阅读
343
粉丝
0
内容
557
在线咨询
关注