
根据《省教育厅办公室关于做好2016年面向社会认定中小学教师资格工作的通知》精神, 江苏省2016年面向社会认定中小学教师资格将于4月6日开始接受报名,如何网上申报?如何现场确认?小编一图告诉你。

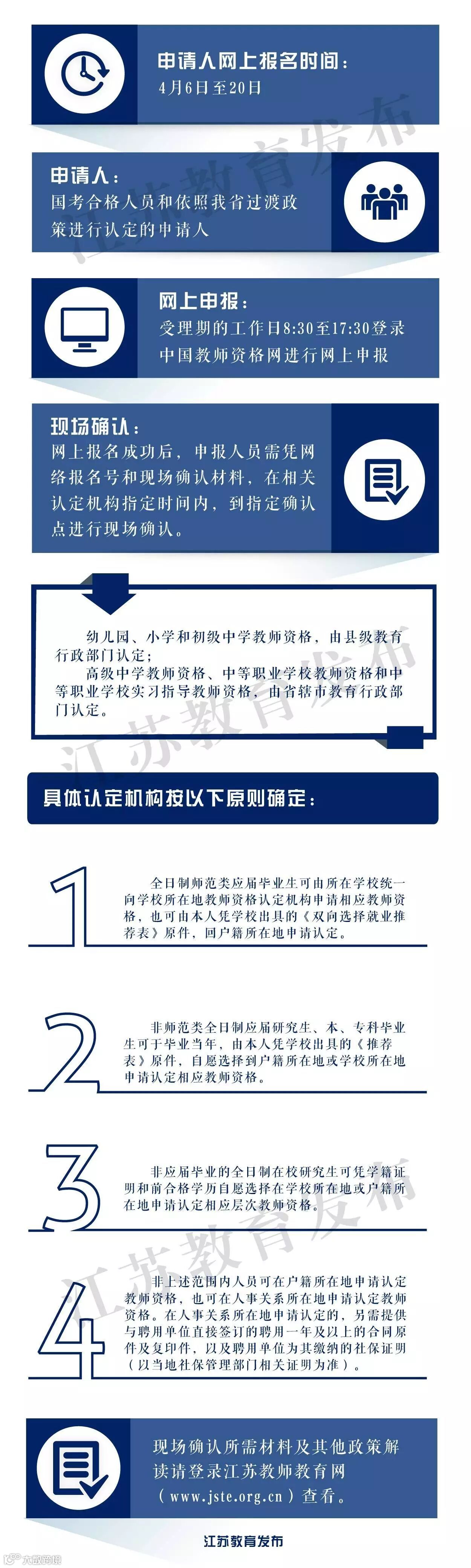
申请人网上报名时间为4月6日至20日。请国考合格人员和依照我省过渡政策进行认定的申请人在受理期的工作日8:30至17:30登录中国教师资格网(www.jszg.edu.cn),通过不同入口进行网上申报。
网上报名成功后,申报人员需凭网络报名号和现场确认材料,在相关认定机构指定时间内,到指定确认点进行现场确认。根据国家和省有关规定,幼儿园、小学和初级中学教师资格,由县级教育行政部门认定;高级中学教师资格、中等职业学校教师资格和中等职业学校实习指导教师资格,由省辖市教育行政部门认定。具体认定机构按以下原则确定:
全日制师范类应届毕业生可由所在学校统一向学校所在地教师资格认定机构申请相应教师资格,也可由本人凭学校出具的《双向选择就业推荐表》(以下简称《推荐表》)原件,回户籍所在地申请认定。
非师范类全日制应届研究生、本、专科毕业生可于毕业当年,由本人凭学校出具的《推荐表》原件,自愿选择到户籍所在地或学校所在地申请认定相应教师资格。
非应届毕业的全日制在校研究生可凭学籍证明和前合格学历自愿选择在学校所在地或户籍所在地申请认定相应层次教师资格。
非上述范围内人员可在户籍所在地申请认定教师资格,也可在人事关系所在地申请认定教师资格。在人事关系所在地申请认定的,另需提供与聘用单位直接签订的聘用一年及以上的合同原件及复印件,以及聘用单位为其缴纳的社保证明(以当地社保管理部门相关证明为准)。
现场确认、体检和教育教学基本素质和能力测试具体时间、地点由各认定机构确定,请留意其发布的相关信息。现场确认所需材料及其他政策解读请登录江苏教师教育网(www.jste.org.cn)查看。


