关注公众号,扫描下方二维码添加小鑫同学,
领取二模资料,期末复习卷
事关张家港的学生!!
初中、十二年一贯制学校、九年一贯制学校、小学
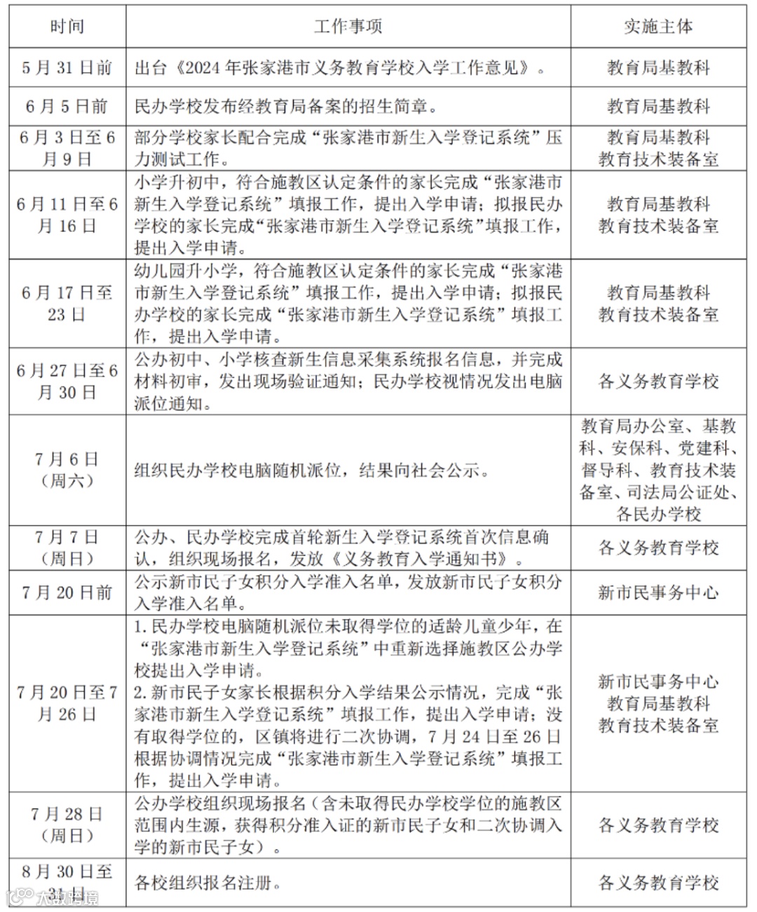
关于张家港义务教育阶段学校入学工作通知来啦
1.2017年9月1日-2018年8月31日出生,年满6周岁,父母或其他法定监护人具有本市户籍(含集体户口)或在张家港有合法固定住所的适龄儿童。
2.依据《张家港市新市民随迁子女积分入学服务办法》,参加积分获得准入资格的适龄新市民子女。
3.按照相关政策规定,经批准同意在辖区入学的其他适龄儿童。
注:按照《中华人民共和国义务教育法》规定,小学不得招收不足年龄的儿童入学。适龄儿童少年确因身体原因需要延缓入学的,父母或其他法定监护人应当提出申请,并提供二级以上医疗机构出具的身体状况证明,由当地乡镇人民政府或者县级人民政府教育行政部门核准。缓学期为一学年,缓学期满仍不能就学的,应当重新提出缓学申请。超过正常入学年龄入学的儿童,不再提供相关证明,由接收学校通过全国学籍系统进行查重。
1.父母或其他法定监护人具有本市户籍(含集体户口)或在张家港有合法固定住所的小学毕业生。
2.依据《张家港市新市民随迁子女积分入学服务办法》,参加积分获得准入资格的适龄新市民子女。
3.按照相关政策规定,经批准同意在辖区入学的小学毕业生。
注:年满16周岁(2008年8月31日(含)前出生)且已接受满九年义务教育的小学毕业生,原则上不再接受初中入学申请。
1.施教区学生入学报名:
(1)在指定的时间内,学生家长或其他监护人登录“张家港市新生入学登记系统”,进行信息登记、提交相关资料,完成新生入学登记;
(2)根据系统通知,学生家长或其他监护人持相关材料到相应学校进行现场报名,领取《义务教育入学通知书》(入读小学现场报名应持材料为:户口簿和合法固定住所的产权证;入读初中现场报名应持材料为:《小学生素质发展情况报告册》、小学毕业证书(部分省不发小学毕业证书的可通过学籍系统查询)、户口簿和合法固定住所的产权证,非本市毕业生需提供全国学籍号);
(3)开学前,学生家长或其他监护人持《义务教育入学通知书》到相应学校报到,注册入学。
2.新市民子女积分入学报名:
(1)根据《张家港市新市民随迁子女积分入学服务办法》精神,新市民子女就读公办学校起始年级,其法定监护人到租住地所在区镇新市民事务中心窗口办理积分管理入学申请;
(2)获得入学准入资格的新市民,在指定的时间内,登录“张家港市新生入学登记系统”,进行信息登记、提交相关资料,完成新生入学登记;
(3)根据系统通知,学生家长或其他监护人携带相关资料到准入学校进行现场报名,领取《义务教育入学通知书》(现场报名应持相关材料包括:户口簿、《小学生素质报告册》、小学毕业证书(部分省不发小学毕业证书的可通过学籍系统查询)等);
(4)开学前,学生家长或其他监护人持《义务教育入学通知书》到相应学校报到,注册入学。
1.在指定的时间内,学生家长或其他监护人登录“张家港市新生入学登记系统”,进行信息登记、提交相关资料,完成新生入学登记;
2.实行网上录取。分类计划(含校内计划)报名人数未超过招生计划的,一次性全部录取;报名人数超过招生计划的,实行电脑随机派位录取。录取情况及时向社会公布。
3.凡被录取的学生,根据系统通知,应持相关材料到相关学校进行现场报名,领取《义务教育入学通知书》(入读小学现场报名应持材料为:户口簿、产权证或居住证;入读初中现场报名应持材料为:《小学生素质发展情况报告册》、小学毕业证书、户口簿、产权证或居住证,非本市毕业生需提供全国学籍号);
4.选报民办学校未被录取的适龄儿童少年,家长可重新选择学校,并根据要求在“张家港市新生入学登记系统”填报相关信息。经相应学校现场验证复查通过后,符合施教区认定要求的,到所在施教区公办学校就读;参加新市民子女积分入学且取得准入资格的新市民子女,到相应的公办学校就读;其他新市民子女,等待区镇二次协调入学。
5.开学前,学生家长或其他监护人持《义务教育入学通知书》到相应学校报到,注册入学。
市特殊教育学校面向全市招收3~15周岁的适龄智障、自闭症等中重度残障儿童少年(具体招生办法见附件2、3)。各区镇要做好盲、聋、智障等残障儿童的调查摸底和入学推荐工作,并将适龄聋童、盲童名单于7月17日前报市教育局基础教育科,由市教育局联系去苏州盲聋学校就读。
以上内容来自张家港市教育局官网,侵删

