
今年,我省继续从省内企业选聘一批科技企业家(含文化、金融、服务业等领域),到我省具有博士学位授予权的普通高校担任第四批产业教授,聘期四年。(点击左下角“阅读原文”,查看我省第四批产业教授(兼职)选聘要求。)自9月发布选聘通知以来,截至10月底,共收到全省25所具有博士学位授权普通高校(含服务国家特殊需求博士人才培养项目试点高校)报送的产业教授岗位226个。
具体岗位要求是什么?最全岗位表看过来吧。
1.符合条件的人选可以申报一所学校一个岗位。
2.已被聘为江苏省产业教授(兼职)且在聘期之内的不得再次申报。
南京大学











南京工业大学

常州大学


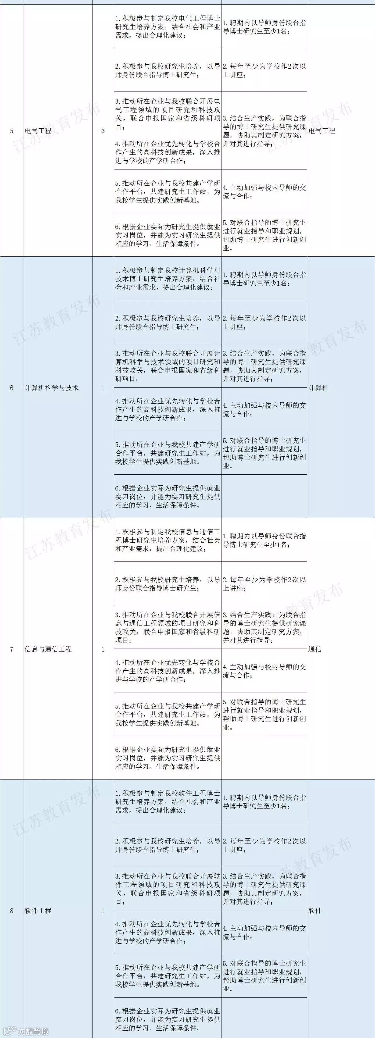
南京邮电大学


河海大学




江南大学

南京林业大学

江苏大学

南京信息工程大学

南通大学

南京农业大学

南京医科大学

南京中医药大学

中国药科大学


南京师范大学



江苏师范大学

南京财经大学

南京艺术学院

扬州大学




