
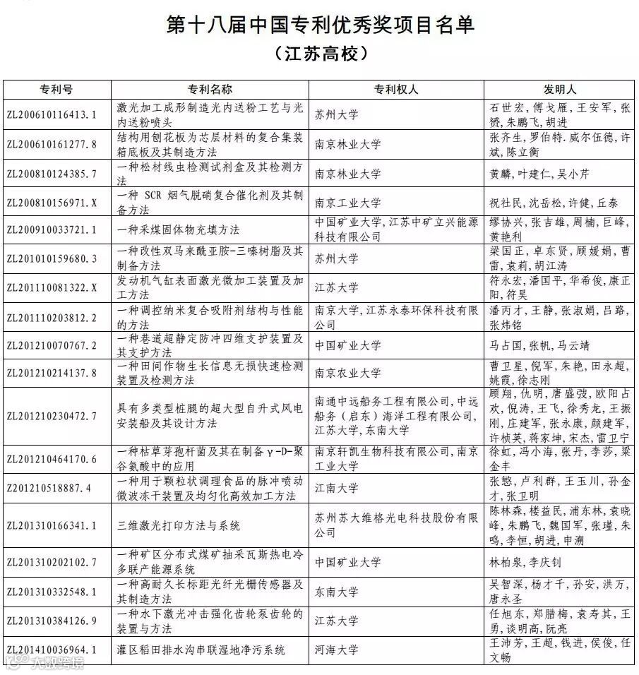
日前,国家知识产权局公布了第十八届中国专利奖评审结果,江苏10所高校的18项专利获中国专利优秀奖,占全国高校获优秀奖总数的21.4%。

我省获奖两项以上的高校有中国矿业大学、苏州大学、江苏大学、东南大学、南京工业大学、南京林业大学,其中中国矿业大学、苏州大学和江苏大学各获奖3项,在全国高校中居于前列。
中国专利奖每年评选一次,重在评价专利质量,强调技术的先进性、技术的运用与保护、经济效益和市场份额、社会效益及发展前景。今年江苏高校专利获奖数量与往届相比继续攀升,体现和反映了江苏高校的专利质量和水平正在不断提升。


