中国人民银行公告
马年纪念币、马年纪念钞
今天晚上分批预约
马币22:00开始预约
马钞22:30开始预约
每人可约20枚+20张
我们约完马年币后,相隔半小时,可以继续预约马年钞。
预约入口公布
每人每种只能在1家银行预约,重复预约无法兑换!
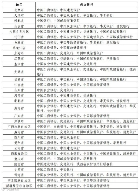
各地区预约银行分配如下:







中艺汇资讯中国人民银行公告
马年纪念币、马年纪念钞
今天晚上分批预约
马币22:00开始预约
马钞22:30开始预约
每人可约20枚+20张
我们约完马年币后,相隔半小时,可以继续预约马年钞。
预约入口公布
每人每种只能在1家银行预约,重复预约无法兑换!
各地区预约银行分配如下:






