
01
概念
1.碳纤维是现代高科技领域的战略新材料

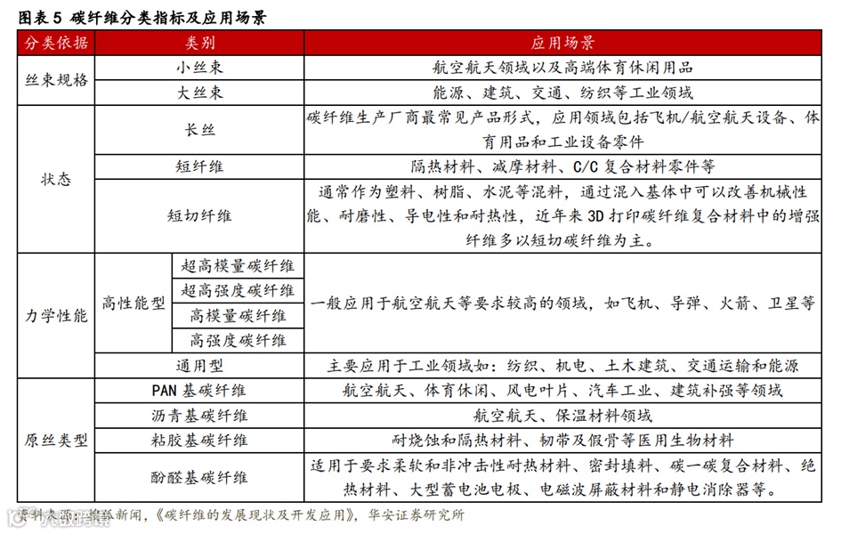
2.碳纤维分类及优势
(1)碳纤维分类
根据制造原料不同可以分为聚丙烯腈(PAN)基碳纤维、沥青基碳纤维、沾胶基碳纤维、酚醛基碳纤维。
其中,聚丙烯腈(PAN)基碳纤维成品品质优异、力学性能优良,且相较于其他两种碳纤维制造工艺难度更低,是最主要的碳纤维产品,占全球高性能碳纤维的90%以上。目前碳纤维一般指PAN基碳纤维。

根据纤维数量不同可以分为小丝束和大丝束。
一般将丝束数量小于24K的碳纤维称为小丝束(1K就代表一束碳纤维中有1000根丝),初期以1K、3K、6K为主,逐渐发展为12K,主要用于国防军工、航空航天等高端技术领域,产量低、成本高,价格高,被称为“宇航级材料”;
24K及以上的为大丝束,广泛用于纺织、医药卫生、机电、土木建筑、交通运输和能源等工业和民用领域,成本低,但生产控制难度大,被称为“工业级材料”。大丝束碳纤维核心驱动力就是在保持碳纤维优良性能的前提下,大幅降低其成本,打开碳纤维广泛运用于工业和民用领域大门。

根据不同的强度和模量的力学性能分为高强型、高模型、超高强型、超高模型。
作为碳纤维龙头,日本东丽制定的T系列和M系列性能指标是实践中被运用最广的分类指标。航天航空领域往往要求材料更轻、力学性能更好,因此多采用T300-T800强度的碳纤维,而民用如风电、体育领域则多采用T300强度的碳纤维。


(2)碳纤维及其复合材料与其他金属及合金类材料相比优势
1)通常高模量碳纤维复合材料的单向材料比模量比铝合金大5-7倍,所制备的结构件可满足高刚度需求。
2)以高模量碳纤维为增强材料,通过合理的复合材料结构设计可获得热膨胀系数几乎为零的材料,满足高低温交变的应用场景中尺寸稳定性要求。
3)碳纤维的比重不足钢材的1/4,可满足结构件的轻量化要求。

02
行业发展历程
碳纤维技术发展已历经半个多世纪,应用领域正不断扩大。
自1959年日本大阪工业技术试验所发明PAN基碳纤维、1964年英国皇家航空研究所(RAE)开发出工业化生产流程以来,PAN基碳纤维技术持续进步,性能不断提高,生产成本逐步下降,应用领域由体育娱乐产业,扩大至航空航天、汽车、风电等领域,应用领域扩大带动了碳纤维需求上升。目前全球碳纤维应用已进入市场化多领域布局阶段,市场规模持续扩张。

我国碳纤维历史上工业化进程相对较慢,最近十余年迎来快速发展期。
我国从20世纪60年代开始研发PAN基碳纤维,但直至20世纪末才实现规模化工业生产。
21世纪初期我国碳纤维迎来快速发展期,初步形成了以江苏、山东和吉林等地为主的碳纤维产业聚集地。据中简科技招股说明书记载,2006年至2009年我国碳纤维产能增长速度较快,复合增长率达到73.41%;2014年我国碳纤维产能达到1.5万吨,生产的碳纤维全部为小丝束,其中12K占比超过90%,1K、3K、6K各有产量。

03
政策加码利好发展,国产化替代前景广阔
碳纤维是军民两用材料,高端碳纤维自力更生是唯一途径。
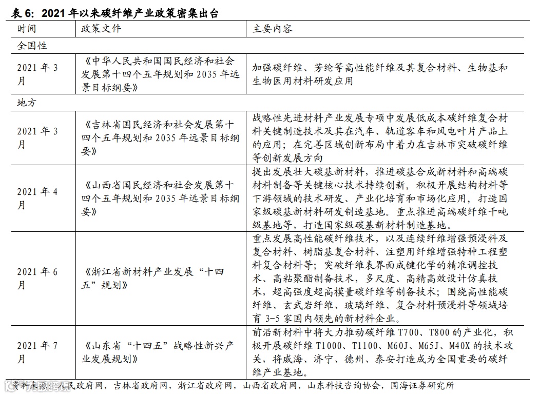
近年来,我国推出了诸多新政策以促进碳纤维产业的发展,并且开始为碳纤维产业配套专项扶持基金。
2017年4月,国家科技部下发“十三五”材料领域科技创新专项规划,规划提出要以高性能纤维及复合材料、高温合金为核心,突破结构与复合材料制备及应用的关键共性技术,提升先进结构材料的保障能力和国际竞争力。
2021年3月,十三届全国人大四次会议通过了《中华人民共和国国民经济和社会发展第十四个五年规划和2035年远景目标纲要》,纲要中提出要在高端新材料领域加强碳纤维等材料的研发应用,各地政府密集出台相关政策支持碳纤维产业发展。
2021年9月,科技部拟推动建立碳纤维及其复合材料国家技术创新中心,在政府引导下,联合碳纤维及复合材料企业、高校、科研院所,突破全产业链共性技术,突破关系国家长远发展和产业安全的关键技术瓶颈,支持碳纤维及复合材料企业实现技术、技术装备和产品创新。

05
行业格局
1.全球碳纤维市场供应:中美日三足鼎立
2021年,全球碳纤维理论产能约20.76万吨,其中中国大陆地区首次超过美国,成为全球最大产能国,碳纤维理论产能达到6.34万吨,占比30.5%,美国4.87万吨,占比23.5%,日本2.5万吨,占比12%。而且从国内各家碳纤维企业公布的扩产情况看,中国将在产能上较长期保持第一的地位。
尽管中国大陆产能众多,但需要注意,前文提到2021年国内的进口量有3.3万吨,超过国产数量,说明国内产能与海外巨头相比仍有较大差距,无论在性能、质量水平及成本水平上,进口碳纤维依然有强大的优势。未来中国碳纤维产业仍需努力形成具有国际竞争优势的产能。

美国:本土主力碳纤维企业,赫氏与氰特公司(被比利时索尔维集团收购)承担着美国军用碳纤维的制造,剩余部分服务于民用。东丽旗下的卓尔泰克在美国也有部分大丝束生产(主力在匈牙利与墨西哥);日本东丽在美国的生产能力比本土还大,东邦通过并购美国的AKZO-FORTAFIL发展碳纤维,为了与东丽竞争波音市场,布局了庞大的扩产计划;三菱通过并购美国的GRAFIL碳纤维工厂进入美国市场,后又收购了德国西格里在怀俄明州的碳化线;德国西格里在MOSA湖旁边建立了汽车碳纤维工厂。全球碳纤维6大巨头在美国均有工厂。
欧洲:德国西格里通过收购英国碳纤维资产进入碳纤维领域;东丽与东邦分别在法国与德国投资碳纤维工厂;赫氏分别在法国与西班牙建立碳纤维工厂。东丽集团旗下的卓尔泰克在匈牙利有碳纤维工厂;全球碳纤维6大巨头中,有4家在欧洲有投资。
日本:主体是本土三巨头的碳纤维工厂,以及三菱与德国西格里合资的原丝工厂。
韩国:除了东丽的工厂,主要晓星集团的碳纤维工厂。
中国:除了台湾地区的台塑及永虹,在大陆区域,均是本土的碳纤维工厂。
2.全球碳纤维市场供应:巨头垄断
由于碳纤维行业复杂的工艺流程、高额的研发投入以及很长的研发、产业化周期,使得国际上真正具有研发和生产能力的公司屈指可数,碳纤维市场属于高度集中寡占型市场。从细分市场来看,小丝束产品主要集中在日本企业,大丝束产品则主要在欧美,包括美国的Zoltek和德国的SGL。
日本东丽公司,作为全球最大的碳纤维生产商之一,其产品从小丝束到大丝束,已经做到了全系列覆盖,代表着碳纤维工业化技术的最高水平。其对高端碳纤维材料的垄断,占据着航天航空的国际市场。产能角度,日本东丽与美国卓尔泰克合并后,总产能达约5.75万吨,占据绝对龙头地位。
近年来随着中国碳纤维技术的发展,中国的企业产能也有所上升,2021年吉林化纤集团增长近1.6万吨产能(含收购江城的产能),另外中复神鹰的产能在2021年达到1.15万吨,宝旌的产能达到1.05万吨,进入全球十强。

06
市场分析
1.全球市场
(1)全球碳纤维市场需求增速预计为15%
据赛奥《2021全球碳纤维复合材料市场报告》,2021年体育企业生意火爆,全球碳纤维需求约为11.8万吨,同比增长10.4%。风电、体育器材、碳碳复材及压力容器是市场需求保持增长的主力。
从销售金额方面看,2021年全球碳纤维的销售额为34.00亿美元,除了需求量的影响之外,还有碳纤维价格的上涨。
全球碳纤维前三大主要应用从质量需求来看,依次为风电叶片、航空航天、体育休闲。由于航空航天领域所用碳纤维价格较高,所以从市场规模看,前三大依次为航空航天、风电叶片、体育休闲。
未来十年,受益于风能、氢能、光伏等行业的快速发展,碳纤维需求有望持续增长,预计2025年将达到20万吨,2030将达到40万吨,年均复合增长率约为15%。

(2)全球风机叶片用碳纤维市场需求增速预计为25%
GWEC(全球风能理事会)发布2021年全球风电行业发展报告称,2021年全球新增风电装机容量93.6GW,比2020年创纪录水平下降1.8%,其中中国47.7GW占比51%,美国占比14%,巴西占比4%。从分布来看,其中72.5GW来自陆上风电场(占比77%),21.1GW来自海上风电场(占比23%)。GWEC预测未来5年,全球风电装机容量将达到557GW,年均复合增长率为6.6%。
陆上风电:GWEC的数据显示,2021年中国陆上风电新增装机量约为3007万千瓦,仍是全球陆上风电新增装机量最高的国家。美国位居第二,去年新增陆上风电并网装机容量为1270万千瓦。
海上风电:GWEC指出,2021年全球海上风电新增并网量达到2110万千瓦,创下历史新高,中国可谓“一枝独秀”,占全球新增总量的80%,以17GW的海上新增装机容量成为新的海上风电领导者,这也让中国首次成为全球海上风电累计装机最多的国家。
从风电对碳纤维需求来看,主力为掌握拉挤板工艺专利的维斯塔斯(风力技术公司),其他企业,如GE以及国内的风电主机厂已经分别进行了碳纤维拉挤板材制造与样机测试。据赛奥《2021全球碳纤维复合材料市场报告》,2021年风电叶片的碳纤维需求为3.3万吨,2025年将增长至8.06万吨,年均复合增速25%。

(3)全球碳纤维复合材料市场需求快速增长
碳纤维复合材料:一维碳纤维与基体充分结合变成致密的三维结构过程。
树脂基占据碳纤维复合材料的81%,是最重要的复合材料类型。
2021年全球树脂基碳纤维复合材料需求量约为18.15万吨,同比增10.4%,预计2025年达到28.51万吨,未来4年年均增速约12%。
2021年,全球的碳纤维复材收入约为200.5亿美元,同比增长33%,尽管也有商用航空市场低迷的情况,但是,其他如军机、无人机市场急剧增长。
2021年,中国碳纤维复合材料的总量约为9.6万吨,产值约为699.18亿元。

2020年,体育复材的领导地位首次被风电叶片大幅度超越,2021年,体育复材的领导地位再次被风电大幅度超越,这个格局预计会继续延续下去,而且风电与体育两大应用主导市场的格局会持续多年。
在产值方面,2020年,航空航天复材首次超越了体育器材,成为最大金额的分市场。但是2021年,由于体育器材的较高速增长,又反超航空航天,成为第一的分市场。2021年,碳碳复材收入约74亿,迅速成为第三大应用市场。

2.国内市场
(1)中国碳纤维市场需求:供不应求,快速发展
2021年中国碳纤维的总需求为6.24万吨,同比增长了27.7%,其中,进口量为3.31万吨(占总需求的53.1%,比2020增长了9.2%),国产纤维供应量为2.93万吨(占总需求的46.9%,比2020年增长了58.1%)。
风电叶片是中国碳纤维需求的主要领域。2021年国内风电叶片所需碳纤维为2.25万吨,占比36.1%,稳居第一的位置。其次为体育休闲,占比约为28.1%。受光伏行业驱动快速发展的碳碳复材,占比已经达到11.2%。
国产碳纤维2021保持进步,市场份额从2019年的31.7%,2020年的38%,继续攀升到46.9%,充分表现出国产碳纤维的巨大进步。而日本、中国台湾、美国等对华出口均有不同程度降低,主要是由于全球碳纤维紧缺而导致的对华供应减少。从进口国别来看:日本及韩国主要是小丝束产品,美国、墨西哥、匈牙利、德国主要是大丝束产品。而中国台湾则是大小丝束兼顾。

END


