

合成生物未来市场广阔
1、制造业革命,实现“替代+创新+循环”
-
1)替代原有制造路线(化学合成或者天然提取),提高生产效率和经济效益; -
2)创造疗效更好的药品、性能优越的化学品或材料等新产品的潜力; -
3)实现可持续的“循环”生产模式,使用可再生生物质原料,显著减少对化石燃料的依赖。
2、绿色环保、能耗少成本低
1)以可再生资源作为原料,反应条件温和
合成生物学主要以可再生资源作为原料,包括淀粉等粮食原料、秸秆等农业废弃物以及CO2、CH4等含碳气体,符合可持续发展理念,且能使得原材料成本占比降低,产业链长度以及生产周期缩短。
相较于化学反应,合成生物学大部分反应在微生物或酶的作用下进行,反应条件更温和,减少副产物和三废生成,实现高效、环保生产。
2)合成生物学有助于减少能耗、降低成本
世界经济合作组织发表的报告表明合成生物制造可以降低工业过程能耗、物耗,减少废物排放与空气、水及土壤污染,以及大幅度降低生产成本,提升产业竞争力。
研究数据表明,生物技术的应用可以降低工业过程能耗15-80%,原料消耗35%-75%;减少空气污染50%-90%,水污染33%-80%;降低生产成本9%-90%。
据OECD预测,到2030年35%的化学品及相关产品将通过生物技术制造。
据世界自然基金会(WWF)估测,到2030年,工业生物技术每年将降低10 亿至 25 亿吨二氧化碳排放。
3、应用范围不断拓宽,市场空间广阔
随着合成生物学在理论和技术上不断取得突破,叠加其绿色环保、能耗少成本低等优势,合成生物学的应用范围不断拓宽,对医疗健康、科研、化学品、食品和饮料、环境监控及农业等领域产生深远影响。
根据 CB Insights 分析数据显示,全球合成生物学市场规模2019年为53亿美元,预计到2024年将达189亿美元,年复合增长率为28.8%。
医疗健康领域市场规模最大,预计将由2017年17亿美元增长至2024年50亿美元,年复合增长率为18.9%。
随着全国科研投入的不断加大以及DNA测序等技术成本降低,合成生物学科研领域市场规模不断扩大,2017-2024年合成生物学科研市场需求预计持续稳居第二位。
食品和饮料、农业领域增长速度最快,2019年-2024年年复合增长率预计分别为64.6%和64.2%。
(1)医疗医学领域
1)合成生物学应用于天然药物、抗生素等的人工合成潜力已经得到证明
化学法生产化学品大多集中于结构清晰、简单的化学物质,而对于天然药物等大分子化合物大多只能来源于植物、动物、真菌细菌等自然来源的提取。但由于其提取工艺能耗大、提取率低,目前大部分仅能通过全合成或半合成的方式制得,这成为制约天然药物价格的重要原因之一。
通过合成生物学手段,将产生这些代谢产物的基因簇进行异源表达并利用发酵工程进行大规模制备,将成为解决药品供应和价格昂贵问题的方法之一。
目前,利用重组大肠杆菌细胞工厂合成体紫杉二烯,重组酵母细胞工厂生产青蒿酸和人参皂苷等,都已经打通合成路线或即将达到产业化水平。抗氧化作用显著的白藜芦醇(resveratrol)、具心血管保健作用的柚皮素(naringenin)、抗病毒和凝血作用显著的咖啡酸(caffeic acid)等也有较长的研究历史,在酿酒酵母和大肠杆菌中均已构建工程菌。
2)合成生物学可提升疫苗研制效率
当前全球疫情仍在肆虐,且病毒持续变异,给疫苗开发带来巨大难度。合成生物学则可使疫苗开发模块化,不同病原微生物的保护性抗原对应可变模块,根据中和性抗体来设计并合成与之相对应的保护性抗原,即可快速制造适应新疫情的病毒疫苗。在疫情突发时,合成生物学技术可以根据病原基因组序列进行迅速分析,并快速人工合成保护性抗原基因,大大提升疫苗的研制效率。
3)此外,合成生物学在干细胞与再生医学、药物载体的靶向递送和治疗等领域均在发挥重要作用。
(2)化学工业领域
1)有望助力解决化工原料及能源问题
例如某些经过合成生物学方法改造过的光合藻类富含大量的脂质,被人们称为“生物柴油”,可以一定比例添加至汽柴油中使用,用以替代原有能源。
此外,微生物还能通过糖酵解等过程为我们提供丁醇、乳酸、甲烷等工业原料,进一步还可从中获取甘油、丙酮酸、氨基酸等具有工业价值的原料,这一过程绕开了传统石油化工必需的原油、烯烃等原材料,可最大限度的利用可再生的生物碳源替代不可再生的化石碳源。
2)在部分化学品的生产上已体现出成本优势
成本方面,受益于规模效应,目前经由合成生物学手段可大规模生产的化学品如己二酸(ADA)、1,4-丁二醇(BDO)、L-丙氨酸等已经可以达到低于石油基路径的生产成本。同时由于其不依赖于原油,故盈利水平相对较为稳定。
具备成本优势的合成生物学途径化学品可以以更低的价格切入市场,同时保持更高的利润水平。
以华恒生物的生物法 L-丙氨酸为例,其平均售价为 1.6 万元/吨,毛利率为 45%左右;对比本公司酶法生产的 L-丙氨酸,平均售价为 2 万元/吨,毛利率在 10%-25%之间波动。
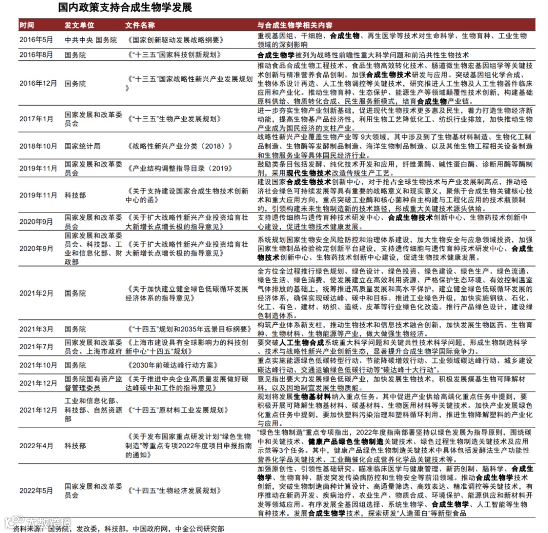
全球政策概况
哪些 “力量” 正在推动合成生物学的市场增长
底层技术激发市场增长势能
-
第一,DNA 阅读、写作和编辑技术的不断进步、DNA 测序时间和成本的持续降低等以多种方式驱动着合成生物学的发展;
-
第二,合成基因关键原材料(即寡核苷酸)的成本及降低推动了市场对合成生物产品的需求;
-
第三,生物铸造厂(平台型生产公司)设计、制造、测试新型微生物的技术水平不断提升。
从上述统计数据中可以看出,合成生物产业中许多细分市场份额正在以高 CAGR 的水平增长,这是由于生物合成的现有市场渗透率较低,可上升空间明显;在农业、工业化工、食品饮料和医疗行业的产品赋能水平增长较快。
赋能传统行业,输出高质量解决方案
在上述基础上,传统行业的企业也展开了在合成生物领域的布局。以化工行业为例,杜邦公司以 60 亿美元收购了酶工程公司 Danisc;拜耳则向 Ginkgo Bioworks、Joyn Bio 投资了 1 亿美元。寻找转型的巨头远不止于这几家,日本的住友、三井、日本化药公司和三菱,韩国 LG 化工,以及荷兰的 DSM,都已展开合成生物学的研究布局。
从 CB Insights 数据信息中不难看出,合成生物领域的投资玩家并非囿于投资机构,化工企业、药厂、能源公司等也是主要参与者。合成生物公司正在构建底层建筑,解决资源短缺、环境污染等威胁人类生存的重大挑战,以及针对不同应用场景,提供定制化服务及基础设施。
根据 CB Insights 2010 年至今的数据显示,合成生物学全球共发生 391 起融资事件,其中 2017 年的融资数量为历年来最高,为 70 起,而 2018 年创下融资金额最高纪录,约为 23 亿美元。资本和市场的目光正在向合成生物的技术应用层面聚集。
从资本市场表现来看,合成生物行业正在走向爆发期。两个主要因素促生了这一情况:
首先,市场空间巨大。合成生物学的应用范围广泛,涉及日常生活的方方面面,具备巨大的市场空间,随着市场渗透率的加快,爆炸性增长或将到来;
其次,新技术爆发。生物体设计的超高通量筛选平台、酶法 DNA 合成和新型基因编辑平台等新技术的开发推动者行业创新。
商业化路径多元化、发展加快也是融资走势上扬的重要推动力。在所有获得融资的公司中,累积融资金额最高的 10 家公司分别围绕在医疗(Moderna Therapeutics、Precigen、Poseida Therapeutics)、食品及饮料开发(Impossible Foods、Perfect Day、Apeel Sciences)、生物体设计(Ginkgo BioWorks)、生产平台(Amyris 、Zymergen)及能源应用开发(Sapphire Energy)。
合成生物的应用场景非常多元,展现出巨大的应用潜力,且已具备成熟的市场规模。
其中,除Moderna Therapeutics 、Amyris、Precigen、Ginkgo BioWorks、Zymergen等公司已成功上市之外,其余几家企业的融资轮次均分布于 D 轮 - G 轮次之间。
从 CB Insights 的统计数中不难发现,从 2015 年开始,大批合成生物学相关公司相继成立。融资阶段分布数据显示,2015-2017 年,融资阶段主要分为在种子 / 天使轮,3 年平均占比超 35%;而 2018 年至今,融资阶段向 A 轮及 B 轮转移,其中 2020 年 1-8 月,B 轮融资占比已达 33%。
价值万亿美金的市场机会在哪里
● 平台化、多维化、集成化
近 10 年内成立的 “初创” 公司将是预判未来行业发展格局的重要参照物。观察评估处于发展初、中期的公司的价值,是我们用来观察整个合成生物学行业的重要切入点之一。
本报告将合成生物学初创公司的具体的应用方向拟定在生物设计、医疗、软件、工业化学品、生物燃料、食品及饮料、农业、消费产品等几个方向,具体的图谱如下:
我们将在此份报告中分析各个板块内的合成生物公司的具体业务,并重点分析平台型公司的发展现状及前景。
● “万能钥匙”——生物体设计与高通量筛选平台
要以合成生物学手段解决实际问题,就需要把合成生物学研究从机理转化为小规模试验,再扩展到成熟的大规模生产。这种一路推进到产品上市的全链条产业化,需要将技术链条打通,提供平台化的技术支持和服务,才能更好的完成既定生产目标。
所以,“生物制造平台”是产业价值链的核心。通过贯穿上下游技术板块,结合基础技术的长足发展,平台型公司正在让“全链条生产”更加简单高效。
通过学科整合和模块设计,平台型公司已经成为帮助传统企业拓展价值曲线的“万能钥匙”。解锁产业链条的关键,在于将各学科的重点融会贯通,用工程化思维主导生产。
因此,合成生物学需要跨学科资源,值得投入更多的复合资源,加快实现技术应用的突破。他们均从融合技术和基础设施出发,提供 “多维”的生态服务系统。
Amyris 就是平台型公司的开山鼻祖和典型代表。Amyris 公司由 Jay Keasling 教授与 Vincent Martin、Jack Newman、Neil Renninger、Kinkead Reiling 等人联合创办,从事抗疟药物青蒿素及其他萜类化合物生产,是合成生物学领域的第一家纳斯达克上市公司,年销售额 1.43 亿美元。
Amyris 公司搭建的菌株改造平台,是目前全球企业界最早的工程化平台之一,功能包括 DNA 设计、DNA 组装、DNA 质量控制、菌株转化、克隆挑选、菌株质量控制、表型测试、高通量筛选、菌株保藏、数据分析、放大实验等。
为了获得法尼烯生产菌株,Amyris 公司研发人员在底盘细胞中添加了 112,074 个碱基,删除了 41,174 个碱基,引入了 30 次染色体整合以及 500 个单核苷酸突变;平均每周筛选了 350 个菌株。
另一家比较有代表性的公司是 Ginkgo Bioworks,该公司拥有拥有广泛的代码库、菌种工程、蛋白质工程和发酵平台,能够高通量生产和评估菌株,为客户定制微生物。Ginkgo Bioworks 的铸造厂每月可执行多达 15000 项实验室任务,每月可以测试数千种新的生物体设计,而无需执行大部分重复的实验室工作。
Zymergen 也是该领域的明星公司。Zymergen 核心技术是他们称之为 “分子技术” 的平台,关键组成部分是结合了先进软件算法、机器人技术、数据科学和实验室技术的 HTP 流程,即短时间内构造出大量不同基因型的菌株;通过测试产生大量数据,用机器学习加以分析,生成新的假设,再进入下一个实验循环,完成了“Design-Build-Test-Learn”(设计 - 建造 - 测试 - 学习)的闭环。
此外,更前沿的高通量技术也都陆续被应用到菌种改造中,例如基于液滴微流控的高通量筛选等,若大规模使用,有望带来百万级的通量和更低的筛选构建成本。
平台型公司主要通过构建合成生物学底层的软件、以及硬件解决综合方案(提供 DNA 合成,微生物设计和基因编辑等)。作为支持合成生物学发展的底层力量,该品类的公司既掌握着底层的技术,又可将公司的业务拓展至应用层。根据 CB Insights 相关的数据显示,中国也存在少数平台型公司。
● “基础建设”——DNA/RNA 合成服务
DNA 合成服务是生命科学研究服务市场中的细分领域之一。DNA 合成主要包括两部分,即寡核苷酸合成(引物合成)和基因合成。该领域之前的明星公司 Twist Bioscience 已经于 2018 年 IPO 上市,目前比较代表性公司有法国公司 DNA Script 和美国公司 Synthego。
DNA Script 主要利用专有的无模板酶技术制造合成 DNA,是酶促 DNA 合成技术的行业领导者,该公司研发了世界上第一台采用酶促技术的台式 DNA 打印机 SYNTAX。
而 Synthego 主要提供 “全栈式” 基因工程服务。该公司利用机器学习和基因编辑构建了全栈基因组工程平台,目前主要产品包括云端智能设计和分析工具、 CRISPR 解决方案以及各种工程细胞系。
在此基础上,一系列以软件产品为主体的公司成立,此类公司主要重点开发软件产品,使科学家及企业可以更有效地设计和构建自定义 DNA 序列,包括开发软件平台以加速新型生物或基因产品生产的公司。该领域的典型代表公司是美国公司 Benchling 和英国公司 Synthace。自 2012 年以来,该类别共有 20 笔投融资交易,其中大部分交易是用于建立 DNA 合成和设计平台的公司。
● “衣食住行“——包罗万象的应用层公司
由于合成生物技术应用广泛,涉及日常生活等方方面面,我们将选取图谱中具有代表性的公司作为介绍,以洞悉合成生物领域的增长潜力。
“硬核”的化学工业。此类别主要包括从事合成生物学在工业应用的公司,例如生产可再生化学品、酶、油类用于工业应用中的合成生物学公司。
该类别公司正在使用合成生物学技术来生产工业应用中的基本化学品,代表性公司有美国 Genomatica 和 Lygos,今年 8 月在科创板上市的 “中国合成生物学第一股” 的凯赛生物也是该领域的企业,其主要产品是生物法长链二元酸系列产品。
Genomatica 目前已筹集了超过 2.34 亿美元,已将生物基 BDO(主要用于塑料)和生物基丁二醇(主要用于化妆品)的工艺商业化,目前正在开发聚酰胺中间体(尼龙)和长链化学品相关工艺,其合作伙伴包括科思创、嘉吉、埃克森美孚、科莱恩、巴斯夫等公司。
Lygos 主要的产品方向则是将低成本的糖类转化为丙二酸等化学物质,该公司于今年 1 月收购了利用酵母生产大麻素的公司 Librede,也在加速向其他领域布局的脚步。
油类
该类别的代表是美国公司 Novvi 和 C16 Biosciences。Novvi 是美国合成生物学老牌公司 Amyris 和巴西上市公司 Cosan 的合资企业,Novvi 主要研发和生产高性能的可再生基础油,用于润滑油市场。
通过应用 Amyris 的合成生物学平台,Novvi 改造过的酵母能够从植物糖源(如甘蔗糖浆)转化为法尼烯(Biofene),然后进行化学加工以产生基础油。C16 Biosciences 该公司主要利用微生物发酵类生产棕榈油的替代品。
合成能源
该品类的公司正在通过改良微生物来生产燃料。能源类的合成生物学公司是整个行业中命运波折最大的类别,有过早期的辉煌,也经历过行业泡沫破灭、大堆公司死亡的时刻。
既有明星公司 Amyris,在经历了行业动荡后,痛转产品方向的转型代表。也有旨在利用藻类生产原油,筹款超过 4 亿美元的 Sapphire Energy 折戟沉沙,以 1 美分被收购的行业“埋葬者”。
目前,该领域的代表公司是美国的 LanzaTech,该公司主要利用微生物将废气(如二氧化碳或甲烷)转化为燃料和化学物质。2018 年 5 月,该公司启动了首个商业案例,和中国首钢合作,将钢厂排放的废气转化为乙醇。在项目运营的第一年,成功回收乙醇就有超过 900 万加仑(约 3400 万升)。
“一饮一食”。食品和饮品类生物合成公司主要开发食品和饮料产品(如酒类、牛奶等)等,该类别中,人造肉领域在去年明星公司 Beyond Meat 上市后备受瞩目。
目前该类别中的代表型公司主要分为三大类。
人造肉
美国公司 Impossible Food 是植物人造肉领域的领先者,主要通过发酵的方式萃取出大豆中天然存在的血红蛋白,来用于制作植物肉产品;
人造蛋白
美国公司 Perfect Day 和 Clara Foods 正在通过合成生物学技术用于合成蛋白类产品的开发,包括牛奶、蛋清、奶酪等;
饮品
美国公司 Endless West 正在通过分析酒中的成分,来创造无需发酵的酒。此前该公司曾尝试生产无葡萄的葡萄酒,目前,该公司已经推出了一款分子威士忌 Glyph,其主要由从天然植物和酵母中提取出成分和食用酒精混合制成。
消费品
此类别主要包括开发如皮革、胶原蛋白等消费品类的合成生物学初创公司,该品类的代表性公司主要围绕在 3 个方向展开:
美国公司 Bolt Threads 和 Modern Meadow 都在开发可持续的皮革材料。Bolt Threads 目前已经培育菌丝体的方式开发出了菌丝皮革,此外,该公司也在利用工程酵母发酵生产蛋白和合成蜘蛛丝产品。和 Bolt Threads 不同的是,Modern Meadow 则是通过改造后的酵母发酵生产胶原蛋白,继而在此基础之上制造出皮革来。
美国公司 Geltor 是一家生产包括胶原蛋在内的高价值蛋白产品制造商,主要提供基于发酵过程培养而来的蛋白产品。
法国公司 Glowee 主要提供基于微生物发光的产品,该公司通过利用海洋生物的生物发光基因,然后将该基因引入常见的非致病性细菌来实现这一目标。而美国的初创公司 Light Bio 正在致力于通过将自然发光真菌中的遗传物质插入到植物中,从而创造发光植物。
农业
合成生物学公司在农业方面的布局,主要涉及帮助和保护农作物及畜牧生产。
位于美国的公司 Pivot Bio 正在开发一种微生物解决方案,可以替代氮肥,减少氮径流,并消除相关的一氧化二氮的产生;Agrivida 通过开发新一代酶解决方案满足动物营养和动物健康的需求,其首款产品 Grain 酵素植酸酶可以提高饲料的消化率,减少动物体内的营养抑制剂,从而使得畜牧养殖业受益。
GreenLight Biosciences 致力于开发创造高性能的 RNA 产品,通过对农产品 RNA 改造,可使其精确靶向免疫于特定害虫,且不会伤害有益昆虫或在土壤、水中留下残留物,从而帮助农民创造更绿色,更清洁的农作物。此外,该公司也正在研发基于 RNA 的 COVID-19 疫苗。AgriMetis 主要开发天然产物衍生的化合物来保护作物免受杂草、真菌病和害虫的侵害。
Apeel Sciences 正在开发一种植物基涂层,旨在延长番茄和苹果等易腐食品的保质期。
医疗保健
此品类的公司的主要业务包括使用合成生物学技术发明新药物、新设备和药物递送方法,其相关应用在制药、肿瘤学、微生物组和传染病等方面的十分活跃。
微生物组
该类别代表性公司有美国公司 Vedanta Biosciences 和 Novome Biotechnologies。Vedanta Biosciences 是一家以人体肠道微生物菌群为基础,开发免疫介导性疾病的人体肠道微生物创新药研发公司。
其自主开发的平台技术可以精准控制菌群药物的组成结构,解决了传统供体依赖性肠道微生物药物组分不一的核心难题。目前,公司已将多个产品推进到临床阶段。
Novome Biotechnologies 正在工程化人类肠道细菌来治疗疾病,建立了基因工程微生物药物(GEMM)平台,这是有史以来第一个使用工程菌控制肠道定居的平台,目前正在利用 GEMM 平台进行高草酸尿临床前研究,重点是开发一种可降解草酸的治疗菌株以防止肾结石形成。
肿瘤学
该类别的代表性公司有英国公司 Prokarium,该公司致力于使用基因工程细菌来开发微生物肿瘤免疫疗法和疫苗。
目前,该公司已经和瑞士洛桑大学医学院(CHUV)达成独家合作协议,在研究其沙门氏菌平台作为微生物免疫疗法治疗非肌层浸润性膀胱癌(NMIBC)患者。
皮肤病
该领域代表性公司是美国的 Azitra ,该公司是一家临床阶段医学皮肤病学公司,致力于利用微生物疗法来治疗皮肤疾病,包括癌症相关皮疹、Netherton 综合征、特应性皮炎和寻常型鱼鳞病等。
该公司的技术平台是由耶鲁大学和杰克逊实验室的科学家,以一株从人体分离得到的表皮葡萄球菌为基础创建的专有菌株。该公司前不久宣布 FDA 已授予其治疗 Netherton 综合征的管线 ATR-12 的儿科罕见病资格认定。
传染病
该类别的代表性公司有法国的临床前阶段生物技术公司 Eligo Bioscience,该公司的核心技术 Eligobiotics,是经过工程改造非复制型噬菌体递送工具,能够将基于 CRISPR 的治疗性 DNA 有效载体传送到微生物群的细菌群中,以精确消除有害细菌菌株。目前,该公司正在为涉及多种疾病领域(包括传染病,炎性疾病和自身免疫性疾病)的微生物物种开发噬菌体衍生的 DNA 治疗载体。
制药领域比较有代表性的公司还有美国公司 Antheia 和 Demetrix。Antheia 主要通过基于酵母发酵过程来生产活性药物成分,目前其主要研究的方向是使用酵母来更快、更便宜地大量生产阿片类药物分子。
随着法规的变革,美国的大麻产业正在飞速发展,该领域比较明星的代表性公司是 Demetrix,该公司致力于通过使用发酵技术来高质量和低成本持续、高效地生产大麻素,目前正在进行 100 多种大麻素的商业化探索。
医疗耗材
该类别的代表性公司是美国公司 Tepha,该公司通过发酵工艺生产一类 TephaFLEX 聚合物,这是一种被称为聚羟基链烷酸酯(PHA)的新型可吸收生物材料,可以制作一些列的医疗耗材,包括手术缝合线、手术网片、手术膜和复合网片等。
酶工程改造
该类别的代表性公司是美国公司 CinderBio 。公司的主要产品则是一种超稳定酶,该种酶由在酸性火山热泉中生长的微生物制成,在高温、低 pH 和大多数洗涤剂中都拥有高活性的特质,在特定的工业和科学场景中有着广泛的应用。
同时,中国的酶赛生物是一家集酶的筛选、定向进化、发酵、产业化生产为一体的生物催化整体方案提供商,主要产品包括酮还原酶、转氨酶、水解酶、氧化酶等。
END


