

锂电池涂覆是一种在锂电池电芯隔膜或极片进行涂覆的工艺方式,可以提高锂电池电芯隔膜的耐热性和抗刺穿能力,提高锂电池的安全性能。
工业应用的锂离子电池隔膜主要是聚烯烃类,由于其耐热性一般,聚烯烃微孔隔膜在 100℃附近会产生收缩,降低电池性能;
当升温至 130~150℃时,达到聚烯烃材料的软化点,使得聚烯烃膜闭孔,阻断了锂离子的传输路径,从而导致充放电反应停止,电池失效。
由于聚烯烃薄膜的熔融毁坏温度与闭孔温度温差较小(如 PE 的闭孔温度约为 130℃,熔融毁坏温度在 140℃左右),闭孔后产生的余热仍然会使隔膜温度持续上升,从而有可能使隔膜熔毁,发生事故。
现有聚烯烃电池隔膜主要采用表面涂覆无机材料、耐热高分子材料或两者配合物的方法进行表面改性,使隔膜在达到聚烯烃软化温度后仍保持原有形状,防止短路现象发生,提升电池安全性。


无机涂覆隔膜为主流涂覆材料,占涂覆材料比重超 90%。根据高工产业研究院(GGII)数据显示,锂电池隔膜分为涂覆与不涂覆两种,锂电池隔膜涂覆占比 45%左右。
由于经涂覆的隔膜耐热性能提高,热收缩率降低,因此隔膜涂覆的比例越来越高。
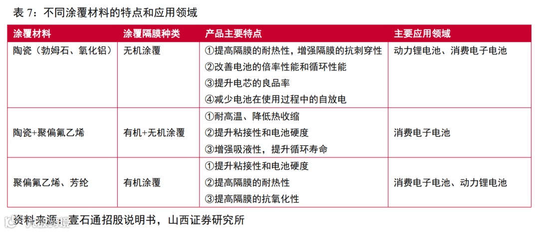
目前市面上锂电池涂覆的技术路线有无机材料涂覆,有机材料涂覆和有机、无机材料涂覆结合的方式。
根据研究机构 EVTank 数据统计,2019 年中国锂电池涂覆材料出货量为 1.55 万吨,其中无机涂覆材料出货 1.4 万吨,占比达 90.32%,有机涂覆材料、有机和无机结合的涂覆材料占比不到 10%。
无机涂覆材料可以提高隔膜绝缘性,降低锂电池的短路率、提高良品率及安全性,且下游客户已形成产业化应用,在各类涂覆材料中占据主导地位。

无机涂覆材料中,应用最多的是勃姆石和氧化铝,勃姆石的渗透率超 60%。无机涂覆材料中,勃姆石和氧化铝占据主要的市场,随着制备工艺日益成熟以及市场对勃姆石的日益认可,勃姆石在无机涂覆材料应用中的占比逐渐提升。
根据高工产业研究院数据统计,2021 年勃姆石占无机涂覆材料比例已经达到 60%,较 2016 年增加了 46 个百分点,预计 2025 年勃姆石占无机涂隔膜用量的比例为 75%。
相比于氧化铝,勃姆石的性能指标更优。勃姆石(Boehmite)又称一水软铝石,化学式为γ-AlOOH,晶体呈细小片状。
天然的勃姆石无法满足工业用途,人工合成的勃姆石具有纯度高、耐热温度高、硬度低、绝缘性好、化学稳定性强的特点。
相比于氧化铝,勃姆石优势如下:
1) 硬度低,是氧化铝的 1/3,可降低设备磨损和加工难度;
2)粒径窄,比重低,可降低涂层的重量和厚度;
3)比表面积小,吸水性较弱,更容易保持隔膜的干燥度。
锂电池涂覆的技术路线主要有锂电池电芯隔膜涂覆和锂电池正极、负极材料的极片涂覆。
锂电池涂覆材料涂覆在锂电池电芯隔膜上,能够提高隔膜的耐热性,增强隔膜的抗刺穿性,提高锂电池的安全性能。
据 GGII 数据显示,2021 年中国锂电池隔膜用勃姆石出货量 1.8 万吨,同比增速 120%,全球市场需求为 3.10 万吨,2021 年勃姆石占无机涂覆隔膜材料比例已经达到 60%。


在龙头示范效应下,正极极片边缘涂覆进入批量导入阶段。正极片的尺寸往往小于负极片,极片边缘分切过程中产生的毛刺一旦刺穿隔膜,会引起电池短路。
涂覆在锂电池的极片中,可避免正极材料极片的毛刺刺穿隔膜,提高锂电池的安全性能,改良电池生产工艺,提高能量密度。
宁德时代已经率先将勃姆石用于正极涂覆,比亚迪的刀片电池也开始采用勃姆石进行正极涂覆,在正极涂覆材料领域勃姆石的使用比例近 100%。
据 GGII 统计,2021 年正极边涂用勃姆石为 0.7 万吨,在2022 年前三季度,壹石通销售的正极边涂用勃姆石大 0.8 万吨。正极涂覆在下游龙头企业的带领下渗透率有望进一步提升。
新能源汽车和锂电池行业发展迅猛,拉动锂电隔膜用勃姆石需求高增。2021 年新能源汽车销量同比增速 158%,带动动力锂电池出货量同比上升 183%,预计 2022 年国内新能源汽车销量有望超 600 万辆。
据高工产业研究院(GGII)统计数据显示,2021 年中国锂电池出货量为 327GWh,同比增长 130%;
预计 2022年,中国锂电池出货量有望超 600GWh,同比增速有望超 80%;预计 2025 年中国锂电池市场出货量将超1550GWh,2021-2025 年复合增长率为 42.59%。
据 GGII 数据显示,2021 年中国锂电池隔膜用勃姆石出货量 1.8 万吨,同比增速 120%,全球市场需求为 3.10 万吨;
受下游新能源汽车拉动,预计 2022 年中国锂电池隔膜用勃姆石出货量将超 3 万吨,同比增速超 80%,预计到 2025 年全球市场需求为 17.60 万吨,国内需求量为 8.20 万吨,2021-2025 年均复合增长率超 46%。


勃姆石制造工艺复杂,粒径分布、磁性异物含量和含水量为衡量其性能的核心指标,公司产品性能指标领先。
壹石通锂电勃姆石制备工序包括:原料制浆、浆料处理、晶型转化、后处理、干燥、气流打散、包装等环节;
需要用到的核心技术包括:勃姆石生产技术、晶体生长控制技术、无污染气流磨粉碎技术和磁性异物的检测技术等。
通过多年技术研发和产品迭代,公司掌握核心制备工艺,深刻理解转化温度、晶体生长等特殊工艺参数,自主研发设计了自动化生产线,能够满足客户对勃姆石高纯度、低磁性异物等指标的更高要求,存在一定的 know-how 性质。
目前公司勃姆石产品的技术指标在业界处于领先水平,根据公司客户三星 SDI 日本研究所表示,公司的勃姆石 BG 系列产品与对标产品相比,具有粒径小、透气性好、隔膜粘结力强、耐热性好等特点,在电池性能上表现更优。
公司超越德国 Nabaltec 成为全球最大锂电池用勃姆石供应商,全球市占率超 50%。
勃姆石的主要供应商为壹石通、德国 Nabaltec、中铝郑州研究所,国内新进入者有国瓷材料、极盾新材料,锂电池勃姆石市场高度集中,近年来行业集中度 CR2 高达 80%。
根据 GGII 数据统计,2021 年壹石通全年勃姆石出货量为 1.65万吨,全球市占率提升至 50%以上,较 2019 年提升 14 个百分点,国内市占率超 80%,顺利成为全球最大的锂电池勃姆石厂商。


目前,日本龙森公司、日本电化株式会社和日本新日铁公司三家企业占据全球球形二氧化硅功能填料 70%的市场份额,日本雅都玛公司垄断了 1 微米以下的球形二氧化硅功能填料市场。
技术层面,日本厂商在 Low-α(低放射性)控制、纳米级产品、磁性异物控制上仍处于行业领先地位。
点击“阅读原文”,联系我们
| 声明:我们注重原创,也乐于分享,如果有内容和图片设计版权问题,请及时联系后台,我们将第一时间做出处理。

培训合作 | 产业运营 | 委托招商 | 转载开白
请在公众号后台回复 合作