

申请在陕报名参加高考的随迁子女,须同时符合下列条件:
1.遵守中华人民共和国宪法和法律;
2.身体状况符合相关要求;
3.截至高考当年,高级中等教育阶段在陕连续学籍满3年,即从第一学年开始,在我省高级中等教育阶段学校注册学籍并连续就读3年,按规定完成学业并可获得陕西省高级中等教育阶段学校颁发的毕业证书;
4.截至高考当年8月31日,父亲或母亲或法定监护人持陕西省居住证3年以上(指所持陕西省居住证有效年限累计3年以上〔含3年〕);
5.截至高考当年8月31日,父亲或母亲或法定监护人按照国家规定在陕缴纳职工基本养老保险3年以上(含3年)。

第一步
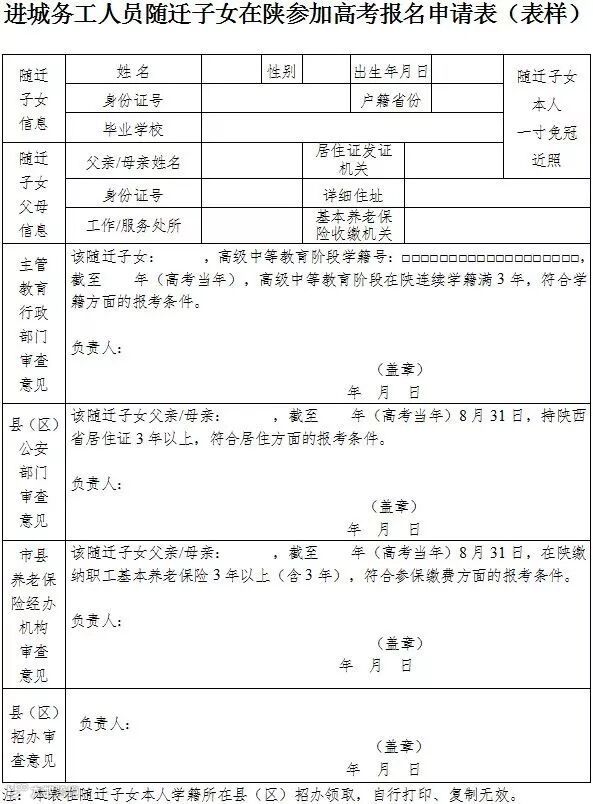
到高考报名前,到学籍所在县(区)招办提出申请并领取《进城务工人员随迁子女在陕参加高考报名申请表,如图:

第二步
在各地规定的时间内分别前往本人学籍所在主管教育行政部门、父亲或母亲或法定监护人居住登记地县(区)公安部门及参加缴纳城镇企业职工基本养老保险的市养老保险经办处或县(区)养老保险经办中心办理报名资格审查手续。
►如果学籍审查没问题,主管教育行政部门会在如下栏目签署审查意见并加盖公章。

►如果居住审查没问题,县(区)公安部门会在如下栏目签署审查意见并加盖公章。

►如果社保审查没问题,市县养老经办机构会在如下栏目签署审查意见并盖章公章。

第三步
三章集齐,考生将《进城务工人员随迁子女在陕参加高考报名申请表》交给学籍所在县(区)招办。
第四步
县(区)招办为符合报考条件的随迁子女办理高考报名手续。

第一步
随迁子女先到学籍并实际连续就读所在学校开具在陕高中阶段学校连续就读时间证明(学校主要负责人签字,加盖学校公章)。
第二步
持学校证明及《进城务工人员随迁子女在陕参加高考报名申请表》到学生学籍所在主管教育行政部门,接受学籍情况审核。
第三步
审核合格后,由主管教育行政部门主要负责人在《报名申请表》上签字并加盖主管教育行政部门印章。
第四步
完成学籍条件资格审查。

各级公安机关治安(户政)部门是随迁子女父亲或母亲或法定监护人居住情况资格审查工作的业务主管部门。
居住地公安派出所
负责随迁子女父亲或母亲或法定监护人的居住情况初审工作。(工作主要职责为认真依照陕西省流动人口管理系统,计算居住证有效期累计时限。)
县级公安机关
负责随迁子女父亲或母亲或法定监护人的居住情况审核工作,并存档备查。
市级公安机关
负责深入县(区)巡回督促指导,协调解决工作中存在的实际问题。

第一步
随迁子女的父亲或母亲或法定监护人向参保缴费的养老保险经办机构提交《进城务工人员随迁子女在陕参加高考报名申请表》。
第二步
参保缴费的养老保险经办机构依据《申请表》信息进行高考报名养老保险缴费资格初审。
第三步
参保缴费年限符合高考报名条件的,打印参保缴费证明,并在《进城务工人员随迁子女在陕参加高考报名申请表》上审查意见栏填写相关信息、加盖公章后,连同参保缴费证明一同交由申请人。
注意
各市养老保险经办处按照市(区)招办提交的人员花名册及有关资料,逐人进行养老保险参保缴费材料真实性校验和相关信息核对,并将复核结果书面反馈市(区)招办。

要公示
各县(区)招办会将各职能部门审核通过的报考名单在随迁子女学籍并实际就读的中学公示,公示信息包括随迁子女姓名、性别、所在中学、随迁子女父母姓名及居住与参保缴费情况等。对公示结果有异议并经查实不符合报考条件的,取消其在陕高考报名资格。

对伪造、变造、篡改、假冒户籍学籍等虚假个人信息和提供虚假材料的考生,均认定为在国家教育考试中作弊,将取消其当年高考报名、考试和录取资格,并视情节轻重给予3年内暂停参加各类国家教育考试的处理。对组织或参与“高考移民”活动以及为伪造中学学籍档案等行为提供便利的工作人员,要按照《中国共产党纪律处分条例》、《行政机关公务员处分条例》和《事业单位工作人员处分暂行规定》等相关规定进行严肃处理,触犯法律的移送司法机关依法处理。涉及“高考移民”的违规案件,除依法追究当事人的责任外,还要追究主管领导及有关责任人的责任。

对不符合报考条件的随迁子女,各地、各有关部门将采取有力措施,细致做好解释和引导工作,引导考生尽早回户籍所在省份参加高考,以免错过户籍所在省份高考报名时间。

对错过户籍所在省份高考报名时间的随迁子女,应于当年11月15日前到学籍所在县(区)招办提出回原籍报考的申请,由各市(区)招办汇总并于当年11月20日前上报省招办,以便协调相关省(市、区)做好随迁子女回户籍所在省份报名参加高考工作。

省教育厅联系电话:029—62396021
省公安厅联系电话:029—86165807
省人力资源和社会保障厅联系电话:029—85537518
省招生委员会办公室联系电话:029—85221776
来源:陕西考试招生
版权声明:本公众号除注明出处的文章外,均为原创,如需转载、引用请注明本公众号。
文中配图均来源于网络。如有侵权,请及时联系平台删除。


