

2015年6月正式成为省级示范性高职院校
2016年2月被市委市政府授予“文明校园”称号,现正在积极创建省级文明校园。
2017年3月,学院被省委高教工委、省综治办、省公安厅命名为“陕西省平安校园”。
学院概况

宝鸡职业技术学院是经陕西省人民政府批准,教育部备案的一所公办全日制普通高等职业院校,地处西部工业重镇、陕西省第二大城市——宝鸡市。

学院成立于2003年4月,位于宝鸡市国家高新技术产业开发区东区,占地1203亩,6个二级学院,附属中专学校、继续教育学院、二级甲等附属医院各一所。有教职员工和医务人员1400余人,现有全日制在校学生16000余人,开设三年制高职专业52个,五年制大专专业20个,三年制中专专业26个,涵盖11个专业大类、31个专业类。

学院职教特色鲜明,校内各类实验实训场所达83354平方米,有金工、汽车检测与维修、电子、计算机、医护医药、财会商务、农林畜牧、建筑测绘、艺体训练等实训中心11个,各类实验实训室230多个,农牧场1000多亩,各类实践基地350多个,被宝鸡市人民政府列入依托学院建设中国西部职业教育综合性实训基地规划。学院形成了以医药卫生大类、装备制造大类、电子信息大类、财经商贸大类、土木建筑大类、生物与化工大类、教育与体育大类、农林牧渔大类、文化艺术大类等11个专业大类为主,融高等职业教育、中等职业教育、职业技能培训与成人教育于一体的办学格局。

学院秉承百年办学优良传统,不断转变办学观念,加快优化人才培养模式,始终坚持“以服务为宗旨,以就业为导向,走产教融合的发展道路”的职教方针,大力弘扬“精诚致功,厚己达人”的大学精神,积极践行“敦品尚能,学养日新”校训,努力培育“公诚勤毅”的校风、“崇德敬业,严谨执教”的教风、“勤奋博学,善思笃行”的学风,提出了“以重点专业建设为龙头,以精品课程建设为核心,以优秀教学团队建设为重点,以教学质量督控工作为保证”的内涵建设思路,从特色专业建设、人才培养模式创新、课程体系构建、精品课程建设、教学方法改进等方面深化教学改革,全面提升学院人才培养质量和整体办学水平。

学院现有省级专业综合改革项目3个,院级专综改革项目2个;重点专业群7个;省级重点专业8个,院级重点专业16个;省级精品课程3门,院级精品课程53门、院级精品资源共享课5门;省级优秀教材4部;省级优秀教学团队1个,省级教学名师2名,国家、省级重点建设实验实训基地6个,26项省级标志性教学成果处于全省市属高职院校领先水平。

学院坚持内涵式与外延式发展并举、职业化与特色化并重的发展道路,为社会培养了大批高素质技能型人才,为区域经济和社会发展作出了重要贡献,尤其是以较高的毕业生就业率赢得了社会的广泛好评,初步形成了以就业拉动招生、以出口带动入口,招就两旺的良性发展态势。近几年,已为社会培养高等技术应用性专门人才和高技能人才28000余名,应届毕业生平均就业率达95%以上。招生扩大到全国11个省、市、自治区,连续三年超额完成了省上下达的招生计划,招生数量在陕西市属高职院校中名列前茅。

学院立足宝鸡,面向西部,辐射全国。目前,学院正在向“两个一流”建设目标奋勇前进。
学院优势
1. 百年传承 底蕴深厚
追溯办学历史,迄今已逾百年。优良的办学传统和深厚的人文积淀为学院阔步发展奠定了坚实基础,资源整合优势日益凸显。
2. 省级示范 文明校园
学院为省级示范高职院校,“陕西省平安校园”,宝鸡市“文明校园”。高职按国家计划招收应届高中毕业生,五年制大专招收应届初中毕业生,严格执行国家收费标准,教学管理规范,合格毕业生发给国家承认学历的毕业证书,并负责推荐就业。
3. 质量立校 高薪就业
国家就业百强学院,始终坚持 “质量立校,特色兴校”的办学思想,突出职教特色,注重内涵建设,形成了以就业带动招生的良性循环。“工学交替”、“顶岗实习”、“订单培养”、 “委托培养”等方式极大促进了就业,近三年毕业生平均就业率均达95%以上。

4. 专业齐全 一技多能
按照培养高素质技能型人才要求,学院现有省级专业综合改革项目3个,重点专业群7个;省级重点专业8个,省级精品课程3门,省级优秀教材4部;省级优秀教学团队1个,省级教学名师2名,国家、省级重点建设实验实训基地6个,26项省级标志性教学成果处于全省市属高职院校领先水平。
5. 名企加盟 订单培养
与吉利集团、北京络捷斯特公司、深圳广田集团、上海中锐教育集团、德克特、新迈尔、海天集团及宝鸡机床集团等数十家企业订单培养,入学即签订就业协议,保障学生就业。

6. 重在应用 厚己达人
校内各类实验实训场所达83354平方米,有金工、汽车检测与维修、电子、计算机、医护医药、财会商务、农林畜牧、建筑测绘、艺体训练等实训中心11个,各类实验实训室230多个,农牧场1000多亩,各类实践基地350多个,被宝鸡市人民政府列入依托学院建设中国西部职业教育综合性实训基地规划。
7. 减免奖贷 充满关爱
学院开设了助学成才绿色通道,积极实施奖助学金、勤工助学、困难补助、减免学费、助学贷款等制度,资助和鼓励家庭经济困难学生、有志青年完成学业、成才成功。

8. 大学舞台 多彩绽放
有大学生艺术团、文学社、记者团等30多个文化社团,校园文化丰富多彩,学生思想政治工作扎实细致,毕业生品学兼优,普遍受到用人单位欢迎。学生公寓实行“整理、整顿、清扫、清洁、素养”和“安全”为标准的公寓“5+1 S”精细化管理模式,学生学习生活环境得到改善。
9. 一带一路 得天独厚
地处华夏始祖炎帝故里、周秦文化发祥地、中国西部工业重镇宝鸡市。北临渭河,南眺秦岭,依山傍水,风光旖旎,钟灵毓秀,素有“龙凤呈祥,人杰地灵”的美誉。
10. 周秦文脉 书香浓郁
学院地处宝鸡市高新区,毗邻高新大道、国道310,交通四通八达。学院各类场馆功能齐全,校园景色优美如画。融现代化、生态化、园林化、知识化、人文化于一体。




二级学院及专业介绍
凤翔师范学院

凤翔师范学院具有百年师范办学历史,现有在校生3110名,专职教师110人,其中高级职称34人,硕士研究生44人。“全国优秀教师”、“全国高校优秀思想教育工作者”1人,省、市级教学能手9人,宝鸡市有突出贡献中青年拔尖人才3人。开设有学前教育、小学教育、语文教育、广告设计与制作、动漫设计与制作、社会体育、英语教育、商务英语等8个专业,其中学前教育是省级一流专业,小学教育是院级一流专业。已经从较单一的师范专业发展成为一所以师范专业为主,向非师范专业拓展的综合性二级学院。现有钢琴、琴房153架(间)、舞蹈厅3间;蒙台梭利、奥尔夫音乐、感觉统合、区角教学、儿童戏剧表演、科学发现及保育等早期教育实训室7间;电子钢琴室、语音室各两间;建成胡新民凤翔泥塑工作室、安瑛名师工作室两个大师工作室,以及300平方米的美术画室等。2003年以来,先后向社会输送各类人才1万余名。与新疆建设兵团第三师、乌什县、库车县、拜城县签订了毕业生直接入编国家正式教师序列就业协议。

近三年,有46人次获得国家级、省级学生技能大赛奖励。其中获得国家级奖项8项。毕业生职业素养与专业技能全面,善于沟通学习,受到用人单位普遍赞誉。

学前教育(省级重点专业、文理兼收、三校生)
开设的主要课程有学前教育学、学前心理学、学前卫生学、幼儿园活动设计、幼儿园管理、幼儿游戏、幼儿歌曲演唱、幼儿歌曲伴奏、舞蹈、美术、手工制作、大学语文、大学英语、幼儿园环境创设等,培养从事幼儿园、早教机构教学与管理方面工作的合格人才。

小学教育(文理兼收、三校生)
开设的主要课程有小学语文教学法、小学数学教学法、小学英语教学法、小学教师口语、中外文学名篇欣赏、教育学、心理学、现代汉语、中国传统文化、教师职业道德、自然科学基础等专业课,以及汉字学与小学识字教学、古诗文理论与小学诗文教学、儿童文学与小学阅读教学等能力拓展课,培养合格的小学各科教师。
语文教育(招收文科、三校生)
开设的主要课程有现代汉语、古代汉语、中国古代文学、中国现当代文学、外国文学、写作、教育学、心理学、教师职业道德、教育政策法规、大学英语、信息技术基础、教师口语、语文教学法等,培养合格的小学语文、综合课等方面的专业教师。
广告设计与制作(文理兼收、三校生)
开设的主要课程有素描、色彩、设计概论、图形创意、版式设计、计算机绘图、字体及标志设计、广告摄影摄像、影视编辑与制作、广告制作等,培养面向广告经营管理、创意策划、设计制作等行业岗位的应用型专业人才。
动漫制作技术(文理兼收、三校生)
开设的主要课程有素描、色彩、设计构成、视听语言、动画运动规律、场景及角色设计、二维动画、三维动画、摄影与摄像、影视后期制作、剧本与分镜脚本创作等,培养具有创新精神和较高动漫设计与制作能力的专业人才。

英语教育(院级重点专业,文理兼收、三校生)
开设的主要课程有综合英语、英语泛读、英语语音、英语语法、英语口语、英语听力、英语写作、英汉翻译、英语教学法、英美概况、英美文学、心理学、教育学等。培养小学英语等综合学科教师以及英语语言工作专门人才。
商务英语(文理兼收、三校生)
开设的主要课程有商务英语、商务英语泛读、英语语音、英语语法、英语口语、英语听力、英语翻译、实用英语写作、商务函电、电子商务技术、国际金融、国际市场营销、国际贸易、国际商法、商务谈判、国际金融结算、计算机应用基础等。培养合格的涉外商务工作复合型、实用型专业技能人才。
社会体育(招收理工、三校生)
开设的主要课程有体育场馆与管理、体育经济学、健康评价与运动处方、体育政策与法规、体育营销、运动训练、运动解剖、篮球、足球、排球、乒乓球、羽毛球、网球、定向越野、户外运动、武术、跆拳道、游泳与救生、太极拳、轮滑、冰雪项目、大众健美操等。培养小学及幼儿园体育教师、社会体育产业经营场所(如健身房、武馆、健美中心等)的专业技术指导人员、有关体育产业的经营与管理人员。
医学院

医学院下设护理系和医疗系两个系,护理系开设有护理、助产两个专业,医疗系开设有临床医学、医学检验技术、医学影像技术三个专业。现有在校学生6500余名。师资队伍结构合理,有教职工128人,正高级职称6人,副高级职称38人,研究生以上学历67人,攻读博士学位的2人,双师素质教师97人。
医学院设有13类专业实验实训室,实验实训场地达61间。初步建成设施先进的示教室6间,可同时容纳450人进行“理实一体化”教学。拥有仿真护士工作站、模拟病房、人体生命馆、显微互动实验室、数字化教学设施等。 医学院现拥有一所附属医院,3所教学医院,校外实习医院36所。

护理(文理兼收、三校生)
本专业培养热爱医疗卫生事业,适应区域经济发展和护理事业需要,德、智、体、美全面发展,具有良好的人文素质和职业道德,具备现代护理理念及健全的法律意识,有团队协作精神和可持续发展的能力。能熟练掌握护理专业知识和各项技能,适合从事临床护理、社区护理、健康保健、护理管理等工作任务的高素质技术(技能)型护理专门人才。主要面向各级各类医院、体检中心、疾病控制中心、医保中心、老年病院、血站、卫生管理部门、康复中心,社区医疗服务中心等企事业单位。开设有人体解剖与组织胚胎学、生理学、病原微生物及免疫学、病理学、药理学、健康评估、护理学基础、内科护理学、外科护理学、妇产科护理学、儿科护理学、人际沟通与护理礼仪等课程。
助产(招收理工、三校生)
培养具有一定科学文化素养,德智体美全面发展,具有良好的职业素质、人际沟通能力,熟练掌握助产与护理操作技能,具备从事临床助产、护理、妇婴保健等工作岗位群的基本理论知识和职业能力,能够胜任各级
各类医疗机构、计划生育和社区卫生服务机构等一线工作任务的高素质技术技能型的助产专门人才。主要面向妇婴保健行业、计划生育服务站、社区母婴保健单位,临床助产、护理、社区母婴保健、计划生育保健指导等职业岗位。开设有人体解剖与组织胚胎学、生理学、病原微生物及免疫学、病理学、药理学、健康评估、护理学基础、内科护理学、外科护理学、高级助产技术、妇科护理、儿科护理、妇婴保健等课程。

医学检验技术(文理兼收、三校生)
本专业培养具有良好的综合素质和职业道德,掌握医学检验相关工作的业务流程、技能和方法,具备从事基层卫生院检验科、疾病预防与控制中心、血站等岗位群的基本理论知识和职业能力,能胜任医疗卫生行业检验等一线工作任务的高素质技术(技能)型人才。主要面向基层卫生院检验科、健康体检中心的医学检验岗位,疾病预防与控制中心、血站等医学检验岗位。 主要课程有人体解剖与组织胚胎学、生理学、病理学、临床检验学基础、生物化学及检验技术、微生物学及检验技术、寄生虫学及检验技术、免疫学及检验技术、血液学检验、仪器分析等课程。
中医药学院

全院现有教职工65名,其中高级职称25人,硕士研究生16人,“双师”素质教师39人。拥有省级名中医1人,省级教学名师2人,省级师德先进个人1人,教师中历任国家和省市级学会理事及专业委员者20余人。设有中药、康复、中医、西医、针灸、实训六个专业教研室,拥有药学、康复、传统医学三个实训中心21个实验实训室。文化底蕴深厚,是培养中医药高素质技能型专业人才的摇蓝。2012-2018年,连续七届承办了陕西省高职院校中药传统技能竞赛,被省教育厅授予优秀组织单位,36名学生分别在省赛、国赛中获奖。
康复治疗技术(文理兼收、三校生,省级重点专业)
主要课程有人体形态学、人体发育学、人体机能学、临床医学概要、康复医学概论、康复评定技术、物理治疗技术、作业治疗技术、运动治疗技术、疾病康复学、社区康复、针灸推拿学等。培养能在社区医疗机构、疗养院、康复保健中心及社会福利机构从事康复保健工作的高素质技能型专门人才。
中药学(招收理工、三校生)
主要课程有中医学概要、药用植物学、中药学、中药化学、方剂与中成药学、中药炮制技术、中药制剂技术、中药鉴定技术、药品市场营销、中药制剂检测技术、中药储存与养护等。培养能在中药生产、检验、流通和使用领域从事中药检验、制剂、开发、临床合理用药和管理等方面工作的高素质技能型专门人才。
药学(招收理工、三校生)
主要课程有人体解剖生理学、医院药学概要、临床医学概要、天然药物化学、药理学、药事管理与法规、药物化学、药物分析、药剂学、药物制剂设备、药品市场营销等。培养具备药品调剂、合理用药指导、药品生产、检验、销售等专业技能,面向医药卫生行业从事药品调剂、药品生产、检验以及药品营销等工作的高素质技能型专业人才。
药品经营与管理(文理兼收、三校生)
主要课程有中医药学概要、医药商品学、药品营销心理学、药品储存与养护、市场调查与预测、医疗器械经营与管理、医药营销技术、推销谈判与技巧、药店经营与管理、药物制剂技术、天然药物学、药事管理与法规等。培养能在药品经营企业和生产企业,从事药品营销、药品质量管理、药品养护等工作的高素质技能型专门人才。
药品生产技术(招收理工、三校生)
主要课程有中医学概要、方剂与中成药学、中药化学、药物制剂分析、中药前处理与炮制技术、药物制剂技术、中药鉴定技术、药用植物学、微生物学、中药药理学、药事管理学、药物制剂设备等。主要培养从事药品生产工艺、质量控制、技术改造、经营和生产管理等工作的高素质技能型专门人才。
眼视光技术(招收理工、三校生)
主要课程有眼科学基础、视光学基础、临床医学概论、低视力康复技术、验光技术、眼视光特检技术、临床眼科学、眼镜技术、配镜学、角膜接触镜验配技术、斜视和双眼视处理技术、眼保健与眼疾病预防等。主要培养高级实用型验光配镜技术人员、眼科临床特检技术医辅人员和视觉训练技术人员,主要面向各级医院眼视光门诊、眼镜商店、验光配镜中心、眼镜加工岗位。
机电信息学院

机电信息学院现有在校学生3000余人,正式在编教职工 89人,其中教授5人,副教授24 人,讲师42人,双师型教师 48人,硕士研究生学历45人。
学院拥有金工实训中心、3D打印实训中心、汽车实训中心,工业机器人等7个实训中心和32个专业实训室,实训面积2.1万平方米,设备投资3800多万元。

学院坚持走校企合作、工学结合的道路,与重庆足下科技集团、宝鸡吉利集团、宝鸡机床集团有限公司、上海中锐教育集团进行深度合作,联合开办 “德克特IT项目订单班”“吉利汽车订单班”“宝鸡机床现代学徒制班”“华汽教育特色班”校企合作成效显著。

近年来,机电信息学院深化教育教学改革、积极实施“以赛促教、以赛促改、以赛促学”教育教学质量工程,学生在国家、省、市高职院校技能大赛中荣获一、二、三等奖,工业机器人、数控装调与维修赛项连续两年代表陕西省参加国家技能大赛。同时,学生在陕西省互联网+创新创业大赛中荣获三等奖,为学院争得了荣誉。
经过多年的改革和发展,机电信息学院专业门类齐全,师资力量雄厚,教学设施先进,实验实训条件完备,教学质量优良、招生就业两旺,深受学生、家长及社会的赞誉!
机电一体化技术(省级重点专业,文理兼收、三校生)
主要课程有电气控制设备、机械制造工艺、数控技术应用、液气压传动、微机原理与接口技术等课程,进行机械加工、电机维修、电气控制设备的装配调试等专业技能训练。培养从事机电设备安装调试、自动控制设备设计、机械制造工艺编制等方面的高素质技术技能型专门人才。
机械设计与制造(省级重点专业,文理兼收、三校生)
主要课程有机械制图、机械设计基础、机械工程材料、公差与测量、金属切削机床、机械制造工艺、机械CAD/CAM数控加工、等。进行钳工、机械加工、数控加工、CAD/CAM软件应用等专业技能实训。培养从事机械制造工艺编制、工装设计、机械加工设备操作与维护、机械设备售后服务等方面的高素质技术技能型专门人才。
机械制造与自动化(省级重点专业,招收理工、三校生)
主要课程有公差配合与测量技术、设备控制技术、机械制造技术、机械CAD/CAM、数控加工技术、现代制造技术等。进行车工、数控加工、机械部件拆装、液气电控制线路测设计与调试、零件工艺工装设计等专业技能实训。培养熟悉现代制造技术,具有普通及自动化设备操作、维修技能,从事生产、技术的组织和管理等方面的高素质技术技能型专门人才。
电气自动化技术(院级重点专业,文理兼收、三校生)
主要课程有电工基础、电气控制设备、自动控制系统、电气CAD、PLC控制技术等课程,进行电工电子、电气控制设备安装、调试数控技术等专业技能训练。培养从事电气设备改造、供配电系统设计安装、数字控制设计方面的高素质技术技能型专门人才。
汽车检测与维修技术(院级重点专业,文理兼收、三校生)
主要课程有汽车识图、汽车机械基础、汽车发动机系统检修、汽车传动系统检修、汽车底盘控制系统检修、汽车电器系统检修等。进行钳工、汽车及各系统维护、检修检测训练、汽车驾驶训练、汽车检测与维修等专业技能实训。培养从事汽车故障诊断与检测、维修、汽车营销、售后服务、汽车制造、汽车运用管理等方面的高素质技术技能型专门人才。

汽车营销与服务(文理兼收、三校生)
主要课程有汽车构造、汽车营销管理与策划、汽车销售、汽车售后服务、商务礼仪、汽车文化、机动车保险基础等。进行汽车商务礼仪、汽车各系统维护、汽车驾驶训练、汽车技术服务与营销等专业技能实训。培养从事汽车后市场领域内汽车销售、零部件供应、金融服务、保险服务、二手车销售、营销策划与管理等方面的高素质技术技能型专门人才。

新能源汽车技术(招收理工、三校生)
主要课程有新能源汽车概论、汽车电子控制原理与技术应用、新能源汽车底盘技术及检修、驱动电机及控制技术、动力电池管理及维护技术、新能源汽车综合性能故障诊断与检测等。培养面向新能源汽车售后技术服务和管理企事业单位,在生产、服务一线从事新能源汽车维修、检测、管理等工作,具有良好职业道德素质的高素质技术技能型专门人才。

工业机器人技术(招收理工、三校生)
主要课程有伺服运动控制、C语言程序设计、智能检测技术、单片机接口技术、嵌入式系统、智能机器人技术、机器人自动线安装与调试、机器人视觉图像处理技术、人机交互界面技术等。培养学生的软件能力、硬件能力和工程应用能力,从事机器人设备的设计开发、编程调试、运行维护等工作的高素质技术技能型专门人才。

数控技术(院级重点专业,文理兼收、三校生)
主要课程有机械制图、机械工程材料、机械加工基础、数控编程、数控原理、数控机床、机械CAD/CAM等。进行钳工、机械加工、数控编程、数控机床操作、CAD/CAM软件应用、数控设备维修与调试等专业技能实训。培养从事数控编程、数控设备操作、数控设备安装与维修、数控设备售后服务等方面的高素质技术技能型专门人才。

通信技术(招收理工、三校生)
主要课程有现代通信技术及应用、通信原理、移动通信技术、单片机原理及应用、微波与天线基础、无线网络与优化、高频电子线路等课程。培养具有扎实的科学文化基础知识,培养从事现代通信技术、通信工程建设维护,具备初步通信工程管理能力的高素质技术技能型专门人才。

计算机网络技术(文理兼收、三校生)
主要课程有网络操作系统、网络综合布线技术、C程序设计、Photoshop图像处理、Flash动画设计、网络安全与维护、局域网技术等。培养计算机网络系统维护、网络安全及维护管理、计算机网站建设、网页设计、计算机编程,可从事计算机网络建设、设计、维护岗位的高素质技术技能型专门人才。
应用电子技术(招收理工、三校生)
主要课程有电路分析、电子EDA设计与Protel电路设计、微机原理与接口技术、电机与拖动、应用电子技术、电子产品结构与工艺、高频电子技术、可编程控制器等。培养电子设备仪器的运行、调试、维护、过程控制、电子产品开发设计,自动化仪表检测等方面的高素质技术技能型专门人才。
物联网应用技术(招收理工、三校生)
主要课程有C语言程序设计、物联网产业技术导论、TCP/IP网络与协议、Java程序设计、嵌入式系统技术、RFID技术概论、物联网信息安全等专业。培养掌握嵌入式等专业知识,具有较强的实践能力与创新能力,能够从事智能设备、智能监控、智能家居等领域的生产、管理、工程、技术支持和应用开发等岗位的高素质技术技能型专门人才。

财经商贸学院

现有教师及管理人员四十余名,其中教授5名,副教授14名,讲师19名,具有研究生学历以上的教师14名,博士1名,双师型教师30余名,教师在省级以上刊物发表论文200余篇,承担省部级科研课题18个,主参编专业教材50余本,开发校本教材10本。在校学生近千人。设有会计、商务、物流、金融四个专业教研室和区域经济与职业教育研究所。被省教育厅确定的省级实训基地拥有多专业综合实训中心、会计电算化模拟实验室、电子商务创业孵化室、移动商务实训室、电子商务综合实验室、物流综合实训室、ERP实验室、商业银行模拟实训室等重点专业实验室。会计专业为省级重点专业,《成本会计实务》为省级精品课程。

学院坚持走校企合作、工学结合的道路,与30余家国内行业骨干企业建立了长期稳定的合作关系,专业设置合理、师资力量雄厚,教学软硬件条件完备,学生就业率连续三年达到95%以上。
会计(省级重点、文理兼收、三校生)
本专业是省级重点专业,学院示范建设专业。开设有财务会计、成本会计、管理会计、财务管理、ERP原理与应用、纳税实务、会计信息化处理等课程。培养具有会计电算化操作能力,能适应企事业单位财务会计管理工作的应用型专业人才。本专业就业面大,主要在银行、企业、会计师事务所、代理记账公司等从业,连续多年一次性就业率95%以上。

金融管理(文理兼收、三校生)
主要课程有金融学基础、银行基本技能、商业银行综合柜台业务、商业银行信贷实务、金融营销技能、银行风险管理、证券投资与分析、保险理论与实务、个人理财、基础会计等。主要面向商业银行、证券公司、保险公司和各类企事业单位,培养金融领域投融资服务工作一线需要的高素质技术技能型专业人才。

互联网金融(招收文史、三校生)
主要课程有大数据金融与征信、消费金融与供应链金融、互联网金融运营与实务、互联网金融营销、互联网金融风险控制、金融学基础、互联网金融概论等。面向银行、证券、保险、新型互联网金融企业等各类金融机构,培养具有新思维和技能的高级互联网金融专业人才。学生进校签订三方就业协议,确保高端就业。本专业已与北京中关村新迈尔公司签订了订单培养协议,毕业生高端高薪就业。

物流管理(文理兼收、三校生)
主要课程有物流管理实务、仓储作业管理、仓储质控、采购管理、快运与快递操作与管理、物流营销、物流调度实务、Office办公软件、国际货代、物流信息技术应用等,主要培养高素质技术技能型物流管理的人才。本专业与北京络捷斯特公司共建“智慧物流创新实验班”,与学生签订就业保障协议。本专业学生可享受京东、顺丰、圆通、宝供物流、德利得、申通、宅急送、中通、大田、苏宁、安能、天地华宇、安徽络捷斯等50余家知名物流企业的物流业务主管、营销主管、客服主管等岗位的就业机会!
电子商务(文理兼收、三校生)
开设电子商务实务、网页设计与制作、网站建设与维护、网络营销、电子商务项目运作与管理、网店美工、电商客服、SEO(搜索优化)、跨境电商、移动商务等课程。就业主要面向有关机构、IT行业、电商企业、商务网站、移动互联、新零售等领域,培养电子商务运营主管、网店美工、新媒体营销主管、网络推广、商务数据分析、网络客服等岗位群的高素质技术型电子商务应用型专门人才。本专业已与北京中关村新迈尔公司和北京博导前程信息技术股份有限公司、京东集团等公司签订了订单培养协议,毕业生高端就业、前景广阔,供不应求。
连锁经营管理(文理兼收、三校生)
开设连锁经营管理实务、市场营销实务、连锁企业门店运营实务、新零售管理、连锁门店开发与设计、连锁商品采购管理、沟通与谈判技术、连锁企业仓储与配送实务、连锁企业信息管理等课程。依托苏宁易购、永辉超市、深圳汇洁股份、宝商集团、人人乐超市、Everyday便利店等一批著名连锁企业,重点面向服装、家电、医药化妆品、酒店餐饮等新零售领域连锁企业,满足连锁企业对职业店长、门店营运经理等紧缺型人才的需求,培养具有较强信息技术实践能力的高素质技能型连锁管理人才。学生一入校即签就业协议,收入高,就业有保障。
生物与建筑工程学院

生物与建筑工程学院现有专、兼职教师60名,其中教授、副教授20人,博士、硕士研究生18人,双师素质教师25人,有一级建造师2名、二级造价师3名。建有建筑工程、工程造价、工程测量实训中心有机化学实验室、化工综合室实训室和斯维尔BIM培训认证(陕西)中心,开辟省二建、省七建、省铁道勘测公司、中铁一局五公司、宝鸡一建等校外实训基地10处,与湖北海天新时代科技发展有限公司合作办学,开设“海天班”,培养室外园林景观设计和建筑装饰设计方向的相关人才。与全国建筑装饰行业领军企业深圳广田集团股份有限公司开展校企合作订单培养。多年来,生物与建筑工程学院秉持服务行业产业发展需求的办学理念,以学生就业为导向,坚持走产学研结合之路,人才培养质量不断提升。近年来,毕业生就业率保持在95%以上,大部分成为中坚力量,部分发展成为技术骨干和高管,深受用人单位好评。

畜牧兽医(文理兼收、三校生)
主要课程有家畜繁殖、兽医基础、流行病学、现代化养禽、猪病禽病、牛羊生产学、牛羊病学、现代化养猪、动物防疫检疫、宠物疾病防治。培养能从事动物养殖、疾病防治、饲料生产与营销、畜禽产品加工与检验及营销的技术技能人才。
工程测量技术(招收理工、三校生)
主要课程有测量学基础、控制测量学、工程测量、地籍与房产测量、测量平差、GPS技术应用、建筑工程监理、建筑施工技术、建筑工程项目管理等。培养面向测绘、道桥、建筑、水利水电、矿山、市政等行业,获得工程测量初步训练、具有从事工程测量的基本能力,从事工程测量、监理及相关工作的技术技能人才。

园林工程技术(文理兼收、三校生)
主要课程有植物学、园林美术、工程测量、园林工程制图、园林规划设计、园林工程施工、园林AutoCAD、园林3DMAX、组培技术、园林树木学等。
培养能在室外园林景观设计、城镇绿化建设、园林、风景旅游区等行业从事园林设计、施工、管理等工作的技术技能人才。
建筑工程技术(文理兼收、三校生)
主要课程有工程力学、建筑制图、建筑材料、高层结构与抗震、房屋建筑学、建筑施工技术、建筑施工组织、砼结构与砌体结构、土力学与地基基础、民用建筑课程设计等。培养能在建筑工程公司、房屋维修公司和市政工程公司,从事建筑装饰设计方向、建筑施工、工程预算、工程监理、材料检验、施工组织管理的技术技能人才。
工程造价(文理兼收、三校生)
主要课程有土木建筑工程构造、建筑结构( AutoCAD)、地基与基础、建筑材料、工程定额、建筑工程计价规则、工程造价基础理论、建筑工程预算等。培养能在建筑安装施工、房地产开发、工程造价咨询等企业,从事编制工程量清单、招标控制价、工程量清单报价、施工图预算、工程结算及工程造价审计等工作的技术技能人才。
食品生物技术(文理兼收、三校生)
主要课程有生物学、免疫学、微生物、酶工程、发酵工程、生物工艺、生化分离技术、食品营养与检测、组织培养技术等。培养能在医药、食品、应用化工、环境保护等行业从事生物技术产品生产、检验、分析和管理的技术技能人才。
应用化工技术(文理兼收、三校生)
主要课程有化工制图与CAD技术、仪器分析技术及实验、精细化工生产技术、化工仪表及自动化、化工单元操作设备及实验、化工产品检验、化工HSE与清洁生产、化工生产技术、化学反应过程及设备、化工原理实验、化工仿真模拟实训等,培养能在化工、能源、制药、环保等一线领域从事技术、生产、管理和服务的技术技能人才。

食品营养与检测(招收理工、三校生)
主要课程有仪器分析技术及实验、食品生物化学基础、食品营养及实训、食品原料、食品毒理学基础、食品加工技术、食品营养成分分析及质量检测技术、食品微生物及检测技术和操作技术、食品化学分析技术、食品检验工技能综合实训、食品质量与安全管理等,培养熟练掌握公共营养知识和从业技能,可以胜任食品产业链上,生产、检验、品管、品控质量安全管理、营养指导的技术技能人才。

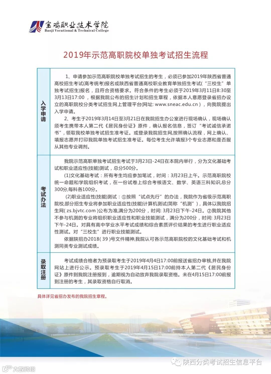
2019年示范高职院校单独考试招生流程
入学申请
1、申请参加示范高职院校单独考试招生的考生,必须已参加2019年陕西省普通高校招生考试(高考统考)报名或陕西省普通高校职业教育单独招生考试(“三校生”单独考试招生)报名,且符合资格要求。符合条件的考生必须于2019年3月11日8:30至3月13日17:00 ,根据我院公布的招生计划和招生章程,依据本人意愿登录省招办设立的高职院校分类考试招生网上管理平台(网址: www.sneac.edu.cn ) ,向我院提出入学申请。
2、考生于2019年3月14日至3月21日在我院招生办公室进行现场确认,现场确认须考生携带本人第二代《居民身份证》原件,确认报名信息,签订“考试诚信承诺书”, 领取我校单独考试招生准考证。或登录我院招生网,按照确认流程,网上确认、填报志愿并打印我院单独考试招生准考证。每位考生允许填报3个专业志愿和是否服从其他专业调剂。
考试办法
我院示范高职单独考试招生考试于3月23日-24日在本院内举行,分为文化基础考试和职业适应性(技能)测试,总分500分。
(1)文化基础考试:所有考生均应参加笔试,时间:3月23日上午。示范高职院校统一命题和学院组织考试,在一份试卷上综合考核语文、数学、英语三科知识,总分300分,每科各100分。
(2)职业适应性(技能)测试:①按照“试点先行”的办法,我院作为省级示范高职院校,部分招生专业将参加职业适应性(技能)计算机测试(简称“机测”),具体以我院招生网( zs.bjvtc.com )公布为准,满分为200分,时间: 3月23日下午-24日。②我院其他不参与机测的专业将组织职业适应性和职业技能测试,满分为200分,时间: 3月23日下午-24日。对具有高中学业水平考试成绩和综合素质评价结果的考生进行职业适应性测试。对“三校生”进行职业技能测试。
依据陕招办2018( 39 )号文件精神,我院认可各示范高职院校的文化基础考试和机测同类专业测试成绩。
录取注册
考试成绩合格者为预录取考生于2019年4月4日17:00前报送省招办审核,并在我院网站上进行公示。预录取考生于2019年4月15日17:00前持本人第二代《居民身份证》原件到我院注册报到,逾期视为自动放弃我院录取资格。未在4月15日17:00前报到注册的考生,其录取资格自行取消。
具体详见省招办发布的我院招生章程。
就业情况

学院根据区域经济发展趋势,结合“一带一路”等国家重大发展战略,开拓发达地区就业市场,结合“中国制造2025”和“互联网+”行动计划,实施校地合作、校企合作模式。2018年,我院深入走访调研了部分经济发达地区的人社局和用人单位,充分掌握相关地区的人才需求情况。积极与地方政府、人才市场和知名型企业建立紧密关系和稳固的校地、校企合作。
各二级学院积极发挥自身专业特点与优势,邀请用人单位走进课堂,举办专业特色鲜明的中小型招聘活动,学院认定校企合作基地26个,各专业群均形成由一个具有一定影响力的国内大型企业为龙头、中小微企业全覆盖、区域分布合理的就业基地群,就业基地与就业市场建设全面开花,充分保证我院学生畅通、高效就业。学院被全国教育教学质量综合评价委员会、中国职业教育发展论坛组委会、中国职业教育(北京)论坛组委会联合授予“2018年度中国职业教育就业百强”称号。

学院地址:宝鸡市高新技术开发区高新大道239号
咨询电话:0917-3568018 3568029
邮 箱:bj3568018@163.com
邮 编:721013
学院网址:www.bjvtc.con

























【戳一戳 梦想起航】
版权声明:本公众号除注明出处的文章外,均为原创,如需转载、引用请注明本公众号。


