

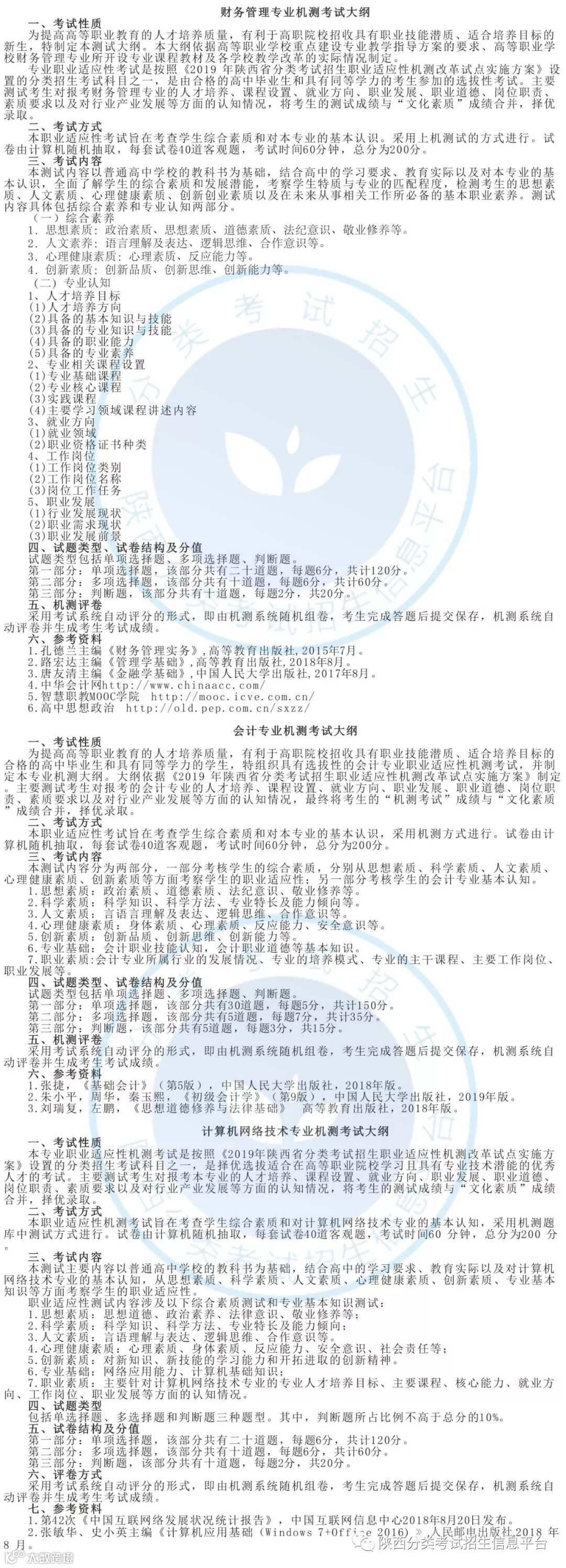
(点击图片放大观看)






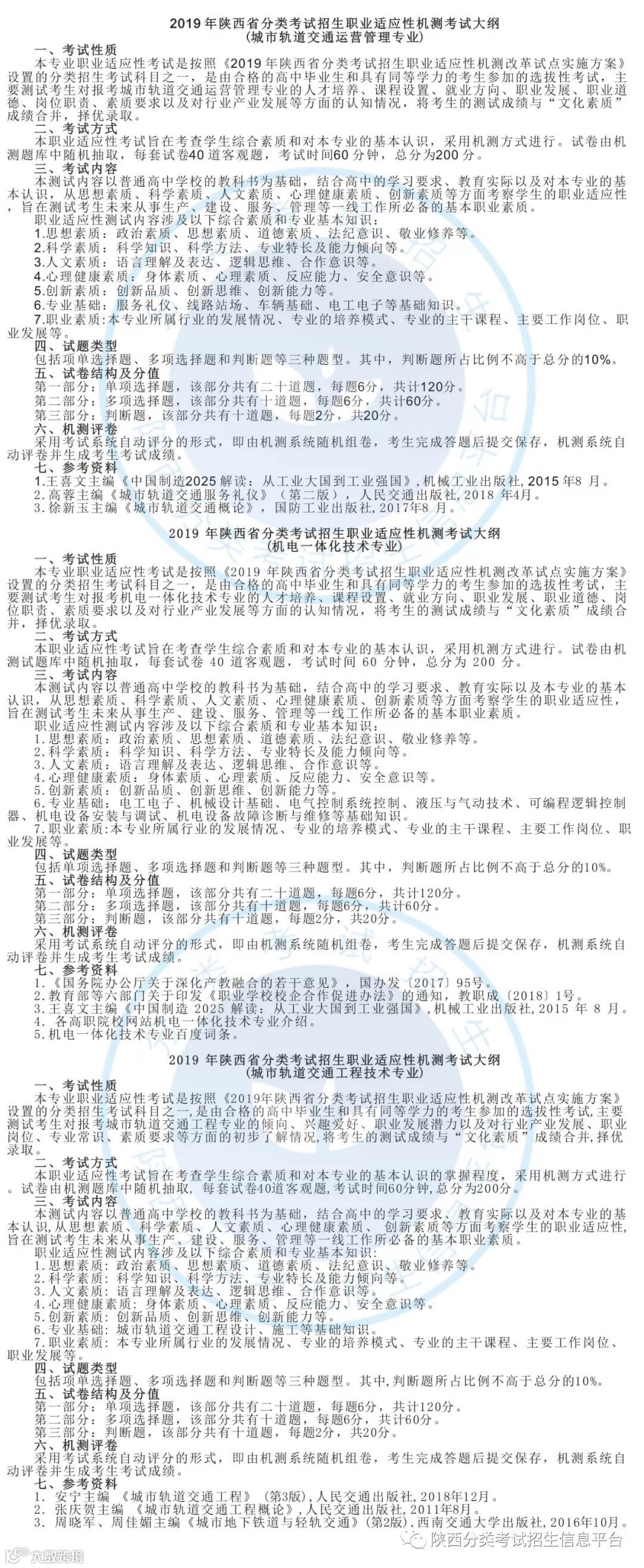
(点击图片放大观看)




(点击图片放大观看)








(点击图片放大观看)






(点击图片放大观看)


方式一
1
2019年3月14日至3月21日17∶00前
扫描或长按下方二维码进入登陆页面;


注:用户名为考生身份证号码或高考报名号,原始密码为666666
2
第二步:修改原始密码;

3
第三步:填写报考资料;

4
第四步:确认基本信息是否填写正确;

5
第五步:填写报考资料,选择报考专业;
注:一个考生最多可以选报六个专业;

6
第六步:确认考场安排,选择笔试时间;

7
第七步:请检查自己单独考试招生报名表信息完整;

ps:若报名表信息有误,请点击左侧”填写报考资料“按钮,按步骤修改有误信息。信息无误后,点击下方”确认提交(提交后将无法修改报考信息)“按钮。

8
第八步:点击左侧“缴纳报名费”按钮,进入缴纳报名费环节,请认真核对缴费信息。“(PS:收费金额为200元)



注:支付方式仅限微信支付

以上文字,则代表缴费成功。
9
第九步:点击左侧”打印准考证“按钮,进入打印准考证环节。请认真阅读”考生承诺书“!阅读完毕,点击下方”打印准考证“按钮。

点击页面方”打印准考证“按钮。

点击左侧“打印”按钮,完成准考证打印。
(PS:电脑要连接打印机~)

现场打印:考生可来我院白鹿原校区打印准考证,具体地址详见校内引导标识牌。
至此,恭喜您已完成全部的“现场确认”手续。请根据准考证上面显示的考试时间和考试地点准时参加考试!
方式二
点击学院官网首页的漂浮;

进入登陆页面,其他跟方式一相同;
方式三
登录我院单独考试招生管理系统填报专业
点击下方链接跳转网址:http://zs.51uns.com:8806/
跳转到下方页面;

以下跟方式一相同。
方式四
关注陕西职业技术学院招生微信公众号,点击下方“单招平台”即可进入确认页面;


以下跟方式一相同。
注意事项
1、考试时间:3月23日8:30至11:30 文化素质笔试;
2、路程较远考生尽量提前一天(3月22日)在我院附近宾馆住宿,避免影响考试;
3、考生请携带好考试需要的相关文具,适度准备常用药品(如感冒药、创可贴等)
4、注意关注“准考证”上的考试校区安排,避免走错校区;
5、现场确认手续全程可以由考生本人在网上操作完成,也可到我院白鹿原校区办理;
6、考生来校路线请点击下方《陕西职院|看校交通指南》;
7、其他事项,请实时关注陕西职业技术学院官网http://www.spvec.com.cn
版权声明:本公众号除注明出处的文章外,均为原创,如需转载、引用请注明本公众号。


